Fórum témák
» Több friss téma |
Köss az 555 kimenetére egy 100-200 ohm-os ellenállást és úgy kapcsolódj a közösített bázisokra (bázisellenállás). Az drájvernek pedig jócskán legyen árama, tehát a Zener-diódás feszültségcsökkentőt ennek fényében tervezd meg. Oda még egy step-down konverter sem lenne túlzás.
555 után BD241, és a FET-et testre húzó 10k ellenállással nem működik?
Esetleg ha külön stab tápról etetném az 555-öt? Nem probléma, hely és paneltrafó éppen lenne.
Igen, ez lenne a legjobb megoldás. Egyébként én akkumulátoros megoldásban gondolkodtam, ezért írtam step-down konvertert.
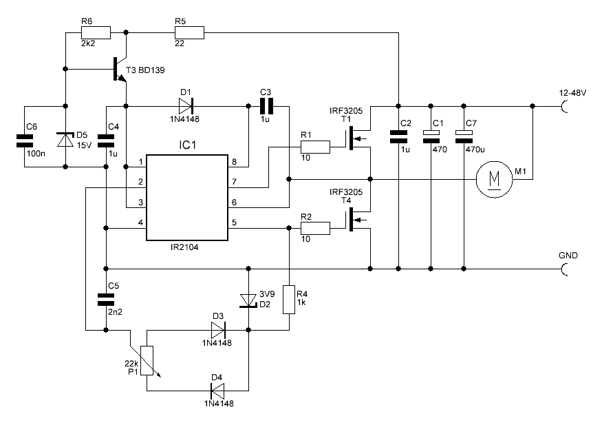
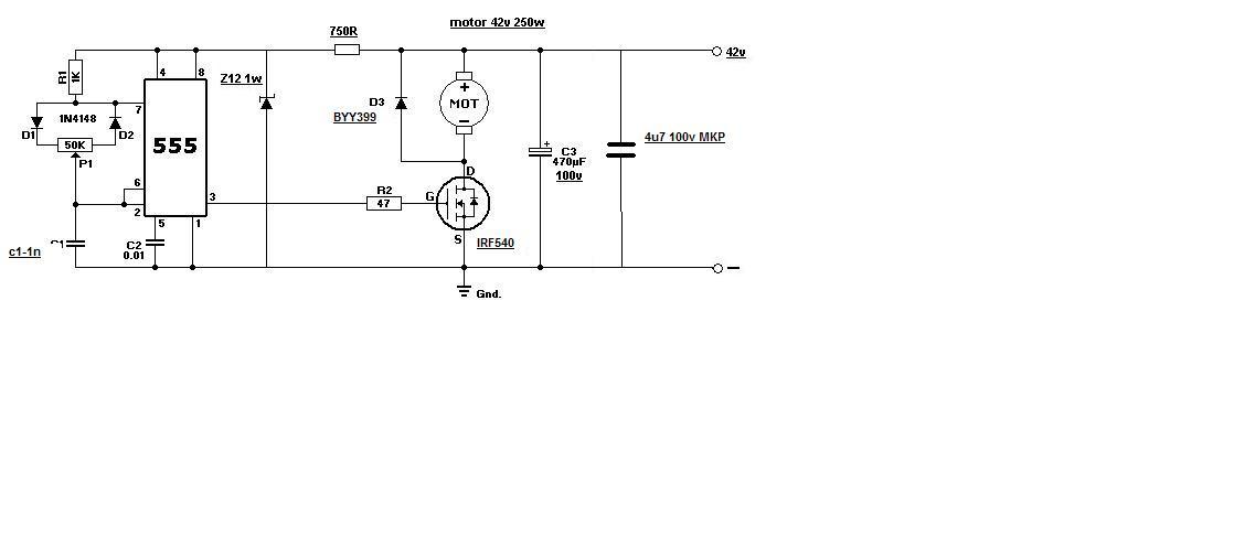
Az MBR kicsi feszültségű, az ide kevés lesz. Keress 100 V-os schottkyt, vagy sima epitaxiális gyorsdiódát. A bemeneti elkóval köss párhuzamosan egy 2...10 µF körüli MKP kondit. A nyáktervezésnél arra ügyelj, hogy a lehető legközelebb legyen egymáshoz a FET, a D3-as dióda, az előbbi MKP kondi, meg az elkó. Vagyis minnél kisebb legyen az a terület, amit elfoglalnak. Ne menj 20 kHz főlé, akkor elég ez a meghajtás is, nem lesz ott akkora veszteség, hogy érdemes legyen annyira kihegyezni a gate-meghajtást. De egy 540-es FEt jobb lenne, a 460-ason elég sok veszteség lesz, mivel elég nagy az RDSon-ja. De ha nincs más, az is megteszi. Az 555 tápjában a 12 V-os zenerrel köss párhuzamosan egy 100nF körüli kondit, meg egy 100µF körüli elkót.
Átvakartam egy kicsit. De így megfordul a fejembe, hogy a GATE zener, ami 17v az kell egyáltalán oda?
Van más fetem is persze, nem ragaszkodok a 460-ashoz. Én 1kHz re gondoltam eredetileg. Diódának van itthon BY 299 , 399, ezek talán jobbak ide.
A hozzászólás módosítva: Ápr 28, 2013
Köszi, ez sem rossz.
Akkor fütyülni fog a motor. Ha ez nem baj, akkor mehet, persze meg kell nézni, hogy a motor árama elég kicsi hullámosságú e. ( ha kicsi a motor induktivitása ) Ha nem, akkor mégjobban fütyül, meg a motor nem szereti a felharmónikus áramokat, esetleg nagyon fog melegedni.
Melegedést nem szeretnék semmiképp, az nem jó. Akkor feljebb viszem a frekit. Rajzolom amiket javasoltál. Aztán majd alakul valami.
Nem lesz ott komolyabb melegedés, kivéve a FET-et, meg a D3-at. De hát, hűtőborda az kell...
Így gondoltad? A freki számításaim szerint, ha nem rontottam el, akkor 14kHz
"Az 555 tápjában a 12 V-os zenerrel köss párhuzamosan egy 100nF körüli kondit, meg egy 100µF körüli elkót. "
Igen. Az R2 10 ohm körül legyen. A többi meg élesztésnél úgyis kiderül.
Azért arra figyelj, hogyha ez egy komolyabb motor, akkor - különösen, ha terhelve indul - akkor esetleg a névleges áramának a tízszeresét is felveheti. Tehát, megfontolandó akár a két darab párhuzamos 540-es is... áramkorlát nélkül azért nem egyszerű...
Hogy nem tette amit írtál..
Ja, már látom...
Ez egy áttételes motor, lényegébe terheletlenül indul, az áttétel olyan 140-re lassítja, de nem lesz rajta terhelés. Persze inkább erősebbre tervezem, nem akarom, hogy lesüljön meló közbe.
Fog ez menni... azért a nyáktervet tedd be ide.
Persze, mindenképp, csak előbb szeretnék egy tuti rajzot, amire áment mondtok. Hogy érzed, kell oda párhuzamos 540-es FET?
Inkább tegyél, kell külön gate ellenállás neki, ha ez munkára kell, akkor ne 100,-Ft-on múljon a biztonsága. Valami biztosító is kellene a betápra... ez már nehezebb ügy, mert ugye az üvegcsövesek áramra és feszre is kicsik...
De ez annyira kevés alkatrészből áll, hogy kipróbálhatod légszereléssel, vagy valami próbapanelen is.
A biztosíték nem gond, van pl 7,5A-es leoldóm, amit fel lehet kapcsolni, illetve tehetek még autó biztosítékot is. Ez nem probléma. FET-eknél nem nagyon tudom, de nem kell ellenállás, mint a tranzisztoroknál az emitter ellenállás? 0,22-0,47?
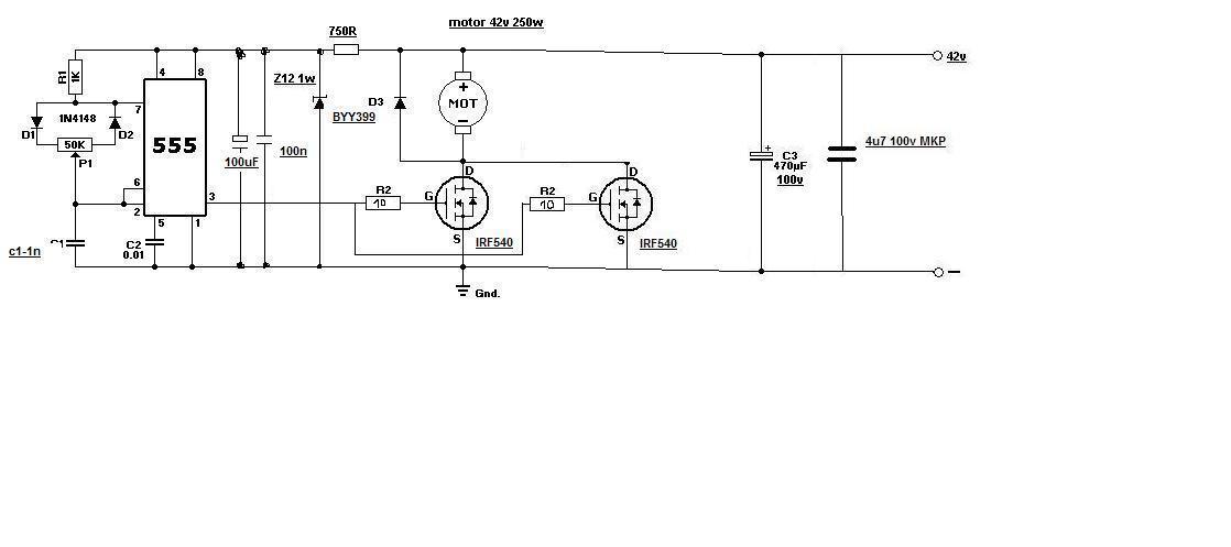
Na, ilyen lett a dupla FET-es verzió. Ha nincsen más észrevétel, akkor majd nekiállok nyákot tervezni hozzá.
Amúgy a bikázótranzisztorokat miért vetted ki?
A két 540 együtt már kb. ottjár, ahol a 460-ad tartott gate kapacitásban... Én nem spórolnék ki kettő darab, kb. 10-15 Ft-os tranzisztort, ha cserébe nem küzd az 555.
Olvass vissza és megtudod miért. Katt ezt javasolta. nem anyagi oka van. Én nem értek hozzá, ezért kérdezem hogy csináljam.
A hozzászólás módosítva: Ápr 28, 2013
A 7.5 A kevés... az autós bizti meg 12 V-ra van. Egy zárlatnál 30 V felett már ki tud alakulni az ív és esetleg nem alszik ki. Akkor tüzijáték lesz belőle...
Nem kell a source-okba ellenállás. |
Bejelentkezés
Hirdetés |












