Fórum témák
» Több friss téma |
Idézet: „Bármilyen elektronikus kütyüt viszont majdnem lehetetlenség megépiteni belsö fázisfordito fokozat (-ok) nélkül, még a mennyekbe dicsért csöves cuccokban is több fokozat forgatja a fázist.” Nem lehetetlen , itt van egy példa, egyetlen fokozata sem fordít fázist.
Idézni, csak pontosan és .....
Én majdnem lehetelent irtam (és a te kapcsolasodban is van egy két forditás, de erröl nem kell most vitát nyitni)
Köszönöm a választ. Fontos a részletes véleményed, mert elméletet fogok tákolni rá...
Egy erösitön belül aligha uszhatod meg a fázisforditást, s manapság már sokszor nem is lehet kideriteni (IC-kben kitudja hányszor alkalmazzák).
A lényeg inkább azon van, hogy a be-, és a kimenet fázisban legyen. Nem igen hallottam kisteljesitményü erölködökben, hogy ilyesmivel nagyon foglalkoztak volna. A nagy teljesitményüekben már elöfordul, hogy hatása van a belsö fázismenetnek, és ezzel az adott esetben foglalkoznak is.
Olvasd még egyszer el, pontosan idéztem, szó szerinti szöveget emeltem be!
Én sem akarok vitázni, de kérlek mutass rá, hol fordul a fázis! Nagyon kíváncsin várom. A hozzászólás módosítva: Ápr 30, 2013
100 ohm source ellenállással 10mA-t "zabál". Nem mintha sajnálnám, de 1mA-rel is tökéletesen működik.
Ez esetben semmiképp ne próbáld meg!
Ezért dolgozok én olyan fetekkel, amiknek az Idss-e 5-600uA. Csak a véleményre lettem volna kíváncsi, én tudom milyen hatása van, kísérleteztem/kísérletezek ezzel eleget. A gitár nem konzerv zene generátor, "végtelen a sávszélessége" és analóg is ráadásul, a ládámban meg szumma kicsivel 100dB/W/m feletti érzékenység van, meghallani! Ami még fontos az a tápegység, az nagyon nem mindegy neki. Rossz tápról elvérzik a dolog, de ez más téma, meg lehet máglya is jár érte! Zs
Most épp egy A osztályú JLH '69-et hajtok vele (BF246A, 2k2, 6k8, 12V). Azt se mondom, hogy jó, azt sem, hogy rossz, de nagyon-nagyon izgalmas (eddig nem tapasztalt) a hangkép.
A hozzászólás módosítva: Ápr 30, 2013
Szia! Jó észrevétel! Már nagyon régen tapasztaltam ezt, ha a jobb és bal oldal nem azonos fázisban működik.
Hangváltónál úgy tudom, hogy páros rendűnél kell a szomszédos hangszórók polaritását egymáshoz képest megfordítani. Célszerű a mély hangszórótól indulni. (Ha meg akarnám bonyolítani, akkor az mondanám, hogy a Bessel típusú, 2. rendű hangváltó kapcsolásról írják azt, hogy nem szükséges az ellentétes polaritás a szomszédos hangszóróhoz képest. -> http://w3.hdsnet.hu/whiteful/crossover2.htm ) Egyébként tudok arról is, amit írtam az első hozzászólásomban, hogy a magas hangok esetében további fáziseltolódással kell számolni (akár 270°-kal is). Aktív mély sugárzók esetében, főleg ha be van építve (mondjuk autó esetében), akkor kényelmesebb egy kapcsolóval megoldani ezt. Fokozatmentes fázis állítási lehetőségről: szintén autós alkalmazásban kaphat nagyobb szerepet abban, hogy az utastérben hátulról, a csomagtartóból jövő mély hangok "időben" érkezzenek a hallgató fülébe. A felvetések jók, de ez már azután történik, hogy az erősítőt elhagyta a jel. Így érdemben nem érzem válasznak.
Kérlek olvasd el az első hozzászólásomat, abban leírtam, hogy teljesen mindegy erősítőn belül hányszor fordítja ide-oda. Amiről szó van az az, hogy a bemeneti és kimeneti fázisazonos legyen.
![]() De örülök neki, hogy magadtól is így gondolod. Érdekesnek tartom, hogy teljesítményfüggő legyen a fázissal való játék, amiről írsz. Ez vajon azt igazolná, hogy a gyártók a nagyteljesítményű erősítőikkel gondolnak arra, hogy a feltételezett azonos bemenő-kimenő fázisnál a hangszórók előre többet mozognak? ![]() Külön kiemelem a kedvedért: amikor írtam arról, hogy nem mindig azonos út áll rendelkezésre a membránnak kitérni, azt természetesen javasolt üzemen kívüli extrém esetre értendő. Gondolj bele a hirtelen, igen nagy impulzusok hogyan hatnak a membránra kifelé mozgás, mind befelé mozgás esetén. Óhatatlan, hogy a pille, vagy a cséve hátsó része ne ütközzön bele valamibe. Erre már volt példa, hogy emiatt vittek vissza hangszórókat. Előrefelé nincs semmi amibe fel tudna ütközni, csupán a membránszél, illetve a pille nyúlása szab határt.
Hangszóróknál is többmindentől függ. Függhet a váltótól, a hangszórótól és a hangszórók elrendezésétől mélység irányban. Volt hangszóróm, amin helyesen kellett kötni a magasat, majd vettem másik hangszórót és azt már fordítva kellett bekötni. Érdekes lehet még mikrofonnal mérni két hangsugárzót egyszerre, majd közben egymástól előre, hátra mozgatni és folyamatosan mérni, nagyon jól látszik az interferencia.
Erősítőknél ez nem olyan lényeges dolog, én legalábbis nem vettem észre különbséget, de jót tesz az ember lelkének, ha tudja, hogy helyesen szólal meg a hangszóró. Fontos a fázishelyesség, de a hangsugárzó fordított bekötésével ugye ezt könnyű megoldani. Annó találtam neten valami nagyon régi irományt, ahol azt fejtegették, hogy azonos paraméterű erősítők között, miért lehet hangra ég és föld a különbség és az egyetlen számomra logikus magyarázat a fázis elfordulása volt, de ebben az esetben a teljes hangfrekvenciás sáv fázisáról van szó. Ha egy erősítő felső határfrekvenciája csak 30KHz például, akkor 20KHz-nél már elég jelentős fázisfordulás van, viszont, ha 100KHz+ a felső határfrekvencia, akkor 20KHz-ig még lineáris a fázismenet és ez magyarázza, hogy miért szólnak jobban a magas sávszélességű erősítők.
Szerintem annak természetesnek kell lennie, hogy egy aktiv elem nem fordit fázist a be-, és kimenet között. Ha ez nem igy van, akkor bajok keletkezhetnek. ( több berendezést használo rendszerek esetén)
Az nem hangszoró, ami nem tud egyformán kimozdulni elöre hátra, hanem egy kalap.... Ez ugyanis azt jelentené, pl a szinusz jel pozitiv félhullámja szép lenne a negativ meg verné a kosár alját. ![]() Már elöfordult, hogy a hangszoro kifelé köpte ki a membránt, ami ugyanaz mintha a mágnest verné - egyiknek sincs semmi köze a fázishioz.
Igy van a fázismenet sokkal fontosabb, hogy az adott frekvenciasávban a jel fázisa ne változzon, de ez már egy egészen más kérdés, s nem mindig kezelhetö - föleg a hangszoroknál.
Idézet: „te kapcsolasodban is van egy két forditás” Kérlek tisztázzuk, ezt az állításod. Segíts megtalálnom a fázisfordulás helyét. Már egy pont bemutatása is sokat segítene, szeretnék tanulni.
Na de kérlek, a fogyasztásba már nem fér bele plussz 10mA csatornánként?
A fetekkel sok izgalmas dolgot lehet csinálni az tény. Érdemes megszkópolni azért, mondom a felső -3dB-t azért nem árt lejjebb hozni, a JLH bemenetén a jelemelkedést kcsiit korlátozni, bár nem ismerem a konkrét kapcsolásodat persze! A tápegység is fontos az ilyen fetes fokozatoknak, szabályosan hallható, ha különböző tápokat tesz rá az ember (kis tápfeszültség elnyomás miatt ez szerintem természetes). Én csöveshez is meg feteshez is az Audio Research LS22 előerősítő tápját használom. Kapcsolási rajz. Érdemes eltűnődni a működésen alkatrész szinten, egy szellemi felüdülés rájönni mitől is olyan jó a dolog. Persze a tápban a pufferekkel soros miskulanciát nem szoktam használni, az már nagyon elvetemült precízkedés, ha jól értem amúgy is az adott kondi paramétereitől függ, szóval nem kőbe vésett értékek, adott esetben rontani is lehet a dolgon. A fő zener (ZD5) 24V-os ,így van ráültetve a nagyfesz tápra, gyakorlatilag módosítás nélkül működik 24V-os tápfeszültség felett, csak a fő zener előtétét kell átszámolni, meg a referencia osztót kell alakítani, én egyszerűen az R60 helyére trimmert szoktam tenni, R61 helyett meg talán 100k-t...Rugalmas az áramkör. Csináltam excel táblát is ami kiszámolja az osztót, de inkább helitrimmert szoktam betenni. A kívánt kimeneti feszültségből képezünk egy fesz osztóval egy feszültséget, és akkora R60 kell (ha R61 fix), hogy az R60-on eső feszültség éppen az invertáló lábon levő 13,8V Uref legyen (+kimeneti feszültséghez képest). Akkor lesz nyugalomban, akkor lesz a kívánt kimeneti feszültség. Így be is látható, ha trimmer van ott, akkor ha csökken az ellenállása, akkor csökken a rajta eső feszültség, amire a kimenet feszültségének növekedésével válaszol, hogy meg legyen az osztó közepén a 13,8V (+kimeneti feszültséghez képest). Ugyanígy fordítva, ha nő a trimmer ellenállása, akkor nő a rajta eső feszültség, így megy utána lefelé a kimeneti feszültség. Fontos bele a feszültség referencia, kísérleteztem zenerrel, meg más megoldással is, hangban jó,nem mondom, hogy nincs változás, de nem is ez a lényeg, egyszerűen pár hét alatt elsodródik a beállított feszültség, és nem a trimmer rázkódása miatt, mert az LM referenciával már évek óta tartja a mV-ra beállított értéket. Sok táp megoldást kipróbáltam már, de ez tényleg egy kiváló kapcsolás, A osztályú erősítőnek, csövesnek, feteknek, kis tápfeszültség elnyomású dolgoknak szenzációs, de komolyan, sok mindennel próbáltam már. Szkóppal gyakolatilag nem lehet a kimenetén mérni zajt (pufferen mért legnagyobb brumm amit adtam neki az 300mV volt, gyakolratilag uV os állásban, erősítéssel a szkópon beleveszett a szkóp zajába, de most kipróbálom majd, kisebb puffer+nagyobb műterheléssel számszerűen kiszámolni mennyit is tud), ajánlom figyelmedbe, de persze egy jfet fokozatra ez "ágyúval verébre"! A kapcsolás működését gondolom természetesen átlátod, de kikívánkozott belőlem, mert nagyon szeretem ezt a leleményes áramkört! Jajj, még annyit, a ZD2 egy lavina dióda, annak a szerepe sem semmi, én zenert szoktam oda tenni, de lavinával az igazi, tényleg érdemes eltűnődni az egész működésén, mindennek meg van a szerepe! Szép napot mindenkinek! Elnézést az agymenésért! Zs.
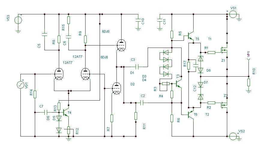
Ahogy én látom ebben egy fia fázisfordítás nem sok ,annyi nincs. Ha jól értem: az első trióda katód áramának változása "rángatja" a második triódát, ami egy földelt rácsú kapcsolás, ami ismereteim szerint nem fordít fázist. Ennek kimenete a 6DJ8 -al felépített katód követő (gondolom a végfokozat kis impedanciás meghajtásáról gondoskodik), aminek katódjában a másik triódafél által képzett áramgenerátor van, az egész szintúgy nem fordít fázist. A kimeneten a "meghajtó" tranzisztorok emitter követők, a fetek source követők fázisfordítás nélkül. Persze, csak ha jól értem a működést, szerintem sincs benne!
Zs.
Köszönöm kimerítő válaszod. Te nem csak a levegőbe beszélsz, érted is amiről írsz.
Pontosa általad leírt elv alapján lett tervezve. Massawa megfogalmazását nem tudtam értelmezni, elhamarkodottan, tévesen állított valamit, de vitát nem akart nyitni róla. Ez számomra azt sugallta, hogy megkérdőjelezhetetlen a véleménye. (Ha tévednék elnézést.)
Minél tovább ízlelgetem, annál jobban tetszik a megoldás! Ez tervezési kritérium volt, hogy ne legyen benne fázisfordítás? És ha igen, akkor ezt mi indokolta? Ilyen dolgokon még nem tűnődtem...Szép napot! Zs.
Akkor egyelőre legyen ez a válasz a kérdésemre: "jót tesz az ember lelkének, ha tudja hogy helyesen szólal meg a hangszóró."
![]() Valószínű az én lelkemnek nem tett jót a Lampizator-os Mayan által közölt kapcsolás, a fázishelyesség tükrében. Továbbá, ha feltételezzük Lampizator (és követői) audiofil-ségét, akkor ha ez a státusz a Hi-Fi felett áll (ami az eredeti jelhez képes magas hanghűséget jelent), akkor óhatatlannak és logikusnak tűnt rákérdeznem erre. Az erősítők felső határfrekvenciájához tartozó fázisfordításra már felfigyeltem, amikor TINA-TI-n szimuláltam egyszerűbb kapcsolásokat. Felvetődött egy észrevétel azon másik hangszóró esetén, amit bekötöttél és nem kellett fázist fordítani rajta. A csévén lévő tekercseket minden esetben azonos irányban tekerik fel a gyártás során? Gondolatmenetem a következő: Avagy a legelső termék előállítása során empirikus módon, tekercselés után ellenőriznek egy polaritáshelyességet (mint az ahogy egy 1db 1,5V-os ceruzaelemmel is meglehet tenni) és a megfelelő pólus lesz a pozitív. Pl. igen alacsony költségvetésű gyártóknál tételezném fel. Szakmai felkészültségem hiányában én így találnám ki melyik a pozitív pólus. Nyilván megelőlegezem tudásukat az ezzel foglalkozó tervezésbeli/gyártásbeli embereknek, akik az eredeti számításaik alapján várják el melyik irányba mozduljon ki a membrán megfelelő jel esetén.
Mi az a felső határfrekvenciához tartozó fázisfordítás?
Örülök neki, hogy természetesnek veszed. Valószínű ezért tűnhetett furcsán neked, hogy rákérdeztem erre a számomra érdekes témára. Ennek tükrében kérdezném, akkor hogy szerinted Lampizator gondolt-e a FET-es előerősítőjével kapcsolatban a helyes fázismenetre?
Más: Ilyen hullámformára, mint amit említettél találtam egy szkópos képet, nem megfelelő méretezésből adódó csöves erősítő esetén: http://www.elektroncso.hu/cikkek/csoalap.php http://www.elektroncso.hu/cikkek/csoalap_cut.jpg
Valószínű tévesen fogalmazhattam. Arra gondoltam, amit Buvarruha írt:
"Ha egy erősítő felső határfrekvenciája csak 30KHz például, akkor 20KHz-nél már elég jelentős fázisfordulás van, viszont, ha 100KHz+ a felső határfrekvencia, akkor 20KHz-ig még lineáris a fázismenet és ez magyarázza, hogy miért szólnak jobban a magas sávszélességű erősítők." Tehát minél nagyobb a felső határfrekvencia, annál lineárisabb lesz a fázistorzítást mutató görbe a számunkra még hallható felső tartományban.
Nem hiszem, hogy azért nyitottuk a vitát, hogy most a te kapcsolásodat analizaljuk, de pl. az also 3. trioda is fordit .
Sziasztok!
Az egész napomat elvette egy teszt, ami meglepő eredményt hozott a torzítások szubjektív hatásairól. A tesztet megtaláljátok itt.
Én a profi világban éltem le életem jelentös részét és lehet, hogy ebböl kifolyolag is természetesnek tartom, hogy betartják a fázist.
Persze otthon mindenki azt csinál, amit akar, és olyan alkalmazásokban ahol ez lényegtelen ott nem is igen kell vele foglalkozni. Pl. Mindenféle hangszerkütyük, vagy egy-egy mikrofon "hangjavitója". Ha ilyesmi bekerül valamilyen többcsatornás rendszerbe ott amugy is rendszerint van egy fáziskapcsolo a helyes fázis beállitására. Sima mono erösitöláncban lényegtelen. Amit az oszcillogrammon látsz az hiba, de semmi köze a fázishoz. Ez olyan mint amikor egy végerösitönek nem szimmetrikus a kimenete stb. Szoval ilyen hiba bárhol elöfordulhat, de ezek rendszerint nem fázishibák, hanem torzitás vagy rossz beállitás (ilyenkor a jelben megjelenik a DC összetevö is, ami eleve hiba.) Manapság a digitális világban meg lassan követhetelen a jelek fázisa, igy rendszerint csak kimeneten áll össze, ha minden jol müködik.
Én annyit vettem észre, hogy az eredetin hangszer hangja van magasnak, a többi olyan, mintha meg lett volna babrálva valami általatok ajnározott "javítóval".
Valahogy nem látom értelmét a tesztnek. Az ssssz pedig egyszerűen ilyen. 200W mintán jól hallani és látni is, hogy egyszerűen kevesebb a magas, szerintem így nem lehet következtetést levonni, mert túl sok a befolyásoló tényező. A hozzászólás módosítva: Máj 1, 2013
Amennyiben akad fáziskapcsoló.
![]() A linkelt hullámformába ne keverd bele a fázist, mert mint írtam nem abból adódik. És úgy is kezdtem az egész bekezdést, hogy "más:".
A második hangmintán a ssszz "tompább" kicsit, a harmadik meg minta kiemelné a "ciccegést" is. Az eredeti minta a "középút".
Igazad van, nem kell a kapcsolást elemezni. Nem is vitáztam volna ha nem állítasz butaságokat. Szakmailag hibás kijelentéseket javítani kell, ahogyan most is..
Kérlek jobban nézd meg , ismét tévedsz. Harmadik alsó trióda áramgenerátornak van bekötve, katódkövető katódjában van, sima ellenállással is helyettesíthető. Katódkövető nem fog fázist fordítani, akkor sem ha áramgenerátor van a katódjában. Gondolom ezt Te is tudod. |
Bejelentkezés
Hirdetés |





Ezért dolgozok én olyan fetekkel, amiknek az Idss-e 5-600uA. Csak a véleményre lettem volna kíváncsi, én tudom milyen hatása van, kísérleteztem/kísérletezek ezzel eleget. A gitár nem konzerv zene generátor, "végtelen a sávszélessége" és analóg is ráadásul, a ládámban meg szumma kicsivel 100dB/W/m feletti érzékenység van, meghallani! 


A fetekkel sok izgalmas dolgot lehet csinálni az tény. Érdemes megszkópolni azért, mondom a felső -3dB-t azért nem árt lejjebb hozni, a JLH bemenetén a jelemelkedést kcsiit korlátozni, bár nem ismerem a konkrét kapcsolásodat persze! A tápegység is fontos az ilyen fetes fokozatoknak, szabályosan hallható, ha különböző tápokat tesz rá az ember (kis tápfeszültség elnyomás miatt ez szerintem természetes). Én csöveshez is meg feteshez is az Audio Research LS22 előerősítő tápját használom.
Zs. 