Fórum témák
» Több friss téma |
Fórum » EAGLE NYÁK tervező
Témaindító: csonthulye, idő: Dec 1, 2005
Témakörök:
Eagle leírások a neten:
Eagle alkatrész-könyvtárak: http://www.snapeda.com
és a leírás hozzá.- http://www.piclist.com/images/www/hobby_elec/e_eagle.htm - http://pa-elektronika.hu/hu/cikkek/75-eagle.html
nem gondoltam, hogy a sima nyomtatással is lehet használható nyák maszkot készíteni..
persze be lehet állítani, hogy csak a szükséges rétegek legyenek láthatóak, de pl. a lábszámozást hogy lehet kikapcsolni ?
Layer setting
tPlace - bPlace - tNames - bNames - tValue - bValue... Csak azokat a rétegeket lehet nyomtatni ami be van kapcsolva. Ha ezeket kikapcsolod és még mindig marad lábszámozás...stb akkor rosszul van megrajzolva az adott alkatrész.
ok, megvan: az opciókban kell kikapcsolni a pad-nevek kijelzését
szóval a sima nyomtatás Neked rendesen használható, méretpontos maszkot eredményez ? akkor én is ezt fogom használni ezentúl, köszi ! én azt hittem, ez csak dokumentációs célra jó, de a kivitelezéshez mindig a CAM processorral kell generálni
CAM-t akkor használok ha úgy gyártatom a panelt mert a gyártók abból dolgoznak.
Minden más esetben simán nyomtatom.
Tisztelem a szándékot, de néha sokkal durvább helyesírási hibákat látok itt javítatlanul, mint egy szimpla mondat eleji kis betű.
A hozzászólás módosítva: Ápr 28, 2013
Erre való a moderációt kérek opció! Rákattintasz és jelzed a moderátornak , nem csak hivatkozol rá hogy más is hibázik ! Ha jelzed a modinak ő tud segíteni a hiba kijavításában és nem kell másra mutogatni ! (ő kezdte ! ) De neked is illik figyelni és van időd a hsz helyesírási hibáinak javítására .
A hozzászólás módosítva: Ápr 28, 2013
Sziasz,
"Itt" senki sincs, de a "NYÁK-lap készítés kérdések" topicban csak "olyanok" vannak.
Szia!
Ugyan egy kicsit későn, de csak ma néztem bele a fórumba. A véleményemet vedd légyszíves, mint építő és jóindulatú kritikát. Ez így ahogy van, egy katasztrófa. A board-design legalapvetőbb szabályai nincsenek betartva. És ez nem az auto-router hibája. Azonkívül a kapcsolási rajznak is vannak gyengeségei. Itt csak alapdolgokról beszélek, úgy hirtelen ránézésre. A komplett rajzot nem néztem át. 1. Táprész. A 7805-re tegyél mindig szabadonfutó diódát, filléres cucc, de nagyon hasznos lehet. A vonalvezetésnél ügyelj arra, hogy a kerámia kondik lehetőleg a 7805 lábainál legyenek. Soha, de soha ne csinálj olyat, hogy a Graetz-kockárol a feszültség szabályozó előtt már leágazol a céláramkőr felé. A feszültség szabályzó áramkört kezeld mindig, mint egy különálló egységet a tervezésnél. A tápfeszültséget, vagyis VCC és GND mindig az utolsó kondi lábairól veszed le. Így lesz stabil. Itt mellékelek egy példát, igaz nem SMD, de szemléltetésre jó lesz. 2. Ha jól látom, van pár reléd is az áramkőrben. A relék induktív építőelemek. Szabadonfutó diódák alkalmazása elengedhetetlen. Mellékeltem egy példát. Persze csak akkor, ha nem olyan relét használsz, ahol már gyárilag eleve be van építve. Remélem, hogy érthető volt. Ha ezeket az abszolút alapszabályokat betartod, az már félsiker és egy stabilan működő áramkőrt eredményez. (persze ha minden más is jó) A hozzászólás módosítva: Ápr 28, 2013
Szia!
Menjünk sorban... Szimulátorban működött, az alapötlet Attila86-tól származik én csak méreteztem, illetve javítottam a logikai IC-t a megfelelő típusra. Jelen tervezés lesz az első éles teszt, bízom a dologban és magamban annyira, hogy működni fog, legfeljebb gyenge változtatásokra lesz majd szükség. A relék miatt nem kell aggódni, DIP tokos Reed-relék lesznek, beépített supress diódával. A 7805-ről hiányzó dióda esete hibáját azt hiszem ezen a fórumon nem csak nekem lehetne felróni, hanem az öreg rókáknak is, akik tervei mind itt szerepelnek a cikkek között és nem ma kezdték. Úgy tudom a legújabb kiadású stabilizátorok már talán védve vannak ez ellen illetve a pufferkondenzátorok méretezése is e hiba megelőzésének hajt fejet. De ha nem is, a tanácsodra én mégis beépítem majd. A többi már csak a huzalozás problematikája, amit az autoroute követett el. Ezzel viszont nem azt mondom, hogy számomra az általad leírt dolgok teljesen egyértelműek lettek volna, de én mégis ezt tartanám logikusnak. Csak, mondjuk úgy, próbáltam erőltetni az autoroute-ot, de úgy látszik, felejtős. ui: természetesen neked és mindenkinek, köszönöm a véleményeket, tanácsokat! Szerintem ez egy elég nehéz út (a paneltervezés) de ebbe is csak bele kell jönni, aztán egyre csak jobb lesz. A hozzászólás módosítva: Ápr 28, 2013
Szia!
A főprobléma, valóban a huzalozás volt. Az tényleg nem jó.
Sziasztok!
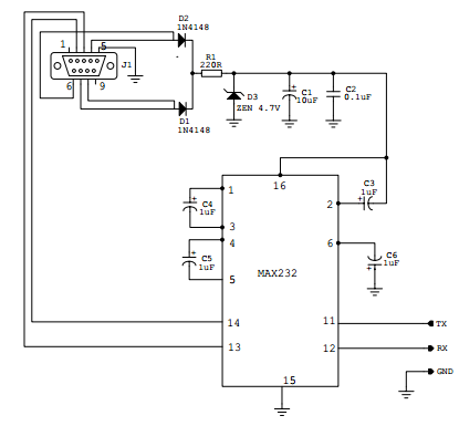
Átnézné egy hozzáértő azt a VU-méter kapcsolást és a nyáktervet? Köszönöm szépen!
Sziasztok,
Eagle 6.2.0-ban megtervezett panelt be lehet tölteni további szerkesztés, módosítás céljából Sprinter Layout 5.0-ba? Ha igen, milyen fájlformátummal? Köszönöm A hozzászólás módosítva: Ápr 30, 2013
Csak kép formátumban, és újra kell rajzolnod az egészet. Tehát Eagle-ből kiexportálod BMP-be, majd azt Sprint Layout-ba az Options - Scanned copy...-val beimportálod, és megrajzolod. Talán 6.0-ban már van gerber import, de erre nem esküdnék meg. Nézd meg a SL topikban.
Sziasztok!
Hogy lehet elérni hogy a táp-láb ne az IC belsejében legyen? (mint a fotón) kapcsrajz-szerkesztőben ic-t leraktam, invoke-val leraktam a táplábakat. a gyári lib-ből van az alkatrész..
Hello!
Úgy, hogy a Move funkcióra kattintasz utána pedig a két táp csatlakozás közötti "+"jelre, és oda teszed ahova szeretnéd. Üdv.
Sajnos nem megy...
![]() Létre tudtam hozni Eagle-ban a tápláb1-2-3 verziót, de én kb a fotosoppolt kép szerint szeretném látni. Van megoldás?
Szia !
Ha a fotoshopos képet akarod viszontlátni akkor az alkatrész szerkesztőbe módosítani kell az alkatrészt. Ha ez gondot okoz akkor tedd fel a lib fájlt és módosítom(módosítjuk)
Idézet: „...de én kb a fotosoppolt kép szerint szeretném látni. Van megoldás?” Miért is? A programnak egyik tulajdonsága, hogy a kapcsolási rajzban a táplábak rejtve maradhatnak, ezzel átláthatóbb lehet a rajz. Ha szükséged van rá, az INVOKE-val előcsalogathatod. A panelen viszont automatikusan beköti mindkét esetben. Ez a kérdés már többször elhangzott. Nem értem, miért akarjátok megszüntetni ezt a jó megoldást egy-egy fixen megadott táplábbal.
Idézet: „Nem értem, miért akarjátok megszüntetni ezt a jó megoldást egy-egy fixen megadott táplábbal.” Kinek a pap kinek a papné,
Mint láthattad invoke-val előcsaltam. Csak azt hittem van szebb megoldása egy kapcsolási rajznak ami csak féltucat alkatrészt tartalmaz, és nem nyák-készítés céllal készült, hanem inkább 1oldalas dokumentációnak. Nemis a konkrét kapcs rajz a lényeg, hanem az elv hogy megvalósítható - lehetne.
Esetleg Eagle helyett másban kéne a kapcsrajzot megrajzolnom? (pl.szerviz-doksinak, ahol egy helyen látni az IC lábain mik vannak, és nem kell hozzá mégegy doksi az IC bekötésének/táplábainak megkereséséhez)
Akkor mégis van értelme, hogy látszik a tápláb.
Amikor én tettem fel ugyanezt a kérdést, akkor a magyar forgalmazó lehülyézett, hogy az úgy jó, hogy nem látszik, és nem bug, hanem feature. Ha maradni akarsz az Eagle-nél, akkor csinálj saját alkatrész adatbázist, és nem kell a gyári, elrejtett táplábú alkatrészekkel vacakolni.
Idézet: „Csak azt hittem van szebb megoldása egy kapcsolási rajznak ami csak féltucat alkatrészt tartalmaz, és nem nyák-készítés céllal készült, hanem inkább 1oldalas dokumentációnak.” Ha elkerülte volna a figyelmedet, ez a program főleg nyák tervezéshez való. Egyébként, ha a kapcsolási rajz több oldalas, előnyösebb, ha a táp rész külön oldalon van, vagy ha akár egy oldalas, egy külön részben - nem kell keresztül-kasul húzogatni a tápvezetékeket. Átláthatóbb. El kell fogadni, hogy a program nem az előző hozzászólásodban felvázolt célokhoz készült. Viszont mindenki készíthet saját alkatrészkönyvtárat a saját igényei szerint, de ezért nem illik cikizni a gyári meglévőt. A hozzászólás módosítva: Máj 3, 2013
Üdv. Bitképet szeretnék beilleszteni a nyákrajzomba, de valamiért nem sikerül. A képet Corelben készítettem, egy fekete-fehér vonalrajz, azért van rá szükség, hogy tudjam, hogyan helyezzem el az alkatrészeimet. Próbálkoztam az Eagle-be illesztéssel, de valami nem stimmelt. A kép piros lett, és a vonalak alig láthatóak. Miket kell beállítani a beillesztésnél?
A kép azért lett piros, mert a "Top" nevű rétegre illesztetted be. Ha pl. a "Bottom" rétegre (ez a nem felületszerelt alkatrészek forrasztási oldala alapértelmezetten), akkor a kép beillesztése előtt ezt a réteget válaszd ki (aktiváld), és akkor oda fogja beilleszteni.
Értem, köszönöm szépen! Azt szeretném még kérdezni, hogy a méretét alapbeállítás szerint nem állítja át, ugye?
Erre fejből nem tudom a választ, de - ha jól emlékszem - az ULP ablakában, amellyel be lehet illeszteni, megadható, hogy mekkora legyen a beillesztés utáni méret.
Most kezdetem el ismerkedni ezzel a progival. Lehet, hogy én rosszul kerestem a topikban, de nem találtam megoldást a problémámra. Konkrétan: hogyan találjak meg egy alkatrészt a könyvtárakban(330 van !) - ha nem tudom pontosan hogy melyikben van ?
A főmenűben hiába kattintok, hogy az összes könyvtár használata, semmi hatása nincs. Köszi előre is ! Üdv.: sector99
Szia!
Milyen alkatrészt keresel? És hol keresed ezt az alkatrészt?
Konkrétan egy 20 pólusú csatlakozót. A kivitelezés régi IDE kábel csatlakozóval lenne. De a kérdés általánosságban is fennáll: ha nem olyan egyértelmű egy könyvtár neve mint pl. "atmel", akkor hogyan lehet keresni bennük, anélkül, hogy végigpróbálnám ?
A legegyszerűbb talán a kapcsolási rajz szerkesztőben. Ahol alkatrészt tudsz hozzáadni. Itt ugye van a "végigpróbálom" módszer. Ott mutatja az elvi rajzát és a tokozását is.
Ha tudod egy alkatrész nevét, de nem találod: Vegyük az 555-ös IC-t Ezt ha beírod, hogy "555" nem fogja kidobni mert nem így van benne. Viszont ha a "*555*"-ot írod be, akkor kidobja a találatot (NE555). Tehát ha nem tudod egy alkatrész nevét, akkor írj elé és mögé egy csillagot(joker karakter) és kidobja ami megfelel a feltételnek. A joker karakterekről: két fajtát ismerek: A "?" 1 karakter jelent, a "*" pedig akárhány karaktert. A hozzászólás módosítva: Máj 6, 2013
|
Bejelentkezés
Hirdetés |














Amikor én tettem fel ugyanezt a kérdést, akkor a magyar forgalmazó lehülyézett, hogy az úgy jó, hogy nem látszik, és nem bug, hanem feature. Ha maradni akarsz az Eagle-nél, akkor csinálj saját alkatrész adatbázist, és nem kell a gyári, elrejtett táplábú alkatrészekkel vacakolni. 




