Fórum témák

» Több friss téma
Fórum » NYÁK terv ellenőrzése
 
Témaindító: Paso, idő: Okt 4, 2005
Lapozás: OK   103 / 202
(#) mc-4 válasza kokozo hozzászólására (») Máj 4, 2013 /
 
Szia!

Leírnád pár szempont alapján hogy lehet egyszerű átlátható tervet készíteni?
Köszönöm szépen!
(#) kokozo válasza mc-4 hozzászólására (») Máj 4, 2013 / 1
 
Szia!
Szerintem erre nincs egyszerű válasz, de a legtöbben ott rontjátok el, hogy a kapcsolási rajz képére tervezitek a nyákot. Ezért kicsit káoszos és átláthatatlan. Második hiba autoroute.. Egyesek azt hiszik hogy amit az eagle összecsap autoroute-al az a tökéletes, pedig koránt sem. Egy egyszerű rajzot is annyira meg tud bonyolítani, hogy ember legyen a talpán aki el tud rajta menni.
Sokat kell tervezgetni kisebb áramköröket, és előbb utóbb ráérzel a lényegére.
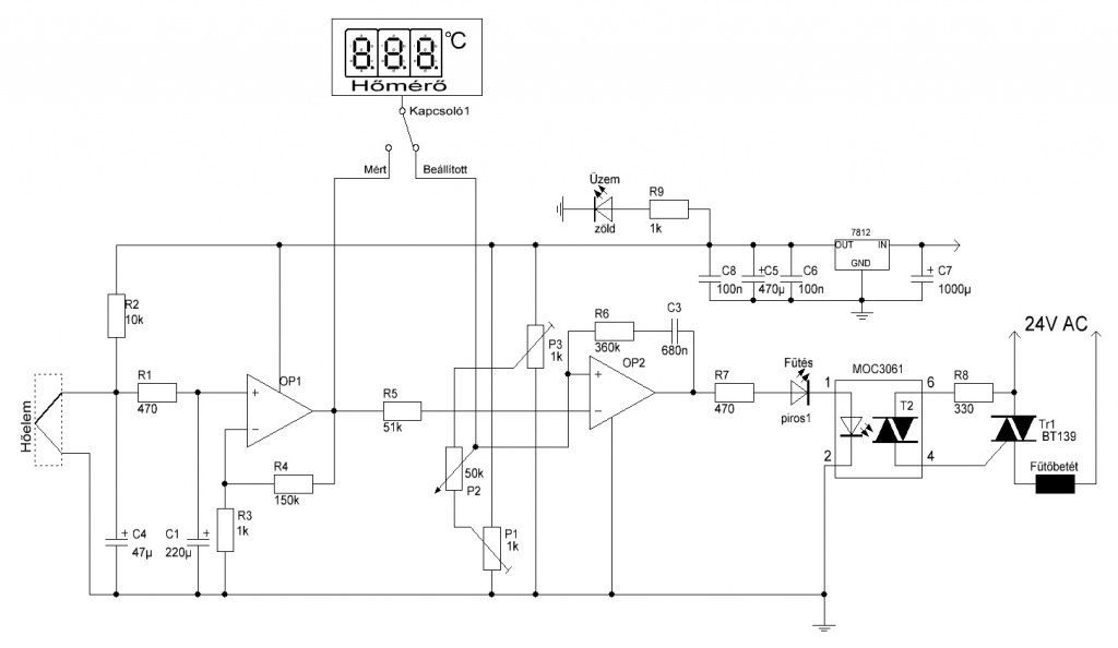
(#) szabónagymester hozzászólása Máj 4, 2013 /
 
Sziasztok!

Az alábbi rajz hibáját szeretném megtudni! Megépítettem, de páka nélkül is folyton világít a fűtés led, de a páka mégsem fűt.
Gondoltam esetleg a rajzban van hiba.
(#) kokozo válasza szabónagymester hozzászólására (») Máj 4, 2013 /
 
Szia! Nincs véletlen egy kapcsolási rajz?
(#) szabónagymester válasza kokozo hozzászólására (») Máj 4, 2013 /
 
Annyi az eltérés a nyákon, hogy a led nem a műv erősítő és az opto között van, hanem az opto test ágában.
(#) kokozo válasza szabónagymester hozzászólására (») Máj 4, 2013 /
 
Próbáld meg a 330 ohmos ellenállást áttenni a triak m2-es lábáról az m1-esre.
(#) szabónagymester válasza kokozo hozzászólására (») Máj 4, 2013 /
 
Sok rajz úgy van, hogy az M2-esen van, sőt olyan is amin az M1-en is, de a topikjában azt írják elhagyható.
(#) szabónagymester válasza (Felhasználó 15355) hozzászólására (») Máj 4, 2013 /
 
Sajnos ilyen szinten nem vagyok jártas a dologban, de van egy ipari alkalmazású fűtés vezérlés kapcsolásom, ami igaz PIC vezérlésű, de ott is az M2-es lábon van ellenállás, igaz kisebb.
(#) gyök2 válasza (Felhasználó 15355) hozzászólására (») Máj 4, 2013 /
 
Szia!
A rajzon azt az angol hálózati dugót az árammérővel hol találtad meg? Vagy saját készítésű komponens?
(#) mc-4 válasza kokozo hozzászólására (») Máj 5, 2013 /
 
SZia!

Ez így van ahogy leírtad a kapcsolási rajz mintájára alakítottam az alkatrészek helyét.
Köszi!
(#) Szabi1 hozzászólása Máj 6, 2013 /
 
Szeretném ha valaki le ellenőrízné a NYÁK terveimet ami egy aktív Di Boxhoz készült.
(#) proli007 válasza Szabi1 hozzászólására (») Máj 6, 2013 /
 
Hello!
- A tápnál az elvi rajzon A trafó nem jól van bekötve. De ezt a hibát Te nem követted el. Viszont a 7915 bekötése nem jó.
- Én minden esetre tennék az IC-khez a tápra szűrőkondit. Amúgy az U3-U5-nél fordítva vana táp jelölve.
- Nem túl nagy az erősítése ennek az áramkörnek. Monhatni negyedeli a bemenőjelet..
üdv!
(#) Szabi1 válasza proli007 hozzászólására (») Máj 7, 2013 /
 
Az itthon kapható stab IC-khez van tervezve a NYÁK: Bővebben: Linkés UA 7815.
Nembaj ha negyedére csökken a jel legalább nem fog kelleni Limitter egyenlőre. Majd később ezt a végfokot subwoofernek használom s kap az egész egy 2 utas hangváltót ahol elintézem a szintillesztést
(#) Alex2 válasza Szabi1 hozzászólására (») Máj 8, 2013 /
 
Amit linkeltél uA7915-öt azon is a "szabvány" szerint van a negatív szabályzó bekötése (GND, Be, Ki). Te viszont az 1-esre tetted a negatív tápot, a 2-esre nincs rákötve csak a védő dióda. A 3-as láb jó.
Tedd át a negatívot az 1-es lábról a 2-es lábra, és az 1-esre köss GND-t.
Én szeretek kicsit vastagabb vezetőket rakni a tápba.
A hozzászólás módosítva: Máj 8, 2013

uA7915.PNG
    
(#) Szabi1 válasza Alex2 hozzászólására (») Máj 8, 2013 /
 
Köszönöm hogy szóltatok. Először jól akartam bekötni (azért volt a dióda a 2 es lábon.) de végül valamit elnéztem. Mellékelem az új tervet. Vastagabb vezetősávok vannak, de úgyis max 1A jön ki rajta.

supplyv2.lay
    
(#) baloghkrisztian hozzászólása Máj 8, 2013 /
 
Sziasztok a minap sikerült letöltenem egy egyszerű tranzisztoros tapskapcsoló kapcsolási rajzot szeretnék valakit megkérni, hogy csinálja meg nekem a nyák rajzát nagyon hálás lennék érte ha valaki segítene nekem.
(#) Davidd válasza baloghkrisztian hozzászólására (») Máj 8, 2013 /
 
Üdv! Ezt a nyáktervet kokozo készítette el nekem. Ugyan ez a kapcsolási rajz. Nyák mellékelve.
(#) Hp41C válasza Szabi1 hozzászólására (») Máj 8, 2013 /
 
Szia!
C5 és C6 túl messze van a stabilizátortól. Olyan közelre tedd, amennyire közel lehet, a legjobb egy SMD 1206 a forrasztási oldalon közvetlenül a kimenet és a föld lábakhoz.
(#) kokozo válasza Szabi1 hozzászólására (») Máj 8, 2013 /
 
Szia!
Itt van egy általam kreált régi project maradvány, kiegészítettem a védődiódákkal, kicsit más elrendezése van mint a tiédnek de egy sima csíptetős hűtőfüllel évek óta megy.

stab.JPG
    
(#) Szabi1 válasza kokozo hozzászólására (») Máj 9, 2013 /
 
Kell egyáltalán hűtés a stab IC-k nek? Én amiatt akartam egy oldalra rakni őket.
(#) kokozo válasza Szabi1 hozzászólására (») Máj 9, 2013 /
 
Ha csak ez a kapcsolás lesz rákötve ezzel a pár ic-vel akkor nem, de ha amit írtál hogy 1A-t akarsz kivenni belőle akkor nem árt.
A hozzászólás módosítva: Máj 9, 2013
(#) Szabi1 válasza Szabi1 hozzászólására (») Máj 9, 2013 /
 
Láttam egy fura hűtési módot egy sz.gép. tápegységben, és lehet azt fogom alkalmazni:
a tranzisztor lába megvolt hajtva előre 90 fokba, és a vezetősáv oldalt volt beültetve, ki volt fúrva a tranzisztor lyuknál a NYÁK. így a készülék aljához ért a tranzisztor ami hűtötte.
(#) kokozo válasza Szabi1 hozzászólására (») Máj 9, 2013 /
 
És ha így rendezzük el? Így is lehet hűteni.

stab.JPG
    
(#) Szabi1 válasza kokozo hozzászólására (») Máj 9, 2013 /
 
Lehetni lehet, már átterveztem így, nagyon össze lettek sűrítve az alkatrészek. Most veszem észre szűrésnek 4700 µF kell de hány volt?
A hozzászólás módosítva: Máj 9, 2013

supply.PNG
    
(#) _JANI_ válasza Szabi1 hozzászólására (») Máj 9, 2013 /
 
A stab-IC-k IN-OUT közötti védődiódáit fordítsd meg! Mindkettő pont nyitóirányban áll most.
(#) Szabi1 válasza _JANI_ hozzászólására (») Máj 9, 2013 /
 
Jajj tényleg, de elsiettem
(#) _JANI_ válasza Szabi1 hozzászólására (») Máj 9, 2013 /
 
[off]Nagyobb baj ne legyen!
(#) _JANI_ válasza Szabi1 hozzászólására (») Máj 9, 2013 /
 
Az, hogy mennyire fog melegedni a feszültség stabilizáló IC, az nem csak a rajta átfolyó áramerősség ( teljesítmény ) kérdése. Lényeges, hogy a bemeneti nyers feszültség és a kimenő stabilizált feszültség között mekkora a különbség. Mert ezt a feszültségkülönbséget az áteresztő tranzisztoros típusoknak el kell fűteni. ( A kapcsolóüzeműek ezért jobbak mert nagyobb teljesítményeket is kis veszteséggel tudnak átvinni - szabályozni, még nagy feszültség különbség mellett is. ) Vagyis, minél nagyobb a bemenet és a kimenet közötti feszültség, annál jobban lehet számolni arra, hogy kis terhelőáram mellett is kellően forrók lesznek az IC-k. Az adatlapban sok infó megtalálható.
(#) baloghkrisztian válasza Davidd hozzászólására (») Máj 11, 2013 /
 
nagyon szépen köszönöm már hozzá is látok
(#) gordonfreemN hozzászólása Máj 11, 2013 /
 
Sziasztok!

Egy utolsó Áment szeretnék kérni a paneltervemre, ez a JLH kapcsolási rajz alapján készült Bővebben: Link
Illetve Reloop stabilizátora alapján Bővebben: Link
Igazából az alkatrész méretek jók, már át lett nézve más által is, a bekötések elvileg szintén, inkább a sávvezetésekre lennék kíváncsi, hogy van-e javítani való még?
Következő: »»   103 / 202
Bejelentkezés

Belépés

Hirdetés
XDT.hu
Az oldalon sütiket használunk a helyes működéshez. Bővebb információt az adatvédelmi szabályzatban olvashatsz. Megértettem