Fórum témák
» Több friss téma |
Fórum » NYÁK terv ellenőrzése
Szia!
Leírnád pár szempont alapján hogy lehet egyszerű átlátható tervet készíteni? Köszönöm szépen!
Szia!
Szerintem erre nincs egyszerű válasz, de a legtöbben ott rontjátok el, hogy a kapcsolási rajz képére tervezitek a nyákot. Ezért kicsit káoszos és átláthatatlan. Második hiba autoroute.. Egyesek azt hiszik hogy amit az eagle összecsap autoroute-al az a tökéletes, pedig koránt sem. Egy egyszerű rajzot is annyira meg tud bonyolítani, hogy ember legyen a talpán aki el tud rajta menni. Sokat kell tervezgetni kisebb áramköröket, és előbb utóbb ráérzel a lényegére.
Sziasztok!
Az alábbi rajz hibáját szeretném megtudni! Megépítettem, de páka nélkül is folyton világít a fűtés led, de a páka mégsem fűt. Gondoltam esetleg a rajzban van hiba.
Szia! Nincs véletlen egy kapcsolási rajz?
Annyi az eltérés a nyákon, hogy a led nem a műv erősítő és az opto között van, hanem az opto test ágában.
Próbáld meg a 330 ohmos ellenállást áttenni a triak m2-es lábáról az m1-esre.
Sok rajz úgy van, hogy az M2-esen van, sőt olyan is amin az M1-en is, de a topikjában azt írják elhagyható.
Sajnos ilyen szinten nem vagyok jártas a dologban, de van egy ipari alkalmazású fűtés vezérlés kapcsolásom, ami igaz PIC vezérlésű, de ott is az M2-es lábon van ellenállás, igaz kisebb.
Szia!
A rajzon azt az angol hálózati dugót az árammérővel hol találtad meg? Vagy saját készítésű komponens?
SZia!
Ez így van ahogy leírtad a kapcsolási rajz mintájára alakítottam az alkatrészek helyét. Köszi!
Szeretném ha valaki le ellenőrízné a NYÁK terveimet ami egy aktív Di Boxhoz készült.
Hello!
- A tápnál az elvi rajzon A trafó nem jól van bekötve. De ezt a hibát Te nem követted el. Viszont a 7915 bekötése nem jó. - Én minden esetre tennék az IC-khez a tápra szűrőkondit. Amúgy az U3-U5-nél fordítva vana táp jelölve. - Nem túl nagy az erősítése ennek az áramkörnek. Monhatni negyedeli a bemenőjelet.. üdv!
Az itthon kapható stab IC-khez van tervezve a NYÁK: Bővebben: Linkés UA 7815.
Nembaj ha negyedére csökken a jel legalább nem fog kelleni Limitter egyenlőre. Majd később ezt a végfokot subwoofernek használom s kap az egész egy 2 utas hangváltót ahol elintézem a szintillesztést
Amit linkeltél uA7915-öt azon is a "szabvány" szerint van a negatív szabályzó bekötése (GND, Be, Ki). Te viszont az 1-esre tetted a negatív tápot, a 2-esre nincs rákötve csak a védő dióda. A 3-as láb jó.
Tedd át a negatívot az 1-es lábról a 2-es lábra, és az 1-esre köss GND-t. Én szeretek kicsit vastagabb vezetőket rakni a tápba. A hozzászólás módosítva: Máj 8, 2013
Köszönöm hogy szóltatok. Először jól akartam bekötni (azért volt a dióda a 2 es lábon.) de végül valamit elnéztem. Mellékelem az új tervet. Vastagabb vezetősávok vannak, de úgyis max 1A jön ki rajta.
Sziasztok a minap sikerült letöltenem egy egyszerű tranzisztoros tapskapcsoló kapcsolási rajzot szeretnék valakit megkérni, hogy csinálja meg nekem a nyák rajzát nagyon hálás lennék érte ha valaki segítene nekem.
Üdv! Ezt a nyáktervet kokozo készítette el nekem. Ugyan ez a kapcsolási rajz. Nyák mellékelve.
Szia!
C5 és C6 túl messze van a stabilizátortól. Olyan közelre tedd, amennyire közel lehet, a legjobb egy SMD 1206 a forrasztási oldalon közvetlenül a kimenet és a föld lábakhoz.
Szia!
Itt van egy általam kreált régi project maradvány, kiegészítettem a védődiódákkal, kicsit más elrendezése van mint a tiédnek de egy sima csíptetős hűtőfüllel évek óta megy.
Kell egyáltalán hűtés a stab IC-k nek? Én amiatt akartam egy oldalra rakni őket.
Ha csak ez a kapcsolás lesz rákötve ezzel a pár ic-vel akkor nem, de ha amit írtál hogy 1A-t akarsz kivenni belőle akkor nem árt.
A hozzászólás módosítva: Máj 9, 2013
Láttam egy fura hűtési módot egy sz.gép. tápegységben, és lehet azt fogom alkalmazni:
a tranzisztor lába megvolt hajtva előre 90 fokba, és a vezetősáv oldalt volt beültetve, ki volt fúrva a tranzisztor lyuknál a NYÁK. így a készülék aljához ért a tranzisztor ami hűtötte.
És ha így rendezzük el? Így is lehet hűteni.
Lehetni lehet, már átterveztem így, nagyon össze lettek sűrítve az alkatrészek. Most veszem észre szűrésnek 4700 µF kell de hány volt?
A hozzászólás módosítva: Máj 9, 2013
A stab-IC-k IN-OUT közötti védődiódáit fordítsd meg! Mindkettő pont nyitóirányban áll most.
Az, hogy mennyire fog melegedni a feszültség stabilizáló IC, az nem csak a rajta átfolyó áramerősség ( teljesítmény ) kérdése. Lényeges, hogy a bemeneti nyers feszültség és a kimenő stabilizált feszültség között mekkora a különbség. Mert ezt a feszültségkülönbséget az áteresztő tranzisztoros típusoknak el kell fűteni. ( A kapcsolóüzeműek ezért jobbak mert nagyobb teljesítményeket is kis veszteséggel tudnak átvinni - szabályozni, még nagy feszültség különbség mellett is. ) Vagyis, minél nagyobb a bemenet és a kimenet közötti feszültség, annál jobban lehet számolni arra, hogy kis terhelőáram mellett is kellően forrók lesznek az IC-k. Az adatlapban sok infó megtalálható.
nagyon szépen köszönöm már hozzá is látok
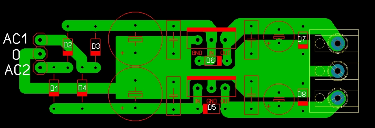
Sziasztok!
Egy utolsó Áment szeretnék kérni a paneltervemre, ez a JLH kapcsolási rajz alapján készült Bővebben: Link Illetve Reloop stabilizátora alapján Bővebben: Link Igazából az alkatrész méretek jók, már át lett nézve más által is, a bekötések elvileg szintén, inkább a sávvezetésekre lennék kíváncsi, hogy van-e javítani való még? |
Bejelentkezés
Hirdetés |














