Fórum témák
» Több friss téma |
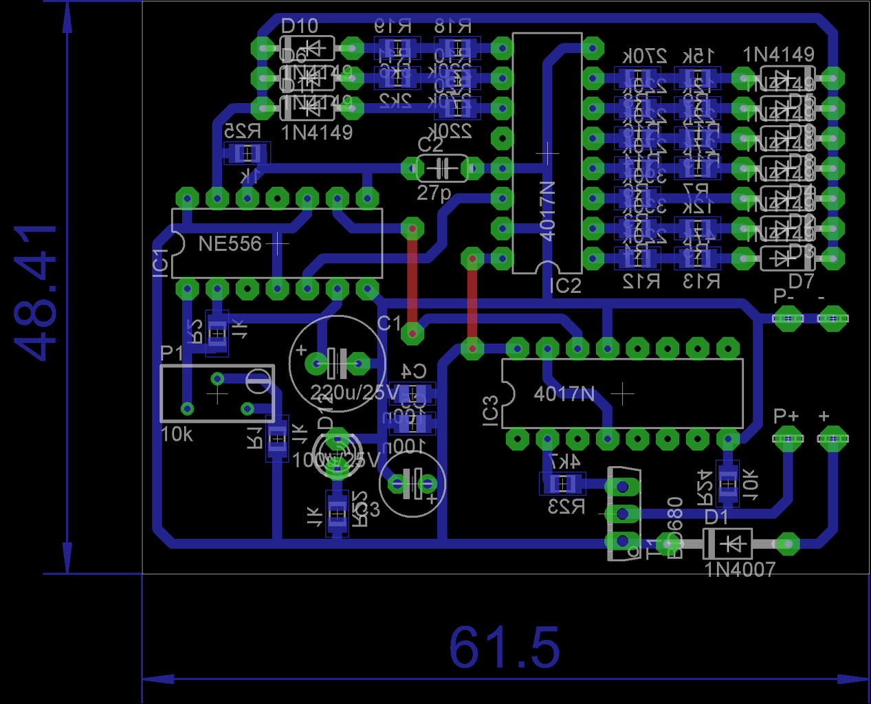
Szia! Jól értelmezem hogy az IC1(556)-es 4-10-14es lába nem kap + ot? Amúgy mekkora méretre jött ni neked a panel?
Nem jól értelmezed, kap tápot, kövesd végig a vonalat, az 1n4007 diódán keresztül megy végig a táp onnan indul és jut el mindenhova. A fehér vonalak azok átkötések. A panel mérete kb 70x50-es (mm-be persze
)
Ezt igy értem,azt hittem, ahol + ot ir ,oda közvetlen a pozitìvtól kell vinni. A másik kütyüket igy csináltam.
Az 1n4007 után kell mindenhova vinni a + ot, a dióda a fordított polaritás ellen véd.
Okés, köszönöm. Akkor ebben az esetben ahogy én csináltam csak akkor van baj ha fordìtva teszem rá az elemet ugye? Anno beforrasztottam egy 9 V -os elem csatlakozót mert arròl ment.
Kb. mennyi a fogyasztása? 9v-os elemről mennyi ideig bírja? Nagyon frankó lett
Szia! Én arról a 9V-os 220mAh- tölthető aksiról próbáltam anno,(ami most a képen is látszik) egy éjszakát ment. Gondolom párhuzamosan kötve kettőt tovább bírná.,(Gondolok itt olyasmire ahol nincs hálózat),mert a másik két kütyüt úgy csináltam adapterről is megy.
A dobozolás lehetne szebb is , azért építeném meg még egyszer hogy kisebbet csináljak. Ezt ami itt látható ezt még kézzel rajzoltam a nyákra
Hali. Akkor egy éjszakát kibír 9v-os elemről, az nem is rossz (ha a ledet nem működtetnéd akkor tovább is bírná egy kicsivel) Mondjuk én is hálózati táplálásúra csinálom, de ha nincs közelbe 220 akkor elemes üzem. Amit terveztem hozzá nyákot az lényegesen kisebb, azt kézzel nem rajzolnám meg
Hát igen,de ha nincs led,honnan látod hogy megy e még vagy sem. Mert hallani nem igazán lehet, én inkább a mély hangokat hallom
,egy társaságban kipróbáltuk(voltunk vagy 10-en) és ketten hallották a csipogást amit ugye időközönként kiad a kütyü. Hallani csak akkor hallottam amikor én is kötöttem egy 10nf os kondit a C2-vel párhuzamosan. Megcsináltam a rajzot,aztán csináltam egyet a te rajzod alapján is.(gondolom nem gond). A tiéd jóval kisebb,még ha egy pár milliméterrel is,na meg nincs annyi átkötés. Üdv.
Dehogy baj, azért tettem fel hogy használja aki szeretné. Hát jah, led nélkül nem igazán tudod hogy működik-e még. Nah a héten megcsinálom a nyákot, rendelni csak jövőhéten rendelek a conrádtól, mert amit még szeretnék rendelni, az csak jövőhéten lesz raktáron.
Ez az?
![]() Bővebben: Link frekvencia: cca 2 – 60 kHz max. cca 120 dB (+/- 15%) magasság: cca 12 mm átmérő: cca 41 mm
Hááát - ez eléggé nagy méretű.
Amelyiket én valamikor én megcsináltam (már nem is emlékszem tán, melyik újságból vettem magát az ötletet), az bőven belefér egy régi - írógép-szalagos dobozba. S annak még nem is piezo a hangforrása, hanem egy sztereo fejhallgató egyik miniatűr hangszórója. A tápegysége pedig egy régi mobiltelefon töltő ... mely egy tápcsatlakozón keresztül van bevezetve. Mellesleg megjegyzendő - nagyon jól működik. Holott egy LED sincs rajta.
Az enyém valahogy így néz ki - és azt hiszem, a Hobbi elektronika nevű újságban volt róla egy cikk valaha, s aztán meg lehetett venni szerelős csomagban az Urbán Elektronika üzletében.
(Jobbágy u. - Dózsa György u. sarkán) Én akkor csak magát a nyákot vettem meg, mert azt külön is lehetett kapni. 2 db IC van benne s egy FET tranzisztor, amelyik az alap frekvenciát "húzogatja". Ettől olyan idegesítően zümmögős a hangja, amit állítólag nemigen szeretnek a szúnyogok se, mert a nőstény vetélytársat érzik benne. A másik tranyó a hangot csatolja ki ... A hozzászólás módosítva: Máj 8, 2013
Mekkora ennek a ketyerének a mérete?,a zümmögést te hallod a füleddel?, jó lenne ha lenne egy kapcsolási rajza
.
Mivel írógépszalagos dobozban van, a NYÁK mérete olyan 60x50 mm lehet.
A hozzászólás módosítva: Máj 8, 2013
Akkor csak 1 cm-el lehet kisebb mint amit most készítünk.
Köszi. A diódák amik a 4017-es IC kimenetén vannak milyen tipusúak? Mert nem tudom kivenni abból a csatolt rajzból. :/
Ha nem gond kicsit módosítottam a nyákterveden. Az ellenállásokat smd-re cseréltem + kidobtam 2 átkötést.
A hozzászólás módosítva: Máj 8, 2013
Értem, köszi. Akkor még azokat is lehet MINIMELF tokozásúra cserélni, de a nyák nagyon már kisebb nem lesz. Ha esetleg valamit hibát találtok szóljatok.
Dehogy gond. Így smd-vel még kisebb, tetszik. Az ic-ket, meg mindent smd-vel kellene csinálni akkor nagyon kicsi lenne
. Megcsináltam a nyákot, beültettem már az átkötéseket, meg a foglalatokat. Jövőhéten tán kész is lesz.
Szia! Köszönöm! Ezt melyik progival csináltad? A Sprint Layout 5.0 -ás nem nyitja meg
Egyébként én is azt akartam smd-be mindent.. Csak a program ami nekem van meg nem találtam benne sz smd alkatrészt hogyan kell betenni. Üdv.
Hááát - én még sose mértem le a külső méreteit - de mivel a készen vett nyák egy az egyben belement ebbe az írógép-szalagos dobozba, így abba tettem bele.
Egy jó darabig 9 V-os elemekről hajtottam, ám működése során elég sokat eszik, így az elem 2-3 nap után - mondhatni azt - nagyon gyorsan lemerül. Ezért átálltam tehát a hálózati táplálásra. Nekem ez már megvan legalább 15-20 éve, ha nem több ... A kapcsolási rajzára utána kellene nyomozni, mert én - ha még jól emlékszem - a Hobby Elektronika nevű újságban leltem rá - a legelején, amikor az megjelent mint havilap. Tehát ez úgy a 90-es évek végén volt, vagy az első vagy a második évben. Ha nagyon fülel az ember, akkor néha hallani a működését - ja, meg a mikor beindul. Ugyanis van neki egy feltöltődési ideje, és a FET csak annak utána kezdi el a modulációkat vezérelni. De hát a gyakorlatban a szúnyogzümmögést is lehet hallani, ha annyira nagyon akarja az ember - és ez nagyjából csaknem ugyanolyan. A hozzászólás módosítva: Máj 8, 2013
Köszi! Hát akkor még egy program? ha valamit akarok kezdeni?
Tettem rá még egy 9V-os elemtartót. 9x6,5cm a végleges méret.
Vagy inkább egy DC jack-et kellene a dobozra szerelni és akkor nem kellene állandóan nyitogatni a dobozt ha elemet kell cserélni. Akkor 6x6-os a nyák. A hozzászólás módosítva: Máj 8, 2013
Köszönjük! Ha megnyitom a progival a filet akkor majd simán kell nyomtatni és kész? vagy valamit be kell állítani a programban? ha Fájl>Nyomtatást nyomok akkor nem úgy képként fogja kinyomtatni? Üdv.
|
Bejelentkezés
Hirdetés |




) 















