Fórum témák
» Több friss téma |
Fórum » NYÁK-lap készítés kérdések
A témában nincs helye a nem szakmai indíttatású vitáknak, ezért a szabályszegést elkövetők azonnali figyelmeztetés nélküli kitiltásban, vagy némításban részesülnek. Ugyan így járunk el azokkal szemben, akik "blog"-nak nézik a fórumot. Ezt mindenki tartsa szem előtt!
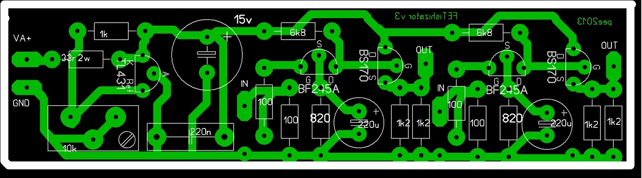
Az lehet csak nem ez a nyák , ami a linken lévő projektban van.Eleve a két darab 1000uf 50v kondi mekkora helyet foglal a rajz szerint is , és a többi alkatrész ?
Lehet van ennek kisebb verziója is , de ez biztos , hogy ez a méretű .Mivel úgy lett feltéve a tiff állomány , hogy az már egy az egyben azt nyomtatja amit látsz.És ennek a mérete pedig bizony 15*17 A hozzászólás módosítva: Máj 13, 2013
Azért a DIP-tokos IC lábai elég jó támpontot adnak...
Szerintem nagyobb az mint a Dip tok mérete , és ráadásul átlóban van .És azért 100w az 100w .Na de különben ki kell nyomtatni a tiff állományban lévő anyagot , és kiderül.
Azt mondták hogy így is csökkentették a méretet.
Látom már, ez tényleg nem egy rendes DIP tok... Viszont az adatlap szerint egyezik a lábtávolság.
Egyébként egyetértek: ki kell nyomtatni, a leghosszabb alkatrész méretét tolómérővel megmérni, és ha nem stimmel, akkor nagyítani/kicsinyíteni. A hozzászólás módosítva: Máj 13, 2013
Indulj ki az IC méretéből. A két szélső lába közti távolság 17,78mm.
Akkor durván elmérted
Majdnem annyi , én 18.4 mm -ert mértem a 2 szélső láb közt , amit kinyomtattak 125*90 mm-es rajzot azon 4 láb kiosztást foglal el.
Te belemérted a két láb szélességét is, azért lett 18.4mm. A 17.78mm a két szélső láb középvonalainak távolsága.
Ismeretlen panelméret megállapítása visszafelé:
A leghosszabb alkatrész (jelen esetben a TDA) katalógus adat szerinti megállapítása. CorelDraw-ba be kell importálni az ismeretlen méretű nyákrajzot (esetleg előtte png konvertálás jpg-re), és rajzolni kell egy téglatestet az IC pontos méretével - de elegendő a hosszirány pontos rajzolata. Vektoros rajzolat lévén a beimportált nyáktervet addig kicsinyítjük/nagyítjuk, amíg az IC-t képviselő téglalap hosszára nem méretezed. Nekem így jött ki az 50mm, de emlékeim szerint is ilyen pirinyó az a panel, de szét nem szedem most ezért az aktív ládáimat. Délután megyek a városba, esetleg ha találok a boltban ilyen nyákot alkatrészek nélkül, megvegyem ??? 1-2 száz Ft-ért szokott lenni ilyesmi - vagy maga a komplett kit.
Ja igen ,tényleg , elnézést , azért ezekből az adatokbol ki lehet számolni a méretet ? Amit kinyomtattak nekem azon 43 mm a két szélső láb lyukja.
Megméred az IC-n a külső méretet (a két szélső láb külső pontjai között), levonod belőle egy láb szélességét, ennek kell megegyeznie az adatlapban szereplő 17.75mm-rel - valószínűleg meg is fog.
Megméred a nyomtatáson ugyanezt az értéket, és arányt számolsz a nyomtatás és az IC valós mérete között; na ennyivel kell lekicsinyíteni a rajzot.
Nem én mértem el a közölt tiff állományt megnyitva néztem meg , és ezt az értékeket mutatta , amint látszik is.
De ha ez nem jó , akkor sajna aki közölte , és feltette akkor az nem helyes méretet közölt. A hozzászólás módosítva: Máj 13, 2013
25,22 mm jött ki , jól számoltam ? de ezt ugyan úgy a másik irányba is meg kell csinálni nem ? az-az a 2 párhuzamos lábkiosztás közt is , jól gondolom ?
két sornál a lábak közt a pdf szerint 4,3 mm van , ami itt van nyomtatvány azon meg 11 mm. akkor 6,7 mm el csökkentsem a méretet ? meg 25,22 mm el ? így számolva 100,8*82,7 mm jött ki. Ez jó ?
A hozzászólás módosítva: Máj 13, 2013
Nem jó.
Már megírtam egyszer a méretét, nem tudom mit szerencsétlenkedsz. Bővebben: Link Itt van jpg-ben, vidd el valami értelmes embernek akinek van laser nyomtatója, és nyomtattasd ki vele "egyszeres dpi" módban, ha vasalni szeretnél. Vagy pauszra, ha fotózni. Vagy ha ezt nem érti, akkor 52x38mm legyen a mérete a nyáknak. De felajánlottam hogy kész nyákot veszek neked olcsón, még csak nem is reagáltál rá, sorry.
17x15cm vagy 5x4cm.... ez tetszett
![]() akár A4 méretre is kinyomtatható/vasalható, úgy tuti nem lesz zsúfolt a panel ![]() ..legfeljebb drágább De a hűtőbordától függően nem biztos hogy a nyákba közvetlen be kell/lehet forrasztani az IC-t.
Megnyugtatlak hogy akár egy asztalnyi hűtőbordára is felteheted ezzel a nyákkal úgy, hogy minden lába be van forrasztva. Pont úgy van kialakítva, hogy a hűtőlap a nyák éle-síkja mögé jön ki.
Kicsit gerjedékeny is lenne talán, ha nem a panelbe kerülne közvetlen, hanem kiderótozva...
Tudod hányféle verziója van ennek ?
És egyébként már írtam , ha valaki elcseszte , az csak az lehet aki így közzé tette.
az csak az lehet aki.. Bővebben: Link
Köszönöm hogy idézted, valóban Ő volt.
Tehát így róla mostmár vagy jót vagy semmit. ![]() Mellesleg a közzétett nyákrajzot nem azért tette be a pdf-be, hogy valaki arról legyártsa, mivel azt a kit részeként (vagy csak külön a nyákot) több mint egy évtizede bárki megvásárolhatta készen.
Kérdés , hogy ez e az eredeti Bővebben: Link
Szerintem ezt a dolgot már eléggé túlragoztuk, javaslom lépjünk túl rajta.
Köszönöm közben én is rájöttem ,csak rosszul nyomtattam ki ,mert tükrözve volt a felső oldal.
Köszönöm a segítséget
Ja, hogy a texasos adatlapon fordítva van... Megnézem mi történik..
Mivel szoktátok leszedni laminálás, vagy vasalás után a lemezről a rajta maradt (pl. a vezetősávok között) papírdarabokat? Az ecet nekem leszedte a tintát is foltokban :S A sósav jó erre?
Igen, a texas adatlapjában fordítva van a lábkiosztás, bocs a kérdésért!
Akkor ott valami nem jó .Mert nem hogy a sósavnak , de még az ecetnek sem lenne szabad a rajzolatot leszedni.Jól néznénk ki ha már a citromlé is leszedné
.Ne is próbáld , így maratni , mert lefog mindent szedni . Egy két hibalehetőség koszos felület , kevés vagy túl sok hőfok .A túl sok hőfok eredményezheti , hogy megég a por , és rideg lesz , ezáltal lepattogzik .A kevés hőfok meg , azt eredményezi , hogy nem kellően fog megtapadni , és megint csak lejön.És még egy akkor is rideggé válhat , ha nagyon meleg állapotban rögtön hideg vízbe dobtad , így nem hogy rideg lesz , de be is repedezik a rajzolat , és használhatatlan lesz.
Én nem szoktam leszedni a vezetősávok közt maradt apró szöszöket. Vasalás (nem laminálok mert nincs laminálóm, de évek alatt kifejlesztettem egy tökéletes módszert a vasalásra, és mostanába a hibás vasalások aránya elhanyagolható) után megvárom míg teljesen magától a levegőn kihűl a panel, utána meleg vízbe beáztatom kb 5-10percre, ezalatt rendesen átázik, utána le tudom húzni a papírt szinte 98%ba. Megnézem, hogy minden rendbe van e, és beleteszem a maratóba( hidrogénperoxidos) pár másodpercre, azt kiveszem és a csap alatt szó szerint le tudom mosni a maradék papírt. Utána vissza a maratóba ameddig kész nem lesz.
Pár képet csatolok |
Bejelentkezés
Hirdetés |









.






