Fórum témák
» Több friss téma |
Mielőtt kérdezel, a következő két dolgot ellenőrizd!
I. A helyes tápfeszültségek megléte.
II. A kimeneten van-e egyenfeszültség.
Élesztés.
Nem tudom mit fog szólni a táp, ha rajta lesz mindkét végfok oldal. A Castone 800 as tápját használom.
A hozzászólás módosítva: Máj 10, 2013
Hagyományos tápegységnél (trafós) a kimeneti összteljesítmény másfélszeresére szokták méretezni (általába a Hi-Fi), de viszont már nem igen mondható el újabban pl a HomeTheather kategóriánál ugyan ez. Én személy szerint, ha építek/nék erősítőt trafós táppal akkor részemről a 1.5 szeres túlméret a minimum. 2x100W kimenőnél 300W trafó, úgy már azt mondom: belefér.
Kapcsitápnál picit jobb a helyzet.
Ja, hogy a Cast800 trafójáról van szó? Az bírni fogja.
Üdv ha a bemeneti ellenállást kicserélném 18K ról 47K ra javulna a helyzet?
Szia Koncsar a Reloop féle 80v ST vég müködik?
A hozzászólás módosítva: Máj 11, 2013
Természetesen, hogy működik, hogy írtam volna tegnap adatokat róla. Ezt már az István is átküldte neked. Meg linkeket segítségül. Csinálsz egy panelt és meglátod, dolgoztunk rajta pár hetet. Ennyi. Szerintem minden segítséget megkapsz. Tessék vasalni.
Üdv: Gyuri A hozzászólás módosítva: Máj 11, 2013
Szia blasz! Még dolgozol a régi panelen? Összedobod meglátod milyen, tetszik nem tetszik a hangja.
A hozzászólás módosítva: Máj 11, 2013
Nem abba hagytam már fázisfordítókat csinálok
NYÁK kérdések a NYÁK-lap készítés kérdések témába áthelyezve.
Elővettem a régen készített végemet,behidaltam hát ég és föld a különbség a régi javára.
Jó sokat dolgozol. Most el kell sajnos ugranom, de késöbb leszek. Addig is jó munkát neked.
A hozzászólás módosítva: Máj 11, 2013
Sziasztok! Nekem egy olyan erősítő kapcsolási rajz kellene, ami szimpla 24V-ról megy, és olyan 35-40W körüli kimenőteljesítményt tud 8 Ohmra. Mobil mikrofonhangosításra kellene, akkus táplálással, van erre a célra 2 db 12V 7Ah-s zselés akkum, és egy 8 Ohm 50/100W-os RCF hangfalam. A segítséget előre is köszönöm.
Abból a 2 aksi hamar lemerül és nem ah le 40W-ot!(max 15percig fogja bírni)
Hali.
Nem kattan a rele. Az nem lehet hogy epp a rele romlott el? Hogyan tudnam ellenorizni hogy a rele vagy ic? SVI3205 tipusu ic van benne, es jo draga. Remelem csak a rele lesz. Viszont a trafo ad egy kis fura hangot bekapcsolaskor, olyan mint egy elnyujtott kattanas, kb 2 masodperc hosszan, aztan nagyon halkan zug mint a masik (mukodo) erositom, szoval eztak rele lesz. a halk bugast normalisnak gondolom.
10-15 percnél tovább nem is kellene bírnia, temetésen lenne bevetve, a papot kellene a sírnál kihangosítani. Az egyik szónoknak van egy Ágota Technik-es mobil hangfala, arra 50W van írva és az is 2db 12V 7Ah-s zselés akkuról megy. Simán szokott bírni 15-20 percet (a szónok többet beszél mint a pap), a főnökömnek nagyon megtetszett, de mivel egy gyári cucc ára igencsak borsos, inkább építenénk egyet. Az akkuk adottak, a hangfal adott, és van mikrofonelőerősítőm is készen, szóval csak egy végfok kellene...
Itt van egy gyári Ágota cucc, ez is 50W-os, és ebben csak 12V 4Ah-s akku van.
Sziasztok! Nézzétek már legyetek szívesek ezt a kapcsolást meg,és segítsetek már abban,hogy akár mit csinálok vele,már a nyugalmi csak 0.22ma,és még elég erőteljesen fűt.Az alkatrészek a kapcsolásban szereplő db-ok,tehát minden ahogyan meg van adva.A kimeneti DC 0,01-2v,a táp fesz +-48v,8 ohmon terhelem.Szól rendesen ahogyan kell neki,csak nagyon melegszik.Adnátok tanácsot milyen megoldást lehetne eszközölni?
Szia Zsolt
Mit értesz az alatt, hogy erőteljesen fűt? Mennyiren erőteljes az a fűtés? Nekem még mindig hiba nélkül üzemelnek ezek a végek, és kivezérlés nélkül szinte nem is melegszenek. Nincsen esetleg nagyfrekis gerjedésed?
Ezek új nyákok,és teljesen új alkatrészek.Lehet hogy a borda kicsi?nem tudom.Úgy nincs vele baj,csak zavar hogy kivezérlés nélkül is melegszik.A meg hajtók mje340/350.
A hozzászólás módosítva: Máj 11, 2013
Szia! A Boucherot-tag nagyon szerencsétlen helyről kap testet. Oszcillátor gyanús!
Annak külön test jár a csillagpontról. Elhelyezésére a hangsugárzó csatlakozót is szoktam ajánlani.
Olyankor nem húz meg a relé,ha a kimenet rövidzárlatban van vagy egyenfeszültség van a végfok kimenetén,ezt kellene megnézned ill.megmérned.
Ha jól emlékszem,az IC vezérli a relét is.Holnap előkeresem a szervízkönyvét és ránézek.
Értem... Nekem olyan 120mA körül van a nyugalmi áramom, és kivezérlés nélkül csak kézmeleg a borda, ha hajtva van úgy, hogy szinte már clippel, akkor mocorog olyan 50-60 fok körül a borda, ami kb 30 centi hosszú, 8 centi magas, 7 centi széles, és 5 vízszintes borda van rajta.
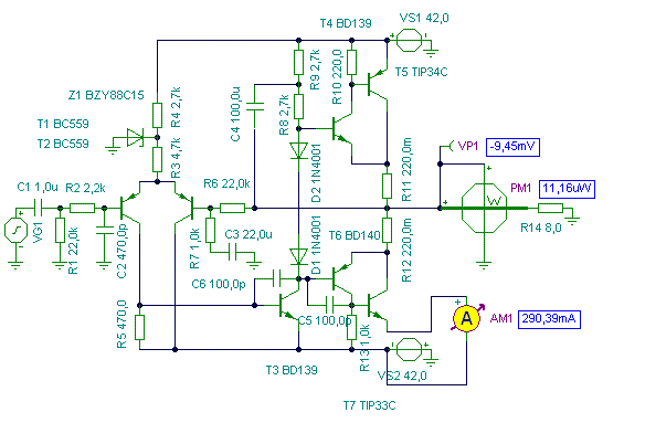
Szia! Bent van még a rajzod a szimulátorban. Téged a teljesítmény érdekelt. Dobtam bele egy ampermérőt, kell itt becsületes áramnak folynia
Az eddigi beszámolód alapján úgy néz ki, mintha a bemenetet lezáró ellenállás a 18k-nál lényegesen alacsonyabb volna. Ennek kéne utána járni. Ezért ajánlottam a soros 1k-t, amin a feszültségesés megmutatná mekkora a tényleges bemeneti impedancia.
A 47k-ra cserét egyelőre hagynám.
Szia megmértem, 18K a bemeni ellenállás,ma nyákot készítettem nem kínlódtam vele,de megcsinálom mindenképp mert dühit azért kicsit, 3 napja fekszem rajta
A hozzászólás módosítva: Máj 11, 2013
Érdemes vele bíbelődni már csak a tanulság kedvéért is. A probléma úgy néz ki teljesen behatárolt, az erősítő bemenetét érinti.
Ha a mostani erősítő visszacsatolási arányát épp úgy 100x-ra veszed mint a korábban építettét, hasonló hangzáshoz kéne juss. A nyugalmi áram állítási lehetősége és az ezzel járó hőstabilitás azért csak hiányzik egy kissé. A hozzászólás módosítva: Máj 11, 2013
Valami egyszerű módja a nyugalmi felpiszkálásának nincs?
|
Bejelentkezés
Hirdetés |








Mit értesz az alatt, hogy erőteljesen fűt? Mennyiren erőteljes az a fűtés? Nekem még mindig hiba nélkül üzemelnek ezek a végek, és kivezérlés nélkül szinte nem is melegszenek. Nincsen esetleg nagyfrekis gerjedésed? 





