Fórum témák
» Több friss téma |
Hello! Meg tudná-e valaki magyarázni a működését egy zselés akku töltő tápjának,ahol a hálózati táp átmegy egy gretz-en,majd a + pólus a trafó primérjére csatlakozik.A trafó a - pólust egy MOSFET-en keresztül kapja.Van egy ellenállás és egy kondi párhuzamosan kötve,és ehez kapcsolódik sorban egy dióda.Ez a kapcsolás párhuzamosan van kötve a primérrel,és az egész egy MOSFET-ről kapja az impulzusokat,ami biztosítja a trafónak és az ellenállás,kondenzátor,dióda kapcsolás együttesének a - tápot. Remélem érthető voltam!
Hello!
Az nem egy MOSFET, hanem egy komplett kapcsolóüzemű szabályzó IC és benne a Fet. Az ellenállás-kondi-dióda egy Snoober tag.. üdv!
Köszönöm a választ! És az a Snoober tag az hogy működik? A trafó kimenetén milyen jel jelenik meg? Ugye a bemeneten egyenáramot szaggat a fet,és ezt az a snoober tag átalakítja valahogy,vagy annak mi a szerepe?
Hello!
A Snoober tag nem alakít át semmit, csak levágja az impulzusokról a túllövéseket. De ha ilyeneket kérdezel és érdekel a téma, akkor inkább néz utána a kapcsolóüzemű dolgoknak, különösen Flyback átalakítóknak. De a téma itt OFF! A kapcsolóüzemű tápok topikjaiban viszont nem. üdv!
Sziasztok!
Van egy Yuasa ytx9-bs-es akksim, amit december elején kivettem a motoromból és azóta nem volt használva. Most feltettem automata töltőre de nem tudja feltölteni. Hibát ír ki. Feltételezem tönkrement...Minden évben így szoktam csinálni és eddig nem volt semmi baj újratöltésnél. Igazából nem értem, mert az ez előtti ugyanilyen akksim mikor kezdett tönkremenni, a szokásos tüneteket mutatta...Egyre kevesebb ideig bírta, hamar lemerült.... de ezzel semmi baj nem volt, nem mutatott olyan jeleket hogy kezdene tönkremenni. teljesen jól működött. Esetleg a hosszú lemerült állapot rosszat tett neki? A kérdésem az lenne, hogy ezeket elkerüljem máskor, hogy a 3 hónapos időre hogy lenne érdemes az akksit kezelni? A töltőn van olyan hogy regeneráló, de eddig tartottam tőle, hogy rajta hagyjam ilyen hosszú ideig. Köszönöm a segítséget.
Hello!
"Esetleg a hosszú lemerült állapot rosszat tett neki? " Ha ez így volt, akkor biztos. Nem szabad az aksit mélykisütésbe vinni 10,5V alá. Ha rajta marad valami fogyasztó, akkor vége. Nem szükséges regenerálgatni (főleg ha nem tudod mit jelent a töltőnél ez), de ki kell venni a motorból ha nem használod, és időszakonként (1-2 hónak) feltölteni. De megpróbálhatod esetleg magasabb feszültségről kis árammal tölteni, hátha észhez tér és/vagy 40fokos vízben felmelegíteni. Veszteni valód nincs, legfeljebb ugyan úgy kidobod mint most.. üdv! A hozzászólás módosítva: Márc 2, 2013
Sziasztok
Erdekes dolog torten Akkumulator ugyben velem ezt szeretnem megosztani illetve velemenyezni,koszonom! DeWalt akkus 24V 2Ah NiCd utvefurom akkujat szerettem volna cserelni! Sikerult szereznem Nikkel-Metal-Hybrid 2900mA 1.2V 20 db-ot Nekialltam es osszeforrasztgattam az 1.2Vos cellakat 24 Vra...azaz 20db 1.2 V cella lemezkapcsait! Minden polaritast tobbszor ellenoriztem! Elkeszult es eppen kezdtem szallagal szoritani,amikor eszrevettem hogy az egyik kapocsnal melegiti a kezem' Gyorsan leraktam es tapogatni figyelni kezdtem,aztan azon a kapcson eltunt a melegedes. 5 masodperc mulva egy masik kapcson kezdett el melegedni.....aztan meg tobb kapocs is elkezdett melegedni...ezt eszlelve szetvagtam a forrasztasokat... Most itt tartok....mi volt ez? Nyitott kapcsokkal mi tortenhetett? Korabban az egyik cellan feszultseget illetve rovidzarat kb 2 masodpercig mertem! Erzeki csalodas ????
Hello!
Elég nyilvánvaló, hogy zárlatokat csináltál. Az aksi kabátján is kint van a feszültség. Azokat nem lehet egymás mellé fogatni, könnyen zárlat képződik. De forrasztani sem illik, ezeket épp ezért pont-hegesztik. Aksin soha nem mérünk zárlati áramot mint esetleg egy elemné! De egyébként miért itt tetted fel a kérdést, mikor ez zselés/savas aksi topik? Vagy is OFF! üdv!
sziasztok,
egy szünetmentes egyenáramú tápot akarok készíteni, és a topikot végigolvasva is maradtak kérdéseim: odáig rendben, hogy előállítok 13,7 V-ot az akku számára (pl. PB137-tel), de ez akár 1,5A-t is átenged, ami az általam használt akkuhoz (2-4 Ah) túl sok.. ha berakok egy áramkorlátozó ellenállást a fesz. szab. és az akku közé, akkor viszont már nem lesz 13,7V, csak amikor teljesen fel van töltve az akku és gyakorlatilag nem folyik áram. Vagy ez a 13,7V-os standby feszültség erre az esetre értendő ? Egyáltalán képes szinten tartani az akkut egy ilyen fesz.szab.+ellenállás konfiguráció ? Esetleg rakjak egy áramkorlátozó ellenállást a fesz. szab ELÉ ? Bocs, tudom amatőr kérdés A hozzászólás módosítva: Márc 15, 2013
Hello!
Egyáltalán nem gond, az 1,5A áram. Mert meddig folyik az? Egy gépkocsi dinamó, is 30..40A-al tölti az aksit, mikor alacsony a feszültsége. 13,7V-ra felrántja, aztán, majd ha töltődik az aksi, lecsökken az áram. De a szünetmenetesnek nem csak az aksit kell tudni tölteni, hanem ellátni azt a berendezést ami rajta van. (Ha van rajta fogyasztó is) De áramkorlátozás, ha már ragaszkodsz hozzá, akkor célszerűbb az IC előtt,mint utána, mert az nagyon elnyújtja a töltés végét. Hiszen az IC az ellenállás előtt fogja a 13,7V-ot tartani, és csak a különbözettel tölt. De egy izzó célszerűbb,mert az közel állandó áramot biztosít egy tartományon belül. üdv!
Üdv
Van nekem egy varta 12 V 74 Ah calcium silver akkum, igazából nincs rajta dugó amit kilehet szedni ezért tippelem hogy ez zselés . Na most ez télen kint volt végig az üzemképtelen autóban hagyva, most pedig 12,1-12,5 voltos üres járati feszültsége van.Mivel már a központi zárhoz kevés volt így ráakasztottam a töltőm 2,5 A-el tölt, de amint rárakom hallom hogy hevesen pezseg az akku, kisebb ampernél is!!Ez most ugye nem azt a rémálmom igazolja hogy az akku mély kisülés után rákontrázott és most cellazárlatos lett?Ha igen van még ezt mód valahogy éleszteni vagy ez már legfeljebb égő teszternek megmarad?Előre is köszönöm a válaszokat!
Ha hallod bugyogni, akkor biztos nem zselés. Az, hogy nincs rajta dugó, az csak azt jelenti, hogy ún. gondozásmentes, mert nem kell (nem is lehet) vizet utána tölteni. Attól még van benne egy pici lyuk, ami bellül gumiszeleppel van lezárva, ha mégis meghibásodna, akkor se robbanjon fel.
A zselés akkun is van ilyen szelep, de az inkább púposodni szokott., és nem bugyog, mert folyadék nincs benne, azért zselés. Autókba nemigen használnak zselés akkut, az inkább csak munka akkunak jó. Azt, hogy cellazárlatos, azt a teljesen kisütött állapotában, vagy a teljesen feltöltött állapotában, pontos feszültségméréssel el tudod dönteni. Ha jóval kisebb árammal töltenéd, nem bugyogna, de egy éjszaka alatt feltöltődik. Ha a feltöltött akkun, kb félóra pihentetés után 13,6, vagy annál nagyobb feszültséget mérsz, akkor valószínűleg jó az akksi. Ha ennél kb. 2 - 2,4 V -al kevesebbet mérsz, akkor igen nagy a valószínűsége a cellazárlatnak. A másik módszer, ha terhelés alatt feszültséget mérsz, és akkor a feszültség hirtelen leesik 12 V alá. A terhelést elkészítheted 2 db reflektor izzóból mind a négy fűtőszálat bekötve.
Hát én terhelésnek visszatettem a kocsiba, az ablakemelők elég beteg hanggal de működtek, fényszóró jelenleg nincs bekötve arról nem tudok nyilatkozni(vízhűtőcserés nincs fent a kocsi orra ) ha vissza viszem a szobába 12.1 voltot mutat , ráakasztom a töltőt max 10 perc után 14.6-14,7 voltig mutat úgy egy óra után beáll 14.4 V-ra de 4-6 órás töltés után se tartja meg a töltését vissza esik 12.1 V-ra
, esetleg nem lehet hogy szulfásodott és egy regenerálás rendbe rakná?
Ha némi pihentetés után visszaesik 12,1 V -ra, akkor erősen gyanítható, hogy egy cella hibádzik. 14,4 - 2,4 = 12 (vagy 12,1, amit mérsz) Nomeg a töltés közbeni bugyogás is erre enged következtetni. Ha csak szulfátos lenne, akkor hasonló értékeket kellen mérjél, mint egy jó akkunál, csak a kapacitása csökken igen jelentősen.(gyorsan lemerül)
Szerintem új akksi vásárlása lesz a megoldás.
Köszi kipróbálom, sajnos most az autó műszaki előtt áll új vízhűtő olaj szűrő olaj még a foncsor is necces esélyes a teleszkóp is, baráti áron egy 100-as
akku megjavulna borzasztóan boldog lennék
Üdv.
Segítséget szeretnék kérni,szerintetek a következő kapcsolás alkalmas zselés akku töltésére?Már jó pár éve megépítettem,azóta is hasztalan hever ,egy 19Ah akkut kéne tölteni,ha megfelelne,nem építenék másikat.Előre is köszönöm
Áramkorlátot nem igazán látok benne. Regenerálni sem nagyon fogja. Ha a kimenettel sorba kötsz egy 12V 40-50W izzót szerintem kárt nem okoz,és nyugodtan tölthetsz vele, de a kimenő feszültséget előtte 14,5V körülire be kell állítani
Idézet: „Egyáltalán nem gond az 1,5A áram.” é*rtem, köszi a választ e*z nem mond ellen annak a szabálynak, hogy SLA-t tölteni max. 0,1C árammal szabad ? A hozzászólás módosítva: Ápr 24, 2013
Hello! A 0,1C tartós töltésre vonatkozik. Rövid időre amikor az aksi feszültsége 13V alatt van töltő (és kisütő) áram lehet sokkal nagyobb is. üdv!
A hozzászólás módosítva: Ápr 24, 2013
Sziasztok!
1-2 éve cseréltem a szünetmentesemben akksit (12V/7Ah). Most 1 másodpercet sem bírt, úgyhogy kivettem. Számomra érdekes jelenséget művel: Ha kb 1A-os terhelést teszek rá, rögtön leesik a feszültség (3-6V környékére). Ha ráteszek 14,5V-os tápot, nem vesz fel áramot. De ha ráteszem az 1A-os terhelést, és a tápegységgel egy fél másodpercre 'bebikázom', akkor már utána tartja a feszültséget( és az áramot), amíg le nem veszem róla a terhelést. Aztán megint kezdődik elölről, és csak 'bikázással' lehet munkára bírni. Miért csinálja ezt? Van-e értelme vele foglalkozni (tölteni), vagy cseréljem le?
Üdv!
Szerintem csere. Törött lehet belül valamelyik ólom vezető és a terhelés ill. 'bebikázás' hatására összetapad. A terhelés levétele után szétválik.
Hájájjáj, ettől tartottam.
Köszi szépen!
Sziasztok! Nekem olyan kérdésem lenne, hogy mennyiren egészséges az, ha két egyforma akkut sorbakötve töltünk? Leírom pontosan a helyzetemet: adott 2 db 12V 7Ah-s zselés akku, amik eddig párhuzamosan üzemeltek, de most máshol kerülnek bevetésre (aktív hangfal). Milyen következményei lehetnek annak, ha sorbakötve töltöm őket?
Hello! Mindössze annyi, hogy ha nem egyforma a kapacitásuk, a gyengébbet túltöltöd. Így csökken az (amúgy is meghatározhatatlan) élettartamuk. üdv!
Üdv!
Ha eddig párhuzamosan üzemeltek, akkor valószínű egy típusúak és korúak is, ugye? Valószínű semmi gond nem lesz. Nyugodtan használhatod. Esetleg néha mérjél rá, hogy ugyanakkora-e a feszültségük. Viszont a közös pontjukra ne köss semmit(12V-ra)! Még kis fogyasztót sem!
Ez jó! Tök ellenkezőt írtunk! De a gyakorlatban használnak így akksikat. Pl. nagyobbakat a 24V-os teherautókban.
Teljesen egyformák korukat és tipusukat tekintve, még én vettem őket anno egy szünetmentes tápból átalakított inverterbe, 2011.12. hó van mindkettőn feltűntetve gyártási időnek és a gyártójuk is ugyan az, illetve a típusuk is.
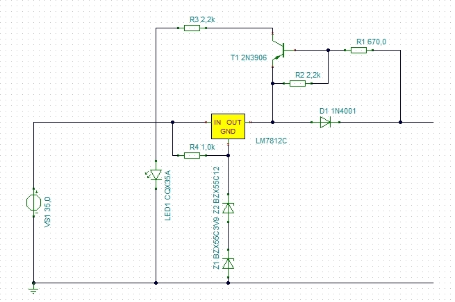
Ezt képzeltem el töltőnek hozzá, a kimeneti fesz nálam 28,6V üresjáratban, ami elvileg jó töltési végfesznek, rákötöttem az akkukat, 1,56A-nál fogta meg a töltőáramot a 7812 belső áramkorlátja. Mennyiren lenne ez jó töltő nekik? Faék egyszerűséggel szeretném megoldani, de ha nagyon nem használ az akkuknak, akkor építek hozzá valami más töltőt. Várom a véleményeket.
A hozzászólás módosítva: Máj 13, 2013
Én nem értek hozzá profi szinten, de azt írtad, hogy több mint 1,5A-nél szabályzott le, az akksikat meg nem folyamatosan fogod tölteni, hanem ciklikusan, azaz lemeríted-feltöltöd-lemeríted... igaz? Akkor az a 1,5A elég hosszú ideig fogja terhelni az 1A-os 1N4001 diódát, ugye?
Nem vagyok benne biztos hogy tartósan bírni fogja... De valaki okosabb majd megmondja. |
Bejelentkezés
Hirdetés |




????
, esetleg nem lehet hogy szulfásodott és egy regenerálás rendbe rakná?
akku megjavulna borzasztóan boldog lennék 







