Fórum témák
» Több friss téma |
Fórum » Csöves erősítő készítése
Ne feledd betartani a fórum viselkedési szabályait, és a topik megmaradásának feltételeit. [link]
A téma átmenetileg fagyasztva lett, hozzászólni nem tudsz!
Üdv.
Ez egy egyutas egyenirányító, tehát optimális esetben kettő kell belőle. Itt egy kis leírás, igaz angol nyelven. Korábban már volt róla szó, csak nem találom sehol. Tehát a higanyt először felfűti fűtőszál, gőzt képez, ezért nem teljesen veszélytelen a dolog. Ha véletlenül megrepeszted a csövet, vagy eltöröd üzem közben, akkor szépen beborítod a kéglit vele. Valaki írta korábban, hogy a kénpor megköti, ha a baj bekövetkezik. De keresgélj a topikon belül, biztos van róla bővebb leírás A hozzászólás módosítva: Szept 2, 2014
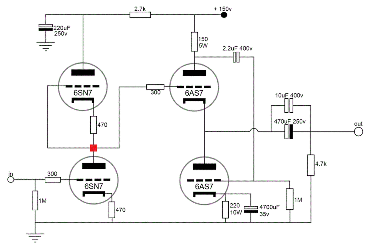
Ez egy nagyon szép darab. Első pillantásra, nagyon hasonló a Williamson erősítő kapcsolásához a vége.
Nagyon köszönöm!!! Ilyesmit kerestem, de sehol nem találtam!
Sziasztok! Rég nem jártam itt, de azért már kicsit tovább jutott az EL84 PP építésem. A hálózati tr. megtekerve, impregnálva, lepróbálva. A kimenőket a végén nem tekertem meg, hanem vettem a L-nél 20VA-es INDEL trafókat (10K/8OHM PP/UL leágazással). Van ezekkel valakinek tapasztalata? A tápegységen gondolkodom és elsősorban a C-L-C szűrést preferálnám. Ahol körülnéztem, mindenhol 10H körüli fojtókat írnak, illetve találtam olyan megoldást, ahol kisebb fojtó/párhuzamos kondival 100Hz-es szűrőt alakítanak ki, illetve volt olyan megoldás is, hogy áteresztő tranzisztoros áramkörrel stabilizálják az anódfeszt. Erről esetleg vélemény? Azért van ennyi kérdésem, mert meg kellene terveznem a sasszi méretét. Üdv: Zsolt
Nálam az anódfesz áteresztő tranzisztoros megoldás. Bevált másoknál is. Utána még egy R-C szűrés is van, illetve előtte nagy puffer kondik.
Köszönöm. Elsősorban én is erre voksoltam, mert bár mostanában nem építek tranzisztoros erősítőket, de korábban azoknál a stabilizált táp csodás dinamika külömbséget okozott a sima pufferes táppal szemben. Itt a csövesnél meg nem utolsó sorban kikerülhető a fojtó mágneses szórása által okozott brumm.
Bocsánat mindenkitől, de a két hozzászólásom tartalma üti egymást. A pontos megfogalmazás a táppal kapcsolatban, hogy amennyiben stabilizálatlan anódtápot használnék, akkor C-L-C szürést építenék. A stabilizált verzió meg tényleg jobbnak tűnt nekem, de nem tudtam a tapasztalatokról.
Ha nem stabilizált anódtápot építenél, akkor LC szűrőt használnál. (ezt akartad mondani) Az első C re akkor is szükséged lesz, mert az a puffer kondi.
Bár véleményem szerint, a végfoknak teljesen felesleges az anód tápfeszültséget stabilizálni, a segédrács (ha van) és a vezérlőrács előfeszültséget viszont igen. Ezzel a munkapontot stabilizáltad. Az anódtáp feszültséget akkor kell stabilizálni, ha fontos az erősítőfokozat pontos, és stabil erősítése, és a jó szűrése. Végfoknál az nem annyira lényeges.
Szép és jó műszer GRAT! A magam részéről egy 8038 alapú függvénygenerátorral szoktam kisérletezni, leginkább a háromszögjelet használva a szkópos mérésekhez. Véleményem szerint 3szögjellel sokkal szemléletesebben jelentkeznek a szkópon a nonlineáris torzítások... Ha valaki nagyon egyszerűen/olcsón akar függvénygenerátort építeni, jó szívvel tudom ajánlani az 566-os IC-t... Bővebben: Link
Szia! Az EMG 1113 hanggenerátor az amiről beszéltek,itt a doksijának egy részlete. Ezt a tipust már igen nehéz beszerezni.
Igen, erre gondoltam.
Szia! Itt az említett cikk .
Közben megnéztem,nekem van egy ilyen műszerem. Majd alkalmasint csinálok a belsőről képet.
Köszi , már megkaptam .
Ha az a hanggenerátor doksi , v képek elérhetőek lennének , amiben a kimenetet 2 végfokkal vagy 2 trafóval oldották meg az érdekelne igazán , mert ott a 2 sáv összecsatolása a lényeg számomra . Mint írtam először is kimérni szeretném , másodszor is meghallgatni , nyilván ha készen van , össze kellene hasonlítani másik erősítő/ ugyanaz a hangfal felállásban . Arra még csak rá tudok beszélni egy hifistát , hogy hasonlítsunk össze 2 erősítőt , de egész biztos nem fogja megengedni hogy belenyúljak és (akárcsak próbára) kiiktassam a hangváltóját .
Hang (audio) generátornak mérési célra legtöbbször Wien hidas generátort használnak, az igen kis torzítása miatt. Ez aránylag egyszerű, meg nem is. A soros, és párhuzamos RC hídág azonos értékű elemek esetén 3 -at oszt, ezért a másik hídágnak is 3 -at kell osztania. Ennek megfelelően az erősító elemnek is pontosa 3 -at kell erősítenie. Az erősítés stabilizálása, és ezzel az amplitúdó stabilitása miatt a 3 -at osztó ellenállás hálózat egyik tagjának nemlineáris elemnek kell lenni, ezt egy izzóval oldják meg csöves erősítés esetén, ami jó szabályzást biztosít. Félvezetőknél általában nincs elég áram az izzóhoz, ezért NTK, vagy PTK (attól függően, hogy az osztó alsó, vagy felső tagja) termisztort alkalmaznak, ami kevésbé stabilizál, és érzékeny a környezeti hőmérséklet változásokra.
Szia! A képek itt:Bővebben: Link A Döme Viktor féle van most nálam.
A hozzászólás módosítva: Szept 3, 2014
Sziasztok! Tervezgetek egy erősítőt 6n13sz-el, és kis segítséget kérnék privátban. Aki rámérne kicsit, az legyen szíves írjon. Ha siker lesz a project vége, akkor publikálom is
Ja, aha. Ebből szoktak készíteni OTL erősítőt. Olyan rajzot keress, amin 6080 a végcső. Szinte ugyanaz a kettő.
Tudom tudom. Nekem az lenne a célom, hogy magamtól alkossak valami működőt
Tina szerint megy, csupán ellenőrzéshez keresek segítséget, meg van benne egy megoldatlan problémám :/
Többit privátban légyszíves!
Nem tudom, szerintem ez teljesen szemben áll a fórumozás alapjaival. Szakmai dolgot miért privátban kell megbeszélni? Nem nekem fontos, de akárki, aki olvassa a témát, ötletet meríthetne belőle, vagy épp választ kaphat a kérdésére.
Ugyanerre gondoltam, Te meg le is írtad
Amint vállalható formát ölt, ki fog ide kerülni.. csupán el akarom kerülni a nyilvános "megkövezést", mint régebben, mikor egyedi ötletet próbáltam megvalósítani.
Jó másfél évtizede sokat kisérleteztem ezekkel a csövekkel. Először a PPP (ma cirklotron) kapcsolással próbálkoztam, de zavart a hálótrafó komoly befolyása a "hangra", ezért áttértem a némely jellemzőjében szerényebb és kimenőtrafóra már sokkal igényesebb ellenütemű katódkövető felépítésre. Persze a meghajtáson is többször faragtam, nem könnyen, de hallgatható erősítő lett belőle
Nekem egyelőre csak egy saját tervezésű white follower kimenetű OTL fejhallgató erősítőt kell megterveznem
![]() Kaptam egy kapcsolást ehhez a csőhöz, de tina szerint ezt már felülmúlja az alkotásom Felső mérések tartoznak a mellékelt kapcsoláshoz, az alsók a saját tákoláshoz ( szimuláció ! ). A hozzászólás módosítva: Szept 3, 2014
Üdvözlet.
Fojtónál mekkora áramsűrűséggel számoljam a huzalátmérőt? 160 mA kb az össz áramfelvétel, 0,25-ös és 0,45-ös kanócom van. Az egyik kevés a másik sok 2,5A/mm^2 mellett. Itt is szükséges a rétegenkénti szigetelés vagy elhagyható? Vagy esetleg minden második vagy harmadik sor után? A hozzászólás módosítva: Szept 4, 2014
Szervusz!
A legújabb Ágoston könyvben ennek a kapcsolásnak a továbbfejlesztett, de majdnem azonos kapcsolása található. Az értő közönség általi meghallgatáson igen elöl végzett, nem egy márkás gyári füles erősítőt is letaszított. Nézz utána és "tinázd" le... ![]() 6N23P-EV(E88CC) ... 6N6P van benne karöltve. Annyit elárulhatok, hogy nem forintos mezei alkatrészekkel hozta a formát. Na jó, az első cső kemény DC-ről fűtve, a két oldal anódtápja külön-külön stabilizálva. Mindezeket hosszasan kisérletezték ki, vagyis igen sokan meg is hallgatták. Mindennek oka van. |
Bejelentkezés
Hirdetés |





