Fórum témák
» Több friss téma |
Fórum » NYÁK-lap készítés kérdések
A témában nincs helye a nem szakmai indíttatású vitáknak, ezért a szabályszegést elkövetők azonnali figyelmeztetés nélküli kitiltásban, vagy némításban részesülnek. Ugyan így járunk el azokkal szemben, akik "blog"-nak nézik a fórumot. Ezt mindenki tartsa szem előtt!
Én ezt nagyon nagynak érzem nyák fúrásához. A 112-es vagy a 113-as gép sokkal jobban kezelhető ha 0,6 os 0,9-es furatokban gondolkodunk. Nem ismerem ezt a szériát de 135W-os gép 30.000 fordulat már nagy és sok.
Azért gondoltam erre mert egyéb célokra is használnám, de lehet átgondolom ennek fényében, köszönöm.
Ne gondold nagynak. Ugyan ez van itthon. Amíg nyákot fúrsz addig kisebb fordulaton járatod. De ha már vágni akarsz vele, kell a nagy fordulat. Kis, flexkorongra hasonlító koronggal (kb. 2 cm átmérő) amint elkezdek vágni, kb. felére esik vissza a fordulat. És nyák vágására használom.
Kínai 135W, tehát az összes lehetséges veszteség benne van, és még ez meg van szorozva 1,2-vel... A hozzászólás módosítva: Máj 18, 2013
Ezért kell otthon tartani a kisebből és a nagyobból is egyet-egyet
Mai aggyal inkább Proxxont vennék... Azt a 8-10 ezret amivel többe kerül megéri a pontossága.
Ezt ertem, de ez akkor is nagy kezzel hasznalni peldaul 0,6-os furatokhoz. Gyorsan furok kezzel viszonylag es szepen. De ez peldaul mar nagyon nagy lenne fel kezben tartani mondjuk 100 furathoz, es biztos vagyok benne, hogy a kabele sem a leg puhabb darab. Nem arrol van szo, hogy nem jo erre a celra, de messze nem erre valo ha hosszutavon gondolkodunk. Vagasra amugy biztos jobb mint furasra. En a nyak furatozasra gondolok elsosorban.
Amugy egy kis szabalyzos proxxon mar boven szuper. A hozzászólás módosítva: Máj 18, 2013
Sziasztok!
Milyen egyszerű, könnyen kezelhető NYÁK tervező programot ajánlotok, melyben ha elkészítem a kapcsolási rajzot, akkor elkészíti a program a NYÁK-tervet. A másik kérdés, hogy hogyan lehet a nyáktervből olyan fájlt készíteni, melyet egy olyan gépről is ki lehet nyomtatni, amin nincs rajta a program? (Itthon nincs nyomtató)
Eagle , és aztán PDf , és lehet nyomtatni bárhol.
Olyan tervezőt nem fogsz találni amelyik
Idézet: sajnos a nyákot te fogod megtervezni. „elkészítem a kapcsolási rajzot, akkor elkészíti a program a NYÁK-tervet.”
Sziatsztok!
Olyan kérdésem lenne, hogy alkatrészpoziciót szeretném feltüntetni a beültetési oldalon. Nem tudom, hogy mi annak a fehér fóliának a neve, én arra gondoltam, hogy veszek egy öntapadós lapot, amire kinyomtatom a beültetési tervet, majd ráragasztom a panel-re. Ez ilyen formában működhet? Vagy esetleg valaki tudja milyen eljárással készülnek az olyan panelek, amin látszik a beültetés?
Az ember kreativitásán múlik egyébként szitázással.
De úgy is jó , ahogy te leírtad kinek hogy jobb. A hozzászólás módosítva: Máj 18, 2013
Köszönöm, majd kísérletezek.
Próbáld meg a beültetési oldalra felvasalni a papírra nyomtatott fekete beültetési rajzot, feliratokat.
Nekem így is tetszik, és segít a beültetésnél. Lakkozás után teljesen gyári kinézete lesz. Nemrég valaki(k) fehér színű nyákot kínáltak az adokveszekben, azon meg aztán biztosan jól mutat. Tényleg, van még abból??? Mert most hogy visszanéztem a hirdetéseket, mintha nem találkoztam volna már vele.
Csak fehér ?
Bármilyen színűt lehet kreálni ha már a dizájnra is adunk.
Tudom , de mivel csak , vagy a beültetési oldal lesz felül , ami a legvalószínűbb , vagy az alkatrész oldal .Ami érdekes , hogy úgy is felülről fog látszani , amit előidézhetünk akár egy öntapadós dologgal , ahogy az felvetődött , vagy felvasalással , vagy szitázással , , vagy festéssel stb .Nem látom értelmét pont ezért ilyen nyákot venni talán felárért is.Bár mint írtam kinek hogy.
A hozzászólás módosítva: Máj 18, 2013
Fehér így néz ki, rávasalt felirattal.
Ez bakelit panel?
Attila86-tól vettem pár bakelit panelt, de arra én nem tudtam fellaminálni a beültetési rajzot Te hogy csináltad? És melyik NYÁK tervező programnak van ilyen alkatrész bázisa? Köszi
Sziasztok!
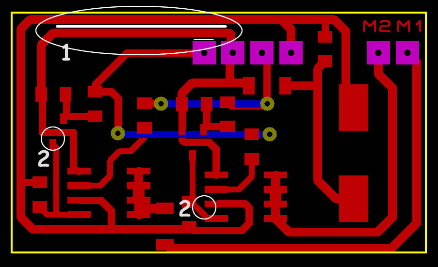
Egy dry-fóliás kérdésem lenne. 11db egyforma panelt csináltam, és mind a 11-nél ugyanaz a probléma adódott. A képen fehér vonallal bejelöltem azt a két helyet (1), ahonnan előhíváskor nem jön le a felesleges fólia. Az összes többi helyről szépen lejön, még az SMD tranyók,IC-k (2) lábai közül is lejött szépen a felesleg. Mitől lehet ez? Kísérleti jelleggel (kezdő dry-os ként), mind a 11 nyákot máshogy csináltam, de ebben az egyben nem volt eltérés. Változtattam a levilágítási időt, dupla nyomattal készítettem, stb... Most egy olyan nyákot kéne csináljak, ahol a vezetősávok közötti távolság 0,2-0,4 között van, de így nem merek nekiállni.
Úgy tudom, ez papír/ epoxi alapú.
Én csak vasaltam, laminálva még könnyebben megoldható. Azonos eljárás mint a nyák vasalása vagy laminilása, pontosan megegyezik, csak nem a fóliás oldalra történik. Ezért még könnyeben megoldható, kevésbé hűl le, hamarabb tapad, papír eltávolítása is könnyebb. Kicsit papír függő, némelyik papír szürkés felületet ad, de megfelelő tisztítást követően WD40 -el lefújva szép fekete lesz, száradása után is. SP5.0 nyáktervező, alkatrész bázisát én fejlesztem, igény szerint.
Szia!
Ez a hiba nálad, konkrétan az "alávilágítás" esete. Ez nem levilágítási idő függő. Előfordulhat például, hogy a film nem fekszik fel 100%-ban a felületre. Amivel biztosan javíthatsz a minőségen, az az, hogy megnöveled a csövek és a panel távolságát. Azt viszont nem elfelejteni, hogy a fényerő a távolság négyzetévek csökken. Nálam a távolság valamivel több mint 40cm. Az eredmény: majdnem gyári.
Nálam csak részben tapad fel a "bakelit" panelra a felirat--olyan mintha elkenődne--nem tapad(hasonló a zsíros felülethez, de majd kísérletezem még)
Ha nem vagyok túl pofátlan megosztanád velünk az alkatrész adatbázisodat (elég csak a mappa rész amit be tudunk copy-zni) Előre is Thx
Hideg zsíroldóval tisztítom, előtte, hőfok is lehet alacsonyabb, mivel nem hűt úgy mint a rézfelület..
Milyen alkatrész érdekel?
Igen. Ez a maszk bizony nem jól fed. Az a baj nálad.
A film, a nyákkal együtt két üveglap között van, és a felső üveglapra van "felépítve" a levilágító. (Arcszoli, cd-romokon. Szerintem elég súlya van, hogy a fedés 100%-os legyen.)
A távolságot is változtattam, 15-45cm között. A "fóliával" is játszottam, pauszra nyomtattam, és 2-őt, 3-at, 4-et egymásra raktam. Természetesen arányosan növelni kellett a levilágítási időt. Mindegy, majd még kísérletezek vele. Köszi a tanácsot.
A súly nem egyenlő a fedéssel. A fedés azt jelenti, mennyire fekete a fekete. Tehát mennyire sötét a filmed, mennyire engedi át az UV-t. Én gyári filmet használok, ebből ha 2 őt egymásra rakok úgy fed délben, hogy a nap nem látszik át szabad szemmel rajta(tiszta időben).
Ezzel otthoni nyomattal nehéz versenyezni. Ellenben ezen kell javítanod, mert egyértelműen ez okozza a hibát amit leírtál.
Rosszul fogalmaztam....Bocsi. A fólia fekszik fel rendesen a nyákra.
Megpróbálom majd
Az ellenállásod pl teljesen más, de van más különbség is Feltehetnéd a teljes listádat zip-elve és csemegéznék belőle, persze, ha nem probléma (ha már megszerkesztettél alkatrészeket, akkor már másnak ne kelljen vele küszködnie)
Rájöttem, hogy a mások által készített lista túl sok alkatrészt tartalmaz. Nehéz benne keresni és legtöbbször nem is felel meg az én szempontjaimnak. Ezért inkább magam rajzolom meg.
|
Bejelentkezés
Hirdetés |






