Fórum témák
» Több friss téma |
Egy fali gázkazán vezérlő elektrónikájának kapcsolási rajzát keresem. A panelen a következő írás olavsható:
MECHATRONIKA SC12-40/F-02 Ami feltűnő a panelen, hogy 3 optocsatoló is van rajta. 4N25, TLP3041 és TLP3063 tipusuak. A lelke az egésznek egy LM324-es IC. Előre is köszönök bármilyen segítséget.
Hello!
Igaz ez nem az, de lehet hogy segít:
Írd + légyszi a kazán nevét tipusát is!!!
Köszi, tényleg nem ugyan az, de szuper jó ez is.
FÉG gyártmányu SC-12
Sziasztok, a MIF011 típusú panelhez kellene egy kis info.
Fég C30-as gázkazán elektronikája, de más típusokban is előfordul. Itt megtalálható a fényképe. Ha valakinek ilyen van, meg tudná nézni a triak melletti ellenállat értékét? (ugyanis az égett szét) Előre is köszi!
Köszi az együttérzést!
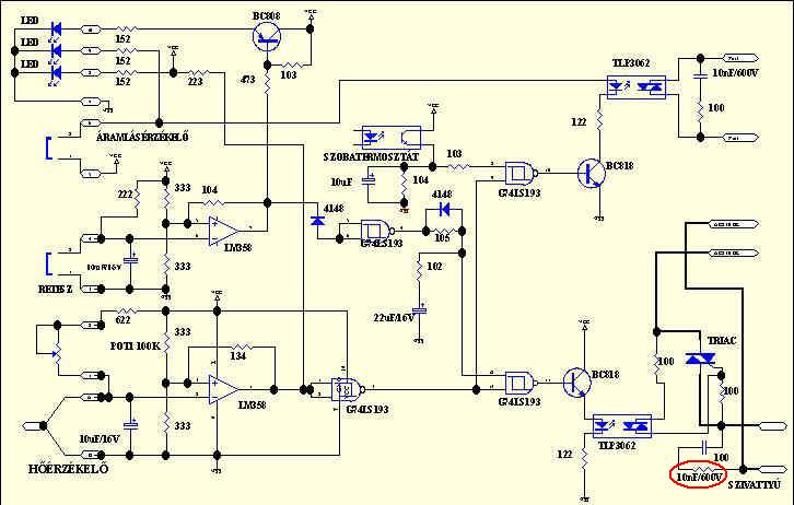
Ilyet szabad?[pic]http://kepfeltoltes.hu/061022/mif011_www.kepfeltoltes.hu_.jpg[/pic] Ugyanis a fenti linken több panel is van...
Üdv!
Csak annyit szeretnék kérdezni, hogy a C12-40 jelzésü panel helyére betehetem az SC12-40-es panelt? Kompatibilisek egymással? köszi
Az alábbi honlapon próbálkoztam a kapcsolási rajz letöltésével, de karbatartás miatt pillanatnyilag nem érhető el. Próbálkozz időről-időre, hátha egyszer sikerül megnyitni. Sajnos mást eddig nem találtam. Ha van olyan képed a panelról, amelyen a színkód tisztán látható, akkor tudok legalább az értékben segíteni. Fontos tudnivaló, hogy egy ellenállás, hasonlóan bizti általában ok nélkül nem ég el, nem olvad ki. Mindenféleképpen ellenőrizni kell az áramkörben elfoglalt helye alapján pl. a triak állapotát is. Nem lepődnék meg, ha az alapvető ok a triak zárlata.
Kapcsolási rajz Tipusok: Mechatronika MIF011 > www.centralnet.hu/pipermail/elektro/2005-June/107827.html
Ebben a pdf-ben megtalálod a panelek bekötését.
Köszönöm a tippet!
Átbogarásztam a panelt, a megégett ellenállás egy 10 nF-os kondival van sorbakötve és az egész párhuzamos a motorral. A fenti zipben hasonló a triak köre, ebben 100 ohm - 10 nF található, ezek szerint nekem is ilyen volt. :yes:
Üdv! A 100 ohm-10nF soros RC tagnak csillapitó szerepe van, elnyeli a triak által generált tüskéket. Mérjél rá a kondira,valószinűleg átütött,és emiatt füstölt le az ellenállás is. Ebben az esetben nagy valószinűséggel triakot is kell cserélni,mert nem biztos hogy a zárlati áramot el tudta addig viselni mig a 100ohm megszakadt.
Hali!
Ez segit valakinek esetleg.
Nálad a pont!
Sajnos már ebben a topicban elvitték, de ha egy modi ezt olvassa megkérem, hogy adjon Neked is! A kondi zárlata miatt füstölt el az ellenállás. Biztonság kedvéért a 400V-os helyett tettem egy 630V-osat.
Sziasztok!
A kérdésem egy C-24 es Gázkazán vezérlő elektronikájával kapcsolatos lenne. Most történt, hogy a fűtés közben egy ellenállás az üvegcsöves biztosítéktól jobbra elfüstölt, de sajnos oly módon, hogy a színkód nem állapítható meg, ebből kifolyólag a mérete sem a cseréhez. A mellékelt képen bekarikáztam, hogy melyik ellenállásról lenne szó, ha esetleg tudna valaki segíteni egy pontos színkód vagy egy az interneten található kép megtalálásában akkor nagyon hálás lennék. (Kerestem már én is az interneten de sehol nem találtam. ) A jelenlegi C24-es adatai: MiF011 ZC18 Köszönöm
sziasztok!
Van egy sc 12-40 vezérlőegység a fégben. Kicseréltem a termisztort, ami az előremenő vízet figyeli, mert ez tönkre ment, de viszont, a hőfokszabályzó poti ami 68 Kohm os, ez a bekapcsolás határánál vibráltatja a szivattyút a gáz égő mágnesszelepet, mind addig amig túl nem megy pár fokot ahőmérsélet. Iszonyú hangok jelentkeznek. Ha valaki tudja, hogy mért csinálja az elektrónika ezt a jelenséget, megköszönöm. Az áramlás érzékelő jó, a termisztor vadi új. Itt van az, hogy feladja az ember, de nem szeretném. Kérek Tőletek egy kis segítséget. Előre is köszönöm.
A konkrét ák. rajza nincs birtokomban, de a jelenség arra utal, hogy a komparátornak (összehasonlító ák.) nincs, vagy jelentősen lecsökkent a hiszterézise. Gondolom valamilyen műveleti erősítővel van megoldva. Mivel oda-vissza kapcsol, ez arra utal, hogy maga az IC talán hibátlan, de nem százas. A bemenetekre kötött és a visszacsatoló tag elelnállásait ellenőrizd. Számomra így látatlanba a visszacsatoló tag gyanús, mivel főleg azzal lehet beállítani egyszerübb ák.-nél a hiszterézis ablakot és ez csak 1db. ellenállás. A fix szintre kötött bemenetnél egy két tagból álló osztó van. A szabályozott bemenetre a termisztorral sorbakötve van a poti és valószínüleg még 1db. ellenállás. Ha a poti poziciója a hőfokhoz viszonyítva nagyjábol fedi az eredeti (hibátlan) állapotot, akkor a bemeneti részt én jónak minősíteném. A konkrét ák. ismeretében előfordulhat, hogy a hibát máshol is kellene keresni, de a fent leírtakat mindenféleképpen ellenőrizd.
1 kérdésem lenne . A tirisztor melletti ellenállás értékére lennék kíváncsi (a képen a th tól jobbra függőlegesen), ha már komplett rajzot nem tud senki . Előre is kösz !!!
100 ohm egyébként egyik előttemszolo mellékelte a kapcs. rajzot is .(Electric)
Hello Gázkazánosok!
Szükségem lenne az SC-18 típusú kazánban lévő vezérlőelektronika rajzára, bekötésére. A tipusa: C12-40/C-01 Nézegettem a korábbi hozzászólásokat és az (#39371) IMi hozzászólásában szereplő linken lévő panel nagyon hasonlít hozzá... egy gondom van csak vele, hogy a kapcsolási rajzon a feliratok nem olvashatóak. Ha lehetséges, akkor kérlek IMi, hogy küldd el e-mailben a rajzot! Minden választ és hozzászólást előre is köszönök! Üdv, Imi69
Üdv!
Fég ZC-18 típusú kazánunk van, amiben elszállt az utókeringetés. Valakinek esetleg tapasztalat erről? Esetleg érdekelne a fentebb említett MiF011 elektronika kapcsolási rajza is, vagy esetleges beszerezhetősége (vételárral) Írhattok privátba is! Köszi!
A ZC18-as kazánok eredetileg egy totál primitív vezérlő egységgel lettek gyártva, mivel ezekben nem elektromos szelep kapcsolja gázt hanem mechanikus áramlás érzékelő. A szivattyú félfordulatos vezérlését a víz túlmelegedése esetén egy RC párhuzamos ág bitosítja. Csak ennyi az elektrónika benne. Ez a félfordulatos utánkeringetés addig tart, amíg a vízhőfok le nem csökken a kazántermosztát által beállított érték alá. Azt a fajta 1-2 perces utókeringtetést, ami az elektromos szeleppel ellátott kazánoknál van ez nem tudja, mivel időzítő ák. ebben nincs. Gondolom az új tip. ZC18-akban már komolyabb elektrónika van, de azt nem ismerem.
Lángőr Kft árul hozzá panelt, ami mindenképpen utánkeringet. Erről szerettem volna többet megtudni.
> Fég ZC-18 típusú kazánunk van, amiben elszállt
> az utókeringetés. Valakinek esetleg tapasztalat erről? Ezzel sokat szivtam anno. Az utokeringetes ugy van megoldva nala, hogy van egy tirisztorosaramkor es amikor a termosztat megszakitja a keringeto szivattyu aramkoret, akkor ezen az aramkoron keresztul egykb. 800 Ohmos ellenallast kapcsol sorba a motorral. Igy a gazlang kialszik, de egy ideig meg keringet... Ha nagyon kell elokeresem a rajzat, de szerintem nelkule is meg tudod javitani. Az elektronika egy fekete vasdobozban van a keszulek baloldalan, alul. Nezd meg hogy a bazinagy huzalellenallas jo-e? Nezd meg hogy erintkezik-e rendesen (vas csavarral van a laba a nyakra csavarozva). Sajnos a ho a dobozban marad, en a vegen felszereltem helyette egy 60W-os izzot a falra. ![]() Nem futi az elektronikat, latszik hogy mukodik valamint betoro riasztonak is jo ![]() Nezd meg a tirisztort hogy jo-e. Nalam a "gyari" teljesen "meghulyult", egy ido utan nem volt hajlando kikapcsolni. Hidegen viszont semmi baja nem volt.... Lehet meg kiszaradva az idozitest biztosito nagy elko (nem csoda abban a melegben), nem art kicserelni (ha jol emlekszem 1000µF/6,3V, en nagyobbat tettem be hogy kicsit tovabb legyen utokeringes). De lehet hogy nalad is szetegett a panel.... Ha ez nem segit, akkor merd vegig a felvezetoket vagy kerdezzel. Sok sikert! G.
gázkazán fűtési alsóhőmérsékletét lehet-e állítani házilag?
Típusa válogatja. Ha emlékeim nem csalnak, amelyeknél van, az is csak csavarhúzóval, (nem kivezetett) csak szervíz beállításhoz használható. Ennek a szerepe csak annyi, hogy a keringető szivattyút addig nem működteti, amig a beállított minimum hőfokot el nem éri. Átfolyós rendszerüeknél ilyen nincs, nem is igen van értelme. Az egyszerüb tartályos típusoknál csak plusz termosztát bekötésével lehet megoldani, pl. egy csőtermosztáttal az előremenő ágban, lehető legközelebb szerelve a kazánhoz. A kazánok saját szabályozó termosztátja is tart bizonyos minimum hőmérsékletet, de ez az érzékelő hiszterézisétől függ. Ezekkel a maximum van szabályozva, ahol kikapcsol, de a hiszterézis miatt a visszakapcsolási minimum hő is változtatható. Pl. 80 fokos kikapcshoz 70 fokos bekapcsolási hő tartozik (hasraütött adat) A pontos hiszterézis adatokat egy konkrét készülékhez a gépkönyve tartalmazza. Egyébként miért akarod szabályozni?
A gázkazán elé beépítettem 1 hőcserélőt ami kb 40 fokot ad át viszont a gkazán alaphőmérséklete 42 fok.Szóval azt szeretném áthidalni,hogy a gkazán ne kapcsoljon be csak a keringetője menjen ha lehet állandóan.
Ismételten a típusra kell utalnom. Ha olyan, amelynek a főégőjét nem elektromos szelep vezérli, hanem áramlásérzékelő, ott csak arra van lehetőség, hogy a keringetőt félfordulaton járatod és akkor nem kapcsol be. Ha elektromos szelep vezérli, akkor a már említett csőtermosztáttal tudod blokkolni a szelepvezérlést. Maga blokkolás legegyszerübben kivitelezhető helye a kapcsoláson belül pedig a konkrét vezérlő ák. ismeretében határozható meg, mert az eléggé változatos tipusonként.
|
Bejelentkezés
Hirdetés |




Ilyet szabad?







