Fórum témák
» Több friss téma |
- Ez a felület kizárólag, az elektronikában kezdők kérdéseinek van fenntartva és nem elfelejtve, hogy hobbielektronika a fórumunk!
- Ami tehát azt jelenti, hogy a nagymama bevásárlását nem itt beszéljük meg, ill. ez nem üzenőfal! - Kerülendő az olyan kérdés, amit egy másik meglévő (több mint 17000 van), témában kellene kitárgyalni! - És végül büntetés terhe mellett kerülendő az MSN és egyéb szleng, a magyar helyesírás mellőzése, beleértve a mondateleji nagybetűket is!
Sziastok!
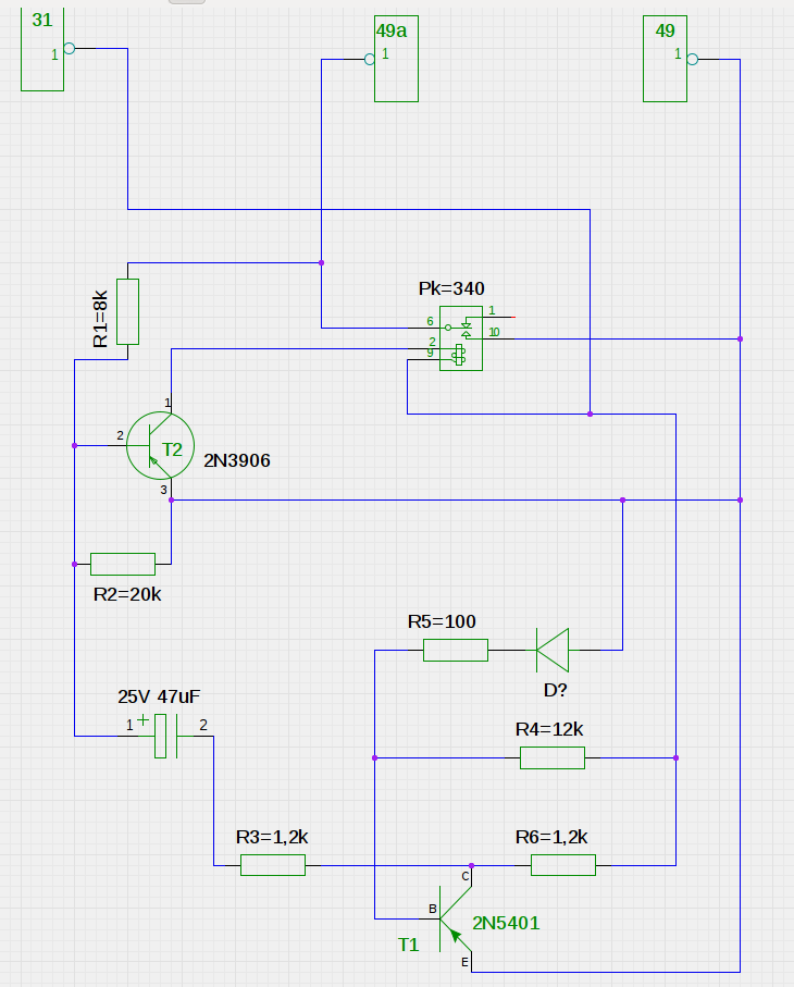
Ismerösöm vett egy ledes irányjelző relét ami elvileg 20 mA-20A között kellene müködnie. Az elején müködött, de csak sima izzokal. Leddel nem csinált semmit. Észrevettük hogy egy forrasztás nem igazán sikerült a gyártonak és újra forrasztottuk. Azota csak egyet kattan ha rárakok egy fogyasztot és nem villog. A lenti képen van a kapcsolási rajza. Mit kellene megnéznem hogy müködjön. Elöre is köszönöm a segitséget.
Sziasztok
Műveleti erősítővel bénázok ![]() +-5 voltos táppal a kimeneten csak 3,56V-ot tudok kinyerni. Nyilván nem ekkora veszteséggel működik, de akkor mit rontok el? Üdv
típusa?
Szia! Ha nincs az adatlapján, hogy rail-to-rail output (teljes tápig kivezérelhető), akkor bizony így viselkedik.
Sziasztok! Kérdezni szeretném,hogy az smd kondenzátorra az értéke van írva? Ha nem,akkor honnan tudom hogy hány mikroF?
A nagyobb erteku SMD elkok es tantalok kivetelvel a tobbsegere semmi nincs irva, igy maximum meressel tudod azonositani.
Köszi!
Sajnos ezek nem tudják. Reloop írta az okost. Ezeket nézd meg.
A hozzászólás módosítva: Jún 6, 2013
Még egyszer kösz!
Érdekes, hogy mekkora külömbség van erősítő és erősítő között. Az egyik 50, a másik 1.500 ft...
Én ne látom átt ezt annyira még de az tény hogy elgondolkodtató.
Sajnos még nem ért ide a végfok. Elvileg lessz hozzá kapcsolásirajz is. Az eladó azt írta hogy minimum +-40v kell neki. Egyenlőre csak egy keveset érő kép van. Amugy vannak 4Ω-os hangfalaim is amiket hajtanák vele. Nem mai darabok, orion boleró hs 501 de a mélyeket cseréltem benük. Leírás szerint 12coll 4Ω 300w MNC hangszóró párra. Ezekkel terhelném.
Bizonyára a minőség miatt.
Szeretnék még Ötletet kérni egy kapcsoló épÍtéséhez.
Az lenne az elkéPzelésem hogy úgy kéne mŰködjön hogy kapna egy jelet ami lehetőségeimhez mérve lehetne (+-6 V ) vagy esetleg egy relé beiktatásával (+-12 V). Hálózati 220 V-ot kéne be/ki kapcsoljON. Mi lehet erre a Célra a leGegyszerűbb Megoldás? A hozzászólás módosítva: Jún 6, 2013
Hello!
Ha nincsenek túl nagy igényeid, tegyél a kimenetére egy PNP tranyót, a bemeneteket meg fordítsd meg. De a bemeneteit ne akard 0..5V-ig vezérelni. ez most kétszerest erősít, 0..2,5V ról kb. 0..5V-ra. Gerjedés miatt, frekvencia függő visszacsatolást kell alkalmazni a műveleti erősítő kimenete felől, az invertáló bemenete felé.. üdv!
Hello! Elsőként az, hogy megtudjuk mit szeretnél. Mert ebből ugyan nem derül ki. Mi az, hogy +-6V vagy +-12V. Mire működjön? De gyanúm, hogy egy nyomógombbal szeretnéd helyettesíteni a kapcsolót.. Erre viszont van külön topik. üdv!
Üdv!Az lenne a kérdésem , hogy a 4029-es icnek , hogy változnak a kimentei , ha négyszög impulzusokat kapcsolunk az órajel bemenetére?Illetve , mivel szokás a kimeneteit(Q1,Q2,Q3,Q4) dekódolni?
Hello!
Lényegében igaz, az állításod. Távirányítással szeretnék áramtalanítani! Van egy rádió távirányítóm és hozzá egy vevőm. A vevő kétféle jelet képes leadni 6 V DC fázis fordítás formájában. A jel csak addig tart amíg nyomva tartóm a ***** távirányítót. Ezért írtam hogy lényegében igaz amit írtál. Na de beérnem az említet tipickal. Csak előbb megkeresem!!! A hozzászólás módosítva: Jún 6, 2013
A topik itt van. pld. ott van a BTN-sense2 kapcsolás, az jó, ha a bementi 1Mohm-ot lecseréled egy 10kohm-ra, és TP2-re adod a távrángató jelét. De olyan kapcsolás is jó lehet, amiben D tároló (pld. CD4013) van.
"6 V DC fázis fordítás formájában" Na, ez mit jelenthet vajon? Talán azt, hogy van negátolt kimenet is? üdv!
Azt ugye tudod, hogy ha a 40V-ot egyenirányítod akkor 56,5V-os egyenfeszt kapsz? És ahhoz kevés az 50V-os kondi.
Sziasztok!!
Lenne egy kerdesem. Egy regi PC tap dobozaba beepitettem egy szilardtestrelet, amit a monitor, az erosito, es ehhez hasonlo eszkozokre kotottem, ami csak akkor kell bekapcsolva legyen, ha a szamitogep is be van kapcsolva. A rele a tapot a szamitogep tapjarol kapja, akkor ha a szamitogep is be van kapcsolva. Ahogy csatlakoztattam elsore a relehez a tapot szikrakat dobott. Ez normalis dolog? A tap minusza a 220-as halozati feszultseggel kapcsolatba van. Ez ugye igy nem jo? Tovabba valahogy nem erzem eleg biztonsagosnak ezt a megoldast a relevel. Nem tuzveszelyes?? Itt egy kep rola. A hozzászólás módosítva: Jún 6, 2013
Sziasztok! Ha egy hűtő kompresszor tartósan az indító tekercsről van járatva lesz valami baja?
Szia!
Itt jön a kérdés: miért közös a hálózat a negatívval? Nem kell összekötni. És mi szikrázott?
Ahogy csatlakoztattam a geptol jovo tapkabelt, a dobozon levo csatlakozoval.
Azota mar elszigeteltem a doboztol a tap minuszat. Mennyire biztonsagos a szilardtest rele tuzvedelmileg??
A szilárdtestrelé nagyon biztonságos, másmilyen nem is lehetne, hisz ez egy ipari megoldás. A túláramvédelmét (biztosíték) viszont meg kell oldani. A dobozodra rá kell kötni a védővezetőt is és ha nem vagy biztos a dolgodban, akkor ne erőltesd a dolgot, mert még áramütést is kaphatnak a számítógépezők a szobádban.
Ok, akkor kossek vele sorba egy biztositekot ugye?
Am tudom mit csinalok, csak egy kicsit bizonytalan voltam a szilardtestrelevel kapcsolatban, ugyanis meg soha nem hasznaltam ilyent, es a 220 nem jatek.
Sziasztok ! Javítgatok egy szkópot, addig jutottam, hogy megvan a hiba oka. Régeben nem volt dolgom ilyen alagút diódás kapcsolásokkal , ezért itt megakadtam . A kerdésem az lenne , hogy a képen látható rész az gyakorlatilag egy schmitt-tiggert (D12, PP18) alkot vagy ez egy egészen másvalami lenne ?
A szilárdtestrelét éppen úgy kell használni, mint az elektromechanikusat. Itt is van működtető feszültség meg főáramkör, amit kapcsol.
Sziasztok!
Egy egyenirányító diódán kb. 0,5V feszültség esik, ugye? |
Bejelentkezés
Hirdetés |




Észrevettük hogy egy forrasztás nem igazán sikerült a gyártonak és újra forrasztottuk. Azota csak egyet kattan ha rárakok egy fogyasztot és nem villog. A lenti képen van a kapcsolási rajza. Mit kellene megnéznem hogy müködjön. Elöre is köszönöm a segitséget. 



üdv! 





