Fórum témák
» Több friss téma |
Szia! Csak egyvalamit ne felejts el. Bár a LED fizikailag dióda, de záróirányban max 5V körüli feszültséget visel el. egy-egy soros dióda megvéd attól, hogy felrobbantsd az ellenkező irányú feszültséggel.
Igen, ennek elkerülése végett kötöttem be a rajzomon látható LED-eket úgy, hogy legfeljebb annyi feszültség érje záróirányban az egyiket, mint amekkora a másik nyitófeszültsége.
A hozzászólás módosítva: Jún 29, 2013
Ha sorba szeretnéd kötni, akkor valami hasonlót tudnék elképzelni.
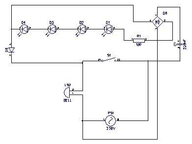
Hello! Ha már a szimulátorba rajzoltad, miért nem szimuláltad le? Mit keres egy dióda az egyenirányított feszültség és a váltó között? Mert ebből nagy korom lesz.. (Egyébként a Greatz fordítva van benn.) üdv!
Köszi!
Nem tudom, hogy mit keres ott az a dióda . A Greatz csak szemléltetés képen tettem fel, mint az egyenirányítás helyét, de igen pont fordítva van bekötve, már én is látom.
Szia! Ezzel a kapcsolással nincs gond. CSAK alkalmazd a kondenzátoros előtétet. Job felső kapcsolás: Link ( Ahogy eredetileg is akartad... ) Így nem lesz melegedő alkatrészed!
A paraméterek kiszámítása sem nehéz. ( Táblazat: Link is segít ebben... ) Csak az Xc értékét kell kiszámolnod a tápfeszültség, a LED-ek nyitófeszültsége és a LED-ek nyitóárama alapján. Példa az Xc kiszámítására: Link. Ne ijesszen meg a képlet. Kis gyakorlással bele lehet jönni. Ha lehet, próbáld inkább egyszerűsíteni a kapcsolást, ahogy a rendelkezésre álló hely engedi. Ez a kondenzátoros előtét ( normális üzemi állapotban ) igen stabil kapcsolás ad. De néhány alkatrész beépítésével egyes kritikus hibák ( PL: LED áramkörének megszakadása ) is jól kezelhetők. Bár ezen kiegészítők alkalmazása, elsősorban az alkalmazott kapcsolástól függ. Amit te választottál kapcsolást, abban az ellenpárhuzamosan kapcsolt LED-ek védik egymást, mivel a nyitófeszültségük alacsonyabb mint a zárófeszültségük. Egyszerű megoldás ha a villogás nem zavar. ( Mivel ez jelzőfény lesz, ez nem fog gondot okozni. )Az Xc-vel párhuzamosan kötött 1M ohm -os ellenállást FELTÉTLEN építsd be! Értéke nem kritikus. Csak a visszamaradó töltést süti ki a kondenzátorból.
Egy újabb gyöngyszemmel lettünk gazdagabbak.
Blokksémánál nem kell kidolgozni a kapcsolást. De ha kidolgozod azt, akkor ( ha lehet ) legyen jó... A hozzászólás módosítva: Jún 30, 2013
Szia!
Köszi a tanácsokat. ![]() A BELL értékét amúgy az imént mértem ki, 10K ohmosnak tűnik. (Ha éppen zárva az áramkör, 24,5mA az átfolyó áram, 22K ellenálláson keresztül pedig 4,7mA áramot mértem.) Ezt is beleszámítván a kapcsolásba a táblázatban vázoltak szerint simán vonjam le a kondenzátor ellenállásából a csengő kiszámított ellenállását?
Szerintem ez így jó lesz. Csak még a kapcsolót kéne beilleszteni. Valahogy így.
A hozzászólás módosítva: Júl 2, 2013
Azóta már rájöttem!
Csak már nem hagyta javítani a hozzászólást. A hozzászólás módosítva: Júl 2, 2013
Ha megszakadna a LED áramkör, az elkó eldurranása ellen milyen megoldások vannak?
A hozzászólás módosítva: Júl 2, 2013
Hello! Zéner a kondira.. üdv!
Szerintem a te esetedben az egyszerűbb jobb. Lásd példakapcsolás...
Javaslom, hogy ne bonyolítsd a kapcsolást graetz-cel és puffer kondenzátorral. Mert eleve soros a kapcsolás a BELL jelzőcsengővel. S a PONTOS paraméterek csak akkor válnak létfontosságúvá ha ki van élezve ( a teljesítőképessége határán van üzemeltetve ) a kapcsolás. Én azt javaslom, hogy ezt a kis jelzőlámpát úgy méretezd mintha közvetlen 240V AC ról üzemelne! Elég jó a működik kisebb feszültségről is. Baj esetén meg nem okoz gondot a nagyobb feszültség. Ha mégis a puffreres kapcsolást választod, akkor be kell lőni a kapcsolást. Eléggé egymásra hatnak az üzemi paraméterek. Vagyis a terhelés ( LED üzemi árama és nyitó feszültsége, plusz zéner dióda letörési árama is, ha van, ) a puffer utáni ellenállás értéke, a puffer kondenzátor ÜZEMI feszültségéből (STB), az összes eredő Xc ellenállást kell meghatározni. Kész kapcsolásnál nincs sok számítani való. Csak össze kell rakni az áramkört és kész. Egyedi áramkörnél sajnos végig kell járni az ismeretlen utat.... Ha simán csak a LED-re kötöd a puffer kondenzátort, akkor az nem tudja ellátni a feladatát. Mert a LED nyitófeszültsége nem engedi ( kicsit durván hangzik ) azt túltöltődni. Azaz a nullátmenet idejére nem marad tartalék feszültség vagy energia a pufferben, hogy a LED a váltás ideje alatt is világíthasson. Ezért kell a plusz soros ellenállás a graezt hidas - pufferes kapcsolásnál. PL ebben a kapcsolásba a felső áramkör: Link. " Ha megszakadna a LED áramkör, az elkó eldurranása ellen milyen megoldások vannak? " Ez előbbi kapcsolásban a zéner dióda két feladatot lát el. Elsődleges feladata a puffer kondenzátor üzemi feszültségének beállítása. ( Ha jól van méretezve az áramkör, akkor a zéneren alig folyik áram. Igy lehet kicsit csökkenteni a veszteségeket. Mert a zéner letörési árama már veszteség. S indokolatlanul növeli az Xc kapacitás értékét. Kis teljesítménynél még nem okoz túl sok gondot, de érdemes ezzel is számolni nagyobb teljesítménynél. ) A másik feladata a teljes energia levezetése, akkor ha megszakad a LED áramköre. Ezért itt akkora-teljesítményű zénert alkalmazni, ami képes elviselni, akár a tartós MAX letörési áramot is, ha nincs a pufferen terhelés. Megéri kicsit túlméretezni. Visszaolvasva sok jó és kevésbé jó példával is találkozhatsz. Tanulj inkább más építési tapasztalataiból! Mert itt nem éri meg hibázni... A hozzászólás módosítva: Júl 2, 2013
Csak egy észrevétel. A led megszakadása esetén nem történik semmi azon kívül, hogy a led nem világít. Az áram ugyan úgy halad tovább rajta. Nekem is égtek ki ledek a lámpámból amik 50-esével voltak sorba kötve és, ha kiégett egy akkor is a többi világított. Én ezért nem használok zener diódát a másik ok a dióda ellen, hogy nehéz kiszámolni a ledek nyitófeszét, mivel az darabonként eltérhet és el is szokott.
Idézet: „a másik ok a dióda ellen, hogy nehéz kiszámolni a ledek nyitófeszét, mivel az darabonként eltérhet és el is szokott.” Nem muszáj kiszámolni. Meg is lehet mérni...
Jogos. 4 darabot még meg lehet mérni. 200-at is, de én nem fogom. Inkább cserélgetem, ha kell a kondit, hogy megkapjam a 18mA-t.
Ha 50 van sorbakötve, akkor miért kéne egyesével méregetni? Megméred az 50-et sorbakötve, egyben...
Mellesleg, 50 db már akkora mennyiség, hogy ott már hatalmas szórással se nagyon kell számolni. Azaz egyet megépítesz, megméred az 50-et egyben, és tudhatod, hogy 50 másik se fog ettől eltérni, max. 1-2%-kal. A hozzászólás módosítva: Júl 3, 2013
Áramköre válogatja, hogy hogyan lesz megoldva a "hülyeség" elleni védelem.
Ideális esetben minden alkatrész a neki ideális körülmények között üzemelne a leghosszabb ideig. De ez egyes LED-lámpáknál nem követelmény. ( Sajnos a mennyiség a minőség rovására megy. )
Sziasztok! Csak egy gyors kérdés: Én is próbálkoztam ezzel azzal, de túl sokba jött a végén a rossz ledek miatt az egész. Most találtam 5Ft/db áron nagy fényerejű fehér ledet. Van valakinek konkrét, kipróbált 100 LED körüli megépített megoldása, ami 100%-ben utánépíthető?
Szia! Nekem van. Igaz az 200-ra van, de megy 100-al is, ha megfelezzük a kondik értékét.
Szia! Titkos projekt? Esetleg... publikus?
Ha jó, akkor látom értelmét berendelni Kínából ledeket.
Tessék:
Bővebben: Link Bővebben: Link Évek óta, több példányt használok ebből. (Olvasd el a cikket is, a méretezés is le van írva.) A hozzászólás módosítva: Júl 5, 2013
Szia! Sosem értettem, hogy Skori miért használ dupla áramgenerátort. Hiszen maga a kondenzátor is az, vagy tévednék. Kapacitív ellenállásnál a ledek annyi feszültséget eresztenek amennyi nekik éppen kell a kondi meg erre szabályozza az áramot. A zéner diódás védelmet még megértem, ha netán túlfutna az elkó, de szerintem 50 led felett az sem kell. Valaki le tudná írni, hogy pontosan hogyan működik ez, mert lehet, hogy valamit Én nem értek.
Én is az első variációt használom csak FET nélkül. Én is kínából rendelem a ledeket. Nekem a KENTO jött be. Vannak nagyon profi 4,8mm-es ledjei ami 120fokban világít és tuti jö fényt lehet vele csinálni és nem süti ki a szemed, ha belenézel. Az ár akkörül van mint Te is említetted. Persze amit írtál az nettó
azaz +vám. Csak szólok, hogy ne hagyd ki a számításból.
Szia! Minden kondenzátornál van feszültségtűrés megadva azonban a 10µF esetén nincs. Gyanítom, hogy nem kell túl nagy érték 5-6V körül, mivel a gate és source között van és maximum 16V körüli a katalógusadat de biztosat szeretnék tudni. (1. rajzon)
A hozzászólás módosítva: Júl 7, 2013
Köszönöm. Nyilván kalkulálni kell a vám-mal, de még mindig olcsóbb mint az itthoni 100Ft/db.
|
Bejelentkezés
Hirdetés |














