Fórum témák

» Több friss téma
Fórum » Elektronikában kezdők kérdései
- Ez a felület kizárólag, az elektronikában kezdők kérdéseinek van fenntartva és nem elfelejtve, hogy hobbielektronika a fórumunk!
- Ami tehát azt jelenti, hogy a nagymama bevásárlását nem itt beszéljük meg, ill. ez nem üzenőfal!
- Kerülendő az olyan kérdés, amit egy másik meglévő (több mint 17000 van), témában kellene kitárgyalni!
- És végül büntetés terhe mellett kerülendő az MSN és egyéb szleng, a magyar helyesírás mellőzése, beleértve a mondateleji nagybetűket is!
Lapozás: OK   2045 / 4061
(#) silent15 hozzászólása Júl 7, 2013 /
 
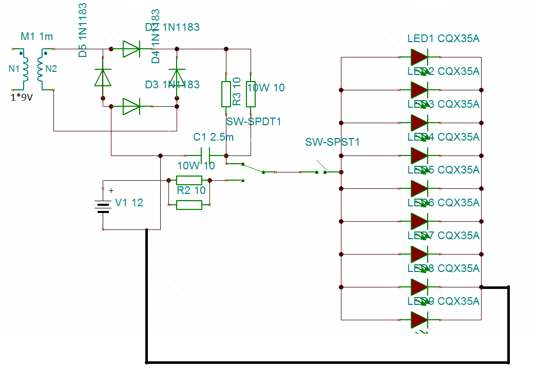
Sziasztok, ismerősömnek tevezek egy ledlámpát, amin lehet változtatni a belső 12V aksi és a 1x9V os trafó mellett, és még van benne egy külön kapcsoló is, amivel tudja ki és bekapcsolni, én a csatolt kép szerínt gondoltam, van valamilyen ötletetek, vagy véleményetek vele kapcsolatban?
ÜdV!

Capture.PNG
    
(#) Honda130 hozzászólása Júl 7, 2013 /
 
Sziasztok!
Az autómba szeretnék bekötni egy feszültség mérő műszert.
A problémám az, hogy meg kellene valahogy oldanom, hogy ne csak külön tápról lehessen üzemeltetni, hanem a kocsim akkujáról is mehessen. Ha ráteszem a gyújtást, akkor jelezzen.
Nem pusztán az autó akkujának feszültség méréséről lenne szó, hanem egy kis LM feszültséggenerátoros áramkör kimenő feszültségét szeretném figyelni. Szeretném tudni, hogy a potival épp hol tartok, mikor állítom. Sajnos kétféle digitális voltmérőm van itthon. Az egyik egy két vezetékes műszer, ez működik önmagában, de csak 4 Volt körül indul el és ekkora tápfeszültségnél még nagyon pontatlan. A másik pedig három vezetékes, tehát külön tápos, amit plusz-mínusz-ra kell kötni és egy külön szálon megy bele a mérésre szánt feszültség.
Valójában ezt szeretném bekötni, mert akár 0,5 Voltot is fogok kivezérelni és így tudnám mérni. Csak az a baj, hogy szerintem ez a műszer simán nem mérheti az eredeti tápot. Vagy rosszul tudom?
Válaszotokat előre is köszönöm!
honda130
(#) Zadam009 hozzászólása Júl 7, 2013 /
 
Sziasztok!
Az lenne a kérdésem hogy az utcai villogókban fellelhető 6V-os akkut mekkora fesszel töltsem labortápról?

Köszi a segítséget!
(#) pucuka válasza elektros90 hozzászólására (») Júl 7, 2013 /
 
Akkor marad a másik két megoldás egyike. Nem nagy kunszt, a 7760 -ban is gyakorlatilag ugyanez van, csak a kimenet jóval "erősebb", nagyobb áramokra képes.
(#) kadarist válasza Zadam009 hozzászólására (») Júl 7, 2013 /
 
Szia!
7 V-al töltsd.
(#) Zadam009 válasza kadarist hozzászólására (») Júl 7, 2013 /
 
Köszi
(#) janikukac hozzászólása Júl 7, 2013 /
 
Sziasztok!
Kaptam egy ábrát (teljesítmény-zéneres megoldás), hogy hogyan tudok kisebb feszültséget előállítani a 17V-os trafómból. Az a problémám, hogy nem teljesen értek valamit. Ha BD135-öt használok, akkor a két csatlakozási pontot hogyan kell bekötni? Szerintem úgy, hogy az emittert a negatív feszültségre, a kollektort pedig a pozitívra, nem? Vagy teljesen félreértelmezem?
A tranyóra kell borda, ha kb 1A áram fog folyni?
(#) pjg válasza janikukac hozzászólására (») Júl 7, 2013 /
 
Ez egy zénerdióda. Pont úgy kötöd be, mint a BE közt lévő zénerdiódát.
Hűtőborda kell.
A hozzászólás módosítva: Júl 7, 2013
(#) hpsamsung8 hozzászólása Júl 7, 2013 /
 
sziasztok!
Van egy processzorom és van egy be menet rajt oda megy a 220v?
(#) proli007 válasza hpsamsung8 hozzászólására (») Júl 7, 2013 /
 
Hello! Hogy mehetne egy processzorba 230V? Van fogalmad mi az, vagy miről beszélsz?
(#) pjg válasza hpsamsung8 hozzászólására (») Júl 7, 2013 / 1
 
Oda.
(#) hpsamsung8 válasza hpsamsung8 hozzászólására (») Júl 7, 2013 /
 
itt egy fotó
(#) pjg válasza hpsamsung8 hozzászólására (») Júl 7, 2013 /
 
Ez PC táp. Suck!
(#) Csupasz válasza hpsamsung8 hozzászólására (») Júl 7, 2013 /
 
Ezt a témát inkább felejts el....
(#) balukapitany91 válasza hpsamsung8 hozzászólására (») Júl 7, 2013 /
 
Ez egy kapcsoló üzemű tápegység,igen valószínűleg oda megy
(#) hpsamsung8 válasza pjg hozzászólására (») Júl 7, 2013 /
 
Akkor nem lesz gond ha rá kötöm a 220v-ot?
(#) balukapitany91 válasza balukapitany91 hozzászólására (») Júl 7, 2013 /
 
De azért csak óvatosan a próbálgatással mert ha nem jó tud pukkanni elég nagyot,meg még kikapcsolt kihúzott állapotban is csaphat!!!
(#) pjg válasza hpsamsung8 hozzászólására (») Júl 7, 2013 / 1
 
Nekem nem.
(#) hpsamsung8 válasza pjg hozzászólására (») Júl 7, 2013 /
 
Bocsánatott kérek mindig keverem a processzort meg a tápot..sorry
(#) pjg válasza hpsamsung8 hozzászólására (») Júl 7, 2013 / 1
 
Nem nehéz! Olyan egyformák.
A hozzászólás módosítva: Júl 7, 2013
(#) balukapitany91 válasza balukapitany91 hozzászólására (») Júl 7, 2013 /
 
Valószínú hogy 400V-os kondenzátorok vannak benne amik csípnek rendesen,tehát ha be van dugva és nem pukkant el még véletlenül se érj a panelhoz se a hűtőbordákhoz
(#) hpsamsung8 válasza balukapitany91 hozzászólására (») Júl 7, 2013 /
 
A volt gazdája szerint müködik!
(#) balukapitany91 válasza pjg hozzászólására (») Júl 7, 2013 /
 
eléggé
(#) balukapitany91 válasza hpsamsung8 hozzászólására (») Júl 7, 2013 /
 
És burkolata nincs?mert ha rajta van akkor kisebb az áramütés veszély mert azon van rendes hálózati csatlakozó
A hozzászólás módosítva: Júl 7, 2013
(#) hpsamsung8 válasza balukapitany91 hozzászólására (») Júl 7, 2013 /
 
Doboza az meg van.
(#) hpsamsung8 válasza hpsamsung8 hozzászólására (») Júl 7, 2013 /
 
Csak csatlakozo ami nincs rajt.
(#) balukapitany91 válasza hpsamsung8 hozzászólására (») Júl 7, 2013 /
 
szerintem tedd bele,zárlatgyártás nélkül és úgy próbáld ki
(#) hpsamsung8 válasza balukapitany91 hozzászólására (») Júl 7, 2013 /
 
rá csavarozom a dobozára rá kötöm a 220v-ot szigetelem azt hisszem nem lesz probléma...neem?
(#) balukapitany91 válasza balukapitany91 hozzászólására (») Júl 7, 2013 /
 
Az gáz
(#) janikukac válasza pjg hozzászólására (») Júl 7, 2013 /
 
Oké, szóval a dióda katódjára a negatív tápfeszt, a másik csatlakozási pontra meg a pozitívat.
Következő: »»   2045 / 4061
Bejelentkezés

Belépés

Hirdetés
XDT.hu
Az oldalon sütiket használunk a helyes működéshez. Bővebb információt az adatvédelmi szabályzatban olvashatsz. Megértettem