Fórum témák
» Több friss téma |
A tranzisztor bázisáról a testre nem kell egy kondi is?
Igen, de semmi érték nem volt odaírva, így azt most inkább kihagytam.
De amikor még nem volt meg a csengő kondival is próbálkoztam.
Szerintem ne hagyd ki... A nagyobb frekvenciákat levágja, átengedi a test felé, így a tranzisztor nem a lineáris tartományban mozog a jelvezetéken esetleg jelenlévő alapzaj miatt, hanem egy adott amplitúdónál kezd el reagálni, közel a kívánt kapcsolóüzemi működtetéshez.
Tegyél bele 1 k Ohm-os ellenállást, és egy 10 µF-os kondit, próbáld ki úgy. Ha nem a legtutibb, csak cserélgetni kell.
Kondival és 1K-s ellenállásal is ugyan az a helyzet.
Egyébként nem lehet, hogy azért van ez az egész, mert dugaszolós-próbapanelen raktam össze, és az zavarja meg a dolgokat? Hosszú alkatrészlábak, vagy tudomisén. (Addig nem akarom nyák-on összerakni míg nem tudom hogy biztos működne-e)
Nem hiszem, hogy ez volna a baja, inkább az, hogy a csengőtől kijön valami zaj akkor is, ha nem aktív a kimenete.
Ez amúgy hangkimenet, vagy digitális? Ha hang, akkor mindenképpen szűrni kell, esetleg feszültségosztót tenni a tranzisztor bázisa elé, hogy a zörejek ne tudják nyitásra késztetni a tranyót. Ha digitális, akkor jóval egyszerűbb volna a történet, a fesz. osztó is elég. Milyen IC melyik lábára megy az ellenállás?
A hangkimenetet kötöm a bázisra, DE ez az egész akkor is így van, ha nem a csengővel működtetem az áramkört. Tehát hogyha a 12V+hoz érintem a didódán keresztül a bázist, akkor is behúz a relé, és úgy marad örökre. Sőt ha kézzel nyomom oda a relé kapcsoló-akrámijét a behúzótekercshez, akkor is úgy marad, mert az az 5,valamennyi V keresztülfolyik a tekercsen.
Vagy valami nyitva tartja a tranzisztort, vagy hibás, esetleg nem jól kötötted be. Mérj rá jel nélkül a bázisára, 0 V vagy nagyon ahhoz közeli értéket kell kapnod, CE között meg közel a tápot. Aztán mérd meg a reléd ellenállását, számítsd ki az áramát (I = (Utáp - Ucesat, adatlap szerinti CE-áram teljesen nyitott állapotban) / Rrelé), ellenőrizd adatlapból, hogy a tranzisztor képes-e ekkora terhelésre, ha igen, a kapott áramértéket oszd el a szintén adatlapban megtalálható erősítési tényező közepes értékével (mert alsó-felső határt adnak meg), ez lesz a bázisáram, Ib. Ez alapján, meg a BE dióda szaturációs állapothoz szükséges nyitóirányú feszültség-esése (általában 0,6 ... 0,7 V, lsd. adatlap) számítsd ki a bázisellenállást (R = (Ujelmax - 0,7 V) / Ib). Ujelmax persze = Utáp, ha a tápvonalról kapcsolsz. Ha ezt így összerakod, és még mindig nyitva tartja valami a relét jel nélkül is, akkor első évfolyamon meg kellett volna buknom analóg elektronikából...
A bázison 0,63V-van (ha rögtön a bázis és az emitter között mérek. Ha az akku negatív sarkánál, akkor 0,7V).
CE között 0V van. Rrelé = 140 Ohm Utáp = 12V Ucesat = 0,7V Tehát akkor Irelé = 0,08A (multiméter szerint is kb. ennyi 90mA). Ennyit el bír a tranzisztor (BC337 - 0,5A). Az erősítési tényező közepes értéke 350, szval Ib valami nagyon kicsi szám ![]() Ujelmax = 2,6V, vagyis Rb = 8,3 kOhm Betettem egy 8,2 kOhm-os ellenállást, így már nem húz be a relé, de a relé előtti dióda két végpontján még mindig 6V-ot mérek.
Mi az, hogy relé előtti dióda???
Relével párhuzamosan kell kötni, csak ellentétes polaritással.
Párhuzamosan van. De attól még a relé "előtt"
Mekkora feszültség esik a tranzisztor CE lábain bekapcsolt illetve kikapcsolt állapotban?
Kikapcsolt állapotban 6.2V, bekapcsolt állapotban(amikor a gombot nyomom) 5.8V (ha 6,8 kOhm a bázisellenállás. ha pl. 470 Ohm, akkor 1.3V és 2.6V között változik)
A táp 12.66V
Akkor már végképp nem értem... Kikapcsolt állapotban a tápot, bekapcsolt állapotban pedig Vcesat értékét kellene mérned, ha jó a tranzisztor. Vagy teljesen
vagyok...A rajz alapján egyszerűen nem lehet rossz, max elkötés, vagy alkatrészhiba.
Csak valami elkötés lehet. Ugyanezzel a kapcsolással kapcsolom két éve a ház külső világitását a kocsiból ha hazajövök. Biztos ,hogy működik.
Szerintem is valami balhé van... Közben kipróbáltam szimulátorral is, sorban felcserélgetve a tranyó lábait, hátha az inverz üzemmód csinál ilyet, de még az sem...
Egy dolog lehet még. Ha a vezérlőjel negativ élet ad ki, mert akkor PNP tranyó kell.
Azt mondta, hogy elhagyta már a csengőt is, és ő kapcsolta a tranyót, a táp + -ról. Tutira el van ott valami kavarva
Jajj istenem de hülye vagyok
:ECsak úgy viccből megfordítottam a tranyót, és rájöttem hogy rosszul néztem az adatlapot, alulnézet van, nem felülnézet
Nnnna... eszerint mégis valami inverz vagy egyéb módon elkötött, csak a szimulátorom nem bírta követni
Ezek után lehet az 555-ös kapcsolás is ezért nem ment. Gyorsan összerakom hátha. Csak ahhoz meg kéne találni azt a vezérlőjelet ami megy a dallamcsengőhöz, az meg ezen a kis SMD panelen külön móka lesz
Egyébként mennyire (nem)örülne a csengő hogyha 3V helyett 3.3V-ot adnék neki?
Az nem okozhat bajt, nemrég mértem egy jófajta elemet:1,65V!
Lenne még egy problémám
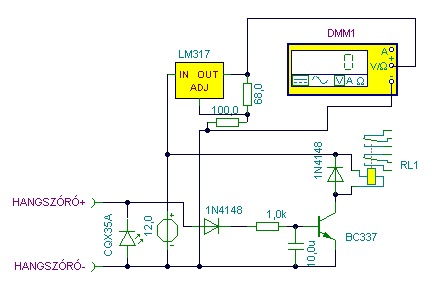
![]() Megcsináltam neki a 3V-ot (3,09V) LM317L-el. Viszont ha így kapja a csengő a 3V-ot, akkor amint hozzáérintem a csengőből kijövő hangszóró vezetékét a diódához ami megy a tranzisztor bázisára, meghúz a relé, és világít a LED ami a hangszórókimenetre van kötve. Ha külön elemről megy a csengő, nem pedig az LM317L-ről, akkor tökéletesen működik. Mi okozhatja ezt? Tényleg nem fog így működni, hogy közös a táp meg a föld, vagy csak valami zárlat van a nyákon? ![]() Mellékelem a kapcsolást.
Összeraktam gyorsan próbapanelon is a kapcsolást és ott is azt csinálja, tehát akkor nem a nyák-on van a gond.
Akkor már csak az a kérdés, hogy miért van ez? És hogy mit lehet tenni ellene?
Hogy a fenébe világíthat a led, mikor fordítva van bekötve? Legalábbis a rajzon fordítva van. Előtétellenállás meg nincs is előtte.
Honnan jön az LM317 bemenete? Akku / elem, vagy trafó?
Jah igen, a rajton felcseréltem. De így volt eredetileg is, előtétellenállás nélkül. Igaz néha el-el halványul ahol halkabb a dallamcsengőből kijövő zene, de megteszi
![]() Az LM317 és a relé egy 12V-os akkuról kapja az áramját.
Lehet, hogy van valami DC komponens a hangkimeneten akkor is, amikor nem kellene szólnia, és ez ki tudja nyitni a tranzisztort annyira, hogy meghúzzon a relé. Ha a hangszóró + ágat nem közvetlenül hozod ki, hanem vele sorba egy kondit (100...680 nF, amit elsőre találsz), és a kondi másik lábát kötöd a te panelodra, akkor is hibásan üzemel?
|
Bejelentkezés
Hirdetés |






vagyok...
:E




