Fórum témák
» Több friss téma |
Hétvégén, meglesz a tóparti tesztelés
![]() De semmi értelme, ha a szobában nem működik, akkor a tó mellett...
Rumcájsz már teszteli itt a tavon.
van már valami eredmény?
Akiknek működik milyen piezót használnak? Ezek mikoriak? Értem ez alatt hogy újak vagy régről voltak még?
És eredmény még nincs?
Melyik hex-et használ?
Én úgy tudom, hogy Kemo-t használnak.
Azon gondolkozom hogy mennyi különbség lehet Kemo és Kemo között. Illetve egy régi és egy új Kemo másképp szól e?
Még nem tudom mi az eredmény, a hex-ről sincs tudomásom.
Különös, ami írtatok, mert nekem működik. Látványosan kevesebb szúnyog jön be az ablakon, pedig egy hatalmas kertre nyílik az ablakunk. Eddig az volt, hogy este nyitott ablaknál, ha felkapcsoltam a villanyt, fél perc alatt 30-40 szúnyog jött be, mióta megy éjjel nappal ugyanolyan lámpánál, Maximum 1-2 téved be.
És ez tény. Whalaky kapcsolasa, kattogásmentesített hex-el.
Te melyik hex-et használod?
Hát ez érdekes.
Lehet, hogy akkor tényleg a piezommal lenne gond?
BS170, kemo, 680ohm hálózatról 12V. És kint az udvaron volt nagyon sok dög, bekapcsoltam és alig maradtak. Az ablaknál meg egész éjszaka reggelig egy sem jött be.
Ha van olyan akinek működik és van lehetősége megmerni az ultrahangot detektorral, azt össze lehetne hasonlítani egy nem működővel.
Van valakinek felszerelése ehhez? Azok közül akiknek működik használ bárki BC337-et? A hozzászólás módosítva: Júl 10, 2013
Hát nekem nincs ilyen felszerelésem, de holnap megpróbálom én is egy nagyobb R3-al. Lehet, hogy a 390 Ohm már túl erős nekik.
Whalaky ma reggel feltöltött a legújabb. Az eredeti is jó volt, csak kattogott.
Mekkora lehet az áramfelvétele a pic-es verziónál az 5 v-os részen. Mert, most vettem észre, hogy melegszik a 7805-öm. De hogy miért?
![]() A piezot külön 12 v-ról táplálom.
Esetleg nézd meg az egyik hangszóróval a mostani rendelésből is - vagyis ha ideiglenesen lecseréled a működő készülékeden a piezot a most kaphatók valamelyikére, tapasztalsz-e különbséget.
Szerintem ez még érdekes volna. Ill. az, hogy ki, milyen tápfeszültségről járatja a piezot - akinek jó, ill. akinek nem jó egyaránt. Every tehát 12V-ról járatja, nála jó.
Én pont most mértem, nálam is 12 v. (Pontosabban: 11,94 V)
Én marha, ráraktam a csavarhúzóra. Hát ezért melegedett a 7805..
Remélem ez már nem kattog nálad sem. Egy órán át hegyeztem a fülem de nekem semmi, egy nyösszenés sem volt.
szdavid_96: Az áramfelvétele 37-38 mA, ha a LED világít +10mA (csavarhúzóval még nem mértem) A hozzászólás módosítva: Júl 11, 2013
Nagyon nagyon nagyon Köszönöm. Este teszt. Remélem szegény lányomon nem lesz több seb és csípés.
Van még egyáltalán igény hogy hétvégén megcsináljam a programom végleges változatát?
Amint hallom whalaky új programja már nem kattog. Ami a különbség lenne hogy jóval gyorsabban vált frekvenciákat és ugyan azon határértékek között több frekvenciát zongoráz végig oda-vissza.
Szia.
Én mindenképpen kipróbálnám.
Ez esetben megcsinálom.
És mi van akkor , ha megszokják a szúnyogok a zavaró frekvenciát , és mintha mi sem történne támadnak tovább
Példa : A madárijesztőtől is, csak egy darabig fél a madár utána megszokja. A patkány is a mérgekre már fittyet se hány úgy eszi mintha tápot enne. A kutya , vagy macska ételébe gyógyszert rakunk megérzi , és már meg sem eszi. Szóval okosodik az állatvilág is , és ez ellen mit lehet tenni ?
Ezért használunk változó frekvenciát és nem fixet.
Persze, hogy van igény rá, nekem kell. Köszi!
Szia!
Inkább ezt próbáld...
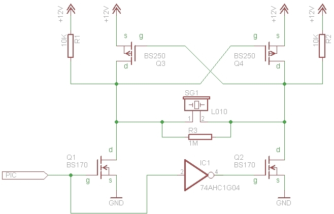
Egy lehetséges (nekem működik) módja a már sokat emlegetett teljesítmény növelésnek ha nagyon szükséges.
De mostmár tényleg kíváncsi vagyok hogy mi a tapasztalat a conrad féle piezzokkal..... Próbaképp beinvesztáltam egybe, de csak a hónap végén lesz lehetőségem tesztelni ugyan azzal a készülékkel a kemo és a conrad féle sugárzót. Kíváncsi vagyok..... A hozzászólás módosítva: Júl 11, 2013
Hello.
Kipróbáltam a kattogásmentesített hex-et. És hát kattogás kevesebb volt, de nem szűnt meg. Kb2 percenként kattan nagyot, közte folyamatosan nagyon halk fél másodpercenként kattanásokat hallok. A macska, kutya, legyek tudomást se vettek róla amikor bekapcsoltam. ![]() Már azon gondolkozok, hogy lehet, hogy selejtes a piezom. |
Bejelentkezés
Hirdetés |











