Fórum témák
» Több friss téma |
Az mondjuk igaz, annyi mA-ert nem bír kipréselni magából. Keresek egy 12V-os adaptert megpróbálom arról táplálni a fetet.
Sziasztok! Összedobtam ma este én is a ketyerét.Egyenlőre így néz ki,nincs bedobozolva még. Szépen muzsikál ha végighallgatom,(de nem tettem meg mindegyikkel,vagyis a jumperolásra gondolok mert már késő van és felébresztem az alvó népet
Most pillanatnyilag a nem halló tartományba raktam 2mp-enként villog a led, és csak akkor hallom a kattogást hogyha a piezzot majdnem beledugom a fülembe , most viccet félretéve alig hallani a kattogást,viszont eltelik egy kb 4 perc és akkor nagyon élesen visít mint állat igaz nem olyan hangosan mint ha a jumpert átraknám. Megpróbálom majd holnap egy másik programmal. UI: A kintről rendelt piezzoval próbáltam. Üdv! A hozzászólás módosítva: Júl 17, 2013
Nekem is ilyen problemam van vele. Regebbi programmal nem csinalja.
Szia! A régebbi programra melyikre gondolsz? az eredetire amit whalaky rakta be a cikkbe? Megpróbálom Hilo-által közzétett programot is. És te próbáltad más programokkal is?, most gondolom akkor a régivel üzemelteted? Hatásos? Üdv!
Melyik programról van szó? Ha az enyémről akkor neki esem a programnak és átnézem.
Szia! Én ezt próbáltam az este: Hex. amit a 29-oldalon linkeltél be. Az este már nem volt időm másikat rátenni,de látom hogy azóta raktál fel újabbat. Üdv!
Amit belinkeltél arra azt mondták hogy jól működik, amit felraktam azóta arról azt hallottam hogy 4 perc után elkezd sípolni. (most épp ezt nézem, de csak a programot, a gyakorlatban csak majd otthon tudom tesztelni.)
Az csak a legutolsó program csinálja. A regebbiek nem sipolbak hanem csak kattognak. Sajnos csak hétvégén lesz időm a többit kiprobálni.
Letisztáztam a programom legutolsó változatát. Elvileg nem kattog, a sípolást csak hétvégén tudnám tesztelni, ha valaki megtenné és megírná az eredményt azt nagyon megköszönném!
Forrást mellékeltem, hátha valaki megfejti mitől sípolhat. A hozzászólás módosítva: Júl 17, 2013
Bocsánat akkor lehet hogy másikat linkeltem be,de majd este kiderül,akkor ezt rakom bele és ezzel kipróbálom, majd utána írok.
Köszönöm, várom a visszajelzést.
Ha ez sípolna, addig is amíg megtalálom a hibát benne, van működő korábbi verzió, ami nem kattog, nem sípol, és visszajelzés szerint a szúnyogokat is kergeti.
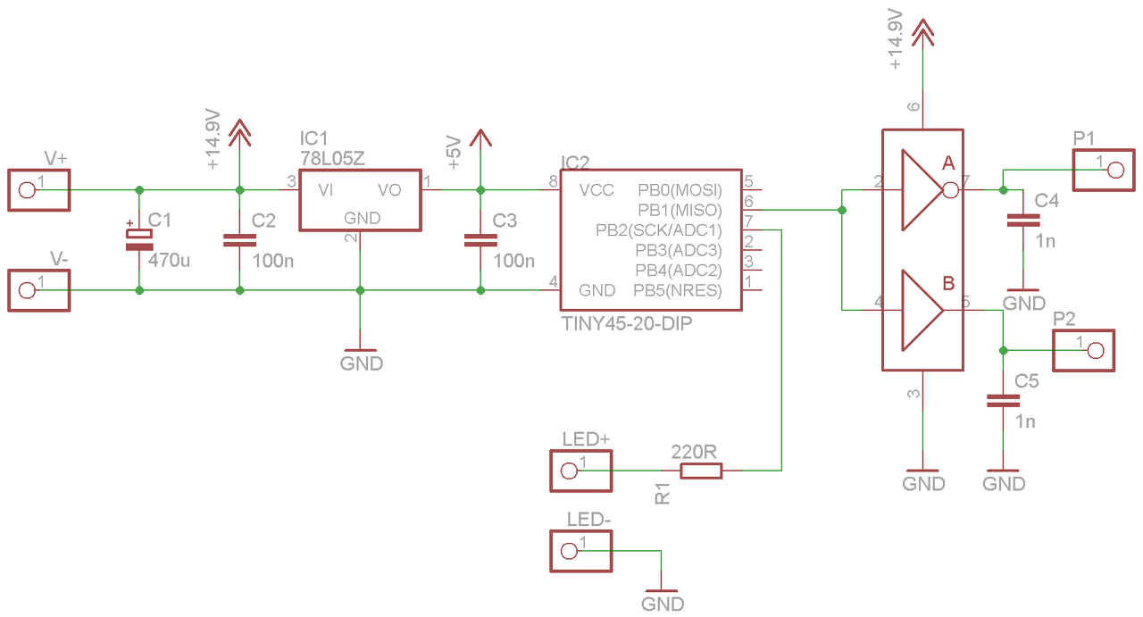
Egy kérdés, a 4428as kimeneteire kellenek a 1nF-os kondik? Datasheetben ott vannak, más bekötési rajzot meg nem nagyon találni a neten.
A hozzászólás módosítva: Júl 17, 2013
Szerintem az csak a FET bemenő kapacitását jelenti.
És akkor miért van a kimenetre kötve? :/
Lent van a belső bekötés.
Szia!
Ezen a rajzon nincsenek kondenzátorok.
Ez a meghajtó kb. 2A-el tudja meghajtani (feltölteni, kisütni) a FET bemeneti kapacitását. Így az rövid idő alatt kapcsolgat ki/be, nem melegszik.
Ha a két kimenet közé teszed a piezót, akkor azon max. kétszeres feszültség lesz az egyszerű FET-es végfokhoz képest. A kondi fölösleges terhelést jelentene és lassítaná a működést.
Az adatlap szerint 1,5A-es.
"High Peak Output Current – 1.5A • Wide Input Supply Voltage Operating Range: - 4.5V to 18V • High Capacitive Load Drive Capability – 1000 pF in 25 nsec (typ.) • Short Delay Times – 40 nsec (typ.) • Matched Rise and Fall Times • Low Supply Current: - With Logic ‘1’ Input – 4 mA - With Logic ‘0’ Input – 400 μA • Low Output Impedance – 7Ω • Latch-Up Protected: Will Withstand 0.5A Reverse Current • Input Will Withstand Negative Inputs Up to 5V • ESD Protected – 4 kV" A hozzászólás módosítva: Júl 17, 2013
Igaz, valóban csak 1,5. Én MCP14E8-akat vettem, az 2A, ez tévesztett meg.
Ide kevesebb is elég lenne.
Ő izé, és hogy lehet az áramot szabályozni? Ha 9V-os elemről akarom hajtatni akkor nem fogja ez nagyon gyorsan lemeríteni az elemet?
Egy soros ellenállás a piezóval jó lehet, az még szinuszosítja is a jelet.
Kevesebb lesz a fogyasztása és hatékonyabb mint BS170-el.
Nem túl drága, viszont korrekt, tömör megoldás. Bővebben: Link
Így csak két tok és drót, nem kell egyéb alkatrészekkel bíbelődni. Tapasztalat még nincs, mert még csak ma kaptam pár KEPO-s piezót
Köszi. Más célra lesz ez jó nekem.
A szúnyogriasztó kipróbálása mostmár teljesen esélytelen. Itt száguldozik egy repülő a fejünk felett oda, s vissza, szórja a szúnyogirtót. A hozzászólás módosítva: Júl 17, 2013
Idézet: „nem kell egyéb alkatrészekkel bíbelődni.” Khm, bocsi, hogy beleszólok, de csak hiszed. Érdemes az adatlapon szereplő tervezési szempontokat és a javasolt kiegészítő alkatrészeket is figyelembe venni.
Szia! Kettő régebbi progidat próbáltam,mindkettőnél az az észrevételem van hogy kb 4 perc után elkezd ugyan úgy visítani.Tehát halható egész jól. Amúgy nem kattog.Most fel raktam Whalaky programját. Ha sikerült valamire jutnod,szólj megköszönjük kipróbáljuk. Két hét múlva bevetésem van nekem is egy tóparton ahol nem szeretnék vért adni
Üdv!
Neki állok kivesézni a programot akkor.
"4 perc múlva visítás" milyen jumper beállításokkor jött elő?
JP 1-2-4 nem a föld felé, a JPDEBUG viszont földre. Remélem jól írtam.
Sziasztok!
Látom nagyon sok tesztet végrehajtottatok ami remek Utólagosan mindenkinek köszönet aki programokat írtak a PIC-ekre!A kérdésem az lenne hogy írtátok halható még Hilo esetében kattogás illetve sipolás,amit Hp41C rakott fel Ittezek közül van ami tökéletesen üzemel legalább is Hp41C szerint Akkor most 12F683-ra például van jól münkodő Hex ? Köszönöm a választ!
Tökéletesen érthető. Holnap neki állok debugolni mi lehet a gond.
|
Bejelentkezés
Hirdetés |




Most pillanatnyilag a nem halló tartományba raktam 2mp-enként villog a led, és csak akkor hallom a kattogást hogyha a piezzot majdnem beledugom a fülembe 









