Fórum témák

» Több friss téma
Fórum » Szúnyogriasztó készítése
Lapozás: OK   38 / 53
(#) Bell válasza _BiG_ hozzászólására (») Júl 17, 2013 /
 
A kondik kötelezőek a normál működéshez, mint a PIC-nél is. Ilyen frekvencián, terhelésen jelentős disszipációra, kritikus helyzetre nem számítok.
(#) vladcepes válasza Hilo hozzászólására (») Júl 17, 2013 /
 
Okés Tenkju veri máccs
(#) johny999 válasza Bell hozzászólására (») Júl 17, 2013 /
 
Mármint a 4,7u meg a 100nF-osra gondolsz, ami az adatlapban a Vs-re van kötve?
(#) Bell válasza johny999 hozzászólására (») Júl 18, 2013 /
 
Igen. Ezek gondosan tervezett áramkörök, de a gyári ajánlásokat érdemes alapból betartani. Anélkül elrendezéstől, táptól, stb.-től függően gerjedés, vagy egyéb bizonytalanság léphet fel.
(#) johny999 válasza Bell hozzászólására (») Júl 18, 2013 /
 
Ha a 78L05 előtt van egy 100n meg egy 470µF-os kondi és innét megy a 4428-asra akkor is kellenek?

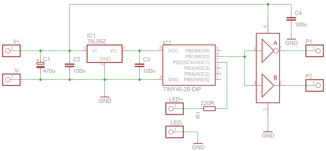
sch.png
    
(#) vladcepes válasza Hilo hozzászólására (») Júl 18, 2013 /
 
Sziasztok! Az este odaraktam a ketyerét és hagytam hadd menjen, egy 9V 220mA-es akkuról. Reggel 6-kor mikor ránéztem már nem villogott! Megmérve már csak 1,9 V-volt benne. Az is lehet hogy este mikor odaraktam nem volt teljesen feltöltve. Whalaky régebbi programjával működtettem,kb 4mp led pislogással. Sejtésem sincs hogy kb mennyit mehetett,vagyis mikor állhatott le.Most odaraktam az akkut tölteni,majd este leveszem,aztán megint egy próba. Mennyit mehet egy ilyen jól feltöltött 9V 220mA-es akkuval? Tegnap vettem egy szintén 9V-os de 600mA-es akkut,még ekkorát nem láttam de garantálták hogy tudja a 600mA-t. Nekem elég lenne az is ha a led pislogás fél percenkénti időzítésre lenne. Mégis csak villanjon fel azt jelezve hogy még működik,mert azt kivéve a programból,és úgy üzemeltetve nem érzékelhető hogy még megy vagy sem. Üdv!
(#) Hilo válasza vladcepes hozzászólására (») Júl 18, 2013 /
 
Ha van rá igény a programomban csinálok egy ritkább led villanásos változatot is, amint rájöttem mitől kezd el sípolni 4 perc után.
(#) Bell válasza johny999 hozzászólására (») Júl 18, 2013 /
 
Ezek a FET meghajtók 5-20nsec-os kapcsolók. Ilyen frekvencián néhány cm-es vezeték is okozhat gondot. Látszólag párhuzamosan lesznek kötve, de RF szempontból nem biztos. Ha elég közel van a két pont és a hideg pontok, talán elhagyható.
(#) vottokar válasza vottokar hozzászólására (») Júl 18, 2013 /
 
Tegnap este kollégám kipróbálta a hálózati verziómat is. Este hattól ment neki reggelig. Nyitott ablakoknál egy darab szúnyogot sem észlelt egész este. (falu szúnyogirtás nélkül)
Kapcsolási rajz Whalaky-é kivéve a szokásos gate ellenállásokat és egy logiclevel FET van a BS170 helyett. R3 470R. Tápfesz cca. 16V. piezo: 2db conrados immár párhuzamosan. Program szintén Whalaky kattogásmentesített verziója. (azért nálam néha halkan kattan)
(#) vladcepes válasza Hilo hozzászólására (») Júl 18, 2013 /
 
Okés,persze hogy lenne rá igény! Az jó lenne ha villanna néha,szerintem elég lenne a fél percenként. (de ez csak az én véleményem), a kérdés továbbra is fennáll: hogy ez a kapcsolás,4mp-es villogással lemerítheti egy (úgymond) éjszaka alatt a 9V-os akksit? Én is csinálnék egy adapteres változatot is,csak nem értek hozzá hogy milyen trafó stb kellene hozzá hogy beleférjen egy olyan dobozba mint amit Whalaki is közzétett. Ha valaki adna egy ilyen kapcsolási rajzot a hálózatról való működtetéshez meg trfónév,vagy mit tudom én stb azt megköszönném. A jelenlegit használnám hordozható (tópartra-stb) változatként aztán csinálnék egy másikat. Üdv!
(#) Hilo válasza vladcepes hozzászólására (») Júl 18, 2013 /
 
Az hogy mennyire gyorsan meríti le az elemet, minimálisan függ csak a ledtől.
ha a 2 másodpercenkénti villanást nézzük, (saját programom időzítését ismerem) 1 perc alatt 9 másodpercnyit ég a led, mondjuk 10-20 mA megy rajta ez idő alatt, ellenállás függően.
Ehhez képest a piezó nagyságrendekkel többet eszik.
Egy hálózati ellenálláshoz R3-re 330, 470 Ohm ajánlott, aksis változathoz 2200 Ohm-ot írtak korábban.Kicsit számolgathatsz milyen R3 érték mellett meddig bírja majd.
Ettől függetlenül megcsinálom majd a ritkábban villanó változatot, hétvégén szerintem lesz rá időm valószínűleg.
A hozzászólás módosítva: Júl 18, 2013
(#) vladcepes válasza Hilo hozzászólására (») Júl 18, 2013 /
 
Okés,köszönöm ezt eddig értem. Hanem hol találnék olyan kapcsolást ami 230V-ból csinálja majd az áramkörnek a 12V...16V-ot ami persze beleférne abba az adapteres dobozba.Ja és hogy milyen trafó meg stb. Ha esetleg megvan majd a sípolásmentes progid szívesen próbálom.
(#) apac válasza vladcepes hozzászólására (») Júl 18, 2013 /
 
Van egy he s adapter dobozra meretezett nyakom. Este felrakom, akkor majd leirom a pontos alkatresz neveket is. Azert dobj egy pmet hogy biztosra el ne felejtsem.
A hozzászólás módosítva: Júl 18, 2013
(#) Hilo válasza vladcepes hozzászólására (») Júl 18, 2013 /
 
Trafót találsz itt, meg minden mást is a hálózati adapter építéséhez. A doboz más kérdés, ha van nem használt adaptered, talán azt fel tudod használni némi átalakítással. Dobozra nincs ötletem egyenlőre, ha lesz szólok.
(#) Hilo hozzászólása Júl 18, 2013 /
 
közben rájöttem hogy adapter doboz is van ugyanitt.
(#) vladcepes hozzászólása Júl 18, 2013 /
 
Okés köszönöm a segítségeket!
(#) johny999 válasza Bell hozzászólására (») Júl 18, 2013 /
 
Akkor az AVR előtt lévőt is közvetlen bedobtam az IC alá. Így most már akkor szerintetek OK?
A hozzászólás módosítva: Júl 18, 2013
(#) vladcepes hozzászólása Júl 18, 2013 /
 
Esetleg olyan adapter (teló töltő,modem adapter stb )ami tudja a 9,...vagy 12V-ot annak a belsejét kiberhelni majd betenni egy ilyen dobozba a szúnyogriasztó nyákkal együtt az jó megoldás? Vagyis ezek a fajta adapterek jók ide erre a célra?
(#) Hilo válasza vladcepes hozzászólására (») Júl 18, 2013 /
 
Az is megoldás, de kérdőjeles hogy megéri e. A piezó miatt mindenképpen figyelni kell arra hogy a doboz ne legyen zárt, különben nem sok hang jutna ki. Ha eljutok odáig én is megcsinálom a hálózati dobozban minden egyben változatot, de addig is a hestore-nál lehet mindent kapni, üres szerelhető hálózati adapter dobozt, és mindent ami kell hogy egy dobozba bele tudd építeni az egészet.
Kicsit utána kell számolni hogy elférj a dobozban, hogy milyen doboz milyen hálózati átalakító alkatrészekkel legyen. Akár egy kapocsló üzemű tápegységet is egybe építhetsz egy üres adapter dobozba, ahogy tetszik. apac írta hogy este ad infókat, milyen dobozhoz milyen alkatrészekkel, milyen nyákkal lehet megoldani ezt. Gondolom ő már megjárta ezeket a köröket.
Telefon/modem adapterek általában 3.3 - 5.5 V között működnek. Pár ezer forintért kapsz egyben kapocsló üzemű adaptert 12V/1A.
A hozzászólás módosítva: Júl 18, 2013
(#) vladcepes válasza Hilo hozzászólására (») Júl 18, 2013 /
 
Okés köszönöm! Egyébként egyértelműen én is nem zárt dobozra gondoltam,vagyis : doboz,na de megvárom apac infóit. Üdv!
(#) Bell válasza johny999 hozzászólására (») Júl 18, 2013 /
 
Szerintem oké.
Már írtam, de valahogy eltűnt a hozzászólásom.
(#) apac hozzászólása Júl 18, 2013 / 1
 
Összeszedtem hogy én milyen dobozba és milyen alkatrészeket használtam fel. Lehetett volna pár csatlakozott kihagyni, de így legalább szétszedhető gond nélkül és nem kell félni hogy a sok forrasztástól tönkre megy valami. (mindenki úgy is kifog próbálni több hex-et is, hogy neki mi a megfelelő)

Mellékelem a kapcsolási, nyák rajzokat és a HEStore-s bevásárló kosarat egy riasztó elkészítéséhez.

Hangszórónak én KEMO L010-et használok.
(#) johny999 válasza Bell hozzászólására (») Júl 18, 2013 /
 
Rendben, köszi.
(#) vladcepes válasza apac hozzászólására (») Júl 18, 2013 /
 
Szia! Köszi szépen! Ezt melyik nyáktervezővel lehet megnyitni?
(#) apac válasza vladcepes hozzászólására (») Júl 18, 2013 /
 
Eagle
(#) Hilo válasza vladcepes hozzászólására (») Júl 18, 2013 /
 
sch és brd, ha jól emlékszem Eagle
(#) vladcepes hozzászólása Júl 18, 2013 /
 
Köszönöm!
(#) Rumcájsz hozzászólása Júl 18, 2013 /
 
Húúúú, már egyre nehezebb követni, hogy ki melyik áramkört építette és melyikhez szól hozzá!
Örülök hogy hirtelen sok mindenki kapott ihletet, de az átláthatóság kedvéért jó lenne az áramkörök korrekt megkülönböztetése.
Pláne ezt az egyveleget -és hogy mindenki hirtelen szoftvert fejleszt- visszaolvassa valaki pár év múlva.
Vagy nem?
(#) vladcepes válasza apac hozzászólására (») Júl 18, 2013 /
 
A Whalaky által készített kapcsolási rajzon a PIC 1-és 8-as lábakat nem látom bekötve,jól értelmezem vagy nem? A tiéden meg igen.
(#) Rumcájsz válasza vladcepes hozzászólására (») Júl 18, 2013 /
 
Ha visszaolvasol megtalálod hogy meg lett említve hogy arról a rajzról lemaradt a tápfesz jelölése! De mondjuk ez is egyértelművé válik ha abból indul ki az ember, hogy a PIC-nek is kell adni valamilyen villanyt, de végül némi erőfeszítés árán meg lehet találni a PIC adatlapján a választ hogy 1-es láb a VDD 8-as láb a VSS. Ja, más szavakkal mórickásan: 1-es láb +5V a 8-as láb pedig a GND
Következő: »»   38 / 53
Bejelentkezés

Belépés

Hirdetés
XDT.hu
Az oldalon sütiket használunk a helyes működéshez. Bővebb információt az adatvédelmi szabályzatban olvashatsz. Megértettem