Fórum témák
» Több friss téma |
Valószínüleg a kicsi gyűrüvasmag is felmelegszik, és azért áll le.
Szóval milyen vasmag? A hozzászólás módosítva: Júl 27, 2013
Mivel én is melegedésre gyanakodtam, végigmértem midnent kontakt-hőmérővel, és az egész kapcsolás legmelegebb pontja 80 fok volt, a főtrafó, amikor már leállt az oszcilláció, és a diak folyamatosan gyujtogatta. Elvileg ez a hőmérséklet még nem kellene gondot jelentsen a ferritnek, de ha mégis, akkor miért ez a következmény?
Egyébként ez a 80 fok kb 20 perc járatás után áll be. A meghajtó trafó kompakt fénycsőből van (ahogy Skory is írta), a főtrafó pedig bontott ferrit, sajnos már nem tudom miből (valószínűleg zavarszűrő volt). 12V-on felhasználás előtt kimértem a max megengedhető indukciót (melegedésre), és úgy méreteztem 0,12 T-ra. A hozzászólás módosítva: Júl 27, 2013
Mondjuk az AL 725 körül van, nem valami sok...
Az nem túl bíztató.... lehet, hogy valami zavarszűrő vas, némelyiknek direkt nagy a vesztesége, hogy ne nagyon legyenek rezonanciái, a saját kapacitásával, ...ebből trafó csere lesz...
A hozzászólás módosítva: Júl 27, 2013
Tegyük fel, ha egy hangkártya tud kezelni 192.000Hz-et (a beállítás menüjében) akkor ez azt jelenti, hogy max odáig megfelelő lenne akár egy osszcillátornak, jelgenerátornak? Arra lenne szükség, hogy ki kisérletezzem egy megfelelő progival, hangszerkesztővel, mikor mekkora frekin, hogy üzemel egy táp.
Ha a hangkártya tudna kezelni 192.000 Hz-et, akkor lehetne 192.000 Hz-es jel előállítására használni. De a hangkártyák ilyet nem tudnak. Azért nem tudnak, mert a hangkártyákat hangok előállítására tervezik, az emberek pedig nem képesek ekkora frekvenciájú "hangokat" meghallani.
Értem. Csak nem tudam mi ez a 192kHz. Felcsillant bennem a remény.
Ha a bemenetet nézzük, akkor az 192kHz mintavételi frekvenciának felel meg, ami teljesen azonos egy digitális szkóp mintavételezésével. Vagyis másodpercenként 192000-szer vesz mintát a jelből. Ahhoz hogy egyáltalán észlelj egy jelet, a mintavétel az analóg jel frekvenciájának több mint kétszerese kell legyen, vagyis 192kHz mintavétellel max 96kHz jelet tudsz észlelni, de ez csak periódusonként két pontot jelent, ami valljuk be, nem túl sok infó
Kimenet esetén pedig a D/A frekvenciája, ugyanaz a megkötés vonatkozik itt is, egy 96kHz-es jel max 2 pontból fog állni. Ez az egész "nagyfrekis" mintavételezés a hangfrekis sáv minél jobb minőségű kezelése miatt elterjedt, vagyis hangfrekis sávnál nagyobb frekvenciájú jelek kezelésére csak korlátozottan alkalmas.De ezt miért nem valamelyik hangkártyás topikban tetted fel? A hozzászólás módosítva: Júl 27, 2013
Köszönöm a segítséget mindenkinek, jelentkezem ha sikerült kipróbálni másik vassal.
Sziasztok!
Nem tudtok nekem olyan kapcsolási rajzot, ami pc táp trafóval működik 230v bemenő feszültség mellett és a kimenet 5-20V között állítható? Tl494 vezérlésre gondoltam, hasonlóképpen megoldva mint a pctápoknál. Pc táp átalakítva is jó volna, de kisebb helyigény miatt szeretnék egy "sallang mentes" saját épített tápot. Köszönöm előre is. A hozzászólás módosítva: Júl 28, 2013
Üdv!
Lenne egy kérdésem amit nem értek. Az indukció számítással vagyok bajba. Ezt csak tippelgetni lehet? Vagy van egy nevezzük: jósági tényezők? Van ez a Skori-féle segédlet. Oda beírom, hogy 306V, 2.5cm², 0.12T, 64kHz, és kapok 39.8 négyszög menetet? Kérdésem az, hogy a 0.12T az jó-e vagy sem? Ezt csak tippelni lehet? Az alján beírom és ugyan ezeket az értékeket kapom, természetesen ha valamit megváltoztatok akkor ott is fordított arányossággal változik. Azért választottam ezt a 0.12T, mert ha beírtam a Ge Lee által megadott 306V/64kHz,E55,=28 menet/primert akkor csak úgy kaptam meg ha a az indukció értékéhez 0.12T-t írtam be. Ebből kiindulva nekem más magom van, és én is szintúgy 0.12T-t írtam be 306 V, 64kHz, 2.5cm2 (kissebb toroid) és az eredmény 40 menet lett. Valamit elszámoltam? Vagy csak félre néztem, vagy tényleg ennyire nem értem az egészet? Köszi. A hozzászólás módosítva: Júl 29, 2013
Az, hogy mekkora B engedhető meg, az alapvetően a mag anyagától és a használt frekvenciától függ. Ill. ezek ki fogják adni a magveszteséget, amit viszont korlátoz, hogy mennyi hőt bír elvezetni a ferrit (persze a rézveszteséget is figyelembe kell venni). Hogy mi az összefüggés az adott anyag esetében a freki, a B, a hőmérséklet, és a magveszteség között, azt a mag anyagának adatlapjában megtalálod.
Bővebben: Link
Amíg valamit nem értesz, vagy tippelgetsz, addig nem nagyon találsz kivezető utat az erdőből. Megérteni a gyakorlatban fogod, ehhez ha jól tudom a szükséges eszközeid rendelkezésre állnak.
A lényeg, hogy működjön a fetekből álló híd (vagy félhíd), és hogy tudd változtatni a bemenő feszültségét (nagy áram nem kell, 0,5A elég). Rátekersz a magra annyi menetet, hogy mondjuk 20-25V-nál alakuljon ki ez a 0,12T, és rákapcsolod a működő tápról a 25V-os négyszögjelet. 15-20 perc után érezni fogod a mag hőmérsékletén hogy ez a gerjesztés sok vagy kevés, látod az áramfelvételén is, illetve a szkópon is, ha feljebb tekered a feszt és közben figyeled az áramot. A háromszög alakú mágnesező áram elkezd csúcsosodni (olyan hegyesedő púposodó lesz) amikor már kezd a mag telítésbe menni. Az összes többi már csak matek.
Sziasztok
Ma a kezembe került egy töbfokozatú táp (conrados), a kérdésem az lenne hogy van egy kapcsoló ami a kimenethez kapcsolgat egy-egy ellenállást. Az ellenállás 12V-nál 1.1k, 6V-nál 2,7k, én viszont szeretném átalakittani a 6V-ost 9,6V-ra de nem tudom mi alapján számoljam. Esetleg valakinek ötlet?
Valószínűleg van még egy ellenállás, amivel ez ellenállásosztót képes, és az megy a TL431 IC-be. Nézz kicsit körbe, ha igen, akkor az IC adatlapja fog segíteni.
Sajna figyelmetlen voltam, az IC a 230V-os oldalon van és az alacsonyfeszültségoldalon csak trazisztorok illetve néhány feliratnélküli (feltehetöen) bdiodák. De valoban feszültségosztót kapcsolgat egy 1k-s ellenálláshoz képest. Létezik hogy egy 800mA-es töltö egy 1206-os (méret) ellenállásoszton keresztül dolgozik?
A hozzászólás módosítva: Júl 29, 2013
Kipróbálom a verziódat. Teljes vastagságú dróttal tekerjem meg, vagy elég csak kisérletezgetéshez valami vékonyabb pl 0.4-es szál is (hogy ha valami krakk beüt akkor könnyen vissza bontom, módosítom)
Elég a 0,4-es, 100-200mA-nél nem nagyon lesz nagyobb az áram. Csináltam egyszer egy ilyen táblázatot a talis E55-nek (áram, fesz, hőmérséklet stb.) de nem tudom hogy megvan-e még.
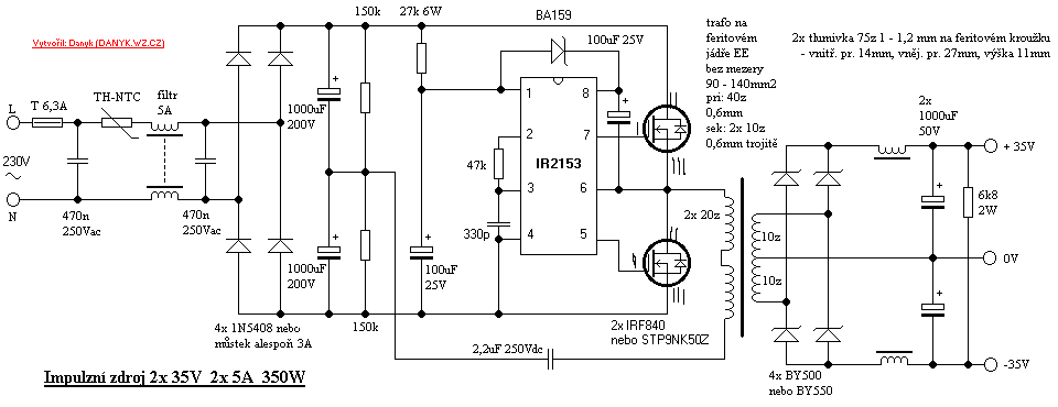
Sziasztok. Ezt a tápot szeretném megcsinálni http://www.hobbielektronika.hu/forum/getfile.php?id=205109 és azt szeretném kérdezni hogy a kimenetén 2db toroid kell külön tekerve, vagy jó 1db toroid 2 különálló tekercsel ?
A vamag (vastagítot vonal) végig van, így elég egy trafó. Milyen toroidot akarsz használni? Tudod ez kapcsolóüzem, itt nem mindegy. (ha ilyet kérdeztél, akkor muszály tudnunk, mennyire értesz a témához)
Szia ilyenre gondoltam amit PC tápból lehet bontani, és ilyenböl akkor elég 1db 2 külön tekercsel rajta ?
Ez egy zavarszűrő mag, teljesítményátvitelre alkalmazni nem túl jó.
Tudnál ajánlani akkor valamit esetleg hogy milyen lenne jó ?
A hozzászólás módosítva: Júl 30, 2013
Sziasztok!
Bocs hogy ide "válaszolok", de egy kérdésem volna: Ehhez a kapcsoláshoz nem jó véletlenül a pc táp trafója áttekeretlenül? Bővebben: Link A hozzászólás módosítva: Júl 30, 2013
Bocsánat hogy beleszólok, de szerintem a diódák utáni fojtóra gondolt.
Igen ara gondoltam a fojtókra hogy abból elég 1db 2 különálló tekercsel vagy pedig 2db toroid fojtó kell ?
Idézet: [/quote]„kimenetén 2db toroid kell külön tekerve, vagy jó 1db toroid 2 különálló tekercsel[quote]” Én a kimeneten a transzformátort értettem. De akkor te a hálózati zavarszűrőre gondolsz? Vagy a főtrafóra, vagy a szekunder oldali zavarszűrőre? A szekunder oldalai zavarszűren ebben a kapcsolásban az lenne a feladata, hogy a keménykapcsolás (ez egy visszacsatolás nélküli félhidas táp) okozta tüskéket csillapítsa. (ha ez egy szabályzásos félhidas táp lenne, akkor a feladata más lenne, mégpedig transzformátor feszültésgének kiátlagolása Ilyen szempontból szinte bármi jó, ami nem telít be a legnagyobb áramnál, de a közös módusú szűrő magja nem (ami a képen látható). Leginkább porvasmag való oda. A másik út az, hogy rezonánsá teszed. Úgy eleve nincsenek tüskék, meg eleve jobb a hatásfok. Lásd cimopata cikke, vagy skori oldala.
A szekunder oldali zavarszüröre gondoltam ami a diódák után vannak oda jó-e a képen látható toroid ?
|
Bejelentkezés
Hirdetés |




Kimenet esetén pedig a D/A frekvenciája, ugyanaz a megkötés vonatkozik itt is, egy 96kHz-es jel max 2 pontból fog állni. Ez az egész "nagyfrekis" mintavételezés a hangfrekis sáv minél jobb minőségű kezelése miatt elterjedt, vagyis hangfrekis sávnál nagyobb frekvenciájú jelek kezelésére csak korlátozottan alkalmas.






