Fórum témák
» Több friss téma |
Fórum » Házilag építhető fémkereső
Nem értem, hogy miért vinné "félre" a komparátorokat, és a műveleti erősítőket. A föld a referencia mindenhol. Gyakorlatilag nem befolyásol semmit az, hogy kevesebb a negatív tápfesz. Nem lehet annyira kivezérelni az erősítőket. De nem is kell, mert ha a bemeneti erősítőn a szinusz beveri a fejét, akkor már régen rossz, a sávszűrök sem kapnak akkora jeleket, hogy állandóan fejelgessék a tápot. A komparátorok meg mást sem tesznek, bármekkora feszültségről is vannak járatva.
Tehát a negatív táp ez irányú hiányossága itt nem hiányosság. Talán arra figyelnék oda ennél a gépnél, hogy lehetőleg rail-to-rail műveleti erősítőket tennék bele. De 8-9 voltos táplálásnál már arra sem nagyon van szükség.
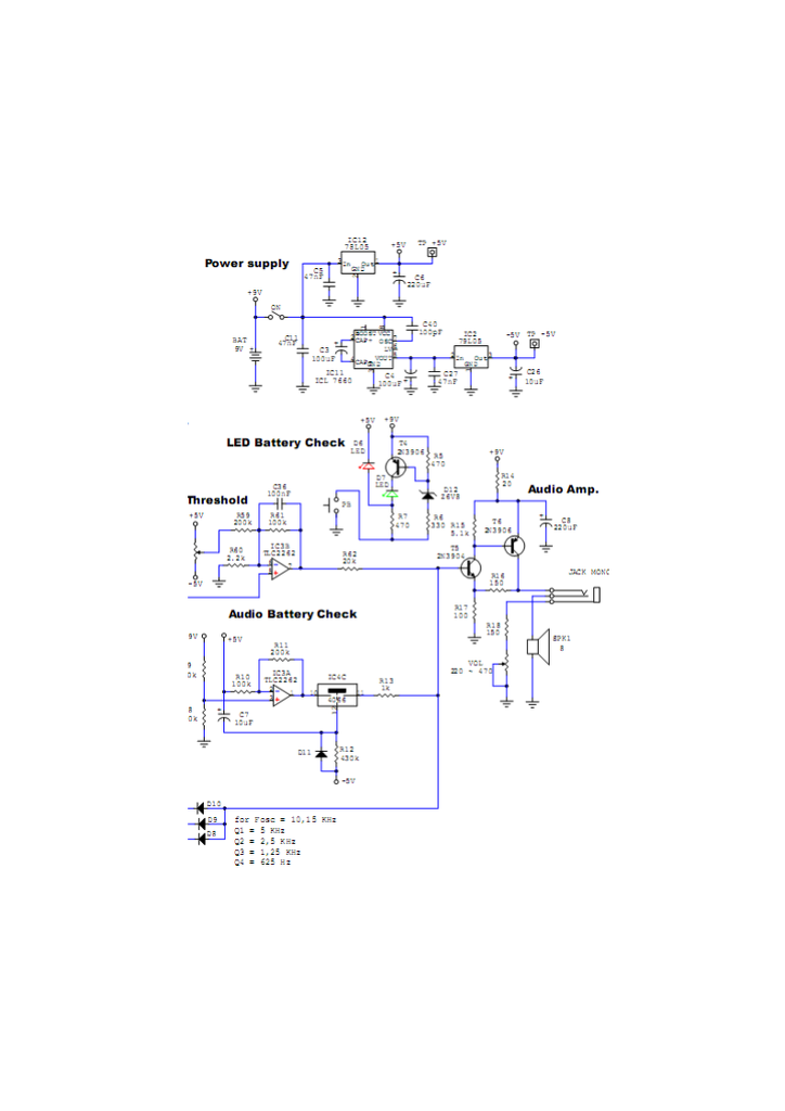
Ennek a módosításnak az lehet a hátránya, hogy ezt a gépet 9 voltos elemről járatják. Az pozitív 5 voltos kocka low-drop, tehát az elem lepukkanhat bőven 6 volt alá. Ha ebből a kevesebb, mint 6 voltból csinálsz negatív tápot, akkor az lesz 4.5-5 volt. Ezt rádrótozva egy 7905-ös kockára, sokkal rosszabb dolgot kaphatsz, mintha hozzá sem nyúltál volna. Gerjedni fog, de stabil feszültséget csinálni semmiképpen sem. Ha jól tudom, akkor 2.5-3 voltos dropfeszültségre van szüksége.
Szerk: Azt a tranzisztort ki is kell kapcsolni, amelyikre rákötötted a nyers tápot. A a 4024-es még H szintben sem biztos, hogy kikapcsolja. Az ellenállásokat lehet, hogy bűvölni kell a tranzisztor körül. De nem biztos, csak eszembe jutott. A hozzászólás módosítva: Júl 28, 2013
Hát ezen is volt egy két dolog módosítva már (pl. R2 trimer helyett fix értékű ellenállás), de az alapja ez. Nekem ez ebben a formában nem tudott olyan teljesítményt mint pár kollégának, de megbeszélés után már alakul a dolog, igazából nekem mint kezdőnek megfelel, csak még rendes fejem nincs kész hozzá.
Tuti, hogy nem kapcsolna ki a tranzisztor. Teljesen feltöltött elemnél 4 volttal van magasabban az emittere, mint a 4024-es H szintje. Ha a bázis-emitter közötti ellenállás sokkal kisebb lenne, akkor működne.
Nem az a lényeg, hogy túlvezérli-e vagy sem. Maguk az IC-k szimmetrikus táp esetén adják a legjobb teljesítményt, legstabilabb működést. Mivel ez egy fémkereső, mindent el kell követni a létező legstabilabb működés érdekében. Képzelj el olyan szitut, amikor vastárgy alatt vagy közelében élére fordult egyforintosnyi érme van és azt kell detektálni. Nos ez talán elég indok lehet.
Különben működik aszimmetrikusan is, de egybehangzó vélemények szerint stabilabb és érzékenyebb. Létezik 7660-as variáns is, amikor is a 12-es láb 7660-as inverter IC-t hajt meg és saját oszcis is, mint a mellékletben. Ezt a gépet nem lehet 9V-os (6F22 & Co) elemről tartósan működtetni. nem is arra tervezték. Ált. ceruzaelem méretű aksikról müxik, de van aki 12V-os akkut használ, vagy 3x18650-et.
Lehet, h igazad van, mindenesetre ha a probléma felvetője ki tudta mérni a feszültséget, és a frekvenciát, valszeg nem lesz gondja a bázisköri ellenállások megoldása sem.
Ez nekem fura. Ha egy műveleti erősítőre adok 9 volt tápot, és a virtuális földpontot nem 4.5 voltra teszem, hanem mondjuk 4 voltra, akkor rosszabb eredményeket produkál?
Én el tudom képzelni azt a szitut, hogy egy vastárgy alatt élén érme van. Talán képben vagyok. Ezt hogyan befolyásolja a nem tökéletesen szimmetrikus táp? A 7660-as nem képes megfelelő áramot biztosítani ennek a gépnek. Kipróbálva. A gép eredetije pedig 9 voltról megy, mégpedig 6F22-ről.
Őszinte leszek, de a hozzászólásodat abszolúte nem értem. Azt a változatot írod le, ami az eredeti. Az eredeti változat pedig nemhogy 6V alatti feszültségből, hanem pontosan +5V-ból állítja elő a negatív feszültséget.
Ha nincs meg valamelyik táp, szerinted mi lesz az eredménye? Megmondom: -- A gép nem müxik! Ezek után nem értem, hogy miért lenne rosszabb? Igen, lehet, hogy a báziskörben is állítani kell, ha nem kapcsol ki, de még messze ez a legegyszerűbb átalakítás abból a célból, hogy jobbá tegye a gépet. Éppenséggel használhat egy 6F22-est is a negatív táp előállításra, tápegység IC-vel, kétsarkú tápkapcsolóval. Idézet: „Őszinte leszek, de a hozzászólásodat abszolúte nem értem. Azt a változatot írod le, ami az eredeti. Az eredeti változat pedig nemhogy 6V alatti feszültségből, hanem pontosan +5V-ból állítja elő a negatív feszültséget.” Azt próbáltam leírni, hogy ha a 6 voltra lepukkant nyers tápból csinálsz konverterrel negatív feszültséget, az kb 5 volt lesz. Ha ezt ráereszted egy 7905-re, akkor abból nem lesz sok értékelhető dolog. A hozzászólás módosítva: Júl 28, 2013
Idézet: „Éppenséggel használhat egy 6F22-est is a negatív táp előállításra, tápegység IC-vel, kétsarkú tápkapcsolóval.” Használhat, és minden bizonnyal jól is működne a dolog, csak macerás, mert a két telep nem egyformán merül.
Sajnálom! Nagyon nehéz veled, mert mindenáron a saját igazadat próbálod bizonygatni.
Az összes hsz-edből az jön le, hogy mindegy mit írok, az jó nem lehet, mert te úgyis jobban tudod. Ha ennyire értesz hozzá, akkor légy szíves áruld már el, hogy mi a fenének van a LED és az azt vezérlő áramkör? És érdekelne az is, hogy a telep hány voltos feszültségén jelez a gép bekapcsololás után 3-5 másodperc után azért, hogy elemcsere szükséges? Mindezek után rá fogsz jönni, hogy a 6V alá csökkenés szövegeddel és érveléseddel némi gond lehet. Láttam már pár Bandikát, utánépítve is. Elárulom, hogy sokan mindent(!) elkövettek a plusz 1-2 cm-es érzékelési mélység növekedéséért már a garancia lejárta előtt. Leginkább az oszcillátor és környékén, meg a tápon lehet nyerni. Mint említettem, nem hal bele a 12V-ba sem.
Elmondom. Ha az offset elmászik picinykét és az opamp erősítése 20-szoros, akkor a kimeneten is hússzoros jel jelenik meg. Ez egy hifi erősítőben nem gond, de itt igen. Mert nemcsak megtalálni kell az akár 2200 éve talajban lévő erősen korrodált tárgyat, hanem bolondbiztosan azonosítani is.
Monodk egy erősen sarkított példát: Ha a felhasználó ezüst érmét vár, mert azt jelez ki, marha csalódott lesz a kiásott vasszög miatt. Egyszer-egyszer elmegy, de ha gyakori, akkor azt mondják a gépre hogy gagyi. Kérdezd csak meg a detektorosokat, van olyan jónevű kereskedelmi termék, hogy néha a nedves fűcsomóra is becsippant. Ha másodszor elhúzod, már nem talál semmit. Nos ezért érdemes mindent megtenni elektronikailag is. Asszem túlragozzuk, mert nem ez a legfőbb kéérdés, bár fontos.
Építettem után Bandikát én is.
Ha 5 voltos low-drop kockát teszek bele, akkor nem fogom eldobni 7 voltnál az elemet, hanem addig merítem, amíg megy a gép. Kint a terepen az dominál. Nem szövegelek a tápról, hanem használom. De ha ennyire értesz hozzá, akkor magyarázzad el azt, hogy hogyan fogod meghajtani akár 7 vagy 8 voltról is a negatív tápfesz konvertert, hogy az a 7905-ös kockát problémamentesen ellássa. Idézet: „Elmondom. Ha az offset elmászik picinykét és az opamp erősítése 20-szoros, akkor a kimeneten is hússzoros jel jelenik meg. ” Ez igaz de itt hol van olyan, hogy valamelyik fokozat egyenáramilag lenne csatolva a másikhoz. A fejnek sokkal, de sokkal nagyobb hőtágulása van, mint az összes műveleti erősítő offszetének a változása. Ha egy op-ampnál nem szimmetrikus a táp, akkor már dobhatom is el az offszet állítás lehetőségét? A hozzászólás módosítva: Júl 28, 2013
Húha, azt hiszem eltévedtem! Elnézést, van itt elég okos ember, rám itt semmi szükség.
További szép napot mindenkinek!
Az nem baj, hogy eltévedsz, mindenkivel előfordul ilyen. Azért vagyunk itt ennyien, hogy egymást segítsük, pld. ha eltéved valaki. Ez nem jelenti azt, hogy "rám itt semmi szükség".
Bár nem én vagyok itt a "HE" oldal gazdája, de gondolom Ő is így gondolja.
Kedves Vackor!
Föltöltöttél egy kapcsolási rajz módosítást. Több sebből vérzik, és ha ezt valaki megépíti, akkor biztosan nem fog működni a gépe. Leírtam a véleményemet a hibákról. Erre azt se fejtetted ki nekem, hogy nem jól érveltem, mert jó a kapcsolás, és azt sem tetted meg, hogy kijavítsad a kapcsolást, ha netán mégis hibás. Helyette lett félezer hozzászólás másról. Nem akarok senkivel trollkodni. De ha valamivel nem értek egyet, akkor azt leírom. Még akkor is leírom, ha nincsen igazam, mert akkor legalább megmagyarázzák, és kerül a fejembe néhány tartalmas bit.
Az a baj, hogy túlságosan keményfejű vagy (
Idézet: ) pedig a kreativitás ebben a szakmában nem hátrány. „Még akkor is leírom, ha nincsen igazam” A légy is csak azt látja az ablaknál, hogy ,,ott afény, ott kell kimenni'' és képzelem, milyen kék-zöld lehet a feje ![]() A témához visszatérve. Ötletem már másnak is eszébe jutott, cca. 8 éve )) Azt írja, hogy a tranzisztort +9V-ra átkötve -6,3V-ot kapott a kimeneten (l. első GIF). Mellékelem a képernyő képet. GIF-be konvertáltam a fájlok mérete miatt. Cca ugyanazt írják, mint én. Ennyit a ,,nem működik, több sebből vérzik''-ről. Ráadásul nem valakinek írtam, hanem olyannak, aki eléggé otthon van a témában és jól műszerezett is. Ha nem tetszik a megoldás, 5 perc alatt eredetivé varázsolható. Büszke éppen nem vagyok rá, felfedeztem (a hidegvizet ), amit mások sok éve.Ha elfogadsz egy tanácsot, a helyedben körültekintőbb lennék. Lehet, hogy másnak is vannak megosztásra érdemes tapasztalatai. Az ilyen emberkéket meg mégse kellene trollkodással elüldözni.
Nekem inkább úgy tűnt, hogy öncélú kakaskodás lett érverk helyett, mert betévedtem más szemétdombjára... no ebből lett elegem. Azért köszönöm!
Értem én, hogy mi van a fórumokra kiírva. De nálam mókulni kellett, hogy a tranzisztor lezárjon, és a 7905-nek is kevés volt az a feszültség, amit csinált. Mindez 9 voltnál. Csökkenő akku fesznél rosszabb volt.
Megépítettem.
Megpróbálok számokat írni.
Tehát, ha 9 voltról veszem le a konverter tápfeszültségét, akkor lesz a kimenetén -6.3 volt. A 79L05 drop feszültsége a katalógus alapján 1.7 volt, meg ugye meg kell csinálnia az 5 voltos stabil feszt is. A drop, és a stabil fesz összesen 6.7 volt. Tehát 9 voltról nem fog menni a gép helyesen. Pedig még új a telep, nem is merült semmit. És eközben a feszültség konvertert átmókultam, hogy ugyan már, zárjon le az a tranyó, ne úgy, mint a rajzon.
Érdemes trimmerpotira cserélni a bázisosztót és azzal belőni külön-külön mindkét tranzisztort.
Főként akkor, ha nincsenek párba válogatva. Amikor 7905-öt kértem, azt mondta, hogy már csak L-est tud adni. Nem lehet, h ez is baj volt? Mármint, hogy nem L-es volt. Az eredeti 7905-nek még bőven 8V felett kellett, a mostaniak már 6.5-7V-ról vidáman elvannak. Kipróbáltam, 6,2V inputról még vidáman kigyulladt a kimenetre érintett telefonizzó. 9V-os Li-aksit 7V alá meg nem tanácsos kisütni.
Jó. Ok, tegyük fel, hogy ez az egész így ahogy van halva született ötlet. Mit javasolsz? Mivel állítod elő a -5V-ot? Érdekel a kapcsolás. Komolyan.
Mert az akku merülésekor az eredeti is egyre kisebb mínuszt fog leadni.
Valószínűleg van olyan gyártó, aminek a 79L05-je alacsonyabb droplós is működhet helyesen. Katalógus ide, 1.7 volt oda, az enyém 2 volt alatt már összerondította a kimenetét.
Ez a módosítás annyira esetleges, hajszálon függő, hogy sosem építeném bele a gépembe. Inkább tanácsoljad az illetőnek azt a módosítást, hogy a feszültség konverter kaszkád legyen, 2-szerezve, vagy esetleg 3-szorozva a ráadott feszültséget, ugyanúgy a stabil 5 voltról járatva, és abból, talán lehet csinálni az akku teljes kapacitása alatt stabil -5 voltot. Azért talán, mert előfordulhat, hogy akkora lesz a belső ellenállása, hogy az fogja megakasztani a dolgokat.
Ha ma kellene Barához hasonló detektort terveznem, a 70-es évek tápellátási módszereit koppintanám. Tudom-tudom, nem elegáns 2 telep (akku), de határozottan leegyszerűsítené és biztosabbá tenné a kapcsolást, amit +-6V-ról járatnék. Nem mellesleg minden korabeli készüléknél a hangerősítő fokozat külön tápról ment, ami nem volt véletlen a gerjedés szempontjából. Nos ide LM386-ot tennék.
A könyöktámasz alá egyábként sem ártana némi ellensúly a kaszásoknak. Onnan a testre kötött fémdobozból vinném el (árnyékolt vezetéken) a rúdon belül, amíg lehet. Vagy mint az egyik kolléga, aki a utánépítéskor a szárban műanyag csőből készített teleptartóban helyezte el a 18650-es akkukat. Kifúrta a szárat és jack dugóval csatlakozott.
A külföldi fórumokban sokszor nem szabad megbízni.
Kb 2 éve nekiültem megépíteni a Puls Star-G nevű "csodát" (szörnyet...stb) a geo fórumáról. A tápját kt315 nevű guru varázsolta papírra. Valószínűleg nem építette meg, csak nekiült rajzolni valamit, és közbe belegabalyodott a pozitív testelésű gépbe, mint a hózentrógerbe. A megálmodott táp még csak köszönő viszonyban sem volt egy működő képes táppal. Arról nem is beszélve, hogy maga a gép is olyan alapvető problémákkal küzd, ami lehetetlenné teszi a helyes működését. Azóta is a hibás kapcsolás van odafönt, és zsibbasztja a hívő után-építők agyát. Az ellenkező eset a neves fórumon részemről az volt, hogy egy módosítást kapcsolását tettem közzé ott. Kipróbált, működő, mások által már vagy 10-szer után-épített dolog rajzát. A guruk azzal érveltek ellene, hogy ez nem működhet, mert a Serenade, vagy milyen szimulátorban ez nem működik, ezért rossz. Gondoltam, a gépem biztosan nem tanult fizikát. A geo forumán sok hibás gép van közölve, hibás építési leírással. Persze van hibátlan is, de ez számomra már alap arra, hogy ne vegyem őket készpénznek, és utána járjak a leírtaknak, mert már néhány nyákot lemarattam miattuk potyára.
Ha még aktuális az új fej építése, itt találsz ötleteket:
http://chemelec.com/Projects/Metal-1a/New-Coils.jpg http://www.metdet.ru/Sensor_K1_files/image001.jpg http://vrtp.ru/uploads/post-59-1331965443.jpg |
Bejelentkezés
Hirdetés |





nem is arra tervezték. 








