Fórum témák
» Több friss téma |
Fórum » PC táp átalakítás
Szia, hogyan készítettél ezekből erősítőt? De mindegy, a 12V mehet közvetlenül a CD-ROM-ba, az 5V-ot pedig előállíthatod a 12V-ból könnyedén egy "stabkockával". A külső táp esetén a PC tápot válaszd le.
Sziasztok!
Átalakítottam egy codegen 350w atx tápot aksis fúrógép meghajtásához. A kérdésem az volna hogy miért halt meg a primer kb 1-2hónap múlva átlagos használat mellett? Kellene esetleg egy áramkorlát is a tápba?
Egy pár oldallal előrébb ami van áramkorlátos és feszszabályzós megoldás jó lesz erre a célra? 0-16V és 0-10A között lehet állítani a tápot. Az áramkorlát a második hibajelerősítővel van megoldva. Ez jó lesz erre a célra?
Mekkora puffer szükséges a fúróhoz?
Hello!
Igen, az jó lehet. Talán L2 neked nem is kell. Mondjuk nekem az elemelt GND nem tetszik, de ez az én magánügyem. A puffer kapacitását nem a fúró határozza meg, hanem a működési frekvencia, terhelőáram, és a maximálisan megengedett hullámosság. Idézet: „A puffer kapacitását nem a fúró határozza meg, hanem a működési frekvencia, terhelőáram, és a maximálisan megengedett hullámosság.” Ezt hogyan számolhatom ki? A frekit azt kitudom szkóppal.
Te hogyan szoktad átalakítani a tápokat?
A jelenlegi amit most csinálok már az 3. de ezt sajnos elrontottam. Túl sok minden jött ki belőle és most nem indul.
Sziasztok!
Senki nem tudja? ![]() Pedig akadt itt olyan ember aki foglalkozott ezzel a típussal..
Szia!
A két tranyó szerintem 2sc945 (q101 és q102). Az ellenállásokat nem tudom sajnos.
Üdv!
Picit utánanéztem. Szóval kapcsolóüzemben (folytótekercs miatt) nem a terhelőárammal kell számolni, hanem a folytótekercs áramának hullámosságával. (Amennyiben állandó áramú a tekercs, vagy hogy is mondják ezt. Szóval a tekercsben az áram nem csökken nullára; van egy ilyen üzem. Ennek a neve nem jut eszembe) A képlet meg valami olyasmi, hogy: C=d IL/(8f*dU) Tehát a tekercs áramváltozását (ami szerintem 10A alatt lehet) el kell osztani a frekvencia *8 * a megengedett kimeneti feszültség hullámosság. Szerintem 470µF bőven elég lesz. A tápokat meg úgy szoktam átalakítani, hogy csak ahhoz a részhez nyúlok, amiről tudom hogy kb mit csinál. Egyébként elég jól ki szoktam gyomlálni. Igaz, jó sok idő rámegy. A hozzászólás módosítva: Júl 28, 2013
Szia!
Ez mennyire biztos? A két ellenállást nem tudja valaki? Nagy segítség lenne... Köszönöm Üdv.: Peti
90%-ban biztos
.Egyszer volt a kezem alatt ilyen táp és erre a tranzisztorra emlékszem. Az ellenállásokat sajnos nem tudom. Azok megégtek ?
Hát a helyzet az hogy átalakításra szánnám, az itt leírtak alapján, de sajnos így kaptam kettőt is egy ismerősömtől, hogy ezek hiányoztak belőle...
Okés akkor a következő a kérdés: Ahova ezek az ellenállások mennek az a tl494?
Hali!
A benne lévő IC: KIA 494P gondolom TL494 kompatibilis amúgy igen, a két ell. az IC-hez megy ha jól látom a 2-es lábra. Üdv.: Peti
Oké! Ez esetben szerencséd van! A két kérdéses ellenállás a két hibajel erősítőjére megy a tl-nek vagy kia az mindegy. 1-2 és 15-16 lábakról van szó. Ezen a 4 lábon történik a kitöltési tényező és ezzel a kimeneti feszültség beállítása. Nézd meg a tl494 adatlapját majd ezután mindent takaríts ki ami erre a 4 lábra megy és csinálj oda saját feszültségosztót.
Az adatlapból ki tudod majd számolni az értékeket (2-2 ellenállás lesz, amiből az egyik-egyik lehet potméter is ha változtatni akarod a kimeneti feszültséget) A két tranyó biztosan c945 lesz ez esetben!
Alternatív megoldásként a két ellenállás helyére tegyél be egy 1k ellenállás és vele sorban 20k potit mindkét helyre és nézd meg így. A potival változtathatod a kimeneti feszt is.
Rendben, délután megpróbálom így. Köszi a segítséget.
Hali!
Megpróbáltam ahogy írtad, hát "félsiker" az egyik teljesen felesleges a másikkal valóban kismértékben szabályozható a kimeneti fesz. Ezután bele is kezdtem az átalakításba, abban is csak részleges sikert értem el, bemeneti fázison sorban egy 60W-os izzó, terhelésre túlzottan leesik a kimeneti fesz. és az izzó is pislákolni kezd, nem mertem megpróbálni izzó nélkül.. Üdv.: Peti
Üdv.
Ha jól értem, akkor ha a táp kimenetét terheled akkor a feszültség leesik és a primerrel sorbakötött izzó világít. Ez nem probléma mivel ha megterheled a táp kimenetét, akkor a hálózatból is nagyobb áramot vesz fel--->jobban világít az izzó. ezzel eggyüt nagyobb feszültség esik az izzón--->kisebb feszültség jut a tápra. Emiatt van feszültségesés a kimeneten. Ha terhelés nélkül nem világít/halványan pislákol az izzó akkor jó lesz. A hozzászólás módosítva: Aug 1, 2013
Idézet: „Ezután bele is kezdtem az átalakításba, abban is csak részleges sikert értem el, bemeneti fázison sorban egy 60W-os izzó, terhelésre túlzottan leesik a kimeneti fesz. és az izzó is pislákolni kezd, nem mertem megpróbálni izzó nélkül..” Szia! Nyugodtan kiiktathatod az izzót, ha a tápon terhelés nélkül halványan vagy egyáltalán nem világít az izzó. Ha zárlat van vagy valami más gubanc, az onnan tudhatod, hogy az izzó teljesen vagy majdnem teljesen világít és a kimeneten is kevés vagy nincs feszültség. A feszültség állítás ha nagyon "durva" akkor kisebb potit is használhatsz és ki is lehet iktatni a soros 1k-t. Rövidzár esetén (poti letekerve) a legkisebb a kimeneti feszültség. Tl494 adatlapjából láthatod ezt.
Sziasztok!
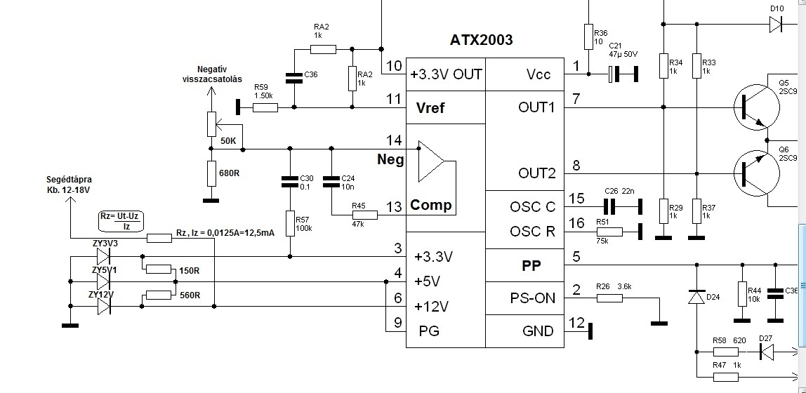
Régebben kérdeztem itt arról, hogy át lehet-e alakítani az ATX2002 2003 2005-ös PWM vezérlő IC-vel megáldott tápokat a TL494-hez hasonló módon. Nekem volt egy ötletem anno, de végül nem valósült meg mert találtam egy másik tápot amiben TL494 volt, abban kicsit gyakorlottabb vagyok, így azt alakítottam át. Most viszont van 4 darab olyan tápom is amiben ez a bizonyos ATX 200x típusú IC van, és kár lenne értük, ha ez megoldás nélkül maradna szerintem. Utolsó megoldásnak gondoltam, hogy kiváltom azt az IC-t TL494-gyel, de azt tényleg csak legvégső esetben tenném... Csatolok egy képet, hogy hogyan is gondoltam az átalakítást a "feszültség monitorozás" oldaláról, illetve a visszacsatolás oldaláról. Szerintetek így elindulna?
Sziasztok!
Átlehet alakítani egy PC tápot nagyobb teljesitményüre ?
Szia!
Mire kellene? Mekkora feszültség és áram stb?
Minden maradna csak a teljesítményt kellene növelni most 400 w nekem kb. 700 W-os kellene.
A hozzászólás módosítva: Aug 5, 2013
Üdv!
Persze! Ki kell cserélni a belsejét kompletten Máshogy nem sok esélyed van rá.
Sajnos, jobb ha veszel egy olyat. Ki kellene cserélni a trafót és a komplett primert is graetzekkel és kondikkal együtt
. Szerintem sem lehet ezt megoldani.
Köszönöm szépen a választ .
A hozzászólás módosítva: Aug 5, 2013
Sziasztok!
Végre volt egy kis időm foglalkozni a táppal, kiiktattam a soros izzót és úgy tűnik mégiscsak üzemel rendesen ahogy kell... Köszönöm szépen a segítő hozzászólásokat mindenkinek! További szép estét! Üdv.: Peti
Szia!
Nos a tápot átalakítottam és működik is rendesen. A fúrgép lesz üzemeltetve róla. Szerinted a kimenetet kell védeni diódával vagy valami ilyesmi "túlfeszültség"-től? Arra gondolok, hogy a fúró nem ad e vissza a tápnak valami áramlökést ami megöli a szecunderen lévő schottky-t?? |
Bejelentkezés
Hirdetés |











