Fórum témák
» Több friss téma |
- Ez a felület kizárólag, az elektronikában kezdők kérdéseinek van fenntartva és nem elfelejtve, hogy hobbielektronika a fórumunk!
- Ami tehát azt jelenti, hogy a nagymama bevásárlását nem itt beszéljük meg, ill. ez nem üzenőfal! - Kerülendő az olyan kérdés, amit egy másik meglévő (több mint 17000 van), témában kellene kitárgyalni! - És végül büntetés terhe mellett kerülendő az MSN és egyéb szleng, a magyar helyesírás mellőzése, beleértve a mondateleji nagybetűket is!
Attól függ, melyiknek.
Keress hozzá adatlapot, abban benne van. Bipoláris 555-ös IC-k 5-15 V-ot szeretnek, CMOS 555-ös IC-k 1,5 V-tól kb. 12 V-ig működnek jól. A legszerencsésebb 5 V-ról (stabilizátor), vagy 9 V-ról (elem) működtetni.
sziasztok
az lenne a kérdésem hogy van-e olyan kapcsolás, ami 12V egyenáramból 230V váltóáramot csinál? esetlek ha valaki tudna ilyet linkelje légyszi. üdv: Root
Itt van Topinak egy kapcsolása: Bővebben: Link
Vagy keress rá a fórumban az inverter szóra.
Heló!
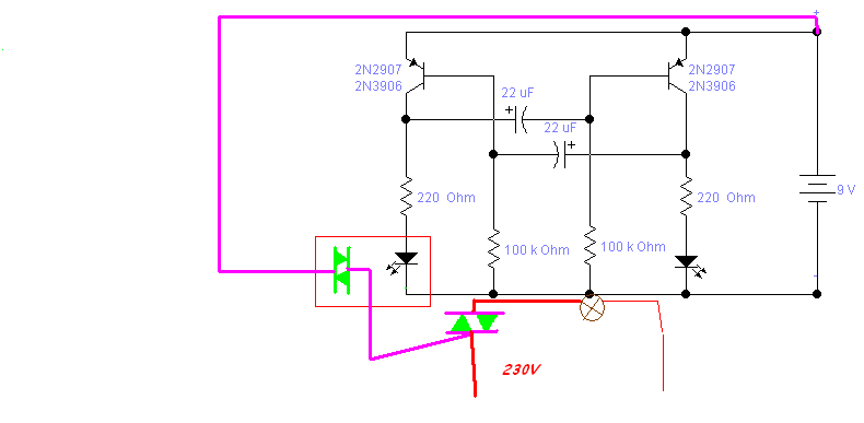
Szeretnék csinálni egy 230 V villogót. Ez lenne az alapkapcsolás. Erre azt mondták, hogy kell hozzá egy optocsatoló. Adtak egy K3020P-t. Erre szeretnék triacot kötni. Hogy lehet ez? Melyik rajz jó?
Fogj egy rele´t es rakd a LED helyere,ellenalast meg szamold ki pl. 3as szaballyal.
És az optokapus?
És elég gyors lenne a sebesség. A rel azt meg nem bírja.
hat... triakban meg vannak hianyossagaim,nemigazan talakoztam vele a gyakorlatbann...
relevel meg lattam ezt a megoldast,azt nemtudom biztosan,hogy mennyire gyorsan pillogott milyen celra keszulne?
oh, diszkovillogo alatt fenyorgonat ertessz vagy stroboszkopot?
ne probald feltalani a spanyol viaszt
![]() izzoszal nemkepes annyira gyorsan villogni! probald meg ezt a variansodat,en kicsiket felek tanacsot adni! opto birja 9vot,triaknak mennyi a nyito feszultsege,...???
eppen tervezem at a rajzodat,de akadt ne´mi elinteznivalom,kb1-1,5 ora es keszvagyok,reszletek majd akkor,hany wos egot szeretnel odarakni?
60W-t, de akkor majd lassab lesz a villogás.
Sziasztok!
Tudna valaki segíteni hogy hol kapok legolcsóbban 7szegmenses ledkijelzőt? üdv.!
Szia!
100 Ft-ért láttam a vaterán.. (remélem, ez nem reklám) Bővebben: Link Azt hiszem, hogy 120 Ft körül van a RET-nél..
eddig jutottam el,de van egy otletem..
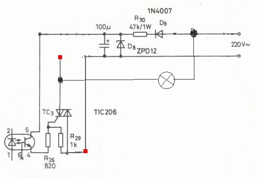
Ismered a 47H14 es csaladot? bocs a tegnap fontos dolgom volt életveszélyes rajz törölve. --szabi83
Helló
tudan nekem valaki adni olyan kapcsolást amivel 5.1-es erősítő hangerejét tudnám szabályozni? És még egy kérdés: Ugye az 5.1 az 6 hangfal 4 közép 1 magas 1 mély. akkor a végfok elé be kell kötni szűrőket? és hény szűrőt kössek a középre egyet vagy négyet?
atdolgozottt.jpg Ez így életveszélyes. Minek teszel optócsatolót, ha így kötöd be. Ez így nincs galvanikusan, leválasztva, optótriakja nem kerülhet a 9V-ra. Nézd át.
ez jó lesz nem? :nezze:
Üdv
Sziasztok!!
6db sorbakapcsolt hagyományos fényerejű led elé mekkora előtétellenállás kell, ha 12V-ról akarom működtetni őket? És ezeket a sorbakapcsolt részeket lehet párhuzamosan kötni egymással ugye? Köszi. Üdv.
Ha csak korrigálni akartad, mért nem korrigáltad.
Az a baj hogy a 9V ráküldöd, vagy nem tudom ki, ráküldi a 230AC. Szabi83 igen ez triak vezérlés. Nekem nem igazán tetszik, sok alkatrészt tartalmaz.
Hali!
Köszönöm a linket! Szóval a ha jól értem nem kell elé előtétellenállás?
Talán nem. De az ellenállás teljesítmény fontos!
Hali!
Szerintem tegyél előtétellenállást! Azzal tudod szabályozni a LED-eken átfolyó áramot. |
Bejelentkezés
Hirdetés |















