Fórum témák

» Több friss téma
Fórum » Csöves erősítő készítése
 
Témaindító: seedz, idő: Márc 31, 2006
Témakörök:
Ne feledd betartani a fórum viselkedési szabályait, és a topik megmaradásának feltételeit. [link]
A téma átmenetileg fagyasztva lett, hozzászólni nem tudsz!
Lapozás: OK   1550 / 2208
(#) mark.budai válasza belaradio hozzászólására (») Aug 7, 2013
Én ezt építettem meg. Nekem teljesen jó volt, bár voltak problémáim a macival, de ez nagyrészt az -akkor még- nem épp szakszerű kivitelezés miatt volt.
Ha ma újra építeném, akkor EF86-tal, vagy E180F-fel hajtanám. Ez az SRPP is jó, de magában egy ECC85-ös triódája nem fogja rendesen meghajtani ezt a végcsövet. És a kimenőn sem éri meg spórolni. Nekem SM102a van, amin még így is maradt hatalmas hely. Bár megvallom, mégegyszer nem tennék ekkora vasat. SM85a, esetleg b lenne, amit tennék.
A hálótrafón sem éri meg spórolni. Ami a legjobb lenne, az egy 250W-os toroid.
(#) CIROKL válasza mark.budai hozzászólására (») Aug 7, 2013
Idézet:
„ECC85-ös triódája nem fogja rendesen meghajtani ezt a végcsövet.”

Természetesen nem is mert ECC82 kell oda.
(#) CIROKL válasza crapgame hozzászólására (») Aug 7, 2013
Idézet:
„Nagyon jó hangú csövet és kapcsolást keresek, ami 5-6w-nál többet bír leadni, és SE. Ha ez GU-ból”

Amennyiben jót szeretnél akkor nem az SE irányában kéne elmozdulni , annál inkább a pp ami kellő gyorsaságot és dinamikát tud adni egy zeneanyagnak , a GU50 sem nincs semmi gond de se -ben kicsit lassú és dinamikátlan viszont pp -ben verhetetlen ezt bátran merem mondani .
Bővebben: Link
(#) CIROKL válasza crapgame hozzászólására (») Aug 7, 2013
Idézet:
„Az sem lenne rossz, ha tudnék kapcsolgatni, trióda-UL-pentóda mód között, már ha ez megéri a plusz fáradtságot.”

Nem lehetetlen de teljes mértékben fölösleges és nem beszélve a megvalósításról , nem egyszerű feladat , de mint mondottam fölösleges , előzőleg lehet egy probát tenni hogy melyik beállítás az ami tetszik és a végleges kapcsolást így előre el lehet dönteni .
(#) kristikoma válasza CIROKL hozzászólására (») Aug 7, 2013
Nem is beszélve arról, hogy egy GU 50 PP közel 100W-ot képes leadni, de 80W garantált. Az adatlap szerint a max. anóddisszipáció 55W. Ez egy SE-ként alkalmazva elég sok. De PP-ként lenne kellő tartalék is. Tervbe volt véve egy SE, de letettem róla.
(#) mark.budai válasza CIROKL hozzászólására (») Aug 7, 2013
Ezt Müszi rajzára írtam, de igaz, elég félreérthető.
(#) crapgame válasza CIROKL hozzászólására (») Aug 7, 2013
Ha így lenne, akkor senki sem építene se-t, nem? Mármint ha annyival rosszabb mint a pp.
Gondoltam még a 807-re és az el/pl 509/519-6p45c-re. Az utóbbi akár 10w-ot is le tud adni triódában, ami azért nem kevés.
Mennyit fogyaszt az általad elkészített gu pp? Ha jól emlékszem, az APX 100w előállításához 360w-ot emészt fel. Két csatorna meg ... Pár óra zenehallgatás naponta...
(#) CIROKL válasza crapgame hozzászólására (») Aug 8, 2013
Látom félre érted a dolgot , te kérdésedre probáltam választ adni a GU50-el kapcsolatban , amit te már általánosítottál minden egyéb más csövesre !
Annyit viszont vélek felfedezni a hozzászólásaidbol hogy tévúton jársz , az se-ét és a pp -ét nem lehet egy lapon emliteni , ja sőtt amennyi erősítő az mind más és más tehát ha csak egy erősít építése a szándék akkor sajnos nehéz a döntés és a végeredményt már nem is emlitem .
Csupán én annyit szerettem volna mondani hogy egy pp az sokkal dinamikusabb és a gyorsaságot nem is emlitve.
PP -böl is lehet egészen kicsi teljesítményt is épiteni és a hangzás félelmetes annak ellenére hogy csupán 2WATT
ECC82pp
Viszont visszakanyarodva a fogyasztáshoz , azt kell mondanom egy se sokkal több áramot fogyaszt mint egy pp ugyan azon kimenő teljesítmény mellett , tehát ez is érvel a pp irányában ha sporolni szeretnénk .
Ja és még egy lényeges dolog , egy adott csöves erősítő hangzásáért nem okvetlen az alkalmazott cső a felelős , nem mondom hogy nem szól bele a hangzásba de nem számottevő , viszont a kimenő trafó az szinte 100% -ban felelős a kapott végeredmény kialakulásában .
Idézet:
„Mennyit fogyaszt az általad elkészített gu pp?”

Ez attól függ mekkora hangerővel van bömböltetve alapból ugye vannak a fűtések amik állandó terhelést jelentenek a hálózati trafónak és a további fogyasztás már hangerő függő , egyéb iránt egy 650va -ás trafó a hálózatija és maga az erősítő csupán 2X50WATT -ra van méretezve .
(#) wadember hozzászólása Aug 8, 2013
Üdv emberek! Kérdés van valakinek a tarsolyban kifejezetten kristályhangszedőhöz való csöves előerősítő rajza? Illetve ahogy tudom ezekhez nem is erősítés hanem impedancia illesztés kell inkább mert a jelszintjük elég magas.
(#) bakos13gab válasza wadember hozzászólására (») Aug 8, 2013
Ha teheted, ne használj kristály hangszedőt, mert szétszedi a lemezt...
(#) wadember válasza bakos13gab hozzászólására (») Aug 8, 2013
Azzal főzünk amink van, másrészt gramofonlemezekben a nehéz acéltűs gramofonfej után nemigen tesz sok kárt egy könnyű kristályhangszedő.
(#) crapgame válasza CIROKL hozzászólására (») Aug 8, 2013
Igen, valószínűleg elbeszélünk egymás mellett. Szerintem félreérthető volt az, hogy: "Amennyiben jót szeretnél akkor nem az SE irányában kéne elmozdulni , annál inkább a pp...". Értem, hogy Te a pp-t javaslod az említett csővel, de nekem nincs szükségem akkora teljesítményre(GU ellenütemben). Nekem minimum 5w, maximum 8, esetleg 10w kell. Tudom, hogy akkor egy PCl vagy EL ellenütemben lenne a legmegfelelőbb, de nem tudom megcsinálni. Sajnos ilyen erősítő készítése egyenlőre meghaladja a tudásom, azért maradnék az se-nél. Azt már készítettem, és nem lett rossz. Ez egy következő lépcsőfok, ha úgy tetszik.
(#) CIROKL válasza crapgame hozzászólására (») Aug 8, 2013
Hu ha rám hallgatsz egész nyugodtan egy pp -ét üss össze , elmondanám egyáltalán nem bonyolultabb és nem nehezebben kivitelezhető történet mint az se , bátran merem neked mondani és nem fogsz csalódni .Karmacok
(#) Orbán József válasza crapgame hozzászólására (») Aug 8, 2013
Én már egy éve tervezgetek, gyűjtögetek anyagot, gépet, mások tapasztalatait.
Hiszek nekik, nem érdemes túlzásba vinni az SE projekteket, annak ellenére mondom ezt, hogy 3 félét is meg fogok építeni.
A GU-sat kiejtettem, abból én is csak PP-t fogok csinálni.
Az EL84-el csinálom csak meg, mert megvannak a trafóim, ha nem lenne, ezt se biztos, hogy erőltetném, de az is lehet, ha kész, anyagárban továbbadom.
Sokan mondják, írják, hogy a dinamikát átvinni kell a nagyobb teljesítmény, én is csak kb. 2x3W-al hallgatok zenét. Az erősítő 10W-os, de biztos vagyok benne, hogy ennél jóval nagyobb (10W-nál) dinamikacsúcsok vannak az átlag 3W-nál.
A hozzászólás módosítva: Aug 8, 2013
(#) mark.budai válasza CIROKL hozzászólására (») Aug 8, 2013
Ez így igaz. Ha mégegyszer nekiállnék - jobban átgondolva-, biztos hogy nem SE-t építenék. Ekkora kimenő trafókkal nekem is lehetne vidáman 50-60W, ez a hálótrafó meg még majdnem az SE-nek is kicsi.
Most építek egy gitárerősítőt, JCM800 előfokkal, abban GU50 PP lesz a végfok. Bár én nagyobb feszről szeretném hajtani, ha 350V-os kondikat kötök sorban, egy 550-600V-ig felmennék vele.
(#) crapgame válasza CIROKL hozzászólására (») Aug 8, 2013
Szoktam nézegetni az általad készített műveket(igen sűrűn), de CHZ, LPcollector és Mark.Budai oldalán is elő szoktam fordulni.
Lehet, hogy csak addig tűnik bonyolultnak, amíg nem kezd bele az ember. Mondjuk 6l6 vagy el34 igen csak kecsegtető.
(#) kristikoma válasza mark.budai hozzászólására (») Aug 8, 2013
Csak ne felejtsd ki a pufferekkel párhuzamos ellenállásokat, máskülönben BUMM! lesz a vége
(#) mark.budai válasza kristikoma hozzászólására (») Aug 8, 2013
Azért ennyire amatőr talán nem leszek. Aztán ki tudja..
(#) belaradio válasza mark.budai hozzászólására (») Aug 8, 2013
Ez nagyon jó lett. A GU50-hez pedig illik is a szintén orosz 6N8S. Nekem is van belőle egy pár. Közbe bele olvastam itt a fórumon, hogy inkább érdemes lenne PP-vel foglalkozni. Egy két SE projekten már túl vagyok , de még nem mertem belevágni PP-be. Alapanyagok vannak 6L6 PP, EL84 PP-hez is. Csak egy jól bevált kapcsolási rajz kellene, amin lehet szimmetriát állítani. EL84 PP-ből mekkora teljesítményt lehet kihozni?
A hozzászólás módosítva: Aug 8, 2013
(#) crapgame válasza belaradio hozzászólására (») Aug 8, 2013
Azthiszem 12w biztos kijön, 15 sem lehetetlen. Ami biztos, hogy nem lehet rossz, az a Mullard 5-10. Igaz ez "csak" 10w-os. A 6l6-tól indult a keresgélés nálam, most épp a 807-et nézegetem. kettő is van amin megakadt a szemem, képet azokról nem tudok feltenni mert túl nagy lenne, de ha Cary audio sweet 807 vagy Williamson 807-re rákeresel, akkor megtalálható elég gyorsan.
Ez a Cary audio-s elég érdekes, mert UL-ban van bekötve a cső, így kb 30w-ot tud a ketyere.
A hozzászólás módosítva: Aug 8, 2013

5-10-b1.jpg
    
(#) crapgame hozzászólása Aug 8, 2013
Williamson és a másik.
(#) Szpisti hozzászólása Aug 8, 2013
Mindig érdeklődéssel olvasom a csöves topicot, különösképp mikor ismételten előkerül a GU50 téma.
Magam is túl vagyok egy EL84se és PP projekten. Nincs is velük különös probléma, szépen szólnak, de egy kicsit néha elviselnék még nagyobb teljesítményt. Pedig a hangsugárzóim eléggé érzékenyek, de szerencsére már nem lakótelepen lakom.
Sok GU50 kapcsolást bespájzoltam, meg néhány kimenő rajzot is hozzájuk. Beszereztem a csöveket, foglalatokat is hozzá, no meg a favorizált 6N8S-ból is jópárat.
Gyűjtögettem trafókat is, és most hogy nemrég Budai mester megemlítette, hogy kimenőnek elmenne az SM85A is véleménye szerint, kezdi bizsergetni a pákámat hogy ősszel belevágjak magam is egy PP kivitelűbe. Akad a polcon egy SM102B is, reményeim szerint a tápláláshoz elegendőnek kell lennie.
Az eddigi tapasztalatok alapján nem kergetném túl az egészet, amostani EL84PP kb. 6-8W-ot adott le csatornánként (valaki épp kérdezte is mennyit tud) - ehhez képest ha max. 2x25W jönne le a GU50PP-ből, az nekem már messze elég lenne.
Érdeklődve várom a fejleményeket, ki miféle megoldást választott egy hasonló projecthez, mi az ami bevált maradéktalanul.
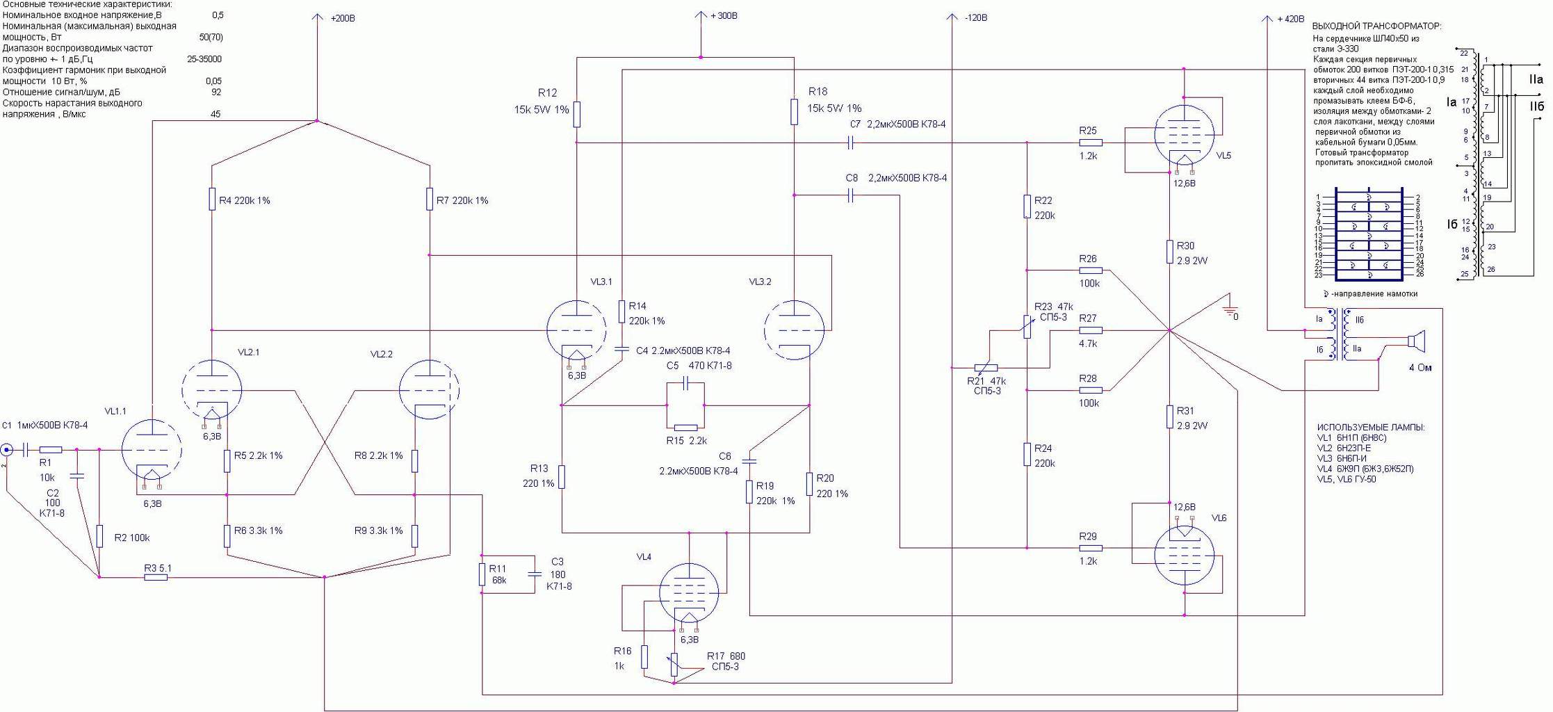
Nekem pl. az alábbi orosz kapcsolás elég konkrétnak tűnik, és nagyjából minden cső meg lenne hozá.
Vélemények ?
(#) crapgame válasza Szpisti hozzászólására (») Aug 8, 2013
Hát 25w-ot csatornánként én is el tudnék viselni, de 80-120w-ok jönnek ki egy gu pp-ből. Legalábbis más fórumokon ekkora értékekről számolnak be. Aztán lehet hogy ott már nem a hangminőség a lényeg...
(#) mayky válasza Szpisti hozzászólására (») Aug 8, 2013
Az SM85A elég sovány lesz a kb 8,xx cm2 magkeresztmetszetével. Egy SM85B jobb választás lenne, vagy egy SM102A, de még-inkább egy M102B.
A hozzászólás módosítva: Aug 8, 2013
(#) kristikoma válasza Szpisti hozzászólására (») Aug 8, 2013
Elő lehet csalni úgy 30W körül a GU-ból is, de ahhoz munkapontot kell váltani. Gondolom ez neked nem újdonság. Gondoltam mondjuk ellenütemű A osztályra például, ezzel csak az a baj, hogy szintén nagy lenne a fogyasztás. Valami AB osztály már elmenne. Munkapontot kell szerkeszteni, úgy minden kiderül.
(#) Szpisti válasza crapgame hozzászólására (») Aug 8, 2013
A linkelt rajzon 50W kimenő teljesítmény szerepel 0,5V bemenőjel esetén. A Jel/zaj viszonya elég jónak tűnik ahhoz (92 dB), hogy fele bemenőjellel negyed teljesítményt vegyek ki belőle, és 10W körül még csak 0,05% torzítást említenek.
Majd kap egy hangerőszabályzót, és addig hajtom ki ami épp szükséges - jóval az 50W alatt.
Az még nem egészen tiszta, hogy kimenőként mit jelent az SL 40x50 az E-330-as vasból - de bizony igencsak 20cm2-nek tűnik ...
(#) Szpisti válasza mayky hozzászólására (») Aug 8, 2013
Igazad van, hülyeségeket beszélek, hisz az El84pp-be tettem sm85a-t.
SM102a-ra gondoltam...
Esetleg akad még 600VA-es szünetmentesből bontott vasam, de az eléggé vastag lemezekből készült. Nem tudom ilyennel van-e valakinek tapasztalata?
A hozzászólás módosítva: Aug 8, 2013
(#) mark.budai válasza crapgame hozzászólására (») Aug 8, 2013
Nem muszáj annak 80W-nak lennie.. Gu50-nel is lehet akár 20W-ost is építeni.
Bár én erre a teljesítményre 6P3Sz-t, vagy 6L6-ot használnék. Bővebben: EcoPityu cikkje
Szpisti, én a 85a-t SE-re értettem. PP-hez kell a b, de az SM102a jobb lenne.
(#) bakos13gab válasza Szpisti hozzászólására (») Aug 8, 2013
Ha tudod, akkor told rá egy APX kimenő vasára, mint Laci. Méretezd 60W-ra, illeszd 5K-ra és 600V körül járasd.
(#) crapgame válasza Szpisti hozzászólására (») Aug 8, 2013
Hát én ilyet nem olvastam. 32 meg 27w szerepelt az biztos.
Ez mi?

jack.jpg
    
Következő: »»   1550 / 2208
Bejelentkezés

Belépés

Hirdetés
XDT.hu
Az oldalon sütiket használunk a helyes működéshez. Bővebb információt az adatvédelmi szabályzatban olvashatsz. Megértettem