Fórum témák
» Több friss téma |
- Ez a felület kizárólag, az elektronikában kezdők kérdéseinek van fenntartva és nem elfelejtve, hogy hobbielektronika a fórumunk!
- Ami tehát azt jelenti, hogy a nagymama bevásárlását nem itt beszéljük meg, ill. ez nem üzenőfal! - Kerülendő az olyan kérdés, amit egy másik meglévő (több mint 17000 van), témában kellene kitárgyalni! - És végül büntetés terhe mellett kerülendő az MSN és egyéb szleng, a magyar helyesírás mellőzése, beleértve a mondateleji nagybetűket is!
A megengedett maximális terhelésnél kevesebbel szabad terhelni az adott tápegységet, többel nem.
Ok, erre végülis gondoltam, sejtettem, hogy a digit mérővel lehet a bibi, de nem tudtam magamnak levezetni, hogy miért. Így viszont már értem..
Nagyon köszönöm. A hozzászólás módosítva: Feb 8, 2014
Sziasztok!
Van nekem egy pár méter ilyen kábelem csak a neten nem találtam róla semmit 2 eres árnyékolt Belden. ónozott réz kábel. Mire lehet fel használni?
Üdv!
Nem vagyok szakmabeli, de nem rég olvastam, hogy hangfalaknál használnak ilyeneket. De a jó minőségű hangvezetékekhez képest ez is rettentő messze van.
Sziasztok. MTA106D tipusú kapcsolót szeretnék NYÁK-ba építeni. A rajza alapján ez az alkatrész 1mm x 2mm-es furatokat igényel (0.039in x 0.078in), viszont a NYÁK szerkesztőmmel, csak kör alakú furatokat tudok készíteni.
Arra gondoltam, hogy készítek 1mm furatátmérőjű 2mm x 2mm -es (négyzet alakú) forrszemeket és ezekből többet egymás mellé tennék, hogy így kapjak megfelelő furatot. Ez megoldja a problémám? Ha igen, akkor hány darab furatot használjak, és mi legyen az eltolás mértéke? (a NYÁK-ot géppel készítik el.) Köszönöm.
Szia!
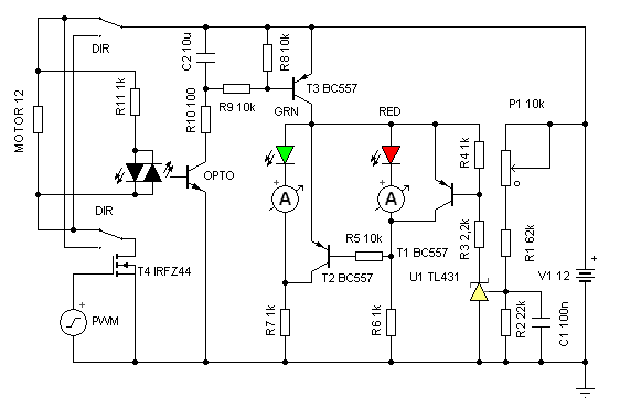
Ez egy akkus furóba lesz belerakva. Az optot a furónak a kapcsoloja vezérli. A lényege az lenne hogy furás közbe "terhelés alatt" ha leesik a feszültség mert merült, akkor jelezze. Az miért van, hogy proteus alatt szimulácioba ha nem világit a ledhibával leáll?
Megtaláltam a gyártó honlapját már csak meg kel keresnem a katalógust be lesz azonosítva.
Semmi szükséged nincs arra, hogy a furatokkal kínlódj, ha nem te készíted. Egyszerűen közöld a gyártóval, hogy melyik pozicióba milyen furatot akarsz és kész.
Házilag ilyen "furatot" egyébként úgy lehet készíteni, hogy kb. 0,7-es fúróval egymás mellett két furatot készíteni, majd egy gyorsacél tüskét méretre köszörülni és pl. ólomlapon a "furatot" méretre vágni egy ütéssel.
A PCB123 szerkesztőt használom. Ebben - miután megszerkesztettem a NYÁK-ot - megnyomom az order gombot és kész. Fizetés után legyártják és kiszállítják a pcb-t (kifúrva, lyukgalvánozva stb). Emiatt ha lehet inkább szütykölnék vele, mert úgy lenne jó, ha a kollégáim már mindenféle barkácsolás nélkül be tudnák ültetni az alkatrészeket.
Erre nem tudok mit mondani, nem használom a Proeust. A fúró kapcsolójára nyugodtan kötheted opto nélkül is.
Egyátalán müködö a valoságban igy az optoval kiegészitve? Az eredetit összeraktam proba panelon, ott megy. De igy optoval csak sajnos csak hétfön melohelyen tudom kiprobálni. De gondolom aki jobban ért hozzá az igy is látja jó vagy nem.
Szerintem működhet. Próbáld ki ki ezt is a próbapanelen.
De az azért nem jó mert ha fursz akkor hol ennyi hol annyi a kimenö feszültség. Mivel nem folyton kakaon nyomod. Akkor viszont akkor is jelez amikor nincs is lemerülve. Azért kellene a kapcsolo és motor közé az opto ledes része a másik fele meg közvetlen az akkut kapcsolná rá. Igy mindig az akku feszültségét figyeli.
Hello!
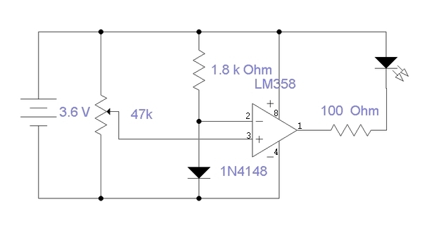
- Optocsatolót akkor kel alkalmazni, ha a kapcsolt és kapcsoló pontok között, potenciálkülönbség van. Amit Te rajzolsz ott ez nem áll fenn. - Másodsorban így nem jó az opto, mert annak van egy CTR paramétere, mely megmutatja, hogy mekkora Led-áramhoz mekkora maximális kollektoráram tartozik. Így alkalmazva jelentős maradék feszültség lesz a tranyóján, ami meghamisítja a feszültségfigyelést. Vagy is egy mezei tranyóval, vagy még inkább egy MOS Fet-el jobban jász, mint kapcsoló. De ha még is opto kell, akkor is ki kell egészíteni egy tranyóval-Fet-el, ami kapcsol. - Az LM 358 kisebb áramot tud lehúzni a pluszról, mint kiadni a mínusz felé. Így a Led meghajtásánál, célszerűbb azt a GND-re kötni. Így ugyan fordítva működne, de e két bement egyszerű felcseréléével ez orvosolható. (Proteuszt nem használok, de az legyen a Te gondod..) üdv! A hozzászólás módosítva: Feb 8, 2014
Szia!
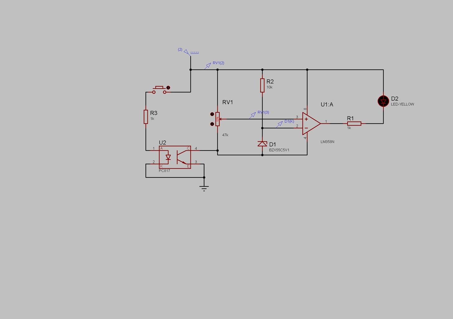
Opto mindenféleképpen kell. Multkorába már segitettél egy akkus furó fesz figyelö kapcsolásába. Ez jó is volt de találtam ezt a kapcsolást és arra gondoltam hogy megcsinálom smd-be. De akkor itt is ugyan ugy kéne csinálni mint a képen amit multkor rajzoltál. Bár probálgatom proteusba de sehogy se akar ez összejönni. Tudnál ebbe segiteni?
Hali. Hogy tudnám egy trafónak lemérni az kimenetét?
Ok, egy váltó feszültséget lemérek rajta, tudom hány V-os, de le-e lehet mérni, hogy hány A bír?
Üdv!
Próbáltam keresni egy diódát, ami még megfizethető és alkalmas lehet ehhez a fordított polaritás elleni védelemhez. Erre esett a választás Ez már fém házas, M6-os csavaros, szerintem ez kibírná, amíg a biztit kiüti. Szerinted jó lenne? A táp biztosan nem lesz 50A (mert egy ilyen trafó rohadt drága), lehet, hogy "csak" 20A-30A lesz. Én maximum 50VDC 30A-el kalkulálok, ennél nagyobb folyamatos terhelhetősége biztos nem lesz. Esetleg a csúcs áramok meghaladhatják ezt. Lövésem nincs, milyen biztosítékot vegyek, hogy méretezzem. A biztosíték kizárólag a fordított polaritás ellen kell, mert a tápban lesz külön védelem. De nem tudom, hogy most gyors legyen, szuper gyors, lomha, egyáltalán hány Amper. Ilyen 10,3x38-as biztosítékokat néztem, mert ez már tud 30A-t is. De ha az van ott, hogy 1kVDC, akkor 40-50V is kioldja, ha az áram elég nagy? Vagy Itt van ez a 6,3x32-es is Ez késleltetett, nem tudom milyent válasszak ![]() Amúgy 32A-es foglalat csak a 10,3x38-hoz van, így valószínű azt tudom csak választani. Köszi, Zoka. A hozzászólás módosítva: Feb 8, 2014
Ha jol gondolom igy gondoltad az optos kapcsolást, ahogy már te is csináltad.
Most müködött proteusba, az elöbb megvolt zavarodva. Ha a ledet GND-re lekötöm akkor pontosan mit kellene felcserélnem?
Hello! Őszintén fogalmam sincs, mi lesz jó bele. De azzal is kételyeim vannak, hogy egyáltalán kell-e ilyesmi akármibe is. 50A-t már nem szoktak ide-oda, össze-vissza dugdosni, csak egy hegesztőgépnél. Ha a bizti után nagy puffer kondi van, akkor nem lehet a bizti gyors. Egyébként félvezető védelemre gyártanak "kisfeszültségű" gyors biztiket, de méregdrágán.. Én csak analóg szervo hajtásvezérlőben láttam ilyent.
üdv!
Nem igazán értem, ha valamire van már megoldás, miért kínlódsz.. De azt is leírtam, hogy az OPA két +- bemenetét kell felcserélni. üdv!
Közben rájöttem arra, hogy felesleges a készülékbe is külön biztosíték. Mivel a tápegység külön dobozban van, és tartalmaz biztosítékot, így felesleges még egy biztosíték.
A készülékbe elegendő egy bazinagy dióda, ami fordított polaritás esetén még a tápkábelt is szénné égeti . Persze legegyszerűbb egy "mechanikus védelem" ami a fordított bedugást meggátolja. Idézet: „Persze legegyszerűbb egy "mechanikus védelem" ami a fordított bedugást meggátolja.” Az csalás.
Üdv.!
A kérdésem az lenne hogy ha egy tabletbe (mini-B USB-s) pl.: egeret,vagy USB kulcsot szeretnék rakni és nincs USB Host kábelem akkor elég lehet 2 PC-s USB host-ot összekötnöm? (tehát két anyát ahol egyikbe menne az egér és a másikba pedig a tablet apa USB kábele) d+-t d+-al,stb. Előre is köszönöm A hozzászólás módosítva: Feb 8, 2014
Üdv!
Mit nevezel USB hostnak? A host egy gyűjtőfogalom.
Elnézést
![]() A host alatt a számítógép USB bemenetét értettem a host kábelnél pedig az anya végűt (amibe megy pl a kulcs).
Több okból se egyszerű a dolog. Nem egyformák az USB kábelezések még azonos méretű dugóknál sem. Pontosan ki kell deríteni, hogy ha rendes kábellel kötnéd össze őket, melyik ér hova menne. A másik, hogy mini-B anyát (lábait) igen nehéz forrasztani annak mérete miatt.
De kivitelezhető, van egy oldal, ahol minden USB fajta lábkiosztása össze van gyűjtve: pinouts.ru
Bár ugy tünik hogy ez kínlodás, de sajnos nem az. Az a baj, hogy nem egyszerü hagyományos alkatrészekkell bele épiteni ezt. Konkrétan egy gombolyagot kell csinálni, ráadásul nem ugyan olyan tipusok a gépek. Azért gondoltam egy kis egyszerüsitésre. Találtam ezt a kapcsolást amit smd-böl kicsibe meglehet csinálni. De hatudz ennél egyszerübb egy ledesjelzöt azt megköszönöm.Az optot igy is ugy is belekelraknom ugy ahogy egyszer már lerajzoltad.
Az optonál felcseréltem a két bemenetett. Poti 2-es zener+ellenálás 3-as lább. De nem igazán fordult vissza. De majd hétfön probapanelon kiprobálom. A hozzászólás módosítva: Feb 8, 2014
A kérdésem valójában nagyon egyszerű csak bekel valljam elégé zavarosan fogalmaztam.
Tehát: Ha gyári anya kábel nélkül simán belekötöm a pl.: egeret a tablet USB csatlakozójába akkor fog-e működni vagy kell a gyári kábel?
Hát működhet, de mondom, az USB-k fajtánként különbözhetnek. Mások lehetnek a színek, az egyik kábelben 4 ér lehet, a másikban meg 5... Egyeztesd össze ezeket a pinouts.ru-n a dugók fajtái szerint és úgy valószínű, hogy működni fog. De tudni kell, hogy a tabletnek melyik lába micsoda, amit én egy bontott mini-B kábel nélkül meg nem tudnék mondani.
Rendben
![]() Köszönöm a segítséget |
Bejelentkezés
Hirdetés |










Tudnál ebbe segiteni? 


. Persze legegyszerűbb egy "mechanikus védelem" ami a fordított bedugást meggátolja.







