Fórum témák
» Több friss téma |
Ha valóban 230V-os a piezod, akkor így megsül. 24V-ot feltranszformálsz 460V-ra ami kétszeressen túlterheli szegényt. Felezd meg az áttételt.
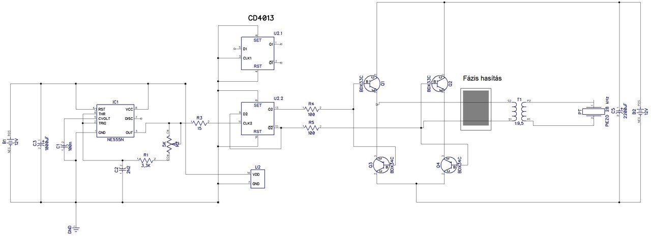
Elméletileg Én csak 12V-al hajtom a tranyókat és csak annyi megy a trafóra is. Oda meg kell az 1:19 transzformálás. Csak azt nem tudom megoldani, hogy törpefeszültségen korlátozzam a meghajtást. Nem látok más lehetőséget, csak a fázishasítást.
A trafó lábaira felváltva kapcsolsz 12 és 0 voltot. Ha a "virtuális" földpontot az egyikre pakolod, akkor a másikra +12V-ot majd -12 kapcsolsz. Az meg testvérek között is 24V.
Az enyém így nézettt ki, amit belinkeltem, ott van IC-s is.
Nagyon jól kitaláltad a feszültség szabályzást, de ez nem befolyásolja olyankor a frekvenciát is? Én azt hittem, ha felváltva kapcsolom a 12-0-12 voltot, akkor az még mindig csak 12V, de ezek szerint nem. Egyébként jó hozzá a sima trafó, vagy valami kifejezetten magas frekvenciájú kell? Jah és dupla secunderes trafó legyen vagy elég az 1 primer és 1 secunder kombó?
A tápegység rész a szábályzással nincs is rajta a rajzon. Olyan tápegység kell, aminek 24 Volttól addig, ahányas stabilizátort teszel bele a vezérésnek, szabályozható a kimenete. Az nálam egy 24 Voltos laptop táp volt, eredetileg is kacsolható volt 15-24 volt között, ezt a pontot egy ellenálláson keresztül kivezettem, és akkor lehet a teljesítményt potenciométerrel, vagy akár egy PIC-kel szabályozni. Amire nekem kellett, 45 Wattig ez az együtemű is bőven elég volt. Erre a frekvenciára már mindenképpen ferrit magos trafó kell, pláne ha te ki akarsz venni belőle 200 Wattot, akkor már lehet, hogy jobb a teljesítményfokozatot hídba kapcsolni, mint a te rajzodon. Nálam a 2 tranzisztoros astabil multivibrátor megfelel nálad az 555-nek, olyat is építettem, semmivel sem jobb, a triggerelt kimenet az én találmányom, tenálad a CD4013 bistabil csinálja meg ugyanazt, formázza a jelet, az a 4 darab teljesítménytranzisztor 1:1-ben helyettesíthető FET-ekkel, azokkal nem melegszik. A trafó a kínai cuccokban hatalmas, 2 pár E-vasból rakják össze, és akkora a ferrit mag, mint a két öklöm, tekercs viszont alig van rajta, 10, és 16 menet megcsapolva a 10-nél és a 13-nál, de legalább 3 mm vastag, duplán szigetelt vezetékből van méghozzá úgy tekerik, hogy a primert és a szekundert összefogva egyszerre tekerik rá. De az a gép közvetlenül az egyenirányított 220 Voltról megy, egy 6,8 mikrofarados kondenzátort sütöget rá a trafóra hol a +, hol a- 310 Voltról, és triakos fázishasító a szabályzója. A dupla szekunder az nálad mit jelent? A primer lehet megosztott, de akkor nem hídba kapcsolt félvezetőkkel, hanem a két tekercsre váltogatva kapcsolgatva hajtod meg, olyat is kipróbáltam, amikor éppen PC táp trafóm volt, de piezo fej esetén észre sem vette, nem volt semmi teljesítménycsökkenés, amikor az egyik FET-et kivettem belőle, azóta éppen ezért csak együteműt csinálok.
A hozzászólás módosítva: Aug 22, 2013
A teljesítményfokozat mehet önálló tápegységről, az a legjobb. A vezérlésnek meg adsz 12 Voltot egy külön trafóról. De stabilizátor mindenképpen legyen benne, nem muszáj 7812, megy az kevesebbről is, ki kell próbálni.
Köszi!
Maradok az eredeti felépítésné egy kis változtatással amit "proli" ajánlott. A FET-hez annyira nem értek, ott sima n-FET-kellene mindenhová? Mert p-FET nem igazán bírja a terhelést. Van egy pár IRFZ48N itthon. Esetleg azok ugyan ebben az elrendezésben? Én maradok a fázishasításnál, de akkor beépítem még a trafó elé, remélem nem fogja eltorzítani a jelet.
Azért nem építettem meg hídba én sem, mert csak N-Fetjeim vannak. PNP tranzisztor helyére nem tehetsz oda csak úgy N-FET-et. Ott a tranzisztorok sem mind egyformák. A lábkiosztásuk egyébként ugyanaz lenne. A kvázikomplementer megoldáshoz meg vagy fázisfordító transzformátor, vagy egyéb megoldás kellene, amit még ki kellene találni, vagy teszel oda egy középleágazású transzfrormátort 2 db FET-tel, vagy csak együtemű lesz, mint az enyém. És ne felejtsd el, izzólámpával játsszál, amíg nem vagy benne biztos, hogy jó lesz.
Szia!
Szerinted az mennyiben segítene a piezonak, ha a transzformátor után bekötnék egy 2H-is induktivitást. Talán egy kicsit formázná a jelet a szinusz felé.
Ki lehet próbálni. A kínaiak is beleteszik a fojtót, és nem kötik be, mert csak gyengít rajta, és melegszik. De legalább a gépnek így megvan a súlya. Annak is olyan jó két öklömnyi a vasmagja. Goldold meg, ha egy trimmer potenciométerrel egyszerűen tudod állítani a frekvenciát, egy fixre hangolt rezgőkörrel hogyan mégy utána? Azon a kínai gépen a képernyőn tudod állítani a frekvenciát, de a valóságban csak a kijelzőt állítod, belül semmit nem csinál a szoftver. Csak egy kicsit többet "tud" a menüje.
Igen erre a problémára gondoltam én is, de esetleg lehet, hogy nem potival csinálom meg, hanem 3-4 ellenállásal és forgó kapcsolóval. Igaz, hogy így 3 fojtó kell, de csak akkor próbálom meg így, ha a négyszögjel nem lesz jó neki.
Nem tévedtem. Valami bazi nagy indukciók kellenének. A hozzászólás módosítva: Aug 23, 2013
Viszont az én esetemben lehet, hogy szükség lesz 1-1 műveleti erősítőre a végfokok meghajtása miatt, vagy nagyobb kakaóval kell meghajtanom a cd4013-as IC-t az meg ugye akkor egy másik tápot igényel. Ez kezd tényleg elég macerás lenni, bár élőben még mindig nem próbáltam ki. Meg nem találom a tranzisztorok veszteségi feszültségét.
A véglegesben már nem kellene többet kapcsolgatni, a piezo csak egyetlen egy frekvenciát szeret, azon, amin nem rezeg, azon csak megsütöd. Inkább ez volt a baj, nem az, hogy négyszög volt a jel, szerintem lehet, hogy rossz volt neki a frekvencia, és/ vagy túl sokat kapott. A 4013 +teleptől -telepig ad ki jelet, azon már nincs mit erősíteni. Viszont a végfok, ha többről megy, mint 12V, így emitterkövetősen igényel majd meghajtó fokozatot, mert ez ugyanakkora feszt ad le, mint amivel hajtod, vagy át kellene alakítani nem emitterkövetősre.
Csak abban nem vagyok biztos, hogy a 4013-on ki fog jönni a kerek 12V. Mert ha nem jön ki akkor valami spéci trafót kell tekerjek, ahhoz meg semmi kedvem. Ami azt illeti, kisebb feszültséggel meg lehet hajtani ezeket a nagy teljesítményű piezókat? Mert az adatlapon csak annyi van. hogy 230V AC és 28 kHz. Mert, ha igen akkor elég egy potit berakni a 4013 után a bázisellenállások helyére és meg van oldva a feszültségszabályzás.
Egy audio erősítőnél igen, de kapcsoló üzemnél nem jó elébe tenni potenciométert. Inkább a tápfeszültséget ajánlatos változtatni, akkor nem lesz felesleges melegedés, ha lejjebb veszed. Vagy a ki-be kapcsolgatásos megszaggatás, de ha azt hallható tartományba teszed, csúnyán fog muzsikálni a piezo.
Lomisoktól vettem egy szerkezetet, talán ez is valamiféle ultrahangos vízbontó lehet?
Úgy nézem egy vízszintérzékelő nyúlik a piezo és egy fém szegecs közé. Tud valaki többet róla? Köszönöm a válaszokat!
Ennyi amit lehet tudni róla Bővebben: Link
Nagyon köszönöm a gyors segítséget!
Sziasztok! Már megint ez:Ultrahangos zsírbontó. Ment körülbelül egy évig, de most már az IRF 840-eket is égeti.
Az lehet a gond, hogy eredetileg nem FET-tel lett tervezve, és, lehet, hogy vezérlésben sokat kap, vagy a kimenetről a piezo öli meg őket a trafón keresztül? Az a trafó igen érdekes. öklömnyi vas, 2x10 menet volt, hegesztőnek is elillő, 5mm2-es huzalból. Áttekertem 2x 40 menetesre,hogy ne legyen annyira rövid, az áttétei aránya maradt a régi. Lehet, hogy rosszat csináltam? Tulajdonképpen semmi sem változott, körülbelül fél óra után füstölnek a tranzisztorok. Lehet, hogy azt a trafót, ami a piezóra megy, valamivel a frekvenciára ki kellene hangolni? Esetleg egy primer oldali soros kondenzátorral? A hozzászólás módosítva: Nov 27, 2014
Sehol senki? Azért is írtam a párásító témakörbe, mert tudtam, kozmetikai gépet az országban senki nem javít.Olyan ez, mint egy félhidas kapcsolóüzemű tápegység 230 Voltra. Tettem bele S2000AFI tranzisztorokat, ez volt itthon. Az eredetiről a kínaiak leköszörülték a feliratot, de én BU508-ra tippeltem. A tranzisztorok melegszenek benne nagyon. A FET-ek nem annyira, de azok is elköszönnek egy idő után. Ehhez a kimeneti jelalakhoz mit szóltok? Az üresjárati árama is kicsit sok szerintem. Ennyit venne fel a vezérlés, vagy más itt a gond?
Lenne még egy kérdésem: Szokott a PC tápokban a trafóval párhuzamosan RC-tag lenni. A tranzisztorok báziskörében a dióda+ellenállások mit csinálnak? Ha ezeket beraknám nem melegedne annyira?
Üdv!
Írtad, hogy a kimeneti trafót áttekerted nagyobb menetszámra. Valószínűleg az nagy gond lehet mert így az L-C tagot elhangoltad. Azaz a piezzo fej és szekunder nincs megfelelő frekvencián. Nem tudom, hogy a rendszer fix frekvencián megy-e vagy önrezgő, de minden esetben problémát okoz. Amennyiben önrezgő úgy a piezzo el van hangolva és az kinyírja a tranyókat az biztos. Ha fix frekin megy akkor viszont minden rossz. Javaslom szerezz infót a piezoról, ami a zsírbontó fejben van és utána hangold ki azzal a kapacitással és szekunder induktivitással. Ui.: Olvasom most, hogy a vezérlő rész ki van öntve, de valószínűleg állítható frekvencián üzemel. Ha lehet akkor mérd meg a rezonancia frekvenciát és az szerint lődd be. A hozzászólás módosítva: Nov 28, 2014
Kösz, hogy segíteni próbáltál. Az igazi nagy baj az, hogy tranzisztorokkal még a trafó nélkül is, üresen is sok áramot vesz fel. Átalakítottam úgy, hogy a PC-táp rajzon van. 50 ma-rel kevesebb lett az áram, de még mindig sok. A vezérléssel lehet valami gond, lehet, hogy a végfok túl sokat kap (vagy keveset?) A trafó primer tekercsén szép 12V-os négyszögjel van, a bázisokon ez már torzul, csúcsosodik, a kimenő jel meg a képen látható. Kivettem a 2,2 µF elkókat, hátha kevesebbel nem fűt annyira. Amikor bekapcsoltam, akkorát durrant, kiverte még a ház biztosítékát is.
A vezérlő rész abban a fekete dobozban van de ott van mellette a két kék színű helipot a frekvencia állításra, szerintem egyszerű multivibrátor lehet benne. Lehet, hogy az egész végfokot átalakítom törpe feszültségűre. Csak a kimenő trafót kell átttekerni 1:10-re legalább. 24 Voltról 2 Amperrel gyönyörűen megvan az 50 Watt, és nem füstöl, nem életveszélyes, amit máskor laptop töltővel építettem, soha nincs panasz. Ezek a kínaiak nem tudom, minek bonyolították ezt ennyire túl, 230 V betáp, triakos szabályzás, minden rész egységnek külön hálózati trafó, 1 a generátornak, a triakos vezérlésnek külön, a hűtő ventilátoroknak, és az érintőképernyős kapcsoló egységnek külön tápja van.
Ha átalakítod a trafókat, akkor is figyelni kell, hogy a piezo és trafó ki legyen hangolva a megfelleő frekvenciára. Vagy egyszerűen csinálsz egy kapcsitápot egy FET driverrel. Bővebben: Link Nálam ez a kapcsolás van csak IR2110 helyett IR2153 van és az irányít mindent. Csak simán beállítom rezonanciára és megy minden.
A hozzászólás módosítva: Nov 28, 2014
Meglett a hiba oka: A FET-ek a zárlatos kezelőfej kábeltől égtek meg benne.
Az a baj, hogy nincsen benne semmi védelem kábel zárlat esetére. Azt még mindig nem tudom, hogy tranzisztorral miért nem jó, de inkább elfelejtem ezt a 230V-os végfokot. 12 Voltos generátorral, és 1:1 helyett 1:20 áttételezésű trafóval a kimeneti zárlat nem égeti meg egyből a FET-et, csak melegíti, és ha látod, hogy zárlatra dolgozik ,még van időd, hogy kikapcsoljad. Valami védelmet ki lehetne dolgozni, de tettem biztosítékot a 12 V-ra is.A 12 Voltos áramkör a törpefeszültségen még 1 Ampert sem vesz fel, és leadja ugyanazt a teljesítményt, mint 230 Voltos 300 mA áramfelvétellel. Sőt nem kell oda ellen ütemű megoldás, csak sima egy FET-es szaggató a trafóra is ugyanolyan teljesítményt lead. 230 Voltos áramkör egy kimeneti zárlatkor akkorát durran, mint egy ágyú. A hozzászólás módosítva: Nov 30, 2014
Örülök, hogy meglett a hiba. Viszont még mindig ott a gond, hogy mitől ment el a kezelőfej. Szerintem minden képpen ki kellene hangolni a trafót és a piezot. Védelemnek esetleg áramváltós megoldást? Pl. FET drainre egy áramváltó tekercset ami nagy áramnál nyit egy tranzisztort és lekapcsolja a rendszert.
Idézet: - Nem a kezelőfej, hanem annak a kábele szakad el a sok rángatástól.(Én már csak tudom, 30 éven át szakadt mikrofon kábeleket is javítottam.) Inkább az a kérdés, mivel lehet megvédeni a gépet? A fejet rászinkronoztam a generátorra. 470 kohm ellenálás 100 kiloohm potenciométer+150 pF kondenzátor az astabil multivibrátorra. A trafó helyes fázisú bekötését kikísérleteztem. Amikor még nem gerjed, ott szinkronban van, ezt ellenőriztem frekvenciamérővel is, rááll a pontos 40 kHz-re. Rosszak ezek a kínai 4 erű vezetékek, kicseréltem az egészet olyan kábelre, mint a vasalóknak is van. (A fejnek csak 2 ér kell.) Raktam sorba a generátorral egy 1 ohm 8 wattos ellenállást, rá párhuzamosan áram figyelő piros LED-del sorban még 220 ohm (hogy a LED ne égjen ki), zárlatjelzőnek, és 4 amperes olvadó biztosítékot a 12 Voltra. 1 ohm-on pont annyi Volt esik, amennyi az Amper. 2 Amperhez közel már jól világít. Remélem elég védelemnek. Elektronikus túláram védelem törpefesz.gépnél talán nem kell, ugyanis sokáig ég le, nem úgy, mint a 230 voltos. „Viszont még mindig ott a gond, hogy mitől ment el a kezelőfej.” A hozzászólás módosítva: Dec 1, 2014
Sziasztok. Hogy működhet ez az ultrahangos párásító? A jumpert én raktam be, amúgy ott egy nyomógomb van... Hogy lehetne megoldani, hogy ne kapcsoljon ki automatikusan 2 óra után?
A mikrokontroller programjának átírásával, vagy a gombot pl. óránként felengeded egy rövid időre.
|
Bejelentkezés
Hirdetés |









Az lehet a gond, hogy eredetileg nem FET-tel lett tervezve, és, lehet, hogy vezérlésben sokat kap, vagy a kimenetről a piezo öli meg őket a trafón keresztül? Az a trafó igen érdekes. öklömnyi vas, 2x10 menet volt, hegesztőnek is elillő, 5mm2-es huzalból. Áttekertem 2x 40 menetesre,hogy ne legyen annyira rövid, az áttétei aránya maradt a régi. Lehet, hogy rosszat csináltam? Tulajdonképpen semmi sem változott, körülbelül fél óra után füstölnek a tranzisztorok. Lehet, hogy azt a trafót, ami a piezóra megy, valamivel a frekvenciára ki kellene hangolni? Esetleg egy primer oldali soros kondenzátorral? 













