Fórum témák
» Több friss téma |
Így néz ki a készülék belseje:
A vízszint érzékelőt még megnézhetnéd. Egy Reed kontaktus és az úszóban meg egy mágnes szokott lenni.
Igen, most néztem, jó. Egy rúdon mozog egy úszó, és kb. félúton zár a reed cső.
Közben megmértem a piezót, 215pF a kapacitása. Lehetséges, hogy ez túl kevés, és cserére szorul? Korábbi hozzászólásban 1700pF-ot láttam.
Hol lehet ilyet beszerezni? 20mm átmérőjű, és 1,2mm vastag.
Találtam egy adatlapot, beteszem ide, hátha valakinek segítségére lesz.
Megjött a kis kerámia lapka, be is szereltem, de sajnos nem működik jól.
Nem párásít, csak fröcsköli a vizet. Kb, 3cm-re a vízszint felett van egy kis "vízkúp" , ami fölfelé törekszik, és fröcsköl. Párának nincs nyoma. Innentől hogyan tovább? Nagyobb a frekvencia, vagy kisebb mint ami kellene? Nem belevaló a lapka?
Ismerős hiba, de nem ennél a típusnál.
Talán túl sok benne a víz, a vízszint túl magas... persze a piezo lapka sem biztos, hogy hozzávaló. A világító gyűrű színe milyen?... kék legyen. A hozzászólás módosítva: Ápr 4, 2025
Most kipróbáltam 1cm vízzel is ugyanezt csinálja. Igen, kék a világító gyűrű színe, a legerősebb fokozat. A piezo lapka méreti ugyanazok, 20mm és 1,2mm. Sajnos az eredetiről nincs adat,
Az új lapka frekvenciáját megadták: 1,65MHz Mi okozza ezt a fajta hibát?
Valószínűleg nem stimmel a frekvencia, többféle lapka van...
Az okot én nem "feszegettem", beraktam egy másik lapkát és működött rendesen. De könnyű, ha több maréknyi lapkám van...persze ezek kisebbb teljesítnényű készülékekből származnak.
De láttam az aliexp-eszen 2,4 MHz-es lapkákat is. A piezo kivezetésen frekit is lehetne mérni, ha van mivel.
Igen, én is láttam, de a 20-30 napos szállítás kicsit soknak tűnt.
Holnap rámérek, hogy mi látható a lapka feszültségén. Tulajdonképpen milyen frekvenciára lenne szükség a pára képződéshez?
Nem teljesen követtem a szálat... Nekem a kis párásítómban van ilyesmi szűrő
https://www.aliexpress.com/item/1005007978169559.html A tiédhez nem kell?
A tidédben a felső nyílásban van a piezo (és van a közepén egy pici lyuk).
Az a szipka ("cotton sponge" ) nem szűrő, hanem azon keresztül felszívódik a víz a piezo aljához... A hozzászólás módosítva: Ápr 5, 2025
Megmértem. Valahogy most nem indult be a szerkezet, lehet, hogy a mérőzsinór elhangolta.
Bekapcsoláskor 1s időre bekapcsol, aztán leáll. Az új piezo 2,622nF, 1,74MHz, 59,2Vpp. Amikor beindult csak víz kúp volt, és fröcskölte a vizet, semmi pára.
Közben megpatkoltam a régi piezót, az alsó fegyverzet, és a fölső forrasztási pont között hiányzott a vezetés. Valószínűleg a működés során ezt a vékony ezüst átvezető sávot ledörzsöli magáról a lapka, és ezért áll meg.
Régi (patkolt) - 3,4nF f=1,78MHz, 67,2Vpp - ugyanúgy megjelent a vízkúp, kicsit fröcskölt is, viszont már a pára is megjelent! Sajnos a mennyisége kevés. A kérdés az, hogy milyen frekvencián kellene rezegnie, hogy csak pára képződjön? Megoldás lehetne, hogy kondikat teszek párhuzamosan a lapkával, és megkeresem a legnagyobb pára pozíciót?
Ugyanilyen gond és a megoldása: Bővebben: Link
Köszönöm! Hasznos olvasmány. Itt két megoldást olvastam.
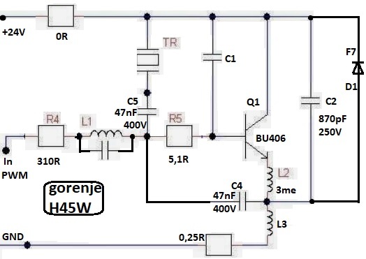
1. Rendelj kínából - rendeltem, de csak május 02 jön meg... 2. "Veszek bármilyet, és hozzá hangolom az oszcillátort" Amíg nem jön meg, addig kipróbálnám ezt a módszert. Melyik kondit kell változtatni, hogy elhangoljam az oszcillátort? (én a 870pF-re tippelnék) |
Bejelentkezés
Hirdetés |













