Fórum témák
» Több friss téma |
- Ez a felület kizárólag, az elektronikában kezdők kérdéseinek van fenntartva és nem elfelejtve, hogy hobbielektronika a fórumunk!
- Ami tehát azt jelenti, hogy a nagymama bevásárlását nem itt beszéljük meg, ill. ez nem üzenőfal! - Kerülendő az olyan kérdés, amit egy másik meglévő (több mint 17000 van), témában kellene kitárgyalni! - És végül büntetés terhe mellett kerülendő az MSN és egyéb szleng, a magyar helyesírás mellőzése, beleértve a mondateleji nagybetűket is! Idézet: „Ez csinál DC 24 ből DC 5V. A töb csatorna az mi lenne?” Csinál igen.Én sem értem a több csatorna lényegét. Talán galvanikus leválasztást szeretne. Bár ezt sem feltétlen értem miért. Mindenesetre 1,5A kihasználtság mellett 28,5W disszipáció nem csekély.
Az mitől lehet, hogy felkapcsoltam világosban, világított-lekapcsolt, aztán sötétben pedig nem kapcsolt fel, csak, miután ki-be kapcsoltam? Először fordult elő, de érdekel, ha lehet tenni ellene. Beállításkor meg lehet akadályozni a késleltetést?
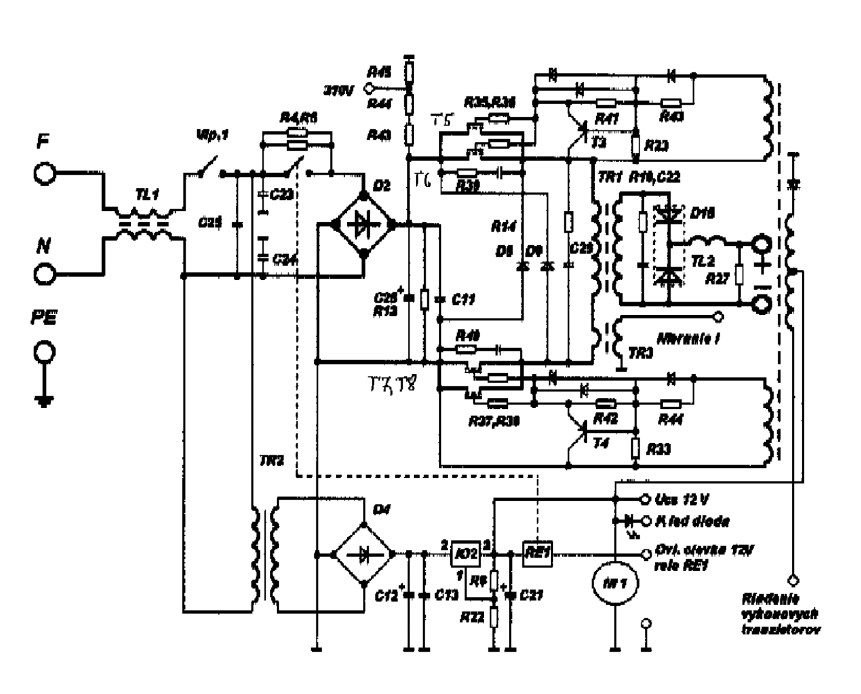
Sziasztok! Javítok egy inverteres hegesztőt. Cseréltem FET-eket és még egy pár dolgot de most más lenne a kérdés. Az én hibámból megsült egy FET és ezért mindig ledobta a kismegszakítót mikor feljebb tekertem a potmétert. Most ezt az egy FET-et kivettem és kíváncsi lennék hogy érdemes-e hozzá még több alkatrészt venni. Tehát kipróbálhatom így hogy nincs benne a egyik oldalon az egyik FET? Természetesen nem hegeszteni akarok vele csak látni akarom hogy ad-e feszültséget végre. A FET-ek: T5, T6, T7, T8
A hozzászólás módosítva: Aug 27, 2013
Helló blackdog!
És ha megnézed azt az infineon BTS712N1 - Smart Four Channel Highside Power Switch áramkör adatlapot amit linkelt akkor sem? ![]() (Amúgy szerintem nincs egy kategóriában a 7805-el...)
Üdv! Szeretnék egy akvárium világítást csinálni10 darab 1w-os ledből (3,2-3,5V, 350mA). Milyen paraméterekkel rendelkező led driverek felelnének meg a 10 darab led meghajtására? Segítséget előre is köszönöm!
Hogy érted, hogy milyen? Minimum 10W-os. A többi attól függ, hogy hogy kötöd. Ha mindet sorba, akkor 350mA-es áramgenerátor.
Tranyó, vagy FET, mint áramgenerátor, LED-ek sorbakötve, kb. 20 V tápfesz. és kész is van
10*3.35V=20V
Szia! Én rendelnék egy ilyet. Nagyon olcsó és rögtön hálózatról megy is az egész cuccos.
Köszi nagyjából tisztul a kép már csak egy kérdésem maradt...A led driveren hogyan kell azt az értéket értelmezni pl. hogy output 10-36V? Valahol 10 és 36 Volt között ad le kimeneti feszültséget, vagy be tudom állítani valahogy, ha mondjuk nekem 35 Volt kell kifele? Remélem érthető mit akarok kérdezni...
A LED konstans áramot igényel. A meghajtó ezt az áramot igyekszik biztosítani - amíg a LEDek által igényelt feszültség a megadott tartományban van, sikerül is neki.
A hozzászólás módosítva: Aug 27, 2013
Aha..Tehát visszatérve az első kérdésemre ha fogom a 10 darab 3,5 V-os ledemt sorbakötöm és a meghatjtó egy ilyen output 10-36 voltos cucc akkor gond nélkül üzemel a dolog? És akkor ha jól értelmezem, akkor pl működne 6 darab leddel is? semmi előtét ellenállás nem kellene?
Bocsánat a gyökér kérdések miatt, de én nem tanultam ezt sehol és jobb híján itt igyekszem tudásra szert tenni... A hozzászólás módosítva: Aug 27, 2013
Igen. A LEDeket hűteni kell, a csillag nem elég. Azért ilyenen forgalmazzák, hogy könnyebb legyen szerelni.
nagyon szépen köszönöm a választ és a türelmet, ahűtéshez már beszereztem alumínium hűtőbordákat.
Hello!
- Lehet meg kellett volna várni az időzítést, vagy számodra nagy a hiszterézise. - Természetesen lehet, ha a kondit kiveszed (nem teszed addig be, vagy jumper-el kapcsolod). Mindenesetre nem vagy egy kapkodó idegbeteg, ha még csak itt tartasz.. üdv!
Úgy értettem, hogy meg van csinálva már napok óta kint van, rá van kötve a lámpa, de tegnap este, még világosba felkapcsoltam-világított majdnem 1 percig, aztán lekapcsolt, mert nem volt elég sötét. De nem kellett volna sokat várni, hogy elég sötét legyen, de mikor sokkal sötétebb volt már, mint aminél ezelőtt bekapcsolt, akkor sem kapcsolt be. Aztán kikapcsoltam, bekapcsoltam, és úgy maradt, vagyis működött, de jobb lenne, ha nem kéne ki-be kapcsolni.
Csak szakadással lehet? Rövidzárral nem? Hiszterézist lehet állítani?
Szia,
A több csatorna az volna, hogy mint a BTS712 egy IC -ben 4 csatornán tudok 5ből 24Vot csinálni. Összesen 12 csatornám van, ez 12db 7805 -öt jelent a másik irányba amire helyem sincs. Szóval létezik ilyen cél IC?
Sziasztok! Volna egy kezdő kérdésem a relékkel kapcsolatban. Olyan relére lenne szükségem amely minimálisan 10 mA terhelőárammal és max 9 Val tud üzemelni.
Nem tiszta teljesen a relék működése. A megfelelő feszültség hatására tudnak kapcsolni mint a tranzisztorok? Választ előre is köszönöm!
A relé 1 elektromágneses kapcsoló.
Üdv!
Ebben a kapcsolásban, hogy lehetne az erősítést növelni? Csak mert sajnos a kész erősítőben a mély sokkal halkabb mint a normál kimenetek. Ugyan az végfok van a subnak is használva, csak hidalva (TDA7375) . Ha lehet, a potméterek békén hagyásával (mert már be vannak építve, és nem szívesen cserélgetném őket). Előre is köszönöm!
Bocsánat, lányos zavaromban elmaradt a link...
Pótolnám, ezennel...
Hello!
- Nyilván ha világosban bekapcsolod, akkor az időzítő kondi a TR bementet alacsony szintre húzza, és az 555 bekapcsol. Mikor feltöltődik a 100uF, akkor kikapcsol. - "de mikor sokkal sötétebb volt már, mint aminél ezelőtt bekapcsolt, akkor sem kapcsolt be" Ez azt jelenti, hogy idővel megváltozott a működése, vagy nem jól értem.. - Az természetes, hogy úgy maradt, hiszen a feszültség a két komparálási szint között volt, mivel bekapcsolással bebillentetted, utána úgy marad. Mert hiszen csak akkor kapcsol ez után ki, ha eléri a felső küszöböt a feszültség. (Meg kellene már ismerkedni az 555-el komparátorral, egy hiszeterézis működésével..) - A hiszterézist lehet csökkenteni, ha visszacsatolsz egy ellenállással a Dis láb felől, a Th-Tr láb felé. De csak egy ésszerű határig, mert oszcillálni (ki-be kapcsolgatni) fog a kondival. - A kondi ideiglenes eltávolítása azért célszerűbb, mert az nem szól bele az egyenáramú működésbe, csak az időzítésbe. Ha más ellenállást rövidre zársz, megváltoznak a működési körülmények. üdv!
Igen, bekapcsoltam világosba, lejárt az időzítő, lekapcsolt a lámpa. Ez eddig is így volt. Aztán kb. 10 perc múlva sötétedett be annyira, amitől ezelőtt már bekapcsolt, de tegnap 1 óra múlva se kapcsolt be, ha letakartam az amúgy is sötétben, még akkor se. Aztán kikapcsoltam, és bekapcsoltam, ami után már nem kapcsolt le a lámpa, vagyis megint működött. De ha majd ezt összekötöm a kapus időzítővel, és éppen alapból be lenne kapcsolva, mint tegnap, és még sem kapcsolódik be valami miatt, akkor kintről hiába nyomkodom a gombot, akkor se fog bekapcsolni, csak ha bent megszakítom az áramot. Ha nem lehet vele mit kezdeni, csak remélem, hogy ritkán fordul elő, de azért megkérdeztem, hogy hátha tudod mitől lehetett.
Én már alapból nem emlékszem mikor mit csináltunk. Hogy Te meg mit hogyan kötöttél össze és mit vársz az egésztől, az végképp nem tudom. De ilyen "hogy ritkán fordul elő" annak az időjárásnál van helye, elektronikában aligha. De tettél bele egy trimmert (bár én nem javasoltam) lehet az kontakthibázik, vagy az áramkörben van valami időszakos hiba, de nem tudom hol és hogy helyezted el az áramkört, mert ezeknél a nagy impedanciás részeknél, párásodás kondenzáció is zavart tud okozni.
De elsőként talán össze kellene foglalni magadban mit is szeretnél, hogyan működjön a micsoda. Aztán logikailag végiggondolni, nincs-e a működésben valami logikai bukfenc. Aztán lehet/kell áramkörökben gondolkodni... üdv!
Szia! Az R3 pozíciószámú potenciométert cseréld nagyobbra, vagy egészítsd ki soros ellenállással. Az erősítés R3/(R1llR2)
Köszi!
Ezt könnyűszerrel megteszem. Amúgy ez "||" milyen művelet is pontosan? Hogy széthessegessem a vastag ködréteget tudásom alacsony szintjéről...
Konkatenáció. Ha jól emlékszem.
![]() Két sztring összefűzése eggyé. A hozzászólás módosítva: Aug 28, 2013
A párhuzamos eredőre szerettem volna utalni.
|
Bejelentkezés
Hirdetés |




Csinál igen.







