Fórum témák
» Több friss téma |
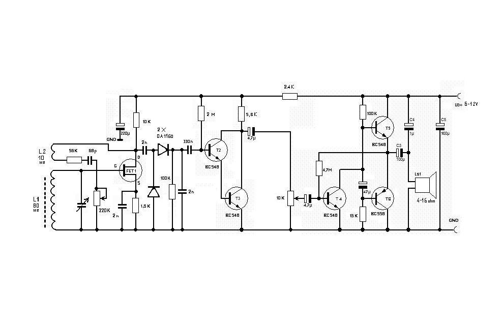
Először is köszönöm mindenkinek a segítséget. Senki nem mondta azt, hogy ez egy audion. Ez egy FET nagyfrekv. előerősítővel kibővített, eredetileg volt detektoros, most már nem az. De visszacsatolt, és az jelentőden növeli az érzékenységet,és a szelektivitást. Végignyálaztam egy csomó rádió rajzot, a dióda mindegyiknél tekercsre megy, kivéve a feszültségkétszerezős megoldást, PL: Vega402 2 apró hibája volt: Az ellenállás hiánya a demodulátor kimenetén azt okozta, hogy bekapcsoláskor csak a hangfrekvenciás csatolókondenzátor feltöltődése (kisülése?) után szólalt meg. Engem komolyabban nem zavart az az 1 másodperc. 2: A FET, mivel keresztül ment rajta a hangfrekvencia akadálytalanul, ha túl közel került a hangszóró a ferrit antennához, teljes hangerőn összegerjedt, ezért kellett oly sokat kínlódnom a panel dobozban való elhelyezésével. Ez is most már megszűnt, de nekem ismerős volt a reflex rádiók korából, ugyanis azoknak a bemenete hangfrekvenciát is erősít, ott is összegerjedhet a hangszóró a ferrit antennával. Big: Köszönöm a segítséget, de nem azt javítottad benne, amit kellett volna, én így oldottam meg, remélem, nem hiányzik a rajzról most már semmi. Most veszem észre, a forgókondit nem értékeztem be. 200-500 pf közti, ahhoz kell gyártani az antennatekercset. Ki milyet talál, olyat rakjon bele. Nem mindegy?
A hozzászólás módosítva: Szept 7, 2013
Az alsó tranzisztor a végtranzisztor, annak árama kell, hogy nagyobb legyen. Jó ez így. Csak nagyobb teljesítmények esetén kell oda az az ellenállás, hogy ne füstöljön el.
A mellékelt kapcsolás hátsó kétharmada azért nagyon gáz....
Ugyan hagyjatok már, ne keressetek minden kákán csomót. A legjobb lesz, ha ezután ide már be se nézek.
Építő jellegű kritika akart lenni, nem sértegetés...
Azt a végfokot nem én alkottam. korábban már belinkeltem, hol találtam rá. Volt egy kis baj az ellenállás értékekkel, de már jó.erősítő Akkor az itt van megint.
Akkor ezzel befejezem a félvezető vs. elektroncső vitát! Nemcsak a Sokolt, de még egy rakás orosz zseb- és táskarádiót nagyban Ge tranyókkal szereltek, mikor máshol már rég Si tranyóval készült bármi más. Úgy tudom, sose volt IC Ge tranyókkal. A processzor már megint más dolog. Doky 586 is jól írta: nem érzékeny egy csöves készülék a sugárzásra. A magnetront sem lehet csak úgy kiváltani. Ennyi jutott eszembe...
Sziasztok.
Mivel tervezem kipróbálni a "FET_AM_radio"-ót, kinyomoztam, hogy MOs jelzéssel az Infineon (alias Siemens) gyártott duplabázisú BF998 MosFET tranzisztorokat, amelyek TV tunerekben is igen elterjedtek voltak. A kérdésem fecameca kollégához, hogy a felhasznált sémában a FET tranzisztor mindkettö bázisa be van-e forrasztva, vagy csak az egyik, akkor pedig a G1 vagy a G2, esetleg a második bázis szabadon maradt a "levegöben" ? Köszönöm a kimeritö választ. JaniK
Attól függ, mit szeretnél készíteni.
Ha audiont, arra a legalkalmasabb a JFET, mert hasonlóan a csöves audinokhoz egyben demodulátorként is használható. A MOS FET -eknél némi problémát jelent, hogy a gate feszültség pozitív is lehet, így a demodulálás nem annyira fog működni. Viszont kitűnően használható nagyfrekvenciás erősítőnek. A kétkapus változatnál a G2 vel a tranzisztor meredekségét, és ezzel az erősítését lehet ragyogóan szabályozni. Ennem megfelelően nem hagyhatod szabadon, és nem is kötheted össze a G1 -el. Az erősítendő jelet a G1 re, az erősítést beállító feszültséget (egyszerű esetben egy fesz osztó) a G2 elektródára kell kapcsolni. (ide kell az AGC feszültséget is) Elnézést a belekotyogásért. A hozzászólás módosítva: Szept 7, 2013
Hivatalosan nem szokás összekötni egymással a dual Gate MOS-FET G lábait, de én így szoktam csinálni, ha csak ilyen van, és J-FET helyére rakom. Kipróbáltam már úgy is, mint az adatlapon van, a G2-nek csinálok egy ellenállás osztót, alapvetően alig van észrevehető különbség a kettő között, de ha én ilyet itt leírok, egyesek ezért megköveznének. Ezért is van a rajzomon csak 3 lábú FET. Az orosz FET-nek csak 1 gat-je volt, és nem MOS, de helyére mást nem találtam. Jó oda a BF244, 245, 246 is. A baj az, hogy mindegyiknek más a lábkiosztása. Én sem tudom, hog mi ezek közt az alapvető különbség, a lábkiosztáson túl, nem elég annyi, hogy be tudom kötni úgy, hogy működjön? Azért felhívom a figyelmet arra, hogy a demodulátor átalakítása után a rádió csendben gerjed. Ez attól van, hogy a FET-ről már nem jöhet le hangfreki. Állomás mellé kell tekerni, ahhoz hogy hallható legyen a sípolás, de a vétel szépen hangosodik, amikor ráadom, utána átfordul halkulásba. A pozitív visszacsatoláson lehet még talán finomítani, a végfok helyére lehet teni akármilyen IC-s végfokot, Most írjam le azt is, olyanoknak ajánlom a rádió utánépítését, akik az alapokkal legalább tisztában vannak, nem abszolút kezdők, és szeretnek kísérletezgetni? Először tanácsos a FET Source ellenállás helyére egy trimmer potenciométert tenni, és azzal lehet beállítani az eltérő típusok munkapontjához a kapcsolást. Ha jól működik, ki lehet váltani azt egy fix értékű ellenállásra. A darlington sem kötelező. A detektorosnak nálam ez volt a hang végfoka, azért maradt ott. Kár arra is a szót vesztegetni. Egyedül a FET-es rész benne a lényeg, azt írtam le, azzal olyan hangos ferrit antennával, mint anélkül magas antennával, és földdel a detektoros. Utána ki-ki a hangfrekvenciát azzal erősíti, amit a legjobban szeret. A FET nem nagyon hajlandó audionként működni, ahhoz valószínűleg túl nagy vezérlőjel kellene neki, ha az előfeszültséggel annyira lezáratjuk, viszont itt a kapcsolás, amilyen beállításban a leggyakrabban alkalmazzák nagyfrekvenciás előerősítőként. A rádiónak akármilyen kis teljesítményű nagyfrekvenciás FET-tel működnie kell. Egyedül az IRF sorozatú nagy teljesítmény FEt-ekkel nem, azok nem arra készültek. A kicsik közül akármelyiket próbáltam, szól velük, és nem veszek észre egyáltalán nagyobb különbséget köztük. Ha a roncsokból kibányászott akármelyik jó oda, akkor nem tudom, miért ne működne egy, a boltban vett vadonatúj BF 245-tel?
A hozzászólás módosítva: Szept 8, 2013
Alapvető működési különbség van a JFET, és MOS FET között. A JFET -nek van diódaként működő rétege a vezérlő elektróda, és a vezető csatorna között, A MOS FET -nek nincs. Ezért egy MOS FET nem is fog audionként működni, mint előbb is írtam. Az elektroncsöves audionnak is a vezérlőrács katód komplexuma diódaként demodulál.
Az audion a nevének megfelelően nem csak nagyfrekvenciát erősít, hanem demodulál is, ezért annak a kimenetén hangfrekvenciás jel van.
Minden szakmának alapja az anyag (alkatrész) ismeret. És akkor nem próbálsz meg egy skoda egyik oldalára trabant, a másik oldalára ferrari kereket felszerelni.
fecameca és pucuka :
Nagyon - nagyon köszönöm az alapos magyarázatokat. Annak idején Hetényi László egy pár megjelentetett termékében vettem észre a dual-gate MOSFet-ek összekötött bázisokkal való használatát. Bevallom nekem eszembe se jutott volna ilyen módon kisérletezni ezekkel a félvezetökkel. Mivel másokhoz hasonlóan "nálam is láb alatt" van több bontásra ítélt TV tuner, ezért is vonta rá a figyelmemet, hogy végre már kipróbáljam az ilyen módú használatukat is. Kívánom másoknak is legyen ilyes szerencséje - találtam használt orosz gyártmányú KP303 fet tranzisztort is, valamint új "nullszériás" gyártási elsö tesztekböl származó KF910 MOSFet-eket. Indulhat a "FET_AM_Radió" építés. Szép napot mindenkinek.
AM vevőknél amúgy is jól jön némi erősítés szabályzás, különösen rövidhullámon a fading miatt. Csak ez a tulajdonság egy visszacsatolt fokozat esetében nemannyira praktikus, mert a visszacsatolást együtt kellene állítani az erősítés szabályzással. Ez pedig nem könnyű feladat.
De egy szabályzott előerősítő fokozatnál bizony jól jön. A kétkapus FET kimenetén a két kapura adott jelek szorzata jelenik meg, (merthogy szorzó modulátor) ha mindkét jel azonos, akkor a kimeneten a bemenő jel négyzete jelenik meg, azt pedig nem tudom mire használnád. Bár effektív érték mérésére jó lehet. De ezesetben nem ez a cél. Nem tudom melyik Hetényi kapcsolásra gondolsz, de én nem kapcsolnám össze a kétkapus FET vezérlő lábait. A hozzászólás módosítva: Szept 8, 2013
Idézet: Már megint félreértettél. A BF244, 245, és a 246 között nem tudom, mi a különbség. A MOS-FET-ből nem is akartam audiont építeni, hiszen az már a J-FET-tel sem működött. A MOS FET mindig is tudtam: Az egy szigetelt kapus térvezérlésű tranzisztor. A Gate-je annak nem vezet egyik irányba sem, a J-FET-nek viszont tudsz rajta diódát mérni, ezt nagyon régóta már tudom. Ne próbálj meg mindig olyasmit belemagyarázni mindenbe, amit nem is írtam! A KP303 biztos, hogy nem MOS, mert ellenállásmérővel diódát mutatott a G-S és G-D között. Mégis rajta kellett hagynom a diódát ahhoz, hogy működjön. Ráadásul csak 3 lába van neki, tehát jól rajzoltam le. Azt a kis nyilat kifelejtettem a FET-ből, egyrészt elkapkodtam, másrészt annyiféleképen jelölik, hogy nem is tudom melyik a legszabványosabb rajzjelölése a FET-nek. Azért nem lenne muszáj mindig csak az én hozzászólásomra ilyen negatívan reagálni. „Minden szakmának alapja az anyag (alkatrész) ismeret. És akkor nem próbálsz meg egy skoda egyik oldalára trabant, a másik oldalára ferrari kereket felszerelni.” A hozzászólás módosítva: Szept 8, 2013
Ha egy 3 lábú FET helyére teszem be kényszerből, akkor muszáj a 2 Gate lábat összekötni, hogy működjön, sokszor még hely sincsen ellenállás osztó kiépítésére, meg minek, ha így is tudja erősítésben azt, amit kell?
Szia ! Az hogy egy kicsivel jobb az egyik mint a masik, vagy rosszabb, mit jelent ? Jobb lenne ha munkapontokrol, azok pontos szamolasarol es/vagy szimulalasarol, zajszintekrol, impedancia illesztesekrol lenne szo. Ezek valamilyen szinten valo ismerete sokkal konnyebbe es elvezetesebbe teszi a munkat, mint a folyamatos talalgatas. Amikor az APT vevot epitettem, akkor is nagyon sok sacc/kb hozzaszolas jott, es bizony semmi nem is mukodott ugy ahogy kellett volna (most sem profi, de legalabb hasonlit) egeszen addig amig a fenti dolgok le nem tisztultak, es vegig nem szamoltam, szimulaltam. Sok minden mukodhet, vagy mukodik, csak eppen elore nem lehet megmondani hogy mekkora esellyel, eppen ezert a sacc/kb altalaban nem eleg.
A hozzászólás módosítva: Szept 8, 2013
Azoknak a negyedik lába a ház, egyébként csak 3 aktív lábuk van, a testlábhoz balról a legközelebbi a G, és a középső a D, a iestlábtól jobbr az S, annak egy kicsit nagyobb előfeszültség kell, mint általábana többi FET-nek, de lehet, hogy az enyém már haldoklott, azért, a legjobb, ha egy trimmerpotenciométerel keresed meg a legnagyobb hangerejű beállítást a Source lábon. Néhány tized-fél volt körüli feszültség van ott, ha a FET nem zárlatos, de típusfüggő, hogy pontosan mennyi.
Én, ha valakinek válaszolok, azt mindig a válaszgombbal teszem. Ominózus hozzászólásomnál látod, hogy kinek válaszoltam? Nem, mert mindenkinek szólt, hogy mikor hova milyen alkatrészt kell tenni.
A félvezető eszközöknek, de akármilyen alkatrészeknek nem a legjellemzőbb paraméterük a lábak száma. Ha egy négylábúnak összekötöd két lábát, attól még nem lesz alkalmas. Persze kísérletezhetsz vele, de ne számíts pozitív eredményre. Nincs itt semmi kényszer, és muszáj sem. Ha nincs megfelelő alkatrészed, akkor vagy beszerzed, vagy nem építed meg az áramkört. Ha összehasonlítod a BF244, 245, 246 tranzisztorok adatlapját, a paraméterek eltéréseiből kiderül, hogy melyik mire jobb. Azért csak jobb, mert ez a sorozat ugyanazon technológiával készül, és a késztermék válogatásánál derül ki a típus számuk. Persze van hasonló paraméterekkel más típusszámmal tranzisztor. Pl. 2N3819. Ezeknek egyébként is akkora a szórásuk, hogy szinte minden belefér. Idézet: A tegnapiak után nem szívesen, de még egy mondatot kell ejtenem erről. A dual Gate FET-ek így is működnek, de: a maximális erősítést akkor tudod kihozni belőlük, ha a G2-nek készítesz egy ellenállás osztót körülbelül +1 Voltra. Másik: a pozitív visszacsatoló részben nem kell az az 56 K, mert ha a telep merül, már nem fog működni. Oda csak utólag tegyél be ellenállást, kizárólag akkor, ha szerinted túl hamar gerjed be a pozitív visszacsatolás. Pucukának igaza van: a visszacsatolt részt nem érdemes szabályozni. Egy trimmer potenciométer elég a FET G2-re, és azt végleg benne is lehet hagyni, ha a későbbiekben állítani szeretnél az érzékenységen. A többieknek meg azt üzenem, hogy inkább építő jellegű javaslataikkal segítsék Janik kollégát a rádiója építésében, és ne arról írogassanak oldalakon keresztül, hogy én mihez nem értek, mert annak végképp semmi köze a rádióépítés témához.Remélem, hogy részemről is ez volt az utolsó ilyen jellegű Off a hozzászólásomban. „Annak idején Hetényi László egy pár megjelentetett termékében vettem észre a dual-gate MOSFet-ek összekötött bázisokkal való használatát.” A hozzászólás módosítva: Szept 9, 2013
Hála gtk.-nak letördeltem az SMD FET lábait. Viszont találtam egy jó BF 961-et. Azt már "rendesen" kötöttem be, és a rádió még érzékenyebb lett. Este hallgattam rajta Vatikánt, (Gondolom, még mindig ez jön a sáv legtetején, 3/4 9 után beszéltek magyarul, arról lemaradtam, hogy kik ők, de Jézusról beszéltek.) Összehasonlítottam 2 szupervevővel, a full tekercses alulmaradt, zajosabb volt a vétele, a kerámiaszűrős változat viszont stabilabban, tisztábban szólt, de a fading-gel nem tudtak mit kezdeni azok sem, amikor néha teljesen elhallgatott a vétel. Nagyon szép dolog ez már egy ilyen egyszerű egyenesvevőtől, igaz a visszacsatolás beállítására nagyon kényes, anélkül már egyáltalán nem lehetne venni a távoli adásokat. Viszont már a harmadik teljesen más típusú FET ebben a rádióban megint csak azt bizonyítja, hogy ennek a rádiónak teljesen mindegy, hogy milyen FET van benne, ezzel még nem azt állítom, hogy mindegyik FET jó bárhová, de ez nem egy olyan kényes egy áramkör, hanem prózaian egyszerű, akárki is állítja, hogy nem lehet utána építeni, annak nincs igaza. Ki lehet benne próbálni mindegyik fajta FET-et, csak ismerd a bekötését.
Idézet: Ezt hogy erted? „Hála gtk.-nak letördeltem az SMD FET lábait.”
Látod, mégis volt értelme leírni, hogy mi mire jó, és mire nem. Ez szerintem egyáltalán nem érzem negatívnak, nem is annak szántam. Vedd figyelembe azt is hogy amit neked válaszolok ugyan, de mások is olvashatják (remélem) és okulnak belőle.
Be akartam kötni G2-t rendesen, úgy, ahogyan erőltetted. Azért nem volt meg a G2 osztó, mert az orosz az csak 3 lábú J-FET volt, és annak a helyére tettem volna a dual gate-t. Valóban többet lehet kihozni úgy belőle, de valami nem ért el odáig rendesen, ezért kitört a lába, amikor forrasztottam, egy kicsit arrébb akartam tolni a pákaheggyel az SMD FET-et ,és az így járt.
Sajnos ezek nem sokáig bírják a gyűrődést, pláne egy SMD-nek ellenállás osztó, ráadásul nem SMD alkatrészekből. Jobb is, hogy kikerült onnan. A nagyoknak is könnyen törik a lába, mégis könnyebb őket behuzalozni, a méretük miatt. Az SMD-knek vagy rendes panel kell, vagy ne is foglalkozzál velük.
Más: Sziasztok! Megépítettem az orosz szinkrodin vevőt ennek az egyenesvevőnek a házába, így most már tud AM-FM-et. Mindent az eredeti leírás szerint építettem meg. Képzeljétek, így nem gerjed. De tudom, már, miért gerjedt olyan makacsul: A varicap diódás hangolás miatt! Emlékeztek, hogyan ujjongtam, amikor először összeraktam, de legelőször még trimmer kondenzátorral hangoltam? Azután belekerült a varicap, és az antenna erősítők elébe, szintén varicapokkal. Onnantól kezdve nem lehetett a gerjedéssel mit kezdeni. A hangolófeszültségen keresztül gerjedt be a 7805 ellenére. A végén azt hittem, ez törvényszerűen így működik. Ekkor dobtam ki a rádiómból azt a szinkrodin vevőt. Jól működik az BF 241-el 1,9 Voltról. Többet nem szabad adni neki. És dipol antenna kell rá, nem antenna erősítő. Azaz, nem szól rendesen egyetlen negyedhullámú vezetékkel, a testre is kell a párja, akkor tiszta csak. Jól gondoltam, bizonyára Yagi antennához tervezték akkor az őskorban. Ja, a Sokol középhullámú forgóval kötöttem sorba egy 30 pF-et, de jobb lenne neki egy külön 30 pF forgókondit legyártani, mert nagyon sűrűn jönnek az adók a legtetején.
A hozzászólás módosítva: Szept 9, 2013
Ha kell FM-re 3-as forgó, keress meg. NDK gyártmányú Akkord rádióból van(80-as évek).
Csak egy szimpla 30 pF, és nagyon miniatűr méretben kellene. Elképzelhető, hogy egy trimmerre forrasztok szárat, ha jobb nem akad.
A hozzászólás módosítva: Szept 9, 2013
Meg is találtam, a felirat nincs rajta, emlékeim szerint 3* 15 pF , teljesen beforgatott állásnál. Szerintem ez jó lesz neked.
Már szétszedtem egy középhullámú zsebrádió forgót, csak 2 lemezt hagytam benne, így is sokat fog át, de sorbakötött 30 pF-el már nagyjából jó lett. Azért nem kell már másik, mert kifúrtam neki a dobozt, és beszereltem. Volt egy kis malacom is azzal a szinkrodinnal, mert pont a középhullámú forgó és a hangszóró kosár közé került, így valamennyire árnyékolva is van, anélkül, hogy fémdobozba kellett volna szereljem. Azoknak tudom ajánlani ezt az egyszerű FM rádiót, aki épített egy AM-est, és a lehető legegyszerűben szeretné kibővíteni FM vételi lehetőséggel. Az az egy tranzisztoros oszcillátor nem sok helyet foglal, egy óra alatt össze lehet dobni, különösebb beállítást nem kíván, egyedül az antenna kör trimmerét, és a tápfeszültségét kell neki beállítani. Egyetlen kényes alkatrész a 20 pF-es forgókondenzátor, mivel varicappal nem szereti, ha hangolják. Az eredeti leírásban nem szerepel, de nem árt stabilizátorról adni neki a tápot, hálózati adapterről az AM rész tiszta, de a szinkrodin rész rettenetesen brummos még az elébe tett 7805 és 7,5 kioohmos ellenállás, 470 mikrofarados tápfesz szűrő elkó ellenére. Az orosz leírásokban is csak kizárólag telepről mennek ezek. Lehet, hogy nem véletlen? A hangfrekvenciát az oszcillátor kollektorköri 10 µF-ról egy 2.4 kiloohmos ellenálláson át a darlington bázisára kötöttem, a hullámváltó csak a tápfeszültséget kapcsolja át. A 2 fajta rádió így közel egyforma hangerejű. FM vételkor az antennán kívül a táp csatlakozóba dugott másik vezetékkel együtt sikerül zajmentesre beállítani. Érdekes, a testhez cstlakozó szál irányára kényes, a másik, a 12 pf-en át a rezgőkörre menőére nem. Van olyan adó, ami bedugott antennavezeték nélkül jön csak tisztán, de a testre mindenképp igényel valamit, az antennáján lehet még gondolkodni, antennaerősítő ilyen nagy térerejű helyen, mint nálam, szükségtelen, csak a gerjedékenységét fokozza.
A hozzászólás módosítva: Szept 10, 2013
Sziasztok! Készítettem pár képet a rádióm belsejéről. Annak, aki nem találna rá, itt a PLL FM rádióvevő linkje:PLL_FM_receivers Készítettem róla egy videót is, a kamerám mikrofonja eléggé érzéketlen, de azért halllani, milyen a hangja neki. Még ilyen trehány szereléssel is jól működik. Ha valakinek van kedve, és ideje, tervezhet neki panelt. Nekem jó úgy is, ha az egészet a melegítős ragasztóval rögzítem. Van már ki-be kapcsolója (hátul), töltő/adapter, és fülhallgató csatlakozója. A középhullámú forgókondenzátor tetején, és oldalán van az URH rész, alul a hangvékfok a 7805-tel, az álló fekete műanyag lapon van az AM vevő része.http://youtu.be/3wyASlNHCag" target="_blank" rel="nofollow" >Video a rádióról. Komolyabb tápról nem brummos, csak a dugasztápokkal az, a PLL vevő oszcillátora nagyon kényes a stabil tápra.
A hozzászólás módosítva: Szept 10, 2013
|
Bejelentkezés
Hirdetés |






Sajnos ezek nem sokáig bírják a gyűrődést, pláne egy SMD-nek ellenállás osztó, ráadásul nem SMD alkatrészekből. Jobb is, hogy kikerült onnan. A nagyoknak is könnyen törik a lába, mégis könnyebb őket behuzalozni, a méretük miatt. Az SMD-knek vagy rendes panel kell, vagy ne is foglalkozzál velük.










