Fórum témák

» Több friss téma
Fórum » Kávéfőzőgép hiba
 
Témaindító: patexati, idő: Nov 3, 2007
Témakörök:
Lapozás: OK   8 / 81
(#) vanzerr hozzászólása Aug 12, 2013 1 /
 
Sziasztok!

Van egy Philips Senseo párnás kávéfőzőnk, néhány napja azt csinálja, hogy el kezdi melegíteni a vizet és néhány másodperc után kikapcsol. Először termosztáthibára gondoltam, de az kilőve. Van benne egy BT139-es triac, valamint egy "131-6 BJ029-es" megnevezésű TO-92-es tokozású tranzisztorféle valami.

Esetleg találkozott már valaki hasonló jellegű problémával, valamint az utóbbi alkatrész mi a csoda lehet? (google nem talált semmi okosat)

Előre is köszi!
(#) lukovicsek hozzászólása Aug 19, 2013 /
 
Üdv mindenkinek!

Egy krups kávégéppel lenne problémám amin lefutattam a vizkőtelenitő programot ami le is ment rendesen, aztán lefőztem vele egy kávét és amikor leadta a végén villog tovább az a gomb amelyikkel inditottam és nem reagál semmire csak ha áramtalanitom teljesen, olyankor ha bekapcsolom megint minden rendben de csak egy kávét lehet vele mindig lefőzni.
Ha valaki találkozott már ilyennel az kérem irjon.

Köszönettel. Laci
(#) feco76 hozzászólása Szept 15, 2013 /
 
Sziasztok!

Krups XP7240-es kávégépem van.
Azzal kapcsolatban szeretnék segítséget kérni, hogy a gépből folyamatosan csöpög a víz, kávés víz.
Nem durván, de mondjuk 1 nap alatt fél deci kicsepeg alul a csepptalca alatti reszen latom a cseppet keletkezni. Használat közben sem folyik ki belőle több, ez a csepegés teljesen statikus és a használat nem befolyásolja a mennyiséget.
Segítségeteket előre is köszönöm!

Feco
(#) merciabc válasza feco76 hozzászólására (») Szept 15, 2013 /
 
Helló!
Valószinüleg a viztartály alján lévö szimmering enged át.
Cseréjéhez szét kell bontani a gépet,mert a burkolat alatt van!
Zoli
(#) feco76 válasza merciabc hozzászólására (») Szept 16, 2013 /
 
Köszönöm a tippet!
A gépet kipucoltam, a szimmering elég jó állapotban volt, a tartály is szorosan megy bele.
Viszont ma reggelre abbahagyta a csepegést. Ma egész nap figyeltem és eddig semmi.
Feltöltöttem a tartályt teli, mert mar csak felig volt, hatha a több viztol ujra elkezd csepegni es megis neked van igazad. Egyelore semmi teli tankkal sem....
Bizakodom
Köszi!
(#) merciabc válasza feco76 hozzászólására (») Szept 17, 2013 /
 
Akkor csak nem jol illeszkedett a tartály. Elég volt mégegyszer a helyére rakni. Zoli
(#) oribebi hozzászólása Okt 31, 2013 /
 
Üdv! Hozzám került egy Krups xp7220 típusú kávégép. Kidobva találtam, szóval semmit nem tudok a múltjáról, viszonylag szép állapotban van. Kipróbálásnál be sem kapcsolt, ezért szétszedtem kitakarítottam, ezután bekapcsolt! Elindul a felfűtés, utána a víztartály behelyezését kéri. A víztartály viszont nincs meg hozzá! Próbáltam rászerkeszteni egy flakont, csak a kipróbálás erejéig, megtöltöttem de így is ezt írja. Mikrokapcsolót nem látok sehol ami a tartályt érzékelné, esetleg a vízmennyiség hatására kialakuló víznyomást érzékeli valahol? Valaki hozzáértő segíthetne merre induljak el! Köszönöm!
(#) mugab válasza oribebi hozzászólására (») Okt 31, 2013 /
 
Lehet még reed relé. Egy mágnessel letapogathatod, de ha netán szétszednéd látható hogy hova tették.
(#) Szpisti válasza oribebi hozzászólására (») Nov 1, 2013 /
 
Ezt a típust ugyan nem ismerem, de az Elektrotanyán van saját topicja a márkának.
Nem szeretnék találkozni ezzel a fajtával, miután beleolvasgattam az ottani eszmecserékbe...
Itt olvasgass! -esetleg kérdezhetsz is ha tag vagy.
(#) oribebi hozzászólása Nov 1, 2013 /
 
Sikerült beüzemelnem! Én is sok rosszat olvastam róla, de a felsorolt hibák közül egyet sem tapasztaltam rajta, tökéletesen működik, semmi folyás, szivárgás! Viszont a tartozékok hiányában elég nehézkes lenne a mindennapi használata. Kellene hozzá a víztartály, a zacctartály és a csepegtető tálca is. Ha esetleg van vkinek egy rossz, használaton kívüli darab, azt szívesen megvásárolnám!
(#) merciabc válasza oribebi hozzászólására (») Nov 1, 2013 /
 
Szia! Van egy pár alkatrészem hozzá. Nem ujak,de arra jó hogy használd. Bp.-i vagy?
A hozzászólás módosítva: Nov 2, 2013
(#) lukovicsek hozzászólása Nov 22, 2013 /
 
Sziasztok.

Segítség kellene egy saeko vienna kávégéphez aminek a főzőegységét mozgató motorja valami végett lassan erőtlenül megy, nem tudom hány voltos lehet a motor de 6 v kap, néztem a panelt de valahogy nem egyértelmü nekem az áramellátása, van egy tric ami kapcsolja rá aminek a másik lábán 130v körül van és bevan még iktatva egy diódahíd is megy egy nagy tranyó, csak a diódahíd AC lábaira van vezetve a motor, vcagyis nem látom át hogy is kapja az egyenáramot és hogy mennyit is kellene neki kapni.
Valaki jó lenne ha tudna segíteni.

Köszönettel. Laci
(#) kávészem válasza lukovicsek hozzászólására (») Nov 22, 2013 /
 
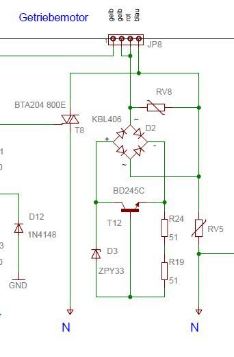
Szia Laci! Első körben cseréld ki a hűtőn lévő tranzisztort(TIP 33c, vagy BD245c), hűtésre figyelj! Ez a motor söntstabilizátorának része, ennek a zárlata, átvezetése szokott ennek a hibának az oka lenni főleg.Üdv Feri.
(#) lukovicsek válasza kávészem hozzászólására (») Nov 22, 2013 /
 
Szia.
Igen azt is szerettem volna cserélni csak nincs kéznél, a diódahidat cseréltrem már. De hány volttal működik az a motor?
(#) kávészem válasza lukovicsek hozzászólására (») Nov 22, 2013 /
 
Üdv Laci! 33V -os a motor.
(#) lukovicsek válasza kávészem hozzászólására (») Nov 22, 2013 /
 
Kösz a válaszokat, most már van némi támpontom.
(#) DonJoker hozzászólása Dec 15, 2013 /
 
Sziasztok!
Segítséget szeretnék kérni. Van egy Saeco Ode Go kávégépem. Kb. 10-ből 1 daráláskor levág a FI relénk. Van valami ötletetek, hogy hol keresgéljem a hibát?
Nagyon köszönöm!
(#) Pintero válasza DonJoker hozzászólására (») Dec 16, 2013 /
 
Valószinű,hogy a kazán körül lesz a hiba forrása.A vízcsap elég sokszor szokott folyni és lehet az a hiba.Ráfolyik a kazánra.Van itt egy service manual hátha segít.
A hozzászólás módosítva: Dec 16, 2013
(#) Pintero válasza kávészem hozzászólására (») Dec 16, 2013 /
 
ez így igaz de biztos ami biztos a zenert is cseréld ki.

e=E
A hozzászólás módosítva: Dec 16, 2013

drive.JPG
    
(#) DonJoker válasza Pintero hozzászólására (») Dec 16, 2013 /
 
Köszönöm a tippet és persze a manualt! Amint lesz időm ránézek!
(#) attapatta hozzászólása Dec 21, 2013 /
 
Sziasztok!
kaptam nemrég egy saeco vienna superautomatika kávéfőzőt. Nem használták, szinte kidobásra várt. hazavittem, kipucoltam felületesen. vizet,kávét raktam bele.bedugtam,bekapcsoltam... elkezdte pucolni magát, hideg víz átfolyt. próbáltam a gőzölővel,de ott is csak hideg vizet adott. oké. szétszedtük,apa kiméregette... a kazán egyik felét kellett cserélni,meg a pici hőkioldót,ami a kazánon van. Tök jó, kaptam olcsó kazánt,hőkioldót meg talált apa a fiókban. (teszteltek) Összeraktuk......
Nem csinál semmit. az áram rámegy a panelra,az összes biztonsági kapcsoló működik, van benne egy biztosíték,az is jó. tud valaki segíteni? mi lehet a baja? lehet, hogy a kazán visszaszerelésénél valamit rosszul kötöttünk vissza? Örülnék,ha jó lenne, de nekem végül is mindegy,de apa most azt gondolja, hogy ő miatta nem jó. szegényke
jó lenne ha tudnátok mondani valamit. Köszönöm!
(#) Pintero válasza attapatta hozzászólására (») Dec 23, 2013 /
 
Szakadt a kazán sajnos.A vienna-nál ez tipushiba megszakad a főfűtőszál.Új kazán 18000 Ft nem éri meg a javítás ezért dobták ki valószínűleg.Küldök doksit.A service manual német nyelvű!
(#) Szpisti válasza Pintero hozzászólására (») Dec 23, 2013 /
 
Te jó ég! Így felment az áruk? Kb. 5-6 éve cseréltem a solismasterben kazánt, akkor még 10e-ért be tudtam szerezni. De látom ebayen is 70-80 Eu-nál indulnak
Meg kell becsülni akkor nagyon ezeket a masinákat!
(#) attapatta válasza Pintero hozzászólására (») Dec 23, 2013 /
 
Köszönöm a választ! viszont kérdem én" -hozzáteszem nem értek hozzá- de ha a fűtőszál megszakad, akkor nem kellene, hogy fűtsön,nem? ezek viszont fűtenek,mindkét fele.
(#) Pintero válasza attapatta hozzászólására (») Dec 23, 2013 /
 
Előbb azt olvastam nem csinál semmit,most viszont fűt???A két kazánfélnek más a teljesítménye.Ha nem csinál semmit akkor vagy a biztonsági kapcsoló vagy a panel trafó rossz.Ezeket kellene ellenőrizni.Jól van összekábelozva a gép? Van ajtó mikró ,tálca mikró és központi egység mikró.
(#) attapatta válasza Pintero hozzászólására (») Dec 23, 2013 /
 
Félreérthetően fogalmaztam. Bocsi. ( a kazán maga fűt,ha rákötöm pár mp-re direktbe az áramot,mindkét fele melegít.) de amióta vissza dugdostuk rá a vezetékeket,azóta maga a kávéfőző nem csinál semmit. Azóta még a kapcsolópanel sem világít. Szerintem holnap ránézünk ismét a vezetékelésre ,ha nem ott van a hiba, akkor az összerakásnál valamit "tönkretettünk Pár nap múlva jelentkezem a fejleményekkel,és szívesen várom majd a további segítséget. az eddigieket pedig köszönöm!
Kellemes Karácsonyt !
(#) galgocziSandor hozzászólása Jan 10, 2014 /
 
Tisztelettel üdvözlök mindenkit Azzal a kéréssel fordulok a forum látogatoihoz hogy ha valaki tudna segíteni egy használati utasítás kellene egy Miraxx model: 3301 * előre is köszönöm üdvözlettel.
A hozzászólás módosítva: Jan 11, 2014
(#) lithium hozzászólása Jan 12, 2014 /
 
Sziasztok!
Van egy jura impressa 5000 kávégépem. teljesen jól dolgozik, csak a kávé lehetne melegebb. Nem hideg, de egy kicsit forróbb jobb lenne. A menüben van állítási lehetőség, az high-re van állítva. Esetleg lehet valahol (alaplapon) állítani rajta, vagy valami érzékelő "elfáradt"??
Kerestem hozzá service leírást, vagy kapcsolási rajzot, de nem találtam. ilyet valaki esetleg tudna?
(#) Pintero válasza lithium hozzászólására (») Jan 14, 2014 /
 
Van 2 megoldás is.Az első thermo szenzor csere , a második megoldás amit mi is szoktunk használni az annyiból áll ,hogy a szenzor alá teszel egy darab papírt.A papír típusa általános nyomtató papír általában egy elég de van ,hogy kettő kell.De VIGYÁZZ ,ha nagyon elszigeteled szétforralja a vizet!
A hozzászólás módosítva: Jan 14, 2014
(#) golem hozzászólása Feb 3, 2014 /
 
Sziasztok!
Hoztak máma egy kávé főzőt azzal a hibával hogy le csapja a fi relét szét szedtem és a vezetékek képen látható módon néznek ki milyen vezetéket tegyek a helyére?

P1000043.JPG
    
Következő: »»   8 / 81
Bejelentkezés

Belépés

Hirdetés
XDT.hu
Az oldalon sütiket használunk a helyes működéshez. Bővebb információt az adatvédelmi szabályzatban olvashatsz. Megértettem