Fórum témák
» Több friss téma |
Fórum » USB-s hangkártya PCM2902 IC-vel
Saját NYÁK-ot terveztem neki. Valami parahiba lehet (hacsak nem az IC döglődik), mert felismerte, fel is telepítette a drivert az elején...
Szerk.: na az előbb megint felismerte.. ott is volt az eszközkezelőben, de megint lecsatlakozott... A hozzászólás módosítva: Dec 14, 2012
Hát igen.
Az IC nem melegszik durván ha be van dugva? Nekem volt olyan is. Aztán IC csere, és megoldódott.
Cserélj USB kábelt! Nem egyszer szívatott ilyesmi.
Rögtön a gépen lévő USB aljzatba van bedugva, de szerintem kontakthiba lesz, illetve mivel egy darabig jó, aztán kezd leállni, ezért szerintem valami parazita kapacitás zavar be, mindjárt átmosom denszesszel.
Szia!
A portot nem foglalja semmi? Akkor is eldobálja az újdonsült eszközöket.
Szia!
Közben úgy néz ki, megoldódott az ügy. Nagyon tisztának kell lenni az IC lábak között.
Na úgy néz ki, most már jó lesz. Tegnap kb. egyfolytában ment kb. 5-6 órán keresztül, hiba nélkül.
Az egyik kép elég rosszra sikeredett, de a lényeget látni. Sajnos nem indult elsőnek, kicsit forrasztgatni kellett, az egyik táplábnál a vezetősáv megsérült, de sikerült megoldani. Szerk.: a NYÁK saját tervezés, a gyári meg egy netes kapcsolás alapján. A hozzászólás módosítva: Dec 16, 2012
Sziasztok!
Szeretnék építeni egy ilyen hangkártyát, azzal a különbséggel, hogy nem szeretnék (az IC-n kívül) SMD alkatrészt alkalmazni. Van valakinek SMD nélküli panelterve? (Az IC-hez készítek egy SSOP>>DIP átalakítót.) Az USB 5V után kell valamilyen stabilizátor? A kapcsolás mennyivel jobb, mint egy átlagos laptop saját hangkártyája? A hozzászólás módosítva: Márc 14, 2013
Szia!Megkérdezhetem hogy melyik rádiotechnikában találtad?Esetleg tudnád csatolni ezt a cikket valamilyen formátumban?
Érdeklődnék, hogy ezek közül az IC-k közül bármelyik használható-e, házi készítésű hangkártyához: PCM2900, PCM2902c, PCM2906c ?
Windows alatt kell-e drivert felrakni hozzá? Linux alatt működik-e, illetve kell-e linuxra telepíteni valamit hozzá?
Igen használható és,ha jól megcsinálod nem is lesz rossz hangja.Win. alapból felismeri és telepíti Linuxal nem tudom.
Én a PCM2904-ből építettem saját paneltervvel , kitűnően működik évek óta. Felesleges ssop-dip konverter, könnyedén beforrasztható egy kis ügyeskedéssel(még pillanatpákával is!) Ingyenes termékmintaként szívesen küldi a gyártó.
Jópár gyári 10-15 ezer forintos külső kártya is ezt alkalmazza. Windows alatt régóta, de most már Linux alatt is Plug and Play, tehát nem szükséges külön driver hozzá. Minden oprendszer ami felkészített az USB Audio Class-ra, alkalmas fogadni. A hozzászólás módosítva: Márc 20, 2013
Próbáltam felderíteni a különbségeket: a 2906 már USB2-es míg a másik kettő USB1 szabványú, jelent ez valami előnyt/hátrányt?
A kimeneti aluláteresztő szűrőt milyet (miből) érdemes építeni?
Gondolom leinkább a korszerűsítés miatt került bele az usb2, mert a 16 bit 48kHz elmegy az usb1-en is. Egyre több alaplapot találni ahol már usb1 nincs is.
Én nem sokat játszottam a kimeneti szűrővel, a gyári adatlapon javasolt R_C tagok elégnek bizonyulnak. Nekem a szintetizátor és Hammond klón vst-k kihangosítva több száz wattra sem zajosak.
Lehet, hogfy rosszul nézem az adatlapot, de nem találom mit javasol a HF kimenetre, csak két téglalap van rajzzolva LPF felirattal (LowPassFilter)
Igen, de ha az adatlapot alaposan végignézed, ott van hogy "analog lpf included', tehát a 04 és 06-ban már benne van a szűrő.
Ha a jel/zaj viszonyt meg dinamika ,digit. jelelnyomás, egyéb paramétereket nézed, azokat az ajánlott adatlapi kapcsolásnak már tudnia kell plusz szűrük nélkül is.
Sziasztok!
Sikerült szert tennem egy behringer uca222 hangkártyára ami ilyesmi ic-t tartalmaz. Feltelepítettem a gyártó oldalán szereplő drivert oké is minden. Viszont a fejhallgató kimenete eléggé kényes a lelkemnek a kivezérlésre. Magyarul ha a win-ben felhúzok mindent max-ra akkor a füles kimenetet ha felhangosítom a készüléken akkor betorzít a magasabb hangcsúcsoknál. A másik érdekesség amit észrevettem hogy ezt a jelkimeneten nem csinálja. Viszont beállítottam az asio-t rapid-ra (8-ms) de állítottam nagyobbra és alacsonyabbra is mindeggy neki időben megszólal a hang de egy pár vsti-nél recseg ropog. Kínlódtam egy kanyart vele és észrevettem hogy vsti-knél ha a kivezérlést csökkentem a gyári értékről akkor aránylag normálisan szólalnak meg. Most nem tudom eldönteni hogy a hangkártyában lévő erősítő ic-k vezérlődnek túl vagy az usb-ről nem tudnak elegendő kraft-ot szedni esetleg ez az ic sajátossága. Esetleg valakinek nincs ilyen hangkártyája ? Egy pár tapasztalatot cserélhetnénk hátha rájövök mi lehet a gond. Mondjuk én eredetileg uca200-at akartam szerezni de csak ez volt. Mondjuk a füles kimenet meg az optikai kimenet részemről lényegtelen fölösleges dolog mert úgyis keverőre van kötve de bosszant hogy ilyeneket művel. A hozzászólás módosítva: Márc 26, 2013
Valószínű 32 Ohmos fülessel terheled, a doksi pedig 50 Ohm minimumot javasol.
Nézd meg ezen az oldalon mit művel ha túlterheled a kimenetet. Ugyanitt megtalálod a modifikációt , mit kell csinálni hogy feljavítsd. Nekem a 2704-el ilyen gondjaim nem voltak, igaz én vonalkimenetként használom.
Ez érdekes de miért 50-et ad ki a gyártó?
Manapság az alap fülesek 16-32ohm-osak. Vsti-vel próbáltad már milyen a hangja?
Én csak vst-vel használom.
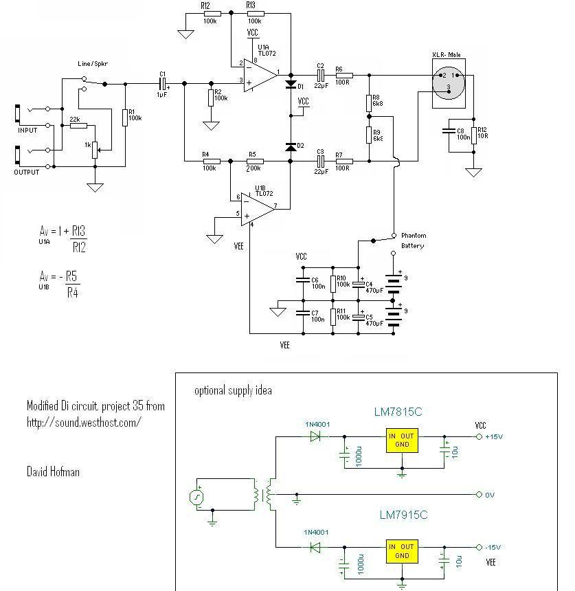
Van egy külön mini itx gépem ami egy butított windózzal megy, abba gyártottam magamnak egy pcm2704 chipes hangkártyát (BurrBrown samplét kértem). Ennek állítólag valamivel jobb a jel/zaj viszonya mint a 29xx sorozaté. Szépen dinamikusan, zajmentesen megy. Igaz rendszerbe kötve szükséges egy DI-box a pc zajok kiszűésére, de azzal tuti.
Mivel analfabéta vagyok hozzá megkérdezem, mi az a DI-box?
A Direct Box rövidítése, aminek a lényege hogy a jelforrás és a jelet fogadó eszközt galvanikusan teljesen elszigeteli, elválasztja egymástól. Tehát lehetőség van a földelés (test) megszakítására is. Ezen kívül impedanciát illeszt, és szimmetrikusról asszimetrikusra tud fordítani(vagy fordítva) a benne levő kis transzformátor által.
Létezik elektronikus változata is, amiben trafó helyett integrált áramkört alkalmaznak. Ha számítógépről viszed a jelet egy nagyobb erősítőre, akkor már nagyon hallhatóak lesznek a pc megszakítások által keltett zajok. Ezeket kitűnően leválasztja ez az eszköz. Azon kívül használatos a hangrendszerek összefűzésekor létrejövő födhurok keltette brumm megelőzésére is.
Így már világos, köszönöm a választ!
Ezt a problémát én is ismerem, csak a megnevezés nem jött le nekem. Milyen integrált áramkör van ilyen célra?
Nem kell semmi extrára gondolni, lényeg hogy valami kiszajú műv. erősítő legyen.
Pl. valami ilyesmi : (De ez már itt offtopic lesz !)
Sziasztok!
Sokat keresgéltem a neten, de nem találtam, hogy a PCM1792-es DAC-nál a controller, illetve a PCM audio data source egységek mit takarnának? Ha valaki tudna kapcsolási rajzot küldeni esetleg azt megköszönném. KÉP
Sziasztok!
Szeretnék építeni egy hangkártyát ezzel az IC-vel. A Windows-alatt ugye driver nélkül megy. Mi a helyzet az Android operációs rendszerrel? Ugyan úgy telepíti magát mint a Windows esetében? Ha nem, akkor létezik valamilyen driver mellyel ugyan úgy meghajtható mint a Windows-ról? Mindenképp megépítem, de jó lenne, hogyha Tablet PC-ről is lehetne használni. Egy kisebb hangosításkor nagyon jól jönne, persze ha lehetséges. Egyébként hogyan lehet a gyártótól mintadarabot "kunyerálni"? |
Bejelentkezés
Hirdetés |















