Fórum témák
» Több friss téma |
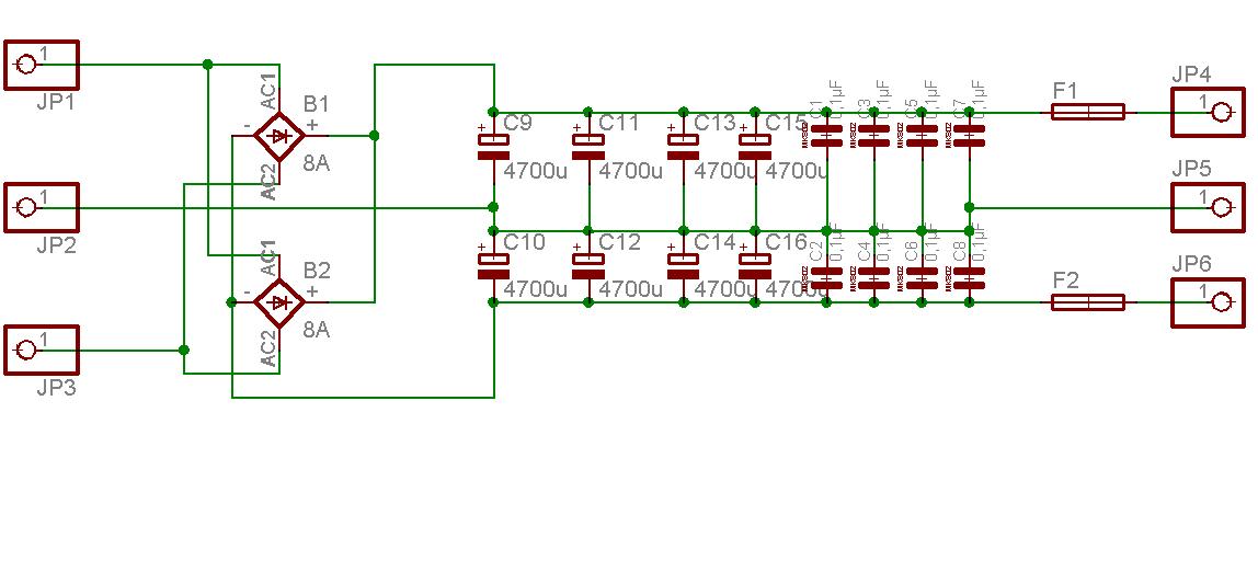
mindegy kozben leultem pepecselni es egyenkent atrajzoltam ugyh most igy marad .remelem ez mar eleg vastag lesz mert ennel vastagabbat nem igazan tudok huzni(0.6mm-1.2mm kozott vannak).
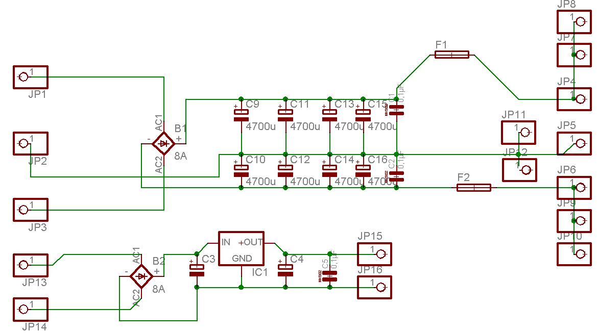
tapegyseggel kapcsolatban ha az erosito 60W-os akkor elvileg p=ui keplet alajan +40 es -40-es agban 1.5,1.5A lesz?ha a tapegysegre tobb vegfokot kotnek akkor a biztositekot is kell novelnem igaz? (pl. ha ket vegfokot tennek ra akkor 1.5A helyett 3A -es bizti ?) ket 8A parhuzamosan kotott egyeniranyito eleg 4db vegfokhoz hogy ne kelljen huteni?
Na bazzz,.. Ebbol eleg pofas nyak lett,.. Szep a kivitelezes, az alkatreszek elhelyezese is! Majd ugyis tudsz vastagitani a vonalakon,.. Amgy azt a diodahid parhuzamos kapcsolasarol hol hallottal? Azt nem szoktak ugy csinalni sehol, tobb ok miatt,.. Nincs ket egyforma dioda igy egyiken igy-is ugy-is tobb fesz esik, egyik jobban vezet mind a masik, es a csomopontokban fesz eltolasok lesznek,.. Lehet nemkell egyre sem huttest tegyel,.. de ha ketot parhuzamosan kotsz akkor lehet mar csak azert kell huttest tegy ra mert a fesz -ek eltolodnak,.. Elmeletben gondolkodtam, lehet gyakorlatban bevallik, bar en soha nem probaltam, es nem is probalnam,.. Bar ami kesik nem mulik ;o)) Kivancsi az ember,..
A 100nF kondiknal abbol eleg egy-egy a ket agra, nem kell ugyanannyi mind a nagyokbol, ertem a 4700 -asok-ra,.. Teszel neki 2...6db 4700 -ast es 1db 100nF egy agra,.. A hiddal kapcsolatban inkabb kerits egy 15-35A kockat es az viszi a biztosat,..
koszi egesz nap ezzel pocsoltem.
a tapot elrontottam az elso erosito amit meg regen epitettem egy tda 7294-es icvel szerelt valtozat volt meg a hobbielektronika 99 es szamaban jelent meg a cikk es onnan emlekeztem a tap kapcsolasra de rosszul . ott is 2 egyeniranyito van de a kondik azonos kimenetei nincsenek osszekotve. ha egy stabkockat hasznalok akkor kap a traforol 48V-ot es ha 4 vegfokot hasznalok akkor 4x60=240 akkor elvileg 5A megy at a stab kockan.ezek a szamitasok jok? mert akkor lehet hogy eleg lenne egy 8 -10 A is es akkor nem kell huteni.(csak azert kerdezem mert lehet hogy van itthon es akkor nem mennek boltba).
4db 60w -os erolkodonek, melyek 40v -al muxenek, sztem gyiren eleg a 8A -os kocka,.. Amgy minek kell neked 4db? Csak kivancsiskodom,... ;o)) A tapra akarhogy emlexel sztem nagyon zuros az egessz,.. Ezen az oldalon a "Ketszerezes v1.x" kapcsolasokat nezd at, tapkent,.. Azonnal szimulalhato is,.. (multisim 8.0.45 vagy ujjabb) Hanem a Home ful alatt az Update: the ms8 schems.pdf -ben ugyanaz a nev alatt, megtalalhato a taprajz,.. A hidakat nem szokas hutteni,.. Ha mar arra kerul a sor, akkor azok mar kell fojenek rendesen, es akkor mar nem biztonsagos, elszall az egyik dioda es megette a penesz a duplatapos erolkodoket,.. Jobb egy jo kockat beletenni es tud egy dolgot az ember,.. Ha mar 4db erolkodot epitessz akkor oda jo trafo is kell meg ako ma egy jo kocka is menjen bele meg legalabb 22 v. 44.000µF kondi,..
A nyakoddal kotekedek ha nem banod, most vettem eszre par dolgot, amivel meg egyszerubb lenne, es kevesebb lenne rajta a vezetosav,.. Egyet megmutatok (amivel megsporoltal 3cm vezetosavot) aztan a tobbit meg nezd at,.. (ez csak tanacs,..) Amgy tenyleg jo,.. en`is letoltottem az eaglet, kezdett megtetszeni,.. Lassuk mit szuperalok vele,.. Na udv; mer csak vasarnap leszek, Imre,..
A piross sav volt a regi a kijavitott kek az ujj,..
Idézet: Ha az erősítő 60w RMS teljesítményt ad le, akkor azt kell figyelembe venned hogy a hatásfok 60%-70% körüli azaz, a befektetett teljesítmény 60% -70%-a alakul át hangá.„ha az erosito 60W-os akkor elvileg p=ui keplet alajan +40 es -40-es agban 1.5,1.5A lesz?” Vagyis ha folyamatosan max. ki akarod vezérelni 90-100VA teljesítményigénnyel számolhatsz végfokonként. Az +-40V 50VA/40V=1,25A tápáganként a felvétel. Idézet: Igaz, de...„ha a tapegysegre tobb vegfokot kotnek akkor a biztositekot is kell novelnem igaz?” A primer oldalnál igy van, a szekundernél is, de ott tápáganként, és végfokonként kell wichman betéttel védened a végfokokat. + az áramfelvételre 10-20%-os ráhagyással kell számolnod. Idézet: 4végfok teljesítményfelvétele 2x4x1,25A=10A csúcsban. Úgy is valamilyen alukaszniba lessz dobozolva az megfelel hütésnek. de egy 35A.es graec híd is csak 5-600ft, és kevesebb vesződség összepakolni. Ezek amúgy maximumra számolt értékek. „ket 8A parhuzamosan kotott egyeniranyito eleg 4db vegfokhoz hogy ne kelljen huteni?”
koszi
meg egy kerdes mi az a wichman betet?
ja igy mar ismeros
![]() megcsinaltam a tapot de akkor igy nem jo ? egy helyrol kapna a tapot az osszes vegfok .
Hi!! olyan kérdésem lenn,hogy az autoerösitőn van ugye ground és power bemenet,de hogy müködjön az erösitö kell egy Remote bemenetbe is kötni valamit. Ez hol van az autorádioba?? találtam egy "üres csatlakozot és összekötve müködik is a cucc csak nem mertem igy használni...... tud valaki segiteni ebben?
Minden, (használatra érdemes) autórádión van elektromos-antenna vezérlő kimenet
(alapfok)
Sziasztok! Van 1 erösítöm és olyan baj lett ,hogy az 1ik csatornája sistereg. Hangerő csökkentés/növeléssel ez ugyan olyan hangerejű marad(teljes lehalkításnál is) az erösitőből a hangfalakon kívül minden ki van húzva ,így is csinálja. Ez a csatorna életképes mert a sistergést leszámítva müködik. Miért csinálhatja ezt??
jaa és ez a sistergés kisértetiesen hasonlit arra mint amikor a rádiot hangolgatjuk
Biztos valami baja van. Na most jól megmondtam, mi?
Sokminden okozhat ilyen hibát, de nem látom értelmét találgatni. Vagy megkeresed a hibát, vagy nem, de anélkül nem lehet meghatározni, hogy ránéznél! (Magyarul: mi sem tudjuk megkeresni úgy, hogy egyetlen bitnyi információt sem közöltél róla azon kívül, hogy több csatornája is van. Pl. egy kapcsolási rajz, vagy típusszám jól jönne. Így megtennéd a 0-dik lépést a hiba behatárolására.)
kicsi lenne az esélye, filmet néztem és a bal első csatornán egyszer csak elökerült...
jajj összekeveredtem a hozzászólásokkal! Pafi ezt nem neked akartam, Onkyo TX-SV 444 van szervizdoksi is de több mint 2 mega sajna ha valakit estleg érdekel akkor el tudom küldeni mailban
Hello,
epitettem egy tda2052-vel levo erositot szimetrikus taprol +-17V adok neki es jol megy,a problema akkor jon mikor az eloerositot es a passziv kroszovert teszem eleje(ez nem zavarja,csak az eloerosito ne tetszik neki) mert begerjed.Az eloerosito +12V ra van tl071 -el ez nagyon jol megy egy +12V szimpla tapos erostivel.Szerintem az lehet a problema hogy szimetrikus eloerosito kene vagy mi??? ugy kottottem be hogy az eloerositonek tettem kulon+12V,es a gnd-jet osszekottottem az erosito testjevel,a 0-val.Mit kellene csinaljak hogy ne gerjedjen? Plz HELP ,csatolom a kapcs rajzokat.
hali mindenki még csak most regeltem fel ide és nem vook 1 müszaki zseni jó szoktam ugyan szerelgetni de azt inkább hadjuk szval az lenne a kérdésem h tudna -e vki segíteni abban h készítsek 1 erősítőt?rendelkezésemre áll 1 régifajta bakelit cd lejátszó és 1 géphez való hangfal erősítője ami nemtom miért de nem akar működni.......
szval segíííííítséééééééééééégggggg!!! ha kell akkor tudok képeket csinálni a + lévőkröl hátha segít ez vkinek..........előre is köx a tanácsokat ,segítségeket!!
hali mindenki még csak most regeltem fel és szeretnék építeni 1 erősítőt ,szoktam itthon szerelgetni de azt hadjuk ....
szval rendelkezésemre áll 1 régi fajta bakelit lemez lejátszó és 1 sz.géphez való hangfal erősítő ami nemtom miért de nem müxik... szval ha vki tudna segíteni abban h hogy kezdjem el és hogy folytassam azt + köszönném!!!ha kell took a +lévőkröl fényképet csinni (ha ez segít vkinek)jah és + van 1 más álltal házilag gyártott 12wattos autóerősítöm ,ami szintén nem müxik gondolom ezekböl már csak öxe lehet rakni 1 erősítőt itthonra...... előre is köxi!!!
Bakelit CD játszó? Az meg mi az ördög?
Tehát, pontosan mit is akarsz csinálni? Csöves erősítőt, lemezjátszóhoz, vagy a géphez? Vagy "csak" félvezetőst, bevezetésképpen? Szóval, ha lehet, kicsit konkrétabban kellene megfogalmaznod, hogy miben is kéred a segítségünket.
Üdv emberek!
Ezt a bigyót akarom összerakni de baromira nem működik! Tiszta zaj meg egy gagyi az egész! A bemenet föld ugyanaz mnt power föld?
A bakelit lejátszóhoz RIAA korrektor is kell!
Én sem értem, hogy építeni akarsz, de az otthoni szerelgetésedet ne firtassuk. Miért? Hogy akarsz úgy bármit is csinálni, hogy nem akarod csinálni?
Leginkább sikerélményt adó technikai megoldás, ha kit formában veszel valamit, és a kapott doksi alapján összeállítod. Ha kis ráérzésed is van a dolgokra, ez biztos sikerül. (Ha nem, akkor nem is kell erőltetni.) 2. lépcső gyanánt ott lehetnek az IC-s kapcsolások (TBA810AS-TDA2030, stb.). Erősítő nagyon sokféle van. Csöves, tranzisztoros, IC-s, ill. ezek kombinációi. Kis, és nagy teljesítményű. Milyen hangfalad van, amit működtetni akarsz róla? Mik a jelforrások? MM, MC, vagy keramikus hangszedőd van-e? Ezek ismerete nélkül nem tudunk érdemben segíteni.
hát igazságszerint én ezt a sz.gépemre szeretném kötni mert van 1 pár 140,180,80w-os hangszóróm ezenkiv van 2db15w-os hangfalam és van 1 méjjláda aminek nemtom az adatait mert úgy kaptam de a méjjnyomó 30centis benne.......az itthoni szerelgetésem + csak kissebb villanyszerelések,hifi javítás,ledek szerelése stb....... szval az sztem nem nagyon számít.
Nah... örülj, hogy megúsztad ennyivel, hogy csak egy kis bünti, meg áthelyezés....
Na szóval... Ez csak egy elvi rajz! Mint, ahogy már írni akartam, de közbe áthelyeztek... A rendes kapcsolási rajz is benne van az adatlapban, ha jól tudom. És örülj, hogy ennyit segítettem...
Hali!
Szerintem ha a lábkiosztásod jó, és azt a maradékkét alaktrészt jól ültetted be, akkor jónak kell lennie. Gyakorlatilag ez annyira egyszerű, hogy nem lehet elronani, csak ha mondjuk az IC lábainak bekötése nem egyezik, vagy az ELKO kondit fordítva kötötted be, de akkor az melegedne. Próbálj a multimétereddel AC állásban rámérni a tápra, és ha tudsz bármennyi váltó feszt mérni rajta, akkora tápod rossz hozzá, cseréld le, ha nem tudsz mérni akkor az nagyon valószínű hogy jó. Ebben az esetben a jelföld és a tápföld ugyanaz., asszimetrikus tápról van szó. Ha ez gagyi, és zajos, de mégsem megy akkor azt javaslom, hoyg még egyszerűbb kapcsolásokkal próbálkozz, olyanokkal amik még jobban gagyibbak, hogy először azok működjenek, majd utánna jöhetnek az ilyen nagyobb volumenű projektek is. Létezik itt a forumon valaki aki 1 meg két tranzisztor végfokokkal foglalkozik, azért, hogy "minél egyszerűbb legyen" van egy weblapja is, de most nem találtam meg, ha szeretnéd kérdezősködj utánna biztosan mások tuddják miről is beszélek. Olyan végfokokról van ott szó, amibe kell kb 3 alkatrész összesen és kész. 50Ft anyagkötség... Zoli
Dehogynem számít. Már van rá ingerenciád.
A másik kérdés a miből. Egy erősítőhöz kell tápegység, amely a működéséhez szükséges feszültséggel látja el, valamiféle erősítőkapcsolás, akár kiegészítve extrákkal (pl. hangszínszabályozás), és kell valami doboz, amibe elhelyezed, ill. csatlakozók a ki, és bemenetek számára, ill. a hálózatnak. |
Bejelentkezés
Hirdetés |









,csatolom a kapcs rajzokat. 

szval segíííííítséééééééééééégggggg!!! ha kell akkor tudok képeket csinálni a + lévőkröl hátha segít ez vkinek..........előre is köx a tanácsokat ,segítségeket!!
szval rendelkezésemre áll 1 régi fajta bakelit lemez lejátszó és 1 sz.géphez való hangfal erősítő ami nemtom miért de nem müxik... 





