Fórum témák
» Több friss téma |
Fórum » NYÁK terv ellenőrzése
Azt hittem ilyen alkatrészeid vannak.. Először alkatrész méretezés, utána tervezés.
Üdv! Segítséget szeretnék kérni egy nagy frekvenciás teljes híd meghajtó nyáktervéhez. Paraméterek: a kapcsolás működhet akár 100Khz-en is, valamint a híd lehet nagy áramú (5A) de nagyobb feszültségű (250V) használatban is, a használt fetektől függően. Univerzális felhasználás.
Kérdéseim: 1: Kell a földvezetékeknek egy csomópont, ha igen hol legyen? A beállító potmétereknek a földpontja lehet így, azon a vezetéken amin az IC és Tc kondenzátor árama is folyik? 2: A nagy áramú rész és a fetmeghajtó pufferkondenzátorainak földje így egy hurkot alkot. Okozhat ez problémát? Esetleg a nagy áram egy része más úton haladna, vagy a pufferek töltésébe bezavar? 3: A többi IC földje mindegy hogyan, csak be legyen kötve valahová, vagy számít az összekötés?
Üdv.Egy havertól kaptam ezt a rajzot.Valaki tudna nekem nyákot tervezni hozzá?Ez gyújtás ráadásnál kb 5sec-ig zárná a PNA gombját hogy bekapcsoljon.Esetleg ha van egyszerűbb megoldás,várok ötleteket.Előre is köszönöm.
Ehez minek? Szinte semmi, egy nagyon pici próbapanelre összerakható.
Gondolom maratni sem szoktál, nem beszélve vasalásról, vagy akár nyák rajzolásról....
Marattam/rajzoltam már nyákot,csak nekem kicsi kellene hogy legyen ez.Amúgy jó az összeállítás?
Azt a gombot nem lehetne valamilyen félvezető eszközzel (tranyó, FET, optocsatoló...) zárni? Jelentősen lecsökkentené a nyák méretét, ha nem kellene rá relét rakni.
Azért tettem fel ezt a rajzot,hogy jó e,és ha van rá egyszerűbb megoldás,azt szívesen fogadom.
Vannak kis méretű relék, de egyszerűbb lenne ha rámérnél a kapcsolóra hogy milyen feszt kapcsol át a testhez képest, lehet meg lehetne oldani egy egyszerű rc taggal is.
Oks.Kibontom a navit,szét szedem,és rámérek a kapcsolójára.
Hello! A GND-hez képest is mérj rá, a két pontra. De egyáltalán nem biztos, hogy eredményre is fogsz jutni. Mert ha a gomb a proci által vezérelt mátrixba van bekötve (amire elég nagy esély van), akkor egyáltalán nem biztos, hogy bármit is fogsz mérni rajta egy műszerrel.. üdv!
Kedves Fórumozók!
A csatolt kapcsolási rajzhoz szeretnék nyák-ot tervezni/kérni! Remélem tudtok segíteni! Üdv. blush4rk!
Van készen is: Bővebben: Link
Nem vagyok az elektronikában jártas. Nem tudom melyik lenne nekem jó... tudnál linkelni egyet ami az enyémhez NAGYON hasonlít. előre is köszönöm!
Mindegyik nagyon hasonlítani fog a tiédre, mert ezt az IC-t nem lehet elbonyolítani és olyan találatot keress, ahol a nyákrajz mellett ott van a kapcsolási rajz is.
Ez valószínűleg jó lenne, de nekem nem kell bele poti akkor, hogy módosítsam?
Nem kell módosítani. Nem építed be és kész. De írtam, hogy mindig rajzzal együtt nézd a nyáktervet.
Ez működőképes lenne?
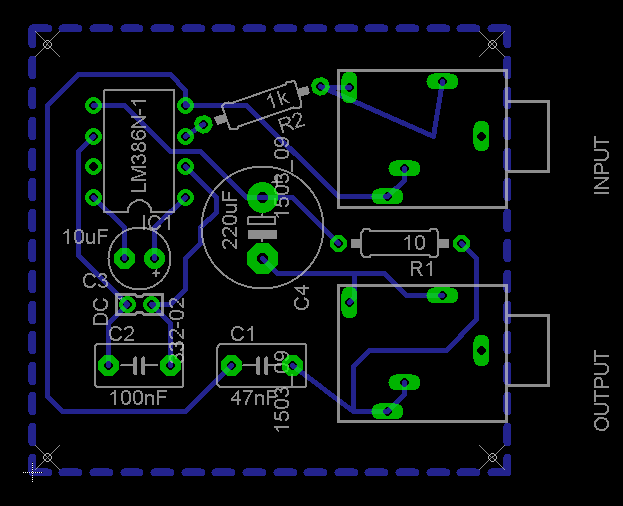
C3 bal oldali lábát miért kell átvinni az ic lábai között amikor felette ugyanaz megy el?
Fáradt vagyok, csak azért!
, de egyébként működőképes lenne?
Az, de az elrendezésen lehetne még dolgozni..
Egy kicsit átrendeztem, meg hozzáadtam néhány dolgot. Átnézed, hogy még így is jó?
Rendezgettem, meg bővítettem. Még így is jók a bekötések?
Ennek a csatlakozónak a test pontja a jobboldali lába és nem az alsó, legalább is szerintem.
A 10 ohm 47nF soros kapcsolás itt már nem jó, a 2-es 4-es láb nincs össze kötve, 1k meg elférne vízszintesen is.. Egyenlőre csak ennyi hibát találtam benne.
Hiába próbálkozom nem megy ez nekem, tudnál csinálni nekem egy rajzot?
MOD: Egyébként ez az alkatrészlista jó? A hozzászólás módosítva: Okt 6, 2013
Az a baj hogy nem használod a tervezőprogram sematik készítőjét , ha akapcsolási rajzot berajzolnád a sermatik készítőbe a nyáktervezésnél már minden alkatrészláb össze volna kötve egy sárga (gumikötéllel) és a nyáktervezésnél már nem tudnál hibás kötést csinálni .
Az a gond, hogy úgy csinálom és mégsem jó.
![]() Itt egy jack nélkül, de ebből sem igazán sikerül kicsi, de működőképes tervet csinálni.
Zöld pöttyöket nem kellene a kötési pontokhoz tenni?
Tettem. Ezt alkottam most, remélem ez már jó. Kicsit optimalizálhatsz rajta, ha van valami ötleted. A jackeket elhagytam mert nem tudom melyik láb mi....
A hozzászólás módosítva: Okt 6, 2013
Az előző hsz-ben mellékeltem a .brd fájlt.
Alkatrészlista: IC LM386N-1 http://www.hestore.hu/prod_10021938.html R1 1k ohm http://www.hestore.hu/prod_10020517.html R2 10 ohm http://www.hestore.hu/prod_10020473.html C1 47nF/50V http://www.hestore.hu/prod_10027834.html C2 100nF/50V http://www.hestore.hu/prod_10025992.html C3 10µF/16V http://www.hestore.hu/prod_10030343.html C4 220µF/16V http://www.hestore.hu/prod_10001402.html + tűsor, stb. Ezek jók vagy más értékűek kellenének?
Egy kicsit belepiszkáltam (megnyitás után klikk a ratsnest ikonra baloldalt alulról a harmadik )
A hozzászólás módosítva: Okt 6, 2013
|
Bejelentkezés
Hirdetés |










, de egyébként működőképes lenne? 








