Fórum témák
» Több friss téma |
Valamit sejtesz, csak nem az igazi. Az 555-ben valóbanvan két komparátor, melynek referencia forrása az 1/3-ad és 2/3-ad táp. Csak hogy ezt nem egy kapuáramkör (ami összegezné a logikai jelet) hanem egy RS tároló követi. Avagy a Q kimenete L szintű lesz, ha 2/3-ad fölé megy a 6-os bemenet, és H szintű lesz, ha 1/3-ad alá megy a 2-es bement.
Te viszont ha jól értem azt szeretnéd, hogy jelezzen ha fölé vagy alá megy a feszültség 1,65V-nak. (Ami gondolom a 3,3V tápfeszültséget igénylő IC féltápfeszültsége egyébként.) üdv!
Értem, és köszönöm a segítséget. Akkor megépítem az általad adott megoldással.
A TLC393-at helyettesíthetem mással? LM 393 N? Bővebben: Link
Hello! Természetesen lehet, igazából csak találomra választottam a TINA-ban a TLC-t. (A valóságban a 393 két komparátorának egy tápfeszültsége van csak, nem úgy mint a rajzon..) Ha az egész cucc 3,3V tápról megy, akkor lehet arról is működtetni. Vagy ha az adó 5V-ról megy, és az érzékelő 3,3,V-ról, akkor a referencia feszültség osztóját lehet a 3,3V-ra kapcsolni. De ebben az esetben az R1 helyett 1kohm kell. üdv!
Sziasztok!
Mi okozhatja ennél az akkuvédelmi kapcsolásnál, hogy alacsony terhelés mellett működik, de ha rákapcsolok 2-3 A-es fogyasztót, akkor bizonytalanná válik a lekapcsolás. Első körben a műveleti erősítő első fele volt csak bekötve, de túl lassúnak bizonyult. Ezért kötöttem be a második erősítőt is, de így sem tűnik elég megbízhatónak. Esetleg ha tudna valaki javasolni egy "bolondbiztos" kapcsolást helyette, az is jó lenne. Az egyetlen szempont, hogy a meglévő alkatrészekből lehessen összeállítani. Egy 3 cellás akkupakkhoz kéne, tehát a lekapcsolást 9-10V között kell megoldani, lehetőleg beállíthatóan. A hozzászólás módosítva: Okt 5, 2013
Sziasztok!
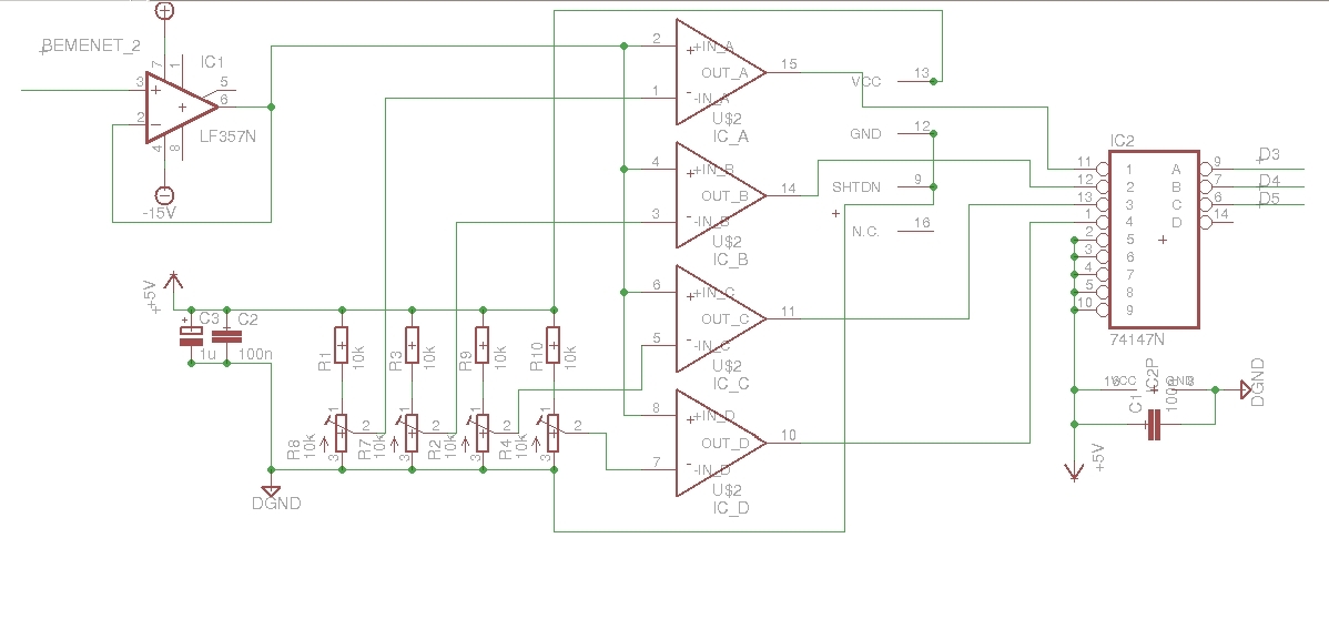
A következő komparátoros problémám merült fel a mellékelt kapcsolásban: a komparátorok kimenetei nem átbillennek egyik szintről a másikra (jelen esetben közel tápfesz és gnd) hanem közelítve a komparálási szintet, fokozatosan, átmenettel váltanak át. A baj itt kezdődik, mivel utána TTL áramkör van, ami után pedig szintén TTL szintű jelet vár az AD526, és bizonytalan a váltás. A másik gond, hogy az IC-n belül adatlap szerint van 3,5mV hiszterézis, de valójában ez 100mV-ot is meghaladó mértékű, nekem pedig 10mV-os nagyságrendre is váltania kéne. A helyzet akkor sem javul, ha kihagyom a buffer fokozatot és csak simán a bemenetre adok jelet. Próbáltam közvetlen az ic lábai közé hidegítő kondit, illetve a bemenetekre is, de csak nagyon pici változást hozott. Milyen ötletetek van erre? Az IC egy MAX964, ami elvileg gyors is, beépített hiszterézise is van, meg TTL/CMOS kompatibilis is. Üdv!
Illetve mégegy kérdés ezzel kapcsolatban: az miért van, hogy azon a ponton, ahol a 4 bemenet össze van kötve, mindig lehet valamilyen feszültséget mérni? Elég rendesen melegszik a műveleti erősítő is, ami hajtja azokat a bemeneteket.
Nem mélyedtem bele a kapcsolásodba, de néhány gondolat.
A komparátorokat a - bemenetükön szoktuk vezérelni, a + bemenet a referencia általában. Nekem mondjuk eszembe se jutott volna megfordítani. A melegedés problémája. Biztos láttad, hogy a bemenet diódákkal, ellenállással védve van. Elgondolkoznék azon, hogy a referencia, és a komparálási feszültség különbségéből adódó áramok összege mennyire terheli a meghajtó IC-t. Az sem világos, miért kell gyors komparátorokat használnod, mikor egy TTL IC -t egy közönséges 339 meg tud hajtani, és ott viszonylag egyszerűen pozitív visszacsatolással (Schmitt áramkör) tudsz hiszterézis beállítani.
Szia!
Azért így vannak felvéve a bemenetek, mert a TTL IC logikája így kívánta meg! Az egész áramkör egy fotodiódás mérőfej által szolgáltatott fesz. értéket kap, ami maximálisan 2,5V lehet. Ahogy a bemeneti feszültség csökken, rendre 1,2-0,6-0,3-0,15V-os referenciákhoz képest kapcsol(ná)nak a komparátorok, ami a 74147 után egy AD526-os programozható erősítőt állít be úgy, hogy lehetőség szerint minél jobban kihasználjam az A/D konverter 12 bitjét, illetve kiterjesszem a méréshatárt. A bemeneti feszültség nem túl gyorsan változik (egy led térbeli fényerősségeloszlását vizsgálom), így tényleg fölösleges a gyors komparátor, inkább valami precíz kellett volna. Az A/D konverter jelén kívül a logikai jeleket is feldolgozom, hogy tudja a program, hogy mekkorát erősített a fokozat, ezért is jólenne, ha határozottan és pontos helyen váltana a kimenet.
Lehet invertálni is a kimenetet, de LM311 -nek van mindkét fázisra kimenete.
Megnéztem szkóppal is a kimenetet, és elég érdekes :S
Az első képen lassan változtatom a feszültséget, a másikon tekergetem a potit az "átmeneti" tartományban lassan, majd a végén gyorsan. A probléma at LM311-el az, hogy csak egyes, nekem pedig négyes kell, másrészt már kész nyák van, beültetve az smd MAX ic-vel A hozzászólás módosítva: Okt 11, 2013
Valóban érdekes. Hiszterézist kéne vinni a rendszerbe, némi pozitív visszacsatolásra is szükség lenne, De kész áramkörrel nemigen lehet mit kezdeni.
Üdv! Kevés ismerettel rendelkezem az elektronikában. Tudna nekem valaki egy egyszerű komparátor rajzot javasolni amit megépítve egy meglévő egyszerű aksitöltőbe be lehetne építeni és 14.5V feszültség elérésekor lekapcsolná a töltőt?
Előre is köszönöm!
Hello! PLd. itt találsz egy komplett áramkört, erre a célra. A töltő csak minta. Egy KR11-es relével, akár egyszerre a hálózatot és az aksit is le kapcsolhatod. Akkor fordított polaritású rákapcsolás ellen is véd. üdv!
Kedves "proli007"! Nagyon köszönöm, hogy segíteni próbálsz de neked ez olyan mint levegőt venni nekem viszont magas. Valami olyan dologra volna szükségem ami egy kapcsolási rajz amin feliratok mutatják melyik a bemenő és kimenő plusz mínusz vagy itt a relé amivel meg kell szakítanom a meghatározott vezetéket, a kikapcsolási feszt pedig itt vagy így lehet állítani. Ezt megépíteném és betenném a meglévő szabályozatlan 6A-es trafóból és egyenirányítóból álló töltőbe ami a végén már 17V fölött tölt és ezért virrasztani kell fölötte. A rajz amit belinkeltél sajnos magas nekem. Ez egy komparátor vagy egy lekapcsoló áramkör esetleg komplett töltő amiből egy részt kellene kiemelni és megépíteni? Pontosan követve alighanem meg tudnám építeni de nem értem mit hova kössek és nincs senki a közelemben akitől segítséget kérhetnék. Őszintén kérlek, hajolj lejjebb a tudásomhoz ha létezik egyáltalán olyan szinten megoldás amit képviselek és feliratozd légy szíves a kapcsolódási pontokat és azt a részt amit meg kell építeni ebből. Köszönöm a türelmed!
Hello! Nincs itt semmi csoda. Ez pont azt teszi, amit szeretnél.
- Ha az aksi feszültsége eléri a 10V-ot, akkor bekapcsolja a töltőt, és egyben rákapcsolja az aksit is. - Ha az aksi eléri a potival beállított feszültséget, akkor kikapcsolja a töltőt. - Ha legyártod a panelt, akkor lerajzolom, mit hova kell kötni. De egy relé kell hozzá, ami elbírja töltőáramot, és ha van három kontaktusa és kibírja a töltőáramot, akkor mindent ki tud kapcsolni. üdv!
Köszönöm! Holnap beszerzem a szükséges dolgokat és belevágok. Üdv!
Sziasztok! Egy kis segítséget szeretnék kérni! 20 év után újra szeretnék elektronikával foglalkozni,elég sok kimaradt tudom , de egy olyan komparátort szeretnék építeni amelyik 50 mv alatt led et be kapcsol, felette meg kikapcsol, emlékeim szerint lm 358 megfelelne erre a célra , próbálkoztam is de nem akar összejönni
Köszönöm , de mint már mondtam pár év kiesett , megpróbálom lm311 el
Nézegesd a HEStoréban a komparátorok adatlapjait, találsz rajtuk ajánlott kapcsolásokat is.
Kedves pucuka! köszi a segítséget. Az LM358 nál jobb nem kell. Rászántam a hétvégét, tökéletes kapcsolás építhető szimpla táppal, 50 mv os küszöbszinttel , és borzasztóan bonyolult ám komparátort építeni belőle.
Váljék, egészségedre. Majd csak felakad egyszer.
mármint az egészségem vagy a komparátor??mert mindkettő tökéletes,,
Az a gond, hogy a komparátor helyes működéséhez hiszterézis kell. Hiszterézist pozitív visszacsatolással lehet készíteni. Attól meg a műveleti erősítő kiakadhat, a komparátor meg nem.
hát lehet hogy kiakadhat,, különbséget tudok tenni az elmélet meg a gyakorlat között , még ha nem is vagyok mérnök, elküldhetek neked egy rajzot ha gondolod , lehet azt mondod csoda hogy működik.De működik pár napja már,és jól működik.A történet röviden : 5 celsius fok alatt kell egy hangjelző áramkör,(fóliasátorba): vettem egy lm 35 öt (10 mv/celsius) meg egy lm 358 at, 3 as láb ref 50 mv , 2 láb lm35 kimenet, 1 es láb bc212 emitter + ,collektor zümmeren keresztül - , bármikor lehűtöm az lm35 öt 5 fok alá a zümmer megszólal,, nem tudom kiakadhat e bármikor ,, de eddig még nem tette, persze lehet igazad lesz, akkor majd tovább gondolom a dolgot. Egyenlőre hiszterézis nélkül is jól működik. Miért is? : szerintem azért mert a hőérzékelőnek van egy kis hőtehetetlensége,cél ic ugyan de azért ahogy néztem lassan áll vissza , lehet nem véletlenül.De azért köszi a segítséget, már rég nem építettem semmit,, de lassan majd belerázódok,,
Sziasztok!
Adott egy áramkör, amely felépítéséről nem sokat lehet megtudni, ugyanis minden félvezetőről gondosan lereszelték a típusát. Az áramkör tökéletesen működik, és szeretnék egy relét vezéreltetni ezzel az elektronikával. Bluetooth-n csatlakozik egy mobiltelefonhoz az egység, és azt szeretném elérni, hogy a relé akkor kapcsoljon be, amikor hívás érkezik, vagy zenét hangosítok ki a telefonon. Találtam az áramkörön egy olyan pontot, ahol aktív állapotban 1,5V-ról 1,8V-ra emelkedik a feszültség, és arra gondoltam, hogy egy műveleti erősítővel ezt a különbséget lehetne úgy "kezelni", hogy amikor megemelkedik a feszültség az adott ponton, akkor bekapcsoljon a relé. Az áramkör stabil 5V-ról üzemel, és a GND és az adott pont között emelkedik a feszültség 0,3V-ot. Ebben kérném a segítségeteket, amelyet előre is köszönök.
Mielőtt nagyon nekilendülnél, azt nem ártana tisztázni miféle feszültség az amit találtál.Lehet csak valami váltakozó feszültségnek az egyenáramú összetevője. Kipróbálnám váltófeszültségett mérve az adott ponton egy kondenzátoron keresztül. így esetleg könnyebben dekódolható eltérést tapasztalhatnál.
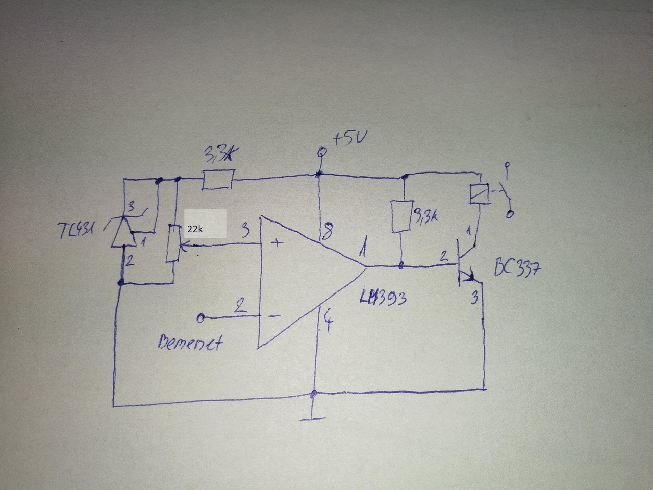
Szia! Egy egyszerű komparátor kapcsolásra van szükséged. A 22k-s trimmer potival beállítasz az LM393 3-as lábán 1,6-1,7V-ot és ha ezt a szintet átlépi a bemeneti feszültség, akkor billen át a kimenet, és húz meg a relé.
A hozzászólás módosítva: Aug 21, 2017
Köszönöm, pontosan erre van szükségem. Megépítem, és visszajelzek majd.
|
Bejelentkezés
Hirdetés |













