Fórum témák
» Több friss téma |
Én sem próbáltam még ki csak elvi dolog volt . De ennek úgy kellene működnie , hogy a mikrofonról érkező jel, aminek az erősítése R6 al állítható.Az ez utáni komparátor utáni egyenirányított jel húzatná meg a jelfogót .Aminek a húzva záró érintkezője kapcsolja amit éppen kell.Jelen esetbe a műszert indítaná
Ha most neked egyből húz , akkor nem lehet az , hogy túl érzékeny ? A hozzászólás módosítva: Szept 3, 2013
Túlzottan nem mélyültem bele, próbapanelen összeraktam, akkor derült ki, hogy kell a relé, mert annélkül nem húzta eléggé földre az AVR bemenetét. Így viszont trükközni kellett az ellenállásokkal. Majd ha lesz egy kis időm, kipróbálom a komparátor bemeneteinek felcserélésével is.
Végül is túlzottan nem zavar, mert meghúzott relével 8,5-10 mA a fogyasztás, a teszterben lévő 1100 mAh telefonakksi bírja... A hozzászólás módosítva: Szept 3, 2013
Szóval belső aksi , és akkor töltőáramkör is van benne vagy ?
Igen töltő is, meg DC-DC konverter is kettő. Egy az 5V-nak, meg egy másik a zener teszternek.
Ez utóbbi átkapcsolható, egyik állásban 48V, másik állásban 27V-ot ad. A 27V azért kellett, mert így stab IC-ket is tudok mérni - tesztelni. Már csak előlapot kéne csinálni. Itt egy kép, nehezen, de ki lehet venni, hogy benne van egy 78L12 IC: A hozzászólás módosítva: Szept 3, 2013
Megszületett a "füttykapcsoló" egyszerűsített változata. Még csak próbapanelen lett összedugdosva, de hibátlanul működik, és csak 0,15 mA a fogysztása.
Hello!
Ha csak LM2733 (40v-os) DC-DC van az is elég Z dióda méréshez? Vagy mindenképp kell 50 V-os DC-DC?
Hello!
A 40 voltos is jó,de azzal csak 40 voltos zener-ig mérsz...
Köszi!
Üdvözlök mindenkit az oldalon.
Egy jó éve építettem meg azt az alkatrész tesztert, és látom milyen hatalmas fejlődésen ment át ez az egész. Szinte már mindet tud, a szó szoros értelmében. Azon gondolkozom, hogy érdemes lenne kicserélnem a mikrovezérlőt egy nagyobbra (Atmega 328) és egy okosabb programra. Ha jól értem a dolgot, akkor amit pluszt fogok kapni az az induktivitás mérés, esr, mérés, gyors dióda megkülönböztetése, zéner dióda mérés. Látom van magyar nyelvű, és angol verzió is fent.Bár nekem semmi gondom az angollal sem.Esetleg van köztetek olyan aki már mind kettőt megpróbálta, és tud gyakorlati tapasztalatot is mondani??
Kiegészíteném még .
Elektrolit kondenzátoroknál feszültség vesztést % ban a névleges értékhez képest. Feszültség mérést is tud , és hang vezérelt mérést is.
A hang vezérelt mérést az enyém nem tudja még.Vagy is ha ezt akarom használni ,akkor ki kell egészítenem az áramkörömet hardveresen is hozzá.
A kész műszerben, csak a mikrovezérlőt cserélném ki. De, hogy látom mennyien ráizgultak erre a hangvezérlésre, bizonyára kényelmesebb is lehet használni.Bár ez egy hangos üzemben, nem szerencsés.De a funkciót ki is lehet kapcsolni, és csak a megfelelő helyen használni!! Mindenképp elgondolkodtató a dolog.
Igen egyén válogatja a felhasználást , és a kiegészítő funkciók megépítését.
De van egy két dolog ami , ha te is változtatni szeretnél , akkor nem lesz elég csak a processzor csere. Külső kvarc kell , ha a tiéd most is ilyen , akkor nem kell , lehet anélkül is , de kvarccal pontosabb. Kell referencia feszültség forrás hozzá 2,5v . És a zéner méréshez megint csak a kiegészítő áramkör .És a mérő ellenállások a 680 ohm , és a 470 k ohm os ellenállások cseréje min 1% tűrésűre .
Nos még az enyém belső órajellel működik.Még nagyon az elején építettem meg.Annyi extra van benne, hogy magától kikapcsol.
Viszont nagyon sok hasznát vettem eddig, és mindenképpen szeretnék újítani rajta, így hát akár egy komplett belső cserével is jár mind ez.Te már látom jobban otthon vagy a témában.Tudnál nekem egy most fullos PCB tervet vasalásos technikához adni??Előre is köszönöm. Ja, még egy fontos momentum. DIP tokozásos procihoz kellene.
Egy a baj ez enyém full smd , de pill. szétnézek.
Üdv!
Tedd fel kérlek az smd változatot is...én arra lennék vevő. Nekem mindegy a kialakítás,csak minél többet tudjon minél kisebb helyen.
Nos akkor itt lesz a tiéd gondolom el tudsz majd rajta igazodni.
A hozzászólás módosítva: Okt 15, 2013
Szia! Az én verziómat pedig megtalálod itt, a hangkapcsolóval és a step-up konverterrel együtt, az automata kikapcsolás nélkül:
Bővebben: Link A hozzászólás módosítva: Okt 15, 2013
Ez pedig a saját full smd változatom.
Tessék parancsolj.
Mind kettőtöknek nagyon szépen köszönöm.Még alszom rá párat, hogy melyik legyen.
Pár oldallal ez előtt van fent 328 ra HEX file angol nyelven.Azt már letöltöttem.
Szívesen , és ha valami gond lesz nyugodtan kérdezz ,akár Morgó kollégától , vagy tőlem , vagy itt a fórumon bárkitől .
Ehez a verzióhoz jó lenne egy kapcsolási rajz is.
Szia!
A te SMD változatodban beültetve programozod az AVR-t?Vagy már beültetve,ha igen akkor megvan hozzá a programozó csatlakozó? Köszönöm a választ!
Igen már beültetve programozom, illetve van külső programozáshoz is adapterem atmega328 hoz.
Nincs külön csatlakozó a panelon a megfelelő pontokról van elvezetve a doboz alján lévő csatlakozóhoz.
Köszönöm a gyors válaszodat így már érthető!
Szia.
Tudnál egy beültetési rajzot is mellékelni?
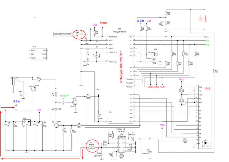
Ennek a PCB-nek a kapcsolási rajzát fel tennéd nekem valamikor??Előre is köszi!
Tudnék , de mivel smd , és túl zsúfolt lenne talán , így egyszerűbb.
Egy két alkatrész sajna nincs meg a 3d könyvtáramban ,és azért nem jelenik meg, de talán nem nehéz kideríteni.
Köszi a képet de ebből nem igazán lehet kideríteni ki kivel van.
|
Bejelentkezés
Hirdetés |






Egy jó éve építettem meg azt az alkatrész tesztert, és látom milyen hatalmas fejlődésen ment át ez az egész. Szinte már mindet tud, a szó szoros értelmében. Azon gondolkozom, hogy érdemes lenne kicserélnem a mikrovezérlőt egy nagyobbra (Atmega 328) és egy okosabb programra. Ha jól értem a dolgot, akkor amit pluszt fogok kapni az az induktivitás mérés, esr, mérés, gyors dióda megkülönböztetése, zéner dióda mérés. Látom van magyar nyelvű, és angol verzió is fent.Bár nekem semmi gondom az angollal sem.Esetleg van köztetek olyan aki már mind kettőt megpróbálta, és tud gyakorlati tapasztalatot is mondani?? 







