Fórum témák
» Több friss téma |
A táp részen szűrve vannak. Még a Diódáknál is.
Itt az alkalmas pillanat, hogy a helyükre kerüljenek a szűrőkondik
Akkor ez a megoldás nem jó?
Bár az a 10n és 1M ohmos ellenállás a földpontban nincs benne. A hozzászólás módosítva: Szept 24, 2013
A diódákon hasznos a csillapítás, az 1µF segít abban, hogy a táp belső ellenállása egyenletes legyen a hangfrekvenciás sávban. A 100nF-t a végfok panelre tenném, illetve oda is.
Értem!
Akkor kipróbálom holnap! Meg azt is, hogy nem -e a panelek zavarják egymást valami miatt.
A paneleket egy "kontinens" választja el egymástól, persze akkor igazán, ha a hűtőbordák testre vannak kötve.
Ajjajj. Sajnos nem a kondi a baj.
![]() Alapból van a panelen mindkét ágban 100nF kondi. Próbáltam felvenni a hangját, de sajnos nem lehet kivenni belőle. Meg ha teljesen kivezérelem akkor nem torzítja a hangot, hanem ismét ilyen pattogó hangot add a "basszusoknál". Próbáltam külön-külön is az oldalakat, de nem változott. Lehet ki kéne cserélni a régi tranzisztorokat is (meghajtó kör)?!
Szia!
Sajnos még mindig rossz a panel és pattogó hangot ad ki. Most sikerült időt szánnom rá és az lenne a kérdésem, hogy milyen korszerűbb tranzisztorokra cseréljem ki a meghajtó rész tranzisztorait? (BC300 és a BC212)
Úgy tudom a Quad nem kényes a jelerősítő tranzisztorokra.
Nézd meg azt a pattogást szkópon! Ha nincs műszered, akkor hangkártya szkóppal.
Nem várnék eredményt a tranzisztorok cseréjétől. Ha izgatja a fantáziádat próbáld ki nyugodtan.
Egy autóba való erősítőnél találkoztam hasonló problémával és ott a meghajtó tranzisztorokkal volt gond. De teljesen igazad van, hogy méréssel lehetne megnézni.
Szia!
Kicseréltem a tranzisztorokat és hozott eredményt. De még valami gond van mindig. Ha az egyik csatornán a hangerőszabályzó fel van tekerve, a másik csatornán pedig éppen hogy egy kicsi van téve, akkor megint valami recsegős hangot ad ki. Na most a kérdésem, a potmétert hogyan kötöd be a bemenet és a végfok között? Mert arra gondolok, hogy ott lesz a hiba.
A potit a bemenő jel útjában szoktam elhelyezni. A jó működéséhez korrekt huzalozásra is szükség van. Íme egy leírás.
Nekem az alábbi módon van jelenleg.
Akkor ez nem jó?
Természetesen így, feszültségosztóként használom a potenciométert magam is.
Sziasztok! Tudnátok segíteni. Az erősítőmbe betettem az OPA134 helyett egy LME49710 IC-t. Az OPA134 nél lehetet állítani az 1,8 lábon egy 100K potival a kimeneti DC-t közel 0V értékre. Az LME49710 nél 1,2V van a kimeneten. A hangszoró rálötése után persze ez leesik 20-30mV ra. Milyen megoldást tudtok a jelenség kizárására? Üdv.
Az az IC 40 éves. Nem találtál korszerűbbet?
Kedves "tuningolók"!
Javsalatot tennék a Qaud 405-ös minőségi tuningolására, de ehhez segítséget is kérnék. Egy hangszererősítő elkészítése lenne a cél, melyhez közlöm a Rádiótechnika 1983-as évkönyvében Sipos Gyula okl. mérnök úr által jegyeztt mintegy hét oldalt, és az Rádiótechnika 1985/2-es számában megjelent Orion minierősítő (ST1025B) kapcsolási rajz részletét. Másodlagos cél, olyan mini quad végfok építése - habár kisebb teljesítményű, mint a gyári végfok (gyári 8 ohmon 2x20 W) - az AB osztály és a hálózati trafó teljesítménykorlátja miatt. Mire is akarok kilyukadni.... A frekvenciaátvitel tekintetében nem mindegy, hogy a quad bemeneti fokozata mire van kapcsolva (bemeneti impedancia). Az Orion erősítőben BF 245-ös FET-tel kivitelezett "forráskövető fokozat" elvégezheti az impedanciaillesztést, és ismeretim szerint fázist fordít, (erősitése közel 1) így végfok fázismenete is "helyre áll". (Hivatkozok a HIFI Magazin és HIFI Mozaik egykori számaira.) Az RT évkönyvben a meléklet 8. 9. és 10. oldalán közölt, traznisztoros és az ott javított áramgenerátoros kiegészítéssel leírt műveleti erősítő alkalmazás javaslom a sok esetben alkalmazott IC helyett. Véleményem szerint a Qaud torzítását tuajdonképpen az IC adja, illetve az IC-s eszközök sok esetben a magas frekvenciasávban "fázistolást végeznek". Jelenleg nincsenek meg az eszközeim a megépítésre, és mielött belefogok szeretném megvitatni tapasztaltabb szakemberekkel - veletek. Neten olvasott jegyzetek szerint a TL071-es műveleti erősítőnek (FET-differenciál erősítős) jobb a hangja, ezért tettem fel a FET-es korrektor kapcsolási rajzát is (már, ha nem IC-ben gondolkodunk). Ebben az estben a visszacsatoló körben nem kell a RIAA korrekció szerinti RC tag. Hivatkoznék a TL 071 dataseet-jére, ahol az IC belső felépítését is közlik, tehát "ötforintos" tranzisztorokból is építhető FET-es bemenetű, de nem IC-s műveleti erősítő.
Szia! Itt egy "mini" változat. A műveleti erősítőt elég bonyolult diszkrét alkatrészekből kiállítani, inkább válassz valami kifinomultabb példányt, például OPA134-est.
A source-követő FET nem fordít fázist. Nincs is arra szükség. Ha fázisazonos be és kimenetre vágynál így is megoldható.
Igazad van! A source-követő tényleg nem fordít fázist. Én csupán azért erőltettem a bemeneti FET-et, mert anno a HiFi Magyazin (illetve Mozaik) megjelenése idejében 220 Kohm volt a bemeneti impedancia szabványa Európában, a távol keleten pedig 50 Kohm körüli. Van olyan meghajtó elektronika, aminek az impedancia-illesztés fontos (Például ilyen volt a HFM1 fono elektronika is.) mivel a ferekvenciaátvitelbe beleszól. Amennyire emlékeim helyesek a tranzisztor (illetőleg FET) erősítési tényezője hatással van a bemeneti impedanciára, illetve a számításnál figyelembe kell venni ezt a tényezőt is. Műszereknél alkalmaznak FET-et a nagy bemeneti ellenállás miatt, így a mérési "hiba" kisebb. (A bemeneten lévő ellenállással párhozamaosan kapcsolódó "fél-félvezető" paralell ellenállása kevésbé terheli a meghajtó fokozatot és egyenletesebb a frekvenciátvitel.) A müveleti erősítő offszetjét valahogy be kell állítani, és az általad javasolt esetben az erre szolgáló ellenállás párhuzamosan kapcsolódik a bemenetre, ezzel csökkentve a bemeneti (váltakozó feszültségre vonatkozó) ellenállást is. Legalábbis, ahogy első ránézésre néztem a vonatkozó hivatkozást. Várom véleményed. Köszönöm a mini Quadra vonatkozó hivatkozást Üdvözlettel Daanken.
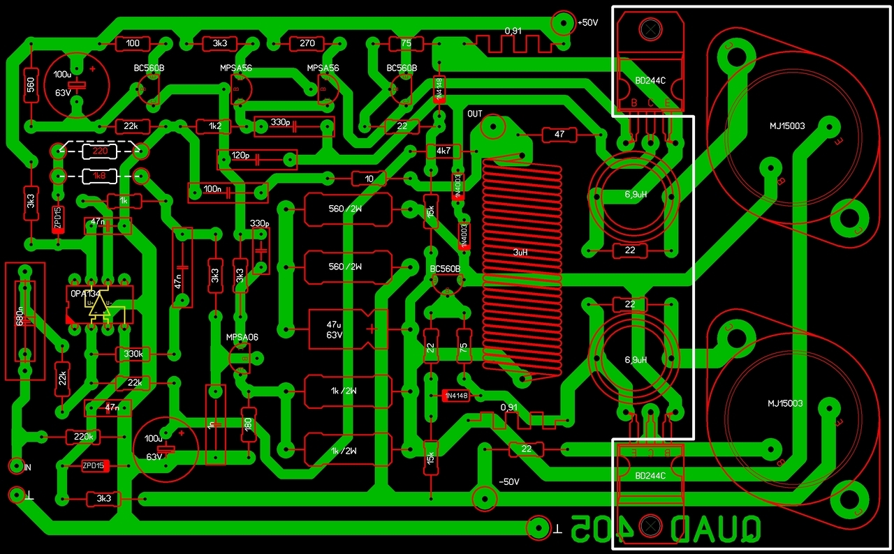
Sziasztok! Van pár Quad 405 Lay formátumom. Teszek fel róluk képet ha valakit érdekel felrakom a Lay-t is.
Még 2
És még egy jó kis hangszóró védelem.
A manapság használatos jelforrások, vígan elviselnek 10-50k terhelő impedanciát. Az alacsony lezáró ellenállásnak fontos szerepe van a jelkábelre rakodó zavarok elnyomásában. Az amatőr megengedheti magának, hogy a szóba jöhető forrásait egyezteti a végfok bemeneti ellenállásával, illetve az esetleg ide kerülő hangerő potival.
Egy két gondolat ehhez a minőségi tuninghoz. Közel 20 évig hallgattam a Quad-ot, zömében minit, ami egy saját átalakítás volt a nagyból. Sokmindent kipróbáltam rajta, mígnem találtam egy olyan kapcsolást aminek a hangja jobban tetszett, mellesleg a kapcsolás is jóval egyszerűbb. Azóta azt hallgatom.
Twinline 600 összeházasítva Quad 405-tel. Két év alatt el is jutottam a tesztüzemig. 4 óra 4db. 8ohmos hangfallal "ami kifér a csövön" Teljes siker. (pláne szomszédoknak, amikor lehalkítottam)
A hozzászólás módosítva: Nov 18, 2014
|
Bejelentkezés
Hirdetés |




























