Fórum témák

» Több friss téma
Fórum » Kapcsolóüzemű (PWM) végfok építése
Lapozás: OK   122 / 241
(#) lorylaci válasza (Felhasználó 46585) hozzászólására (») Okt 16, 2013 /
 
A kiadható minimuális impulzus ideje lényegében függ a kapcsolófrekvenciától.

És most jön az "új" bruno cikk lényege. Ahogy a "cikkemben" szerepel feltételeztük hgoy az ürejárati kapcoslási frekvencia a 180-os fázisforgatásnál van, amiről állítja, hogy csak közelítőleg igaz. Ezt Bruno levezeti, és ebből levezeti azt is, hogy mennyi a nyilturkú erősítés, és mennyi a kapcsolási frekvencia a kitöltési tényező függvényében (különböző impedanciákon).
Na akkor nagyon nagy kivezérléseknél leesik a nyilthurkú erősítés, tehát a bemeneten nagyobb hibajel kell ahhoz, hogy működjön. De van a rendszerben egy hiszterézis (a gate meghajtókon keresztül) és egy prop delay, ami okozza ekkor a rail sticking-et. (nem tudok rá magyar kifejezést).
(#) (Felhasználó 46585) válasza lorylaci hozzászólására (») Okt 16, 2013 /
 
Ez nekem így túl bonyolult. Legalábbis, egyenlőre. Sajnos, elfelejtettem a szabályozástechnikából tanultakat. És ez pedig keményen az. Úgyhogy inkább a fizikai oldaláról próbálom megérteni.
(#) (Felhasználó 46585) válasza lorylaci hozzászólására (») Okt 16, 2013 /
 
" A kiadható minimuális impulzus ideje lényegében függ a kapcsolófrekvenciától."

Ezt azért nem pontosan értem... illetve, az lehet, hogy ettől függ, de valójában, a fojtótekercs árama két érték között változik, vagyis egy sávon belül követi, - mondjuk a bemeneti jel, szinusz értékeit. Ha ez így van, márpedig így van, akkor a kimeneti hullámosságot ugyan úgy lehet számolni, mint egy tápnál. (Árammeredekségek = a fojtóra jutó fesz osztva az induktivitással.) Ha azt nézzük, hogy a kimeneti fesz hullámosságát egy adott értéken akarjuk tartani, akkor az előbbiek alapján kiszámolható, hogy pl. teljes kivezérlésnél mekkora kitöltésnek kell lennie. Ehhez tartozik egy minimális bekapcsolási ( vagy kikapcsolási ) impulzus szélesség. Ha ezt nem tudja az elektronika, akkor persze problémák lesznek. Vagyis, megnő a hullámosság. Ha így nézzük, akkor a hibaerősítő bemenetén is megnő a hullámosság, hiszen a be- és kimeneti jelek vannak itt kivonva. A többit meg csinálja az áramkör, ahogy tudja.
(#) Ge Lee válasza (Felhasználó 46585) hozzászólására (») Okt 17, 2013 /
 
A régivel kísérleteztem annak idején a fojtó értékével is, de már nem nagyon emlékszem belőle semmire (talán csak annyira hogy a nagyobb maradéktól jobban melegedett).
Azért alakul ez, talán még lesz is belőle valami. Köszönöm mindenkinek a team munkát.
A hozzászólás módosítva: Okt 17, 2013
(#) Ge Lee válasza (Felhasználó 46585) hozzászólására (») Okt 17, 2013 /
 
Egyelőre most is a régi szűrő értékeivel megy, tehát 30uH-1uF. A régi LM311-es megoldásnál előbb magához tért, pedig abban is ugyanez a szűrő volt, tehát nem gondolom hogy a miatt van. Mondjuk az egy párszáz Hz-es jel volt amit legutóbb csatoltam.
Ilyen a négyszögátvitel, a frekire nem emlékszem de talán 2kHz. A kapcsolófreki az most alacsony, valahol 190-200kHz körül lehet. A frekiátvitel így is jó, a 22kHz-es szinuszt 86%-os amplitúdóval viszi.
Persze lesz ez még finomítva majd, nagyobb lesz a kapcsolófreki, más a szűrő, és le akarom lassítani a be és kikapcsolást is, nekem ez az 50ns-os átkapcsolás gyorsnak tűnik.
(#) (Felhasználó 46585) válasza Ge Lee hozzászólására (») Okt 17, 2013 /
 
Egy kicsit csökkentsd a visszacsatolásban levő kondit, mert így azt lehet látni, hogy belekapcsol a felfutás végén. Persze, ha a négyszögjel nem elég gyors beállású, akkor rendben van, hiszen azt követi. De ha a négyszög gyors, akkor egyetlen kapcsolás alatt be kell állnia a kimenetnek. Vagyis, a félhíd átkapcsol és addig marad abban az állapotában, amíg pont akkora nem lesz a kimenete, mint a bemenet erősítészerese.

Tegyél a panelre legalább 2 db 470 µF-os elkót. Szerintem, az 5 kHz-s clip is szebb lesz. Olyan érzésem van, mintha egy kicsit csökkenne a tápfesz, mondjuk a panelhez vezető drót induktivitása miatt. Egyébként is kell oda puffer, mert különben legalább a kétszerese a torzítás, legalábbis én ilyesmiket mértem.

Az 50 ns nem túl gyors. Ha ezt lassítod, akkor biztosan elmegy a THD is. ( Egy kicsit ) Végül is arról van szó, hogy a gatemeghajtás kiad egy parancsot, hogy változzon meg a félhíd kimeneti feszültségének iránya és ez 50 ns alatt teljesül. Ha hozzávesszük, hogy ennek a parancsnak az alapja az előfok bemenetén képződik, akkor a teljesülés nem 50, hanem mondjuk 150 ns alatt történik meg. Ez ugye késleltetés, amit nem szeretünk. Ha most növeled az 50 ns-ot, akkor ez a késleltetés tovább nő. Nekem ez a komparátor bemenetétől a félhíd feszültségének megváltozásáig 90...100 ns. Ehhez jött még az opamp az elején. Tehát, 50-nél jóval gyorsabb volt a rise-, meg a fall time. Persze, azt is figyelembe kell venni, hogy ha lassítod, akkor kevesebb RF zavart is fog termelni, ebből kevesebbet fog látni az előfok, tehát, még az is elképzelhető, hogy bár nagyobb a késleltetés, mégis kisebb lesz a THD. Hát, itt jön be a nyákterv milyensége....
(#) lorylaci válasza Ge Lee hozzászólására (») Okt 17, 2013 /
 
Most jön az amit katt mond, be kell lőni a visszacsatolásnál a slew rate korlátot

A félhíd átmenete 50ns? Mert az elég lassú is, ha azt veszed. Mondjuk krédés, hgoy ez üresjárat (ahol tekercs árama irányt vált), vagy terhelés alatt.
A gate bekapcsolásást úgy lődd be, hogy mondjuk terhelés hatására se legyen 20ns-nál gyorsabb félhíd átemenet, túl gyors dU/dt azért szép kis zavart termel. Ha neked 50ns körül sincs jelentős torzítás, akkor annyira is belőheted. Ha lassítod, akkor nő a torzítás, meg a veszteség is persze. (cserébe kevesebb lesz a zavar)
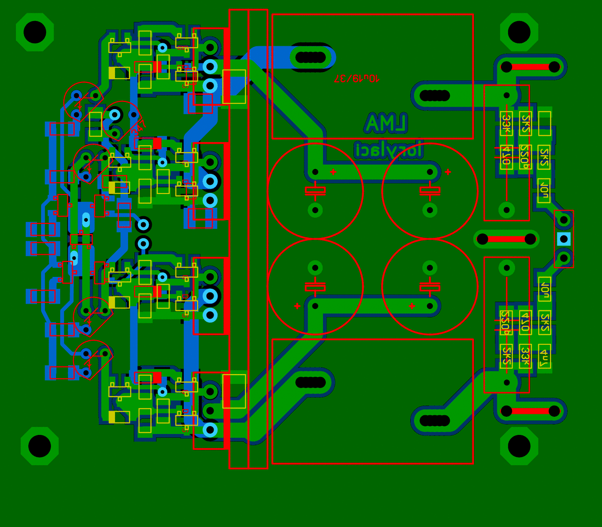
(#) lorylaci hozzászólása Okt 17, 2013 /
 
Na variálgattam, középütt az elkók, szélen a két tekercs. A visszacsatolási szuperosztó még mindig jobb odlalt van a bemenettel együtt, de így a felső rétegen kell majd az elejére mennie két drótnak, ráadásul végig a negatív táp felett. Szóval nem a legzajosabb részen.
Variálgatok még, de lehet nemsokára meglesz a megoldás
(#) Ge Lee válasza lorylaci hozzászólására (») Okt 17, 2013 /
 
Ez most végül is melyik kapcsolás a HIP vagy valami más?
(#) lorylaci válasza Ge Lee hozzászólására (») Okt 17, 2013 /
 
Én nem látok IC-t. Itt van ni pár oldallal korábban a kapcsolás szimulációval együtt.
LÉnyeg, hogy előbb az induktivitások középen voltak, és Katt javasotla, hogy rakjam őket távolabb egymástól, ki széléra, és így nem az induktivitások alatt van a visszacsatolás osztója meg egyéb.
Még hiányzik jópár pálya, de koncepció szempontjából jónak látom.
(#) (Felhasználó 46585) válasza lorylaci hozzászólására (») Okt 17, 2013 / 1
 
Látom, a kimenet mellé tetted a bemeneteket. Ebben az a baj, hogy vezetheted át az előfok két bemenetét a fojtók mellett a bal oldalra. Ha a szélén mennek ezek a fóliák, akkor felülre tehetsz fóliát, amit hozzákötsz a GND-hez, hátha árnyékol valamit, bár nem hiszek az ilyesmiben. Nem lenne jobb, ha a szinteltolókig az összes bemeneti rész a jobb oldalon lenne? A szinteltolók kimenete mégiscsak alacsonyabb impedanciájú, mint a diff erősítő bemenete?

A kimeneten hiányzik egy nagy kondi, ami a két kimenet közé van kötve.

Ami nekem még gyanús, ( ha jól látom, értelmezem a szineket ), ha a sötétzöld a teliföld, akkor két jó nagy hurok van. A panel bal oldala teliföld, ez rendben van, középen átmegy a pufferkondik negatívjára, aztán megy tovább a teliföld és felfelé, meg lefelé kettéágazik, majd a plusz tápvezetékeket ( hogy lesznek összekötve a pluszok? ) megkerülve megy vissza a panel bal oldalára. Ez az a két nagy hurok. Nem biztos, hogy ez baj, de ha igen, akkor elvághatod a teliföldet a tranyósor felett és alatt. Persze, akkor meg nem igazán közös a bemeneti föld, meg a bal oldali föld, hiszen közben vannak a pufferkondik negatívja. Esetleg, azt is lehet csinálni, hogy a tranyósor közepén vágod el a teliföldet, akkor csak a szélekről kap földet a baloldal. Ez is egy nagy hurok, de ezt is meg lehet szakítani valahol a tranyósor alatt, vagy felett. Persze, vagylagosan, vagy fent, vagy lent. Igazából, csak találgatok, szóval gondold át. Félhídra is nagyon nehéz nyákot tervezni, hát még teljes hídra...
(#) lorylaci válasza (Felhasználó 46585) hozzászólására (») Okt 17, 2013 /
 
Idézet:
„Ebben az a baj, hogy vezetheted át az előfok két bemenetét a fojtók mellett a bal oldalra”

Úgy terveztem hogy a két pálya a nyák közepén menen át, alatta egy elég tiszta gnd lenne, meg körülötte is.
Idézet:
„. Nem lenne jobb, ha a szinteltolókig az összes bemeneti rész a jobb oldalon lenne?”

Pont ezen gondolkodtam Igazából azon, hogy vajon a nemrég mellékelt képen ha bal oldalt a FETek, jobb odlalt a bement, akkor mi hogyan megy.
Az a krédés, hogy hol számít többet egy jó 5-8 centinyi nyákpája induktivitása (20-40nH). A szinteltolóknál a szinteltoló áramnak át kell töltenie a parazita kapacitásokat. A szimulációban itt jó kis áramtüskék voltak.
De pont ezért lesz jó a szimuláció, egyszerűen berakom.
Az észevételed jogos, ugynais ha egy jel forrásimpedanciája nagy, akkor azt bizony könnyen megtámadja a zaj, még akokr is ha feltételezem, hogy egy tiszta gnd környezeten menne kreszül.

Idézet:

A kimeneten hiányzik egy nagy kondi, ami a két kimenet közé van kötve.”

Valóban, ha bár az a kondi nem kötelező. A TI ajánlása szerint Ad moduláció esetén úgy ideális ha a két kimenet között és a kimenetek és táp (vagy föld) közötti kodni aránya 1:3-1:10. De amúgy el is hagyható, bár így nagyobb kondik kellenek.

Idézet:
„ha jól látom, értelmezem a szineket”

A nyákon alul és felül is teliföld van. Sajnos az egyik itt a másik ott szabdalt egy kicsit. A hurkokat most már én is látom. Ha elég sűrűn van átkötés a két teliföld között, akkor a hurkok úgymond eltűnnek azzal, hogy így nagyjából egy nagy teliföld lesz.

Idézet:
„a plusz tápvezetékeket ( hogy lesznek összekötve a pluszok? )”

Még nem tudom . Valószínűle úgy ahogy a korábbi mellékelt képen. Nagyjából középen bejön a táp, és kettéágazik két ferritgyűrűn keresztül.

Idézet:
„Félhídra is nagyon nehéz nyákot tervezni, hát még teljes hídra...”

Az előző HIPes nyák nagyon jól bizonyított, kis zaj, kis tranziensek, és ott középen volt a tekercs, alatta is ment a viszacsatolás. De ott is midnkét oldalt teliföld volt gyakori átkötésekkel.

Köszi szépen az észrevételeket.
(#) (Felhasználó 46585) válasza lorylaci hozzászólására (») Okt 17, 2013 /
 
Még valami. Ha nem megy egy átkötés fóliákkal, betehetsz nyugodtan drótot is.

Szóval sok-sok átkötés a teliföldek között... hm... nagyon ravasz!

Azért, ha belefér, gyömöszöld bele azt a harmadik kondit. Gondolj arra, hogy nem mindegy, mert ugye a két kondi alja egy fólián keresztül van összekötve és mint említeni szoktad, a fóliáknak is van iduktivitásuk. Ha benne van a harmadik kondi is, akkor ez a hatás jóval kisebb.

Még valami. Ha fogsz egy darab drótot és csinálsz belőle egy kört, akkor annak lesz egy induktivitása. Ha a drótot összenyomod egymás mellé, akkor ez az induktivitás a töredékére csökken. Azért, mert az oda- és visszamenő drótok mágneses tere lerontja (kioltja ) egymást. Azt meg lehet csinálni a nyákon is, alul mész oda, felül meg vissza. nyilván, nem lesz tökéletes, mert ez a kioltás igazából akkor lenne jó, ha a két drót egy térben lenne. Az meg ugye nem megy, mert ugyanabban a térben csak egy drót fér el... Biztosan ezt a dolgot te is tudod, de azért jusson eszedbe, hátha ki lehet ezt használni. Egyszer csináltam egy kütyüt tranyókkal, ami tudott 1000A-t kapcsolni, ott a tranyók ez az elv alapján voltak párhuzamosan kapcsolva. ( 20 db 50 A-es darlington volt. )
(#) Ge Lee hozzászólása Okt 22, 2013 /
 
Lassan de biztosan haladok a nyákkal. Egész kompakt is lenne a végeredmény, de az elkókkal meg vagyok lőve. 100V-osban a nagyobb kapacitásúak már brutális méretűek, ami pedig még méretben elférne (RM5 10mm átmérő) annak a kapacitása kicsi, az ESR-je meg jó nagy.
Nem lenne elég ha a hypex nyákjához hasonló megoldással tömbösítenék oda néhány 1-2µF körüli MKT-t? Mondjuk abban a szűrő lett így megoldva ha jól látom. Végül is a tápban lesz elkó bőven, a hozzávezetés a nyákhoz meg mondjuk 20-25cm drót a maga induktivitásával.
(#) lorylaci válasza Ge Lee hozzászólására (») Okt 22, 2013 /
 
Nálam 1 centire van a FETtől az elkó széle, hasonlóan a mellékelt képhez. A FETek tövibe úgyis fogsz gondolom X7R kondikat rakni, így a közeli MKT már sokat szerintem nem fog segíteni.
Nézz körbe más boltokban,melyik gyártótól van a kondi. Lehet nincs kiírva, hogy LOW-ESR, de ha rákeresel az adatlapukra valószínűleg találsz olyat, ami jobb.
(#) sny válasza Ge Lee hozzászólására (») Okt 22, 2013 /
 
Lorylacival értek egyet, a FET-ekhez közel még egy kisebb kondenzátor is többet ér, mint kilométerre egy tömb.

A zavarokat a keletkezés helyén célszerű kezelni.
(#) Ge Lee válasza lorylaci hozzászólására (») Okt 22, 2013 /
 
Nem érted mire gondolok. A FET tövében persze lesz X7R, bár az is csak akkor ér igazán valamit, ha a gnd csillagpontjából egyenesen oda megy a drót vagy a fólia. Azt meg mindkét tápoldalra képtelenség normálisan megcsinálni. Illetve meg lehet, csak akkor nem nyák lesz a végeredmény hanem pókháló.

Az MKT-kkal az elkókat váltanám ki. Még elég régen csatolt pimi egy képet az övéről, abban pl. elkó egyáltalán nem is volt a nyákon. Tehát lenne mindkét tápágban néhány µF MKT-ból, elkó viszont egy sem. Ez +/-40V-on még egész jól működött, de most nagyobb lesz a tápfesz, meg a kimenő áram is.
(#) lorylaci válasza Ge Lee hozzászólására (») Okt 22, 2013 /
 
Ez most elgondolkodtatott. Teljeshídban az áram útja a következő: egyik félhíd felső FET drain, kondi fegyverzete, kondi másik fegyverzete, másik félhídalsó FET source.
(#) djhans hozzászólása Okt 22, 2013 /
 
Megépítettem az erősítőt, szól is szépen meg nagyot de a hangerőpoti köztes helyzetében halkan sípol mindkét kimeneten. Min. és max. hangerőn nem. Próbáltam hogy az egyik végnél nem kötöm be az árnyékoló harisnyát de akkor rosszabb.

Kép.jpg
    
(#) lorylaci válasza djhans hozzászólására (») Okt 22, 2013 /
 
Az erősítő bemente viszonylag alacsony impedanciás, a poti középállásban viszonylag nagy forrásimpedanciának számít, így könnyen megtámadja a zaj.
Lehetsées megoldás egy opamp buffer beiktatása, de először körbe kell nézni a zajforrások iránt. Ha tudsz szkóppal méricskálj rá olyan pontokra, mint a tápfesz, bemenet és mondjuk a bement közöse, hogy vannak -e tüskék.
(#) djhans válasza lorylaci hozzászólására (») Okt 22, 2013 /
 
Szkópom nincsen normális sajnos. Keresek valakit akinél meglehetne nézni. Főképp mert a táppal is vannak gondok. (egyik fet melegszik csak). Megpróbálom kisebb, 10K-s potival. Most csak 50k-s akadt a kezembe.
(#) Ge Lee válasza djhans hozzászólására (») Okt 22, 2013 /
 
Megpróbálhatod még azt, hogy az IC + bemenetét tehát ahol a visszacsatolás van hidegíted a föld fele egy 47-68pF-os kondival. Aztán még azt is, hogy a bemenetet, azaz a bemenettel párhuzamos ellenállást és kondit nem közvetlenül kötöd a földre, hanem egy 10 ohmos ellenálláson keresztül, és ehhez csatlakoztatod a hangerőpotit is, nem közvetlenül a földhöz.
(#) djhans válasza Ge Lee hozzászólására (») Okt 22, 2013 /
 
Köszi. Megpróbálom. Tehát az első megoldásnál gyakorlatilag a 820 ohmos ellenállással párhuzamosan tegyem a 47-68pF kondit?
A hozzászólás módosítva: Okt 22, 2013
(#) (Felhasználó 46585) válasza Ge Lee hozzászólására (») Okt 22, 2013 /
 
Van erre egy nagyon egyszerű megoldás. Csinálj nagyobb panelt... A nagyobb ESR sokkal kisebb problémát okoz, mint a 21...25 cm drót induktivitása. Ha ilyen marad, akkor legalább tekerd össze a drótokat. De nem nagyon értelek. Ha tudod, hogy nem jó maradéktalanul a paneled, akkor miért akarod megcsinálni?
(#) Ge Lee válasza djhans hozzászólására (») Okt 22, 2013 /
 
Bíztam benne hogy nem fogod érteni, ezért le is rajzoltam. A pirosak a módosítások az eredeti felálláshoz képest.

LM311.jpg
    
(#) Ge Lee válasza (Felhasználó 46585) hozzászólására (») Okt 22, 2013 /
 
Nem akarok nagyobb panelt csinálni, mert az nem lehet hogy ez a nagyobb teljesítmény mellett méretben ne legyen kisebb az elődjénél.
A penelem jó (illetve majd kiderül), csak nem akarok nagyméretű elkókat tenni rá, pláne ha nem muszáj. A másikon is csak 1-1db 47µF volt a tápágakban, ennek ellenére szépen muzsikált 600W-on is.
Egyébként megmértem most egyet, ESR-re egy 1µF/63V MKT jobb mint az a 47µF-os elkó. A drótok ugye a táp meg a végfok között vannak. Tehát a drótok után lesz még kondi, de csak fóliát szeretnék, elkót már nem.
(#) djhans válasza Ge Lee hozzászólására (») Okt 22, 2013 /
 
Erre gondoltam. Csak nekem nincsn 680 ohm meg 220µF hanem csak egy 820 ohmos ellenállás van a + bemenettől test felé. Ezért írtam hogy azzal párhuzamosan a kondit.

ucd_hb.png
    
(#) sny válasza Ge Lee hozzászólására (») Okt 22, 2013 /
 
Ez természetes. Én inkább MKP vagy PPS kondit használnék /közel a FET-ekhez, legalább 1-2.2 µF értékben/
(#) Karesz 50 válasza Ge Lee hozzászólására (») Okt 23, 2013 /
 
Elkészült szinuszjel generátor. A Specralab 0.0008-0.0015% THD-t mutat (nálam is libeg).
Megmértem a "tranzisztortemetőt". Még mindig csak a kísérleti példány van, olyan táppal, ami volt itthon. Csak 15W 8Ohm-on.
Klippelés előtt 1dB-el 0.13%.
50%-os modulációnál 0.06%.
-20dB-en 0.016%.
-30dB-en 0.008%.
A generátor torzítása eközben nem nőtt 0.002% fölé.
(#) Ge Lee válasza Karesz 50 hozzászólására (») Okt 23, 2013 /
 
Az egész jó. Az enyém csak 0,5W körül lett mérve, de addig nem is akarok már csinálni vele semmit amíg nincs kész a nyák. Most kb. 90%-nál tartok, de ez csak az egyik oldal és még nincs finomítva, csak nagyjából a helyükön vannak az alkatrészek és a vonalak. Ehhez majd jön még a másik oldal, fázis forgató, meg az áramkorlát. Szóval el leszek vele egy darabig...
És mivel a szűrőm magja is kicsi, így ez is 1kW alatt marad sajnos.
Következő: »»   122 / 241
Bejelentkezés

Belépés

Hirdetés
XDT.hu
Az oldalon sütiket használunk a helyes működéshez. Bővebb információt az adatvédelmi szabályzatban olvashatsz. Megértettem