Fórum témák
» Több friss téma |
- Ez a felület kizárólag, az elektronikában kezdők kérdéseinek van fenntartva és nem elfelejtve, hogy hobbielektronika a fórumunk!
- Ami tehát azt jelenti, hogy a nagymama bevásárlását nem itt beszéljük meg, ill. ez nem üzenőfal! - Kerülendő az olyan kérdés, amit egy másik meglévő (több mint 17000 van), témában kellene kitárgyalni! - És végül büntetés terhe mellett kerülendő az MSN és egyéb szleng, a magyar helyesírás mellőzése, beleértve a mondateleji nagybetűket is!
Sziasztok! Lenne itt valójában egy olyan dolog, ami egyszerű de valamiért mégsem értem. Az első áramkör világos, de a másodiknál nem teljesen tiszta.
Ha az infra led és a fototranzisztor látják egymást, akkor a tranzisztor kinyit és a feszültség a földre, vagy a kimenetre jut? Mert ugyebár az áram mindig a könnyebb utat választja, ezért az áram nem az ellenállásra, hanem a kimenetre jut, és ezáltal az ellenálláson nem mérünk feszültséget sem. Viszont a feszültségosztás elvével, úgy számoltam, hogy 0V jut a kimenetre. Most akkor hogy van ez?
Hello! Kicsit elkomplikálod. Úgy kell tekinteni a tranyót, mint egy kapcsolót. Ha látják egymást, akkor "be van kapcsolva". Vagy is első esetben a kimeneten logikai alacsony szint "L" jelenik meg, a második esetben Magas, vagy is "H" szint. Mert azt elfelejtetted, hogy ha a tranyó elszívja az ellenállás áramát, akkor a kimenet is arra a szintre kerül ahova a tranyó kapcsolja. A feszültségosztót rosszul számolod, mert annak felső tagja a tranyó, alsó ellenállása az ellenállás. Egyébként az ellenállás csak azért kell, hogy ha a kapu ki van takarva, és a tranyó kikapcsolt állapotban van, akkor a kimenet "ne lógjon a levegőbe". Vagy is első kapcsolásnál a "H" szintet, másodiknál az "L" szintet biztosítja ekkor. üdv!
A hozzászólás módosítva: Okt 27, 2013
Az első kapcsolást értem. Viszont amikor a második kapcsolásnál az érzékelők látják egymást, akkor azt olvastam hogy a kimeneten H szint van. Ez ugye logikus is, mert az áram a könnyebb utat keresi és ezért nem az ellenálláson halad keresztül hanem a kimeneten és ugye ott jön létre a +5V. Viszont a feszültségosztó képlettel számolva: U*R1/(R1+R2) 5V *0ohm/0ohm+10Kohm=5*0=0V jelenik meg a kimeneten.
Ez még mindig nem világos
Mert a feszültségosztó képletében az "R1" az alsó ellenállás, nem a felső..
Ja, tényleg. Most már értem.
Amúgy bocs hogy ilyen egyszerű dologgal fárasztottalak...
Semmi gond! Azért ez, a kezdők topikja, lényeg hogy érted.. üdv!
sziasztok! sok ideje keresem a kerdesemre a valaszt de egyszeruen nem tudom megoldani. remelem koztetek valaki tud majd segiteni. adott egy elektromagnes. ennek a feladata az lenne hogy egy dugattyut mozgasson. hogyan oldhato meg hogy a dugattyu mozgatasi sebesseget lehessen allitani?
Mod: Shiftgomb? A hozzászólás módosítva: Okt 28, 2013
Legegyszerűbb esetben a mágnes gerjesztőáramának változtatásával.
Az elektromágnesnek adott a működési sebessége, tehát sehogy. Mi ez? Hátha van más megoldás.
Sziasztok , olyan kérdéssel fordulok hozzátok , hogy van egy quad nyákom kimaratva , nincs semmi beültetve és eldöntöttem hogy csinálok mellé egy testvérkét is és megépítem szetereóba , nos a rajta lévő rézvonásokat valamivel nem lehetne lemásolni a másikra és úgy kimarni?Lehet rosszul kérdezem , ha nem értenétek átfogalmazom.
Elektromágnesnél nem tudod változtatni, nem tudom milyen célra akarod használni, de a pneumatikus hengert tudod szabályozni..
A nyákkészítős topikban tán tudnak segíteni.
Ez egy olyan dugattyu lenne amit elektromagnes mozgatna. Csupan azt kellene megoldanom h allithato legyen a dugattyu mozgasi sebessege. Es persze elektro magnessel mukodjon.
Hello! Már bocs, de ha csak "ködösítesz" nem mondod meg mi ez, mekkora hogyan és mivel működik terv vagy egy kész valami, akkor sosem kapsz válasz a kérdésedre. üdv!
Üdv!
Abban szeretném a véleményetek kérni, hogyan oldanátok meg a következőt van egy asztali lámpám 20W-os halogén égővel remek fényt bocsát ki de fűt rendesen és a doboza már szinte szét esik annyi repedés van rajta a hő miatt, LED-ek szeretnék a helyére gondoltam 9drb 750000 mcd-sra, csak fogalmam sincs mekkora a fény ereje meg papíron egy led 75mA-t fogyaszt. Használjak kisebb ledeket vagy mit tanácsoltok? A hozzászólás módosítva: Okt 28, 2013
Igen es pont ezt a mehanikat keresem. hogy hogyan lehetne megoldani a lassitast.
Pl.: egy rúgót teszel a mágnes és a dugattyú közé, majd fékezed valamivel a dugattyút. De mint már említették, ha nem írsz pontosabban nem lehet érdemi választ adni.
Sziasztok!
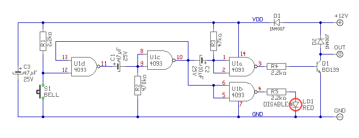
Egy kis iránymutatást kérek, hol kezdjem. Egy normál csengő mellé szeretnék építeni egy kapcsolást: gombnyomásra csak egy rövidet csengessen, bármennyi ideig nyomják. Majd egy meghatározott ideig ne vegye figyelembe a nyomkodást. (Azaz kapcsolás csengő ráfekvésben, morzézásban járatosak ellen) köszönettel: I
Igen es pont ezt a mechanikat keresem amivel lassitani tudnam.
Szia! Én úgy csinálnám, hogy a csengőgomb elindít 2 monostabilt, az egyik csenget egy X ideig, a másik pedig megszakítja a gombot egy hosszabb X ideig. A két időt pedig magad állítod be. Én személy szerint így csinálnám, de várd meg mások véleményét is.
Köszönöm. Közben elkezdtem papírra firkálgatni és nagyjából ezt hoztam ki én is, kicsit túlbonyolítva.
- csengőkapcsoló egy RS flip-flopot átbillent - RS flip-flop átbillenésre indítja a két független monostabilt - első monostabil csenget egy rövidet - a második monostabil az instabil állapot idejéig "blokkolja" az RS flip-flopot (R vagy IC enabled láb) hogy az ne vegyen több jelet a kapcsolóról (S). Átgondolva egész flip-flop kihagyható a képből.
Hello! Kb. 15 másodpercre van tiltva, és kb. 0,5 másodpercig szól. Tiltás alatt a Led jelez. üdv!
Szia! Egy időben a kazettás magnók ajtónyitó mechanikájában voltak hasonló dugattyús lassító megoldások. Kiindulási alapnak jó lehet...
Üdv: morgo
Ejjdeköszönöm! Frappáns kapcsolás.
üdv: I
Meglehet ,hogy oltari baromsagot kerdek.
Vanak az idozito aramkorok ahol peldul egy kondi toltodik, vagy egy tranyo bazisara kapcsol aramot egy nyomogomb, ami majd kapcsol egy rellet vagy valamijen mas aramkort. Ez megoldhato egy elemel, a fogyasztasra gondolva hogy ne futson potyara egy trafo napokon keresztul ?
Az elem meg potyára merül le, az se jobb.
Ertelek, de ha egy kapcsolas , mondjuk 30-40 naponta kapcsol be akkor nem ocsobb mondjuk egy 3V elem amit az alaplapokban hasznalnak? Esetleg egy 9V elem ami meghalva is van 3-4V , ami mar nyitt egy tranyot(fetet)?
1 kWh energia "konnektorból" kb. 45 Ft-ba, 9V-os alkáli elemből pedig 33 ezer forintba kerül (feltételezve, hogy 150 Ft-ba kerül egy elem, és 500 mAh kapacitása van)...
Koszonom valaszod de itt most elfutott a lo alolam.
1; ugy tudtam hogy egy elemben adig amig nem kotig halozatban nem lep mukodesbe a kemiai folyamat. 2;az en gepem amit orokoltem legalabb 15-17 eves , es az ora meg mindig megy a kepernyo sarkaban , ami tiszta jele annak hogy a 3V elem meg mukodik az alaplapon Most nem akarok szamitasokba bocsajtkozni, igy elfogadom amit irtal, ugy amugy, DE egy 12cmX12CmX6CM trafo menyi aramot futt el 2 honap allat, HA eegyaltalan szukseg lenne eleszteni egy kapcsolast 60 napon belul, elofordul hogy csak 5-6 havonta van szukseg ra. Pontosan mit is szeretnek, a pincenkben van egy szivatyu , ha jon a viz szepen kiszivatyuza, de mivel a mienk egy hegyi falu, irtozatos viharal jonn , igy ilyenkor aramszunet van. Tehat a mi szivatyunk uzemmentes tapra van kotve ami 45 percig birja eletben tartani a szivatyut.Az elmult 2 evben egyszer fordult elo ,hogy szukseg volt ra , igy apaval , batyamal , mehetunk vizet merni a szommszedba , ami amugy sem jo erzes szakado esoben de legalabb othonn nincs baj. Na ezt es a hasonlo, fogyasztast szeretnem kikuszobolni. |
Bejelentkezés
Hirdetés |






