Fórum témák

» Több friss téma
Fórum » Analóg vagy digitális hőmérő
Lapozás: OK   6 / 10
(#) kaqkk válasza fongab hozzászólására (») Okt 15, 2013 /
 
A forrásban levő víz nem azt jelenti hogy elkezdenek feljönni a buborékok , kicsit korán mérted a hőmérsékletet! Mérd meg akkor amikor már folyamatosan erőteljesen jönnek fel a bubik (forr!) és akkor tényleg pontos értéket fogsz mérni nem 85 fokot .....
A hozzászólás módosítva: Okt 15, 2013
(#) fongab válasza kaqkk hozzászólására (») Okt 15, 2013 /
 
Szia
Lehet. De én továbra is teszek bele, ellenőrző hőmérőt.
És szerintem, az a bisztos.
Találgatni lehet máshogy is. Ha megtudod fogni, akkor 40fok alatt van, de 0 felett. Ha nem tudod megfogni, akkor 40 fok felett van. Ha télen sós latyak van, akkor -4....-5 fok körül van. Ha a szakáladra fagy a lehelet, akkor -12foknál hüvösseb van. stb. stb.

De ez márt, nem ide tartozik.
Köszönöm a kiegészítést/ helyre igazítást.
üdv.
(#) vladcepes válasza fongab hozzászólására (») Okt 16, 2013 /
 
Szia!

Köszönöm szépen!
(#) vladcepes válasza fongab hozzászólására (») Okt 16, 2013 /
 
Szia!

Meg is csináltam a nyákrajzot-el is férne az LCD alatt, de viszont az IC és a LCD kijelző átkötéseivel vagyok bajba (keresztbe kasul)
(#) fongab válasza vladcepes hozzászólására (») Okt 16, 2013 /
 
Szia
A tizedes pontnak, hagy helyet. 1,000: 10,00: 100,0 legalább, ez a három lehetöség legyen meg.
Esetleg nézd meg az ELEKTOR 1991/2 számát. A cikk cime Hatásos teljesítménymérő készülék 30. oldalon kezdődik a nyákrajz a 23. oldalon. van az oldal jobb szélén és fentről lefelé a lap közepén. Egyoldalas, de a kijelződhöz kell igazitani. És a te, alkatrészeidhez. Csak a vonal vezetés miatt, nézd meg.
Üdv
A hozzászólás módosítva: Okt 16, 2013
(#) vladcepes válasza fongab hozzászólására (») Okt 17, 2013 /
 
Szia! köszi a választ meg az infókat,de nem találom amit írtál hogy keressem meg.
(#) fongab válasza vladcepes hozzászólására (») Okt 17, 2013 /
 
Szia
Ha jól láttam, itt megvan. Nem innen szedtem le. ( aláhúzott szövegre katt )
Bővebben: Link
Szia
A hozzászólás módosítva: Okt 17, 2013
(#) vladcepes válasza fongab hozzászólására (») Okt 17, 2013 /
 
Szia!
Nagyon köszönöm! Már jön is lefelé (pedig mennyit kerestem) Üdv!
A hozzászólás módosítva: Okt 17, 2013
(#) fongab válasza vladcepes hozzászólására (») Okt 17, 2013 /
 
Szia
Esetleg ha 92/2 is letőltöd abba egy hőellemes hőmérő van. De ott a nyák az kétoldalas. De kis rajzolgatással, akár egy oldalas is lehet, 7106 ott is a A/D átalakító.
szia
(#) vladcepes válasza fongab hozzászólására (») Okt 17, 2013 /
 
Köszönöm átnézem azt is!
Üdv!
(#) e-chipmunk hozzászólása Nov 7, 2013 /
 
Üdv,
K-típusú hőelemmel szeretnék dolgozni, 0-100°C hőmérséklet tartományban.
A hőelem kimeneti jelét (fesz) szeretném 0-10V , vagy 0-5V közé feltornászni.
Kérdésem az lenne, hogy tudna-e valaki ajánlani egy jó erősítőt, esetleg kapcsolást, illetve ha valaki már dolgozott ilyennel, akkor tanácsot adni, hogy mire kell ügyelni!
Segítő hozzászólásokat előre köszönök!
(#) e-chipmunk válasza e-chipmunk hozzászólására (») Nov 7, 2013 /
 
Én egy ilyet találtam: Bővebben: Link
(#) fongab válasza e-chipmunk hozzászólására (») Nov 7, 2013 /
 
szia
Nem akarlak lebeszélni, de 0-100 C hoz hőellem egy kicsit, sok.
Elég egy dióda, azzal márt meg tudod mérni ezt a hőmérsékletet.

Amit e-chipmunk adott linket ott minden le van irva.
Talán az egyetlen nehézség a hogy 0,0mV ot és a 100C 4,096mV kell előállítanod. Ha ezt nem tudod, akkor elég nehéz lesz beállítani / ellenőrízni. Minden csatlakozásnál ujjab hőmérőd keletkezhet. Tehát ha rövid a vezeték akkor csak saját anyagával toldhatod meg, Vagy mérni kell a toldás helyén a hőmérsékletet, és korrigálni kell.

A 0-10V nál neked ~2500 szoros erősítés kell. Nem lehetetlen de inkább 2lépésbe oldanám meg.

Inkább válsztanám a K tipushoz a 0-1000C és a 0-10V ot Ott csak~242 szeres erősítés kell.
De te tudod.
üdv.
(#) vilmosd válasza e-chipmunk hozzászólására (») Nov 7, 2013 / 1
 
0-100 C kozotti tartomanyban inkabb alkalmaznek valamilyen integralt szenzor IC-t. Olcson kaphato analog szenzor IC pl MCP9700A, TC1047A, LM35. A kimeneti meredekseg 10 mV/C, tehat 100 C valtozasra 1 V valtozast ad. A LM35 0 C-hez 0 mV kimenofeszt ad, mig a masik ketto 500 mV-ot. 2,56 V referencias 10 bites AD eseten 1/4 C felbontast kapsz. Ja persze ezekhez elegendo egy 10x erosito, amit egy olcso LM358 tud teljesiteni. Mellesleg az ara sem magas, mint egy hoeleme. A TC1047A netto ara a CHPCD-nel 141 Ft. A TC1047A adatlapja.
(#) e-chipmunk válasza vilmosd hozzászólására (») Nov 8, 2013 /
 
Köszönöm a segítséget!
(#) sita hozzászólása Nov 27, 2013 /
 
Sziasztok!
Van egy LED kijelzős hőmérő készülékem (ICL7107vez és KTY10 érzékelővel) továbbá,
van egy hőfokkülömbség-kapcsoló készülékem (LM741 ic-vel és KTY10 érzékelővel).
Mindkét készüléket magam épÍtettem.
Kérdésem a következő:
működtetehető-e a két készülék egy (közös) érzékelővel (helyhiány miatt csak egy érzékelőt tudok beépíteni) ?
(#) proli007 válasza sita hozzászólására (») Nov 27, 2013 /
 
Hello! Elvileg igen. De rajz nélkül, szerinted hogy lehet felelősségteljesen nyilatkozni? üdv!
(#) sita válasza proli007 hozzászólására (») Nov 28, 2013 /
 
Elnézésedet kérem hogy a rajzokat nem csatoltam. Most pótolom.
Üdv.
(#) proli007 válasza sita hozzászólására (») Nov 28, 2013 /
 
Hello! Hogy egyszerűen válaszoljak, így nem lehet. De néhány szóban le is írom miért nem, hátha megérted. Mert ahhoz a kapcsolást (vagy kapcsolásokat) át kellene alakítani (jelentősen).
- Ugyan is a ICL7107-nél, a KTY10 alsó lába nem a GND-n van, hanem az ICL belső referenciájának negatív potenciálján. Az pedig a +5V-ról "lóg le" és kb. 2,8V nagyságú. Vagy is a GND-hez képest, kb. 2,2V feszültségen van.
- A hőfokkapcsoló komparátor pozitív visszacsatolása az IC1 6-os kimenetéről a PTC-re csatol vissza. (P2) Vagy is amikor a komparátor átbillen, a PTC-n megváltozik a feszültség. Avagy a mutatott hőfok értéke átugrik egy másik számra ekkor.

- Tehát, hogy a kettő közösíthető legyen, az ICL 32-35 lábát, a GND-re kel kötni. Csak ekkor a belső referencia nem használható (5V-ra ugrik), így külső referenciát kellene hozzá építeni. (Vagy megelégszünk az +5V-os stabilizátor által szolgáltatott pontossággal.)
- A komparátor áramkörét át kell alakítani oly módon, hogy a pozitív visszacsatolás (ami a kapcsolási hiszterézist adja) ne az PTC ágra kapcsolódjon vissza. Vagy is annak működése ne befolyásolja az PTC feszültségét-áramát.
- Valamint meg kellene változtatni az PTC komparátornál alkotott hídkapcsolást, hiszen a 7107 miatt a hidat, csak +5V-ról lehet táplálni..

Egyébként nem tudom,miért "hőfokkülönbség kapcsoló" ez, mert a "hőfokkülönbség" két hőmérséklet összehasonlítását és annak kapcsolását jelenti. Ez egy sima hőmérséklet kapcsoló. üdv!
A hozzászólás módosítva: Nov 28, 2013
(#) sita válasza proli007 hozzászólására (») Nov 28, 2013 /
 
Szia proli007
Köszönöm a gyors és világos, számomra is érthető, kielégítő magyarázatot.
Csak sejtésem volt, hogy az elképzelésem nem is olyan egyszerű, mivel a hőfokkapcsoló szenzorának egyik lába a grundon van, míg az ICL7107-nél nem.
Tehát marad a két szenzor elhelyezésének a megoldása.
Köszönöm a segítséget.
Üdv
sita
(#) pont hozzászólása Jan 31, 2014 /
 
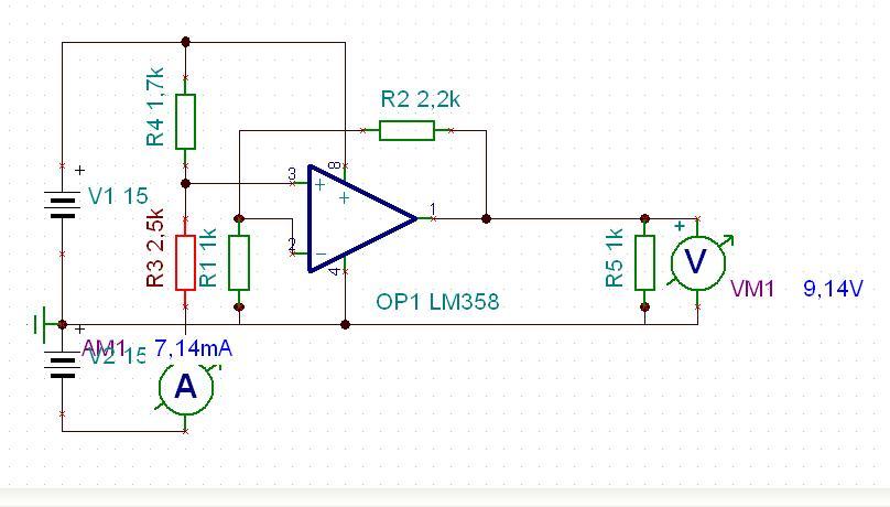
Sziasztok! Egy KTY81-210-eses kapcsolással szeretnék kb 0-10v feszültséget előállítani egy OP-al. Valamit rajzoltam ami Tinában működik is.(R3=0-50 celsius 1700-2500 Ohm) Olyan kérdésem lenne, hogy a valóságban ki kell e még egészíteni valamivel (kondenzátor stb.) és az ellenállás értékek valóságban is maradhatnak-e ezek. Köszönöm.
(#) proli007 válasza pont hozzászólására (») Feb 1, 2014 / 1
 
Hello! A tápra, és a visszacsatolásra nem ártana egy kis kondi. Én mindenesetre egy tápról csinálnám, és kevesebb érzékelő árammal, mert ugye az is fűti az érzékelőt.. üdv!
(#) pont válasza proli007 hozzászólására (») Feb 1, 2014 /
 
Nagyon-nagyon köszönöm!
(#) morfi17 hozzászólása Feb 7, 2014 /
 
Sziasztok. Valakí nem tud véletlenűl olyan PIC és SMD nélküli hőmérő apcsolási rajzot, amit be tuok tenni vízbe?
(#) Bakman válasza morfi17 hozzászólására (») Feb 7, 2014 /
 
Nem elég csak a szondát vízbe rakni? Esetleg egy hagyományos hőmérő?

homero.JPG
    
(#) pont válasza morfi17 hozzászólására (») Feb 7, 2014 /
 
Valami konkrétabbat? Mi merüljön vízbe, milyen legyen a kijelzés, kapcsoljon-e valamit stb...
(#) pont hozzászólása Feb 19, 2014 / 1
 
Spiler2-nek. Egy lehetséges megoldás a mellékelt kapcsolás 0-600 celsius-ig 0-10V ot ad. Az érzékelő áramát hol 1ma-nek hol 2ma írják, én 1.5re állítottam, ha van konkrét példány adatlapja hozzá lehet igazítani. 300 celsiusig a KTY 84-es is tud 150Ft.ért. A google is hoz kapcsolásokat és ajánlom a fentebbi Proli007 kapcsolást PT100 hoz igazítva.
(#) t4nt1zjeee hozzászólása Feb 22, 2014 /
 
Üdv! Egy olyan kérésem lenne, hogy az erősítőmbe szeretnék egy NAGYON egyszerű digitális hőmérőt! mondjuk egy 3 szegmensest amit úgy képzeltem el, hogy tized fok pontosággal mérjen Pl.: 55,2℃. Tud valaki nekem ilyen kapcsolást nyákrajzal együtt?
(#) pont válasza t4nt1zjeee hozzászólására (») Feb 22, 2014 /
 
Egy három hétszegmenses ha kompletten Te készíted messze nem "NAGYON egyszerű". Egyszerű az ha veszel egy autóshőmérőt...Bővebben: Link
A hozzászólás módosítva: Feb 22, 2014
(#) vicsys válasza t4nt1zjeee hozzászólására (») Feb 23, 2014 /
 
Következő: »»   6 / 10
Bejelentkezés

Belépés

Hirdetés
XDT.hu
Az oldalon sütiket használunk a helyes működéshez. Bővebb információt az adatvédelmi szabályzatban olvashatsz. Megértettem