Fórum témák
» Több friss téma |
Fórum » DCF77 óra Nixie-csövekkel
Mondjuk ilyen
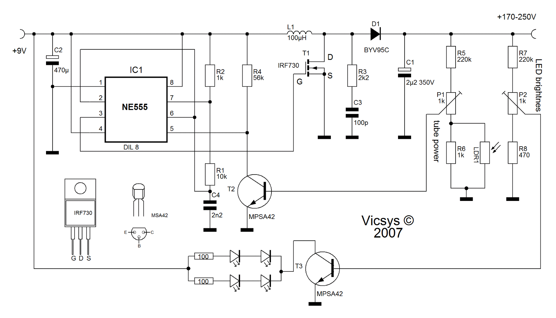
Van egy másik ellenállás is a panelon amivel hozzá tudod igazítani a fotoellenálláshoz, de sztem olyat válassz aminek nincs túl távol egymástól a két végpontja, mert különben nem fogod tudni beállítani.
Üdv!
A mule2-höz szeretnék "gyári" panelokat dugasztápos verzióban IN-12 csövekhez. Kihez fordulhatok ezzel a kéréssel?
Tehát ha a fotoellenállás nagyobb akkor R5 értékét kellene csökkenteni? R6-ot pedig növelni az LDR értékéhez?
Szia
Szerintem az a "központi" gyártás ami volt végetért.Javaslom, hogy keress olyan panelgyártó kollégát, aki jó minőségben meg tudja csinálni. Persze lehet, hogy elfekvőben van valakinek....
Helló
At R5 ellenálláshoz ne nyúlj, az R6-ot cseréld ki kb. olyan értékűre, mint az LDR-ed.
Üdv!
Köszi, nem nyúlok hozzá! Viszont azon gondolkodom nem lehetne megoldani ezt fototranzisztorral? Ezt a fotoellenállást nem tudom elképzelni hogyan lehet a dobozon elhelyezni. LED-foglalattal?
Mondom, hogy egyszerűsített paneled van... az eredetiben ugyanaz az LDR viszi a nixie és a ledek fényét is.
A mule v2 eredetileg víztiszta plexiházzal készült, nem volt probélma az LDR elhelyezése
Nekem van olyan LDR-m, amelyik megvilágítva kb. 1k ellenállású, a régi fémházas LDR-ek közül is volt ilyen értékű.
Hát sokminden eltért már itt az eredetitől...
A lényeg hogy fém-dobozba kerülne az óra és maximum csak az alávilágítás fénye vezérelné az LDR-t. Valahogy kívülre kell szerelni, viszont akkor meg jól kellene kinéznie. Egy fototranzisztornál vagy egy fotodiódánál ez nem gond, LED tokban van és ahhoz van foglalat. Ezzel a fotoellenálásal viszont nem tudom mit lehetne kezdeni.
Ez a burkolatlan ldr tényleg nem szép. A fémházast ugyanúgy szereltem mint a ledet, egy furaton keresztül kidugtam a házból (lásd óra szavakból). Én csak egy furatba szerelném, a lemez síkjában, vagy esetleg ragasztanék rá egy félgömb alakú átlátszó szilikon ütközésgátló gumit (lábat). Gumi
A hozzászólás módosítva: Nov 11, 2013
Publikus lesz egyébként? Amennyiben igen, funkcióiról el lehet már árulni valamit? Köszi.
Hàzi nixie. A Cseh srác árulja a mintadarabokat..
Még mindig a fototranizisztoron agyalok, már csak az ára miatt is. Át is variáltam a táp kapcsolási rajzát. Működhet ez így?
Az átlátszó gumi sem rossz ötlet, én egy víztiszta led-en gondolkodtam levágott lábakkal foglalatba szerelve. Ami mögött lenne, bent a dobozban az LDR. A led végül is csak egy ablak lenne. A másik ötletem ez: http://www.hestore.hu/prod_10028959.html?pic_id=13047 Mögötte elférne az infravevő is. De eléggé elcsúfítaná a dobozt.
Elindult és az alap már működik. Jelenleg az RTC-ből olvas, de ha marad időm rábiggyesztem a DCF-et. Bővebben: Link
Megvolt az első szinkronizálás is!
![]() Nem lesz sok funkció. Az alap egy hőkompenzált belső kristályos RTC. Ezt utánaigazítja a DCF. Egy ledecske jelzi, ha volt az elmúlt órában sikeres DCF szinkron. 3 nyomógombbal lehet az időt beállítani. A saját változatom a kimenetével indít egy jó minőségű digitális hanglejátszót ami többféle gong hangot tud megszólaltatni egy kis végfokon keresztül. Ezt negyedkor- félkor- háromnegyedkor és egészkor teszi, mint a nagyfater ingás órája. A DC/DC konverter egy nagyon jó hatásfokú kapcsolás, a fet tök hideg és alacsony az áramfelvétel is. Összességében elégedett vagyok.
A kapcsolás alkalmas lesz nagyobb áramú csövek meghajtására is? Pl Z568M?
Illetve Dátum funkciót tervezel bele?
Dátumot nem tervezem. A kapcsolás alapvetően a nagy csövekre lett tervezve.
Ha már nem akarod "kitenni" azt a fényérzékelőt, szerintem egy kis darab plexirúd is megtenné fényvezetőnek. Jobb lenne mint a LED amit említettél, azért is mert abban van a félvezető mögött egy kis foncsor is. Az meg nem engedi át a fényt, ezért a fényáteresztő keresztmetszet is erősen lecsökkenne.
Nekem van otthon ilyen plexi fényvezető rudam. Ha kell keress meg priviben és megbeszéljük!
Köszi, de maradnék a fototranzisztoros megoldás mellett.
Itt is van az újabb elképzelés:
Valamit szerintem félre értettél! Te írtad a levágott lábú LED-es megoldást! Én csak a LED helyett ajánlottam a plexi rudat és csupán a fény odavezetésére a fototranzisztorhoz. De Te tudod, a tiéd lesz végül is.
A fototranzisztor olyan mint egy üvegtiszta 5mm-s LED. Foglalattal rá lehet szerelni a dobozra.
A fény odavezetését az LDR- hez gondoltam.
SZiasztok! Megszeretném ezt az órát építeni Bővebben: Link . Az lenne a kérdésem, hogy ezen : Link és ezen: Link a nyákterven rajta van minden, amit be kell építeni?Táppal együtt? ÉS ha esetleg belekezdek megépíteni, lesz olyyan ember aki be tudná programozni a PIC-et? Előre is köszönöm a válaszokat!
*És, hogy kb mennyiből lehet kihozni?
ÉS mégegy kérdés: Milyen csővel van a képeknél csinálva, ahol fehér színű? Tudom, hülye kérdés, de hát akkoris
Szia! Igen rajta van minden. Ha javasolhatom akkor a DC-DC táppal rendelkezőt építsd. Ha kell tudok nekem küldeni postán felprogramozott PIC-et hozzá ami garantáltam működik, van nekem itthon 3db ilyen órám, le tudom tesztelni. *
A cikkben a csövek Z573M, a piros festéket le lehet mosni a csövekről, de van sok más csőhöz is terv itt a topicban. A hozzászólás módosítva: Nov 15, 2013
|
Bejelentkezés
Hirdetés |





Nekem van olyan LDR-m, amelyik megvilágítva kb. 1k ellenállású, a régi fémházas LDR-ek közül is volt ilyen értékű. 




