Fórum témák
» Több friss téma |
Sziasztok!
Az alábbi linken rábukkantam egy motorszabályzó kapcsolásra,mely 12C508-as pic-re épül. Tervezem hogy utánaépítek,de sajnos nem tudom hogyan forgassam be a kódot hex-be. Segítségeteket köszönöm! www.infolaser.net/franpr/tecnica/esckit/esckit.html
A forráskód asembly-ben van írva, MPLAB alatt hex fájlt készíthetsz belőlle.
Azért, hogy megkönnyítsem a dolgodat, lefordítottam neked. A HEX fájl a mellékletben.
Szia Slope!
Köszi a segítséged mostmár nincs akadálya hogy megépítsem. Remélem menni fog.
SZIASZTIK arra szeretnélek benneteket megkérni:
nekem 1 olyan áramkörre lenne szükségem,amibe bevezetek 12v-ot és mon mondjuk Kb.: 5s alatt a feszültséget 0-ról elkezdi növelni 12-ig! ez 1 motorhoz kéne ne kezdjen el rögtön fúlon pörögni,hogy fokozatosan gyorsuljon! elörre is kössze
Hú de nagyon nem értek hozzá, de azért okoskodok: ezt a kunkciót szerintem ellátja egy megfelelően méretezett motorral párhuzamosan kötött kondenzátor.
Sziasztok.
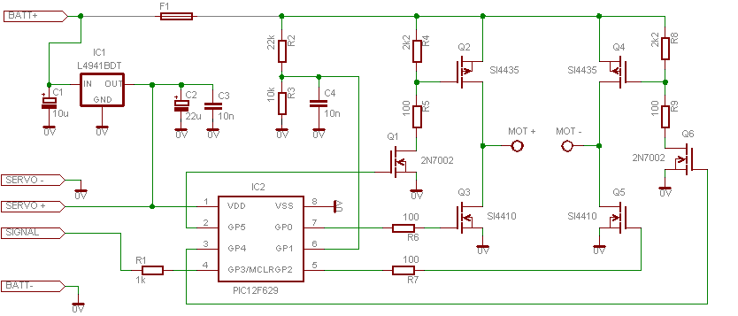
Mostanában modell építéssel foglalkozgatom, de lenne egy kis gondom. Már minden megvan egy rc autóhoz, csak a szabályzó hiányzik. Találtam egy jó kis szabályzó tervet a neten, de ezzel kapcsolatban lenne egy-két kérdésem. Ez egy h-hidas fajta, mindkét irányt tudja. A gondom a következő: van nekem itthol 85A-es N csatornás mosfet-em, ezt szeretném hozzá használni, nem lehetne a P csatis helyett is N? Miben lenne más a vezérlése?
Hello!
Ehez van esetleg nyákterved? Vagy esetleg egy linked ahol vannak ien szabályzó/vevő kapcsolások? Hello!
N fet meghajtása azért nehéz mert +12V-al több feszültség kell a meghajtáshoz mint a max tápod.
Pl 7.2V melett kell olyan +19V! Ezért használtak a profi kocsikban csak 1 irányú szabályzot nem kell ott h bridge , csak több párhuzamos FET. Vagyis használj inkább Pfetet, vagy anélkül feszültség sokszorozot. De mindez kivan tárgyalva ITT
Ezen a lapon találsz minden jót, és lagalul van ez a cucc tervekkel, mindennel. Bővebben: Link
Ha kell még rajz, akkor szólj, mert van még egy jópár, de azok csak előre és fék-et tudnak.
Ezt nem értem, ezen a rajzon is a pic közvetlenül vezérli a az n csatis mosfetet.
És ott csak 5V-lehet. Akkor hogy műxik ez a rajz?
tényleg nem szerencsés közvetlenűl vezérelni!
Nem arra való! Keress rá mosfet meghajtó IC-kre IR,HIP..
És szerinted ez már jobb egy fokkal? Link
Szia Siraly12!
Egy kis kiegészítés, éppenséggel piccel is közvetlenül meg lehet hajtan feteket, de nem túl szerencsés:a nagyáramú feteknek általában nagy a bemeneti kapacitásuk (nagy áram -> nagy gate csatorna), így ha nagyobb kapcsoló frekit szeretnél használni, azaz kritikus a felfutási időd, akkor igencsak nagy áramokkal kell meghajtani, még ha csak egy tranziens idejére (ez nem ritkán több amper, míg a pic 30mA tud magából kiadni). Az 5Vos meghajtó fesz megteszi mert általában a kapcsoló feteket úgy tenyésztik, h 1-3V körül már bekapcsoljanak. A gond a 4 db n csatornás fet kapcsolással, h a p helyére berakottak földelt drain kapcsolásban müxenek, magyarul a kimenete (source) max a bemenet (gate) mínusz treshold fesz (1-3V). Ezen a maradékfeszen meg áram is átfolyik azaz melegszik => annyi a jó kis hatásfokodnak. Ezt úgy tod (/szokták) kivédeni, h a tápfesznél (ahova a fölső fet drainjét kötöd) nagyobb feszültséggel vezérled, ott is legalább 5V-tal. Így sajna mindenképpen kell egy legalább 17Vos segéd táp is (12Vos táp esetén). Azt se felejtsd el h akkor a vezérlés pont fordítva müxik, azaz vagy a progit kell átírnod vagy egy plussz inverter is kell (lletve 2, mert tranzisztoronként egy). Inkább P csatornás fet felkutatásába fektetném az időt
A progit át tudom írni, azzal nem lesz baj, csak időm legyen rá.
A második rajzról mi a véleményed? Abban már van egy fesz inverter, ami minimum a diplájára emeli a feszt. Ennek a optocsatik utáni részét használnám fel. És így még 2 lábat meg is spórolnék a picen, amit lehetne másra használni.
Sztem működni fog a dolog, bár a kapcsoló frekit semmiképpen se állítsd nagyon magasra. Itt is a meghajtó áram hánya elég lassú a felfutás ami rfekvenciától függő veszteséget okoz. Másrészt pedig a 4n25ök olcsók de lassúak is.
Arra is figyelj, h a felső feteknél a source nem tud feljebb menni a draineknél, azaz VBATT-nál, így ha a gatet 2*VBATT-tal hajtod meg akkor VBATT lesz a gate-source feszültséged, ami nem haladhatja meg a (IRF1010N esetén, de a legtöbb fetnél is) a 20V-ot. Azaz nem használhatsz 20Vnál nagyobb tápot, az fesz-inverter átalakítása nélkül. Summa szummárum müxeni fog, ha alcsony kapcsoló frekit használsz, és mondjuk 15Vnál kisebb tápfeszt.
A tápfesz (akku) 7.2V-os ezzel akkor nem lesz gond.
A 4n25 helyére lehet keresek egy gyorsabb típust, és akkor ez sem lesz akadály. Ez a rajz nekem is tetszik, marad 2 láb a picen, ez jó. :yes: Köszönöm a segítségedet, és a kimerítő válaszokat.
Nem mindegy milyen gyors az opto csatolo mert
ha lassu ak torzitja a jelet lesz sok fel/le futási idő és nagyobb lesz a veszteség.
Mennyi lehet vajon a freki amit max megengedhetek?
Asszem mégse olyan szép a dolog, mert az alsó feteket 10kohmmal hajtja meg , ami az ir1010n 3nF-os bemeneti kapacával, egy kb 5kHz-es aluláteresztő szűrőt alkot. Ez kb 70us felfutási időt eredményez. Így én nem tenném 1kHznél magasabbra a kapcsoló frekit. De sztem az a 10k és a zener el is hagyható 7,2V-os (14,4V) tápnál. Talán a felső tranyók 10k-ja is felesleges. Én azt a 4db. 10k-s ellenállást kicserélném 470ohmra a két zénert elhagynám, és nagy puffer kondit tennék oda ahova nem ír értéket. esetleg felül kéne viszgálni h a 1n4148 helyett vmi 1n4007 et használjak.
Amúgy az optó meg inkább a késleltetési idő miatt fontos h gyors legyen. Ebben a kapcsolásban a fel és lefutási idő nem egyezik, így ha egyszerre kapcsolod az optókat, akkor akár össze is nyithatnak a fetek. Sztem közös collectoros kapcsolásban a felfutó él torzítása nem jelentős, de nem vennék rá mérget, meghát minden a kapcsoló frekitől függ...
Az előbb említett változtatásokkal, és egy gyors optóval 6nxx 10-20kHz-t nyugodtan, aminél már nem érdemesebb feljebb menni (már a pic 12-es sebes.. köhöm lassúsága miatt sem
).
Olyan 3-4 khz -re gondoltam, szerintem annyi kell.
Nekem SUP85N15-21-es feteim vannak.
Ezeknek a feteknek 5nF bemeneti kapcaitásuk van,de pl 470-ohmmal 70kHz-es szűrőt alkot, 5us felfutási idővel. Ez azt jelenti h tökéletes a 3-4kHz, sztem az alkalmazásnak is megfelel.mondjuk annyi télleg minimum kell. Nemtom mekkora és milyen motor, de sztem pár száz Hz-et nem tudna rendesen kiátlagolni.
Általában a motorszabályzókban 20kHz körül szokták csattogtatni a feteket, h ne legyen hangja, de itt ez sztem nem igazán játszik. Ki kéne próbálni, de sztem még 3-4kHznél is necces a 4n25 használata, ráadásul kis áram húzza le, estleg játszani kéne a maradék 2 ellenállás csökkentésével... bár ha annak a vkinek, aki ezt tervezte, működik akkor Neked is illene... A pontokat köszönöm szépen
Van itthol TCED2100-as optodarlington-om, ez10khz-ig garantált. Lehet ezzel fogom kipróbálni.
Hát nem akarlak elszomorítani,de nézegetve az adatlapját sebeségre sokkal lassabb, mint a 4n25.
Az h 10kHzig bírja, az a cut off frekire vonatkozik, azaz, azt még -3dB-vel átviszi, de fel/lefutási időre elég gyatra, én mindenképpen inkább a 4n25-öt ajánlanám. Így számolva a 4n25 200kHz körüli cut-off frekit produkál. Bár ezt is csak ha 100 ohmmal terheled, azaz folyatsz rajta áramot rendesen (gondolom a másikra is hasonló kikötés van). Ha a terhelést növeled akkor ez a freki csökkeni fog (felfutás idő meg nőni). Ezért mondtam h lehet h csökkenteni kéne azt a 2db 10kohmos ellenállást is ami a földre megy. De ennek ellenére próbához is mindenképpen a 4n25-öt ajánlanám. (A tiéd viszont brutális feszültséget képes elviselni, de sajna ez most nem számít )
Akkor ezt benéztem.
Nem tudsz esetleg valami gyorsabb optocsatit ajánlani?
Nem bírtam magammal és gondolkodtam még rajta, és ennek is van egy hibája: a földre kötött 10kohm fogja kisütni az alsó fetek bemeneti kapacitását, így a lefutási időd továbbra is gyatra lesz.
Ha ezt is elakarod kerülni, akkor a helyére is vmi aktív komplementer hajtás kell. Talán a legegyszerűbb ha oda is beraksz egy kis tranyót földelt emmiterben. Ha érdekel lerajzolom.
Szia.
Persze, hogy érdekel, előre is köszönöm. |
Bejelentkezés
Hirdetés |





).





