Fórum témák
» Több friss téma |
Fórum » Házilag építhető fémkereső
Én nem multiméterrel mérném a vevő tekercset, hanem legalább egy hangkártyás-szkópos-programossal. A vevő erősítő kimenetén. Az adó és vevő tekercset pedig tegyed nyugodtan rá a Silverre, és úgy állítsad.
Hát lehet, hogy így lesz. Szkópom sajna nincs itthon, csak egy Fluke 189 multiméter. Lehet belövöm ezt a hangkártyás okosságot akkor.
A két tekercsnek kb mennyire kell metszenie egymást? Lehet, hogy túl nagyra csináltam. Nincs túl sok hely a mozgatásra. Pont belefér a formába, végig középen megy az íves része és az egyenes része kb fél centire van a szemközti "faltól". A hozzászólás módosítva: Nov 12, 2013
A tekercsek mérete szerintem jó. Az átfedés sk mindentől függ. Ezért kell a szkóp, hogy lássad, hogy mit csinálsz.
Így, utólag jut az eszembe (?), hogy multiméterrel az adó tekercset sem lehet igazából belőni. Látni kell, hogy a tekercsen szinusz, vagy valami akármi más van-e.
Köszönöm a linket!
Rendeltem is extra védelem gyanánt kb 250ft-os usb kártyát is hozzá. Még abban kérném a segítséged, hogy szerinted melyik fémkeresőt lenne érdemes megépítenem így kezdőként továbblépésként, ami már esetleg fémeket is tud megkülönböztetni, mélyebbre lát, stabilabb, stb.?
Az adótekercsen ilyen van. Ez így jó?
De a vevő oldalon az erősítő kimenetén nem tudom 1,24 Vpp alá nyomni a feszt, hiába mozgatom a tekercseket. Ha nem a labortápról, hanem 12V-os akksiról járatom, akkor valamivel kisebb. Még nincsenek árnyékolva. Lehet, hogy az egymáson fekvő tekercsek miatt van ez?
A 60 és a 100 menet szerintem nem jó,én a silver 20 centis fejéhez 100/120-at használtam úgy jó volt,28 centishez talán 80/100 körül kellhet.
Az adótekercsen még szépítsed a szinuszt, mert ennél sokkal szebbet is tud produkálni. A kondikkal játsszál. A tekercseket árnyékoljad le, és úgy mérjed a vevőn a jelet.
Én csak négy fajtát csináltam eddig,silver star,bandido,tgsl és igsl,ez utóbbi a jobb közülük,az smw is jó lehet de azt még nem próbáltam.
Árnyékoltam a tekercseket, és hangolgatás után a színusz is egész szép lett és maradt 16 Vpp körül.
De a vevő oldalon az erősítő kimenetén így sem sikerül 700 mV alá nyomni a jelet. Trágya lenne a geometriai kialakítása az egésznek? Attól lehet ez ha van valami fém a közelben? Vagy fém közelében is egyensúlyba lehetne hozni a tekercseket? (A fém nem tuti, de lehet, hogy az ESD-s asztalban fémrács van a burkolat alatt...) Idézet: „(A fém nem tuti, de lehet, hogy az ESD-s asztalban fémrács van a burkolat alatt...)” Lehetőleg fél méteren belül ne legyen fém tárgy. Főleg ne rács, mert azt nagyon szeretik a gépek.
Amennyire tudtam eltávolodtam a fémektől, de még az ESD-s padló alatt is fémrács van...
Így az erősítő kimenetén kb 140 mV-ot mértem. Ez így jó lehet? A hozzászólás módosítva: Nov 15, 2013
Nem tudom, hogy egy eredeti fejjel mekkora offszet lehet az erősítőn mérve, de szerintem ez nem sok.
Egy jobb minőségű monitorkábelből kioperált árnyékolt 75ohmos kábel jó lehet a fejhez?
Gyönyörű földhurok
Nekem is ez jutott az eszembe, csak nem tudtam, hogy a válaszomra mit csinálna a google fordító.
Kiöntöttem a fejet. Vízálló csatit tettem rá. Csináltam hozzá egy USB-s hangkártyás szkópot PCM2912-ből. Egész jó lett.
Előtte egy kartondobozra ragasztva a tekercseket és egy tapétavágó hegyéből letört másfél centit kb 30-35 centiről már jelzett valamennyire. Ha nem kapcsolóüzemű hálózati adapterről járatom, hanem kevésbé zajos elemről, akkor jobb lesz?
Lehet hogy jobb lesz,nálam a laptop töltő zavart be,viszont földben lehet hogy csak tíz centiről fogja jelezni,tehát nem mérvadó,nekem volt hogy ötven centiről jelezte levegőben a kis bronzot,földben meg öt centiről sem...
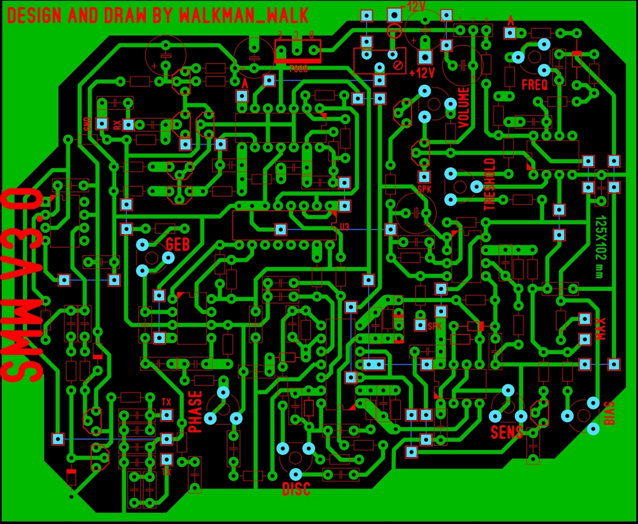
Lehet hogy hülye lesz a kérdésem,de nyákot még nem terveztem,az smw-hez meglenne minden alkatrészem de csak smd-ben,egy kész lay fájlt át lehet variálni,vagy minden esetben újat kell csinálni?
Na ez a lényeg. Sajna a levegőtesztnek nem sok köze van a földhöz. Rendszerint földben lényegesen kisebb a távolság, bár létezik olyan, hogy levegőben rosszabb. Mindenesetre sokan egy láda földet használnak a beállításokhoz.
A lay-t át lehet tervezni. Én kerestem sokáig smd-st, valahol olvastam is hogy létezik, csak akkor nem volt aktuális. Érdemes azért olyat csinálni, amit már kipróbáltak. Ha találsz smd-s rajzot, jelezd légy szíves!
A fejre tett csati ötletesnek tűnik, azonban nem jó! A fejet a fejkábellel együtt kell beállítani, a a kábellel együtt egy alkatrész. Nem véletlen szétszedhetetlen a gyári tekercs. persze kísérletezésre jó, amit csináltál. A kábelnek induktív és kapacitív tulajdonsága egyaránt van, melyek a összejátszanak a fejjel. lehet egy levegőtesztnél nem is jön ki, de a földben, különböző talajokban és különböző anyagoknál jól követhető ( már ha van elég próbatárgy).
Ja, és mennél több szűrést teszel rá (vas, fólia, stb) annál inkább csökken az érzékenység. Arról nem is beszélve, hogy különböző anyagú és alakú tárgyaknál tök más eredmény jöhet ki, pl nem mindegy, hogy ugyan az az anyagú réz érme milyen vastag, mert egy bizonyos vastagság alatt a fóliaszűrés miatt rohamosan elkezd csökkenni a távolság
Szia!
Tudnál adni egy kapcsolási rajzot arról a nyákrajzról, amit feltöltöttél? Köszönöm, Üdv: Bence
Kísérletezgettem a tgsl-el,ha az adótekercset és az árnyékolást nem a testre kötöm,hanem a negatív tápra,akkor 15 volt helyett 25 lesz az adótekercsen és 7-8 centivel mélyebbre lát,a fémszűrés változatlan marad,illetve észrevehetetlen a változás.
Sziasztok!
Egy DD fej elkészítésében kérném segítségeket. SMW3-hoz kellene. Ha eszerint építeném meg: Link Akkor mit kellene változtatnom rajta? Gondolok itt menetszámra, huzalátmérőre. A fejtől a panel dobozáig (csatlakozóig) milyen kábelt használjak? Jó ide a KN7-es vagy valami más kéne? A paneltől a kivezetett potméterekig használjak árnyékolt vezetéket? Sok helyen olvastam az alufóliás árnyékolásról. Azt a grafitspray helyett lehet használni? A csatolt képen az a fehér réteg az azért lett, mert elfogyott a műnyomó papírom, és fotópapírt használtam, amit túl sokáig melegítettem. (A forrasztógyantát még lemosom alkohollal) Köszönöm előre is, Üdv: Bence
A KN 7-es vezetékben egy árnyékoló harisnya van ráfonva a négy érre. A KN 7 F-es vezetéknél külön van árnyékolva mind a 4 ér. Kissé vékonyak, sérülékenyek.
Köszönöm a választ!
A huzalok hogy legyenek? Van itthon 0,5mm-es meg van 0,35mm-es és 0,45mm-es. Az utóbbi kettőből kb. annyi hogy max az egyik-egyik tekercs jön ki belőlük. A 0,5-ösből van elég.
Csak kíváncsiságból (meg esetleg előzzünk meg valami kalamajkát): mik azok a fehér foltok a panelen?
És egy jó tanács, ne fűrésszel vágd a nyákot, ugyanis tönkreteszed. Kicsiket lehet fűrészelni, nagyokat vágasd le lemezollóval valahol, de a fűrészelésnél talán még egy jobb kézi lemezolló is alkalmasabb.
Attila könnyen hozzáállítja a gépet a vezetékhez, szerintem a legegyszerűbb ha fejkábelnek SVHS-t ill S-video-t használsz. Ez 2érpár, érpáranként külön árnyékolva, elszigetelve. Elég borsós áron lehet venni méterre profi goldodt (nem rég írtam) vagy szerelve vehetsz. Azok a jobbak, amik vastagabbak, azokban rendszerint van egy fonott cérna burkolat belül, így nem törnek és nem szakadnak. lehet venni a tescoban is, de egy fejhez azért inkább érdemes beruházni egy jobb minőségűre. Sajnos szerelve nagyon széles az árkategória, Profi Goldot árulnak 10ezerért, de vettem már 1200Ft-ért és nem győztek hálálkodni, hogy végre elviszi valaki, mert már senkinek sem használja, évek óta ott porosodott.
|
Bejelentkezés
Hirdetés |















