Fórum témák

» Több friss téma
Fórum » Modulrendszerű, grafikus PIC programozás
Lapozás: OK   138 / 179
(#) Szammer válasza kaqkk hozzászólására (») Dec 7, 2013 /
 
Szia!
Csináltam egy próbát, működik is szimulációban, de lefordítva meg sem mukkan.
A proci 12F508. Az alapelgondolás működik, de programváltást is bele akartam tenni.
A feladatot leítam proli007-hez írt válaszomban. Mellékletben az alap, majd a gyakorlatban nem működő verzió. Vajon miért nem megy?
Üdv:
Zsolt
(#) Szammer válasza Szammer hozzászólására (») Dec 7, 2013 /
 
Ja és a ZV2 helyett először sima számlálóval próbáltam (te példád), úgy sem ment.
(#) kaqkk válasza Szammer hozzászólására (») Dec 7, 2013 /
 
Nem lehet hogy a beállításoknál van valami elkeverve? Próbáld meg egy másik piccel .
(#) Szammer válasza kaqkk hozzászólására (») Dec 7, 2013 /
 
Túl vagyok rajta, már 3db-al próbáltam, és ha az első alapverziót visszaégetem bármelyikbe, az megy.
(#) Szammer válasza Szammer hozzászólására (») Dec 7, 2013 /
 
Innentől a UFÓK?
(#) kaqkk válasza Szammer hozzászólására (») Dec 7, 2013 /
 
Más tipusra gondoltam, vagy a beállításokat próbáld megváltoztatni , a pover on timert bekapcsolhatnád...
(#) Szammer válasza kaqkk hozzászólására (») Dec 7, 2013 /
 
Hát igen.
Az első tippem, nekem is más típus volt, csak ahhoz össze kellene drótoznom a próbapanelt.
Megpróbálom 628-al az van itthon.
A pover on timert megnézem, azt jelzek, hogy segít-e valamit.
(#) kaqkk válasza Szammer hozzászólására (») Dec 7, 2013 /
 
Nézd meg a működő verzió beállításait .....
(#) Szammer válasza kaqkk hozzászólására (») Dec 7, 2013 /
 
A működő verzió beállításai megegyeznek. A pover on bekapcsolása nem segít.
(#) kaqkk válasza Szammer hozzászólására (») Dec 7, 2013 /
 
A portlábak jelölése ??
(#) Szammer válasza kaqkk hozzászólására (») Dec 7, 2013 /
 
Megegyezik.
Kísérlet képpen kivettem a beállító nyomógombot is (elsőnél nincs), nem változik a helyzet.
Elővettem a másik PICKIT-emet azzal is ugyanez a helyzet.
A hozzászólás módosítva: Dec 7, 2013
(#) kaqkk válasza Szammer hozzászólására (») Dec 7, 2013 /
 
Én mindkettőt kipróbáltam 877 re átállítva működik, tehát a programok jók . A hiba az ön készülékében van ...
(#) Szammer hozzászólása Dec 7, 2013 /
 
No de hagyjuk, ezek tényleg az UFO-k. Majd megnézem másik proci típussal (de nem most).
(#) proli007 válasza Szammer hozzászólására (») Dec 7, 2013 /
 
Hello! Ó dehogy. Csak leírva tűnhet ez komplikáltnak, a valóságban egyszerűbb. (Persze én a táblázatot nem töltöttem ki. Egyel több elem a táblázatban pedig azért szükséges, mert a számláló törlésekor, egyel továbblép a számláló, míg törlődik.) üdv!

0_3.PIC
    
(#) Szammer válasza proli007 hozzászólására (») Dec 7, 2013 /
 
Köszönöm.
Ez jó ötlet, megnézem kitöltve a táblázatot és lefordítva, mit mutat.
(#) kaqkk válasza Szammer hozzászólására (») Dec 7, 2013 /
 
A 3. lépés után hibát dob a parsic , valami nem tökéletes ebben a programban...
A hozzászólás módosítva: Dec 7, 2013
(#) Szammer válasza kaqkk hozzászólására (») Dec 7, 2013 /
 
Tulcsordul a táblázat. Javítva, még nincs kész, de lefordulva működik.

prolitol.PIC
    
(#) Szammer válasza Szammer hozzászólására (») Dec 7, 2013 /
 
Pl. egy működőképes verzió. A táblázat, igény szerint átírható.
Köszönöm.

0_4.PIC
    
(#) kaqkk válasza Szammer hozzászólására (») Dec 7, 2013 /
 
Rájöttél hogy az előző két verzió miért nem működött nálad ??
(#) Szammer válasza kaqkk hozzászólására (») Dec 7, 2013 /
 
Szia!
Csak a több táblázatos verzió nem ment, de most nincs kedvem egy másik típusú procival kipróbálni, pedig egyszerűbb és áttekinthetőbb lenne a vezérlésenkénti külön táblázat.
Ha jutok valamire pl.: 628-al, jelzem.
Igaz: A Proli féle megoldás kevesebb helyet igényel a prociban.
A hozzászólás módosítva: Dec 7, 2013
(#) kaqkk válasza Szammer hozzászólására (») Dec 7, 2013 /
 
Tessék egy 6 táblázatos futófény automatikusan váltja a táblázatokat , ötletadónak biztosan megfelel

knight10.PIC
    
(#) dcsabi hozzászólása Dec 7, 2013 /
 
Bocs, hogy beleszólok. Egy-két ötletet adnék a táblázatok kezeléséhez. Egy táblázatban kell megírni az összes variációt. A kivánt szakaszt kell kijelölni valamilyen módszerrel. Példák: számláló és MX variációval és adott esetben összeadással-vagy kivonással emelni az értéket a kívánt tartományhoz. Legpraktikusabb a limiter alsó és fölső határértékét egyszerre módosítani két MX modullal, egy számlálóval léptetve az adott programra. A limiter vezérelheti a lépés számlálót,..
(#) kaqkk válasza dcsabi hozzászólására (») Dec 7, 2013 /
 
Így gondoltad??

NONAME.PIC
    
(#) dcsabi válasza kaqkk hozzászólására (») Dec 8, 2013 /
 
Hasonló módon, az összeadás "tagjait" is MX-el léptetném. A limiteres megoldásra én is teszek fel egy példát.

TBL01.PIC
    
(#) klaszlo61 hozzászólása Dec 8, 2013 /
 
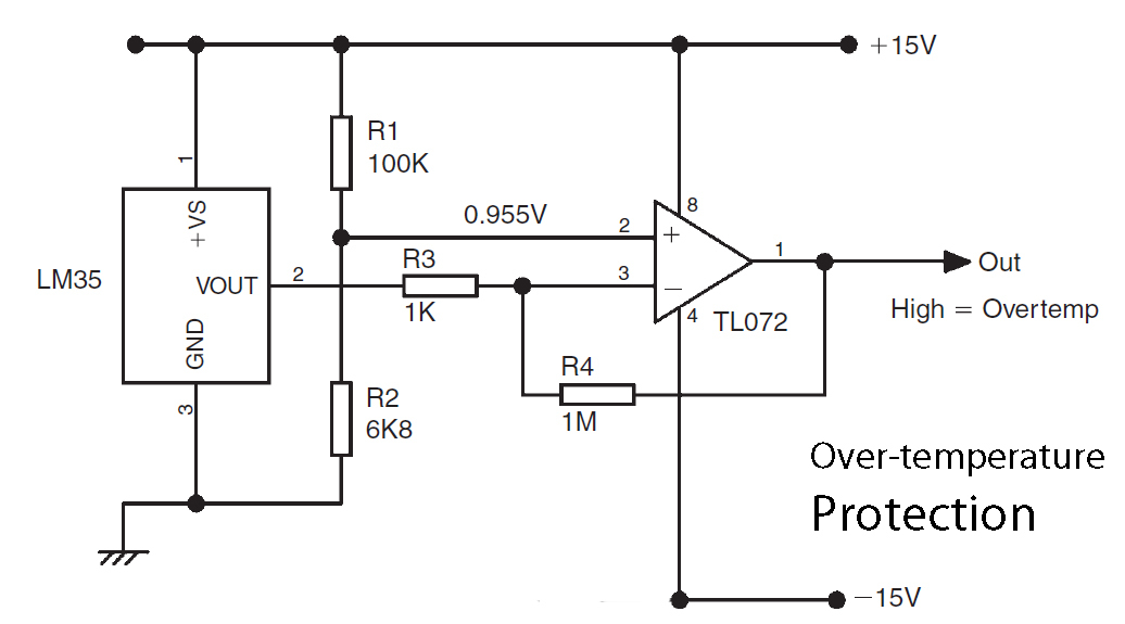
Üdv mindenkinek.Egy kis hardveres segítségre lenne szükségem,igazából egy kazánvezérlést építgetek amihez szükségem lenne valami hőmérő erősítőre,LM-35 vagy MCP vagy KTY érzékelőhöz. Mintha régebben láttam volna itt a fórumon , de most az istennek se akadok rá. Segítségeteket előre is köszönöm.
(#) dcsabi válasza klaszlo61 hozzászólására (») Dec 8, 2013 /
 
Ez a modulrendszerű PIC topic. Felerősítés után egy PIC-et akarsz használni? A Google keresőbe beírod LM35 amlifier (képeket keress) és tetszőlegesen válogathatsz...
(#) klaszlo61 válasza dcsabi hozzászólására (») Dec 8, 2013 /
 
Tudom ,16f873-ra menne,és Parsiccal készülget.Azért köszönöm
(#) kaqkk válasza klaszlo61 hozzászólására (») Dec 8, 2013 /
 
Tessék
A hozzászólás módosítva: Dec 8, 2013
(#) Szammer válasza kaqkk hozzászólására (») Dec 8, 2013 /
 
Hát igen. a 3. variáció ráadásul 0°C alatt is jó (legjobb emlékeim szerint).
Ha tévednék javítsatok ki.
(#) Szammer válasza dcsabi hozzászólására (») Dec 8, 2013 /
 
Kicsit bonyolultnak tűnik, de meggondolandó megoldás.
Következő: »»   138 / 179
Bejelentkezés

Belépés

Hirdetés
XDT.hu
Az oldalon sütiket használunk a helyes működéshez. Bővebb információt az adatvédelmi szabályzatban olvashatsz. Megértettem