Fórum témák

» Több friss téma
Fórum » AVR-es alkatrész (tranzisztor) teszter
Lapozás: OK   28 / 84
(#) eyess válasza erdgab hozzászólására (») Dec 4, 2013 /
 
Fentebb leírtam neked
(#) HA5AWS válasza erdgab hozzászólására (») Dec 4, 2013 /
 
Szia!
Három hozzászólással előbb megtalálod a választ!
Üdv: Gábor
(#) erdgab válasza eyess hozzászólására (») Dec 4, 2013 /
 
Ej de figyelmetlen vagyok. Valóban ott van,az izgalom tette,elnézést Uraim.
(#) Beachway válasza morgo hozzászólására (») Dec 6, 2013 /
 
És a régebbi verzióknál is így van ez a két port kialakítva.(a legelső verzió) EZ a PCB ahhoz készülhetett. A make filében a program elején lévő portok degradálására gondolsz??Itt is fel lehetne cserélni az adott két kimenetet.Csak az a kérdés, hogy ez mennyire jó ötlet?Mert akkor ehhez a panelhez, csak az a módisított HEX lenne jó.Azt hiszem szerencsésebb lenne magát a PCB-t módosítani egy átkaparással.
(#) morgo válasza Beachway hozzászólására (») Dec 6, 2013 /
 
Erre gondolok:
Idézet:
„STRIP_GRID_BOARD Ez az opció a PortD pin kiosztását változtatja meg egy adott próbapanel használatakor. Erre nem tér ki ez a leírás.”

Pluto fórumtársunk leírásából idézve.
Bővebben: Link
De a nyák átalakítása is járhat eredménnyel, ha valóban ez a probléma forrása.

Üdv: morgo
A hozzászólás módosítva: Dec 6, 2013
(#) Beachway válasza morgo hozzászólására (») Dec 7, 2013 /
 
Értelek. Megpróbálom feltenni a 11.3 verziót, és a panelt átkötni úgy, hogy a rajzon is van (13láb legyen a kijelző RS kivezetése, a 2 láb pedig a startot létrehozó tranzisztorra) Úgy mennie kell.
Előnyösebb lenne az alapbeállítást alkalmazni, mert ha később módosítom egy újabb verzió miatt, nem biztos ,hogy az eszembe lesz ez a változtatás.Köszi a segítséget!
(#) eyess válasza Beachway hozzászólására (») Dec 7, 2013 /
 
Nem biztos , hogy jó ötlet , de te tudod.Alap esetben a 2 es láb az soros komunikációra van tervezve , és a proci boot loaderében is így van gyárilag.Most ezt átállítgatni mi értelme van ?
Viszont értelmét áttenni nem látom mivel nem spórolsz vele meg semmit , csak a két láb fel lesz cserélve, és ahogy írtad is a későbbiek folyamán , ha elfelejtődik , akkor nem biztos , hogy fogsz rá emlékezni .Illetve , ha rá kerül egy frissebb verzió , akkor nem fog működni a teszter . És szerintem a legelterjedtebb az amelyik az alap kapcsolás szerint lett megépítve , tehát a 13 mas láb a teszt gomb pontja.
(#) Beachway válasza eyess hozzászólására (») Dec 7, 2013 /
 
Állj!Most összezavarsz!! Itt van előttem 2 féle rajz, és mind kettőn a start port a 2 láb. Ezek szerint nem ez az elterjedt?? Az a HEX file amit voltál kedves nekem feltenni pár napja (11.3) nem ezt támogatja??
(#) eyess válasza Beachway hozzászólására (») Dec 7, 2013 /
 
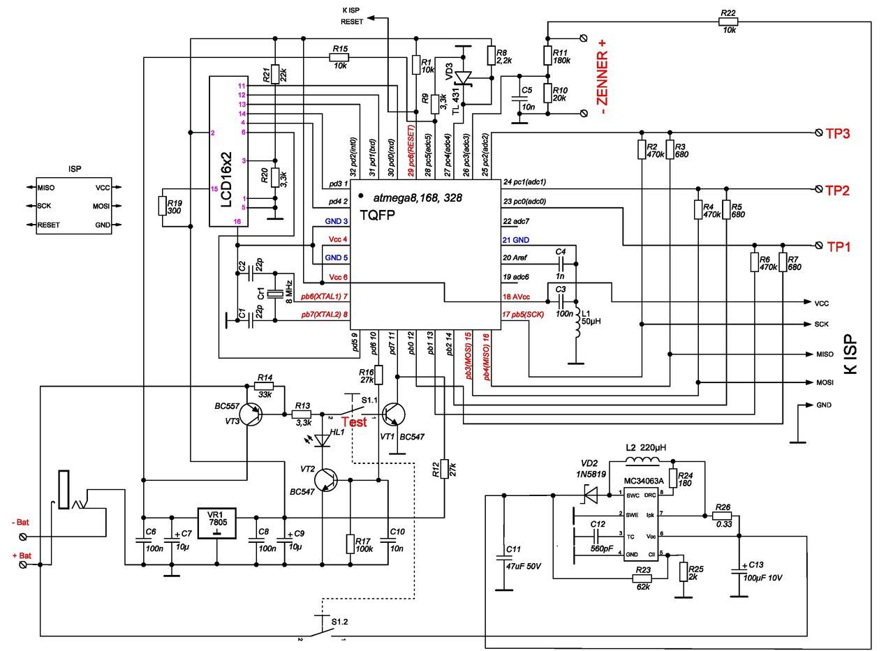
Az elterjedt rajz az ez .De ez is már az új verzió , és atmega 328 procival.
Itt a 11 es lábra megy a teszt gomb , mert ennél a tokozásnál /smd / a Pd7 es pont az a 11 es láb a dip tokosnál ez a 13 mas láb .Tehát aki ráadásul smd változatban építi meg annak erre is figyelni kell.
Az ehhez való , tehát az atmega328 procira lefordított hex , és eep fájlokat mellékelem., ami az úgynevezett 192 es verzióra hallgat.
Amit feltettem azzal is működnie kell , és ez már egy újabb verzió , de már ez is talán réginek számít , mert már 198 nál jár a verzió , de minden szösszenet miatt én sem szoktam frissíteni.
(#) pluto válasza eyess hozzászólására (») Dec 7, 2013 /
 
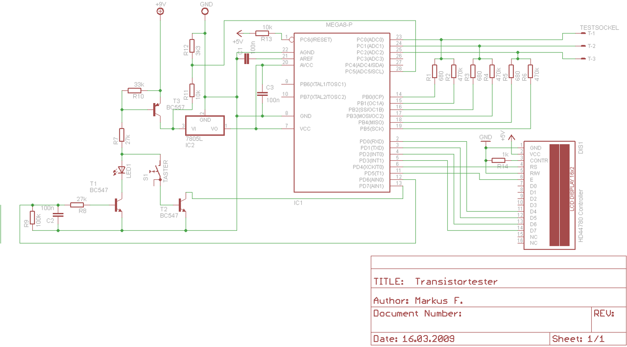
... hát tudod! Az első amin megakadt a szemem, az ADC tápellátása. Extrém slampos. Kéretik ilyen esetben az Atmel ajánlásokat használni. Abból még baj nem lett. Innen már nem is érdekelt tovább. Ezzel nem azt mondom, hogy teljességgel használhatatlan, csak fenntartásokkal kellene kezelni. Én személyesen senkinek sem ajánlanék egy ilyen rajzot.
(#) eyess válasza pluto hozzászólására (») Dec 7, 2013 /
 
Igen ebben igazad van , és ha jól emlékszel a kezdetek kezdetén volt erről szó , hogy nem ajánlatos , így szerelni , és egy átkötést tenni a tekercs helyére , mert , hogy melegedett stb .Ezt én is olvastam annó.De aki tudja , és olvasta is , az nyilván nem építi be a tekercset, de viszont valóban ez volt az elterjedt kapcsolás igaz nem smd vel.És majd később lett fejlesztgetve.
De gondolom ezek ismerősek neked is , és ha tényleg nagyon vissza akarunk menni időbe , akkor ezek voltak már az egyszerűbb atmega 8 ra épülő kezdeti lépések.A sima , illetve az automata kikapcsolásra.Ebből kiindulva semmivel sem különbözik a mostani új verzió , csak a referencia a processzor , a zéner funkció , és más szoftver.Szóval aki figyelmes az ki tudja mazsolázni a lényeget nem de ?

1.png

2.png
   
(#) erdgab hozzászólása Dec 9, 2013 /
 
Sziasztok!
Építgetem a teszteremet,szeretném az atmega328-at a készüléken belül programozni,ha esetleg szükség lenne rá,nem akarom szétszedni aztán IC ki,programozóba be stb.... Ehhez kivezetem a szükséges lábakat egy csatlakozóra,jobb híján egy D9 szubra,ide tudnám majdan a programozót csatlakoztatni.Minden szükségest a programozótól kapna,a +5V is.És most jönne az én butuska kérdésem.Ugye nem kell leválasztanom az atmegát a belső tápjáról fizikailag (?),csak ne kapjon onnan tápot a programozás alatt,ez elég?Természetesen ez idő alatt minden ki lenne kapcsolva a készüléken.A rajzokat bogarászva nem láttam kapcsolót,megjegyzést ezen esetre,így tulajdonképpen meg is válaszoltam magamnak a kérdést?
(#) pluto válasza erdgab hozzászólására (») Dec 9, 2013 /
 
Persze hogy nem. Ilyenkor kifejezett előny, ha van egy programozód, ami a céláramkört eltudja látni tápfeszültséggel. Ez ugyan nem kifejezetten felel meg az Atmel irányvonalának, de azért működik és kényelmes.
(#) eyess válasza erdgab hozzászólására (») Dec 9, 2013 /
 
Nyugodtan mehet úgy a programozás , hogy nem veszed ki az ic t.
Ezen időre a programozó ellátja a szükséges + 5v feszültséggel.Én még a kijelzőt is rajta szoktam hagyni programozás alatt.És természetesen ekkor ne legyen megtáplálva a műszer elég ha össze teszed a programozóval.
Az ISP csatlakozás az AVR processzoroknál használatos természetesen bármilyen csatlakozót lehet használni , csak ügyelni kell , hogy megfelelően legyen bekötve.Persze ilyenkor már nem érvényes az ISP szabvány.Egyébként az enyémen is DB9 soros port csatlakozóval van szerelve , mert ez volt kéznél.Teljesen megfelel rá egyébként.
(#) BlackForce válasza Beachway hozzászólására (») Dec 13, 2013 /
 
Üdv!
Nekem az LCD kijelző egy frekimérő megépitése után visekedett hasonlóan.
Ahibát egy rossz bekötés okozta az LCD 8 bit bemenetek egyikén (D0 és D7 között)
A hozzászólás módosítva: Dec 13, 2013
(#) erdgab hozzászólása Dec 14, 2013 /
 
Tiszteletem Uraim!
Összeállt az újabb teszterem fizikailag,még apróbb csinosítások vannak hátra,de nem is ez a lényeg.Végeztem méréseket és összehasonlításokat az LCM3 a "régi" és az újabb teszterem között.Az új teszter önteszt lefuttatásakor látható volt,hogy a mérőellenállások nem éppen az ideálisak.Nem lepődtem meg,mivel csak válogatott (szűkös keretekből) ellenállásokat használtam fel.Később majd beszerzek ide megfelelő tűrésűeket.Azért az eredmény nem lett annyira rossz,csak néhány a sok közül:
LCM3 Régi teszter Újabb teszter
régi 470µF elkó 518µF/0,239 ohm 524,71µF 519,6µF/0,25 ohm
tekercs 58,06uH -------------- 0,06mH
470nF bipolár 461nF 469,5nF 487nF
10nF kerámia 9,5nF 9,18nF 9,618nF
Eddig elégedett is lennék a fentiek figyelembe vételével.Most a hivatalos oldalról letöltött 192 verzió van benne. (Tudom programozni az atmega328-at bent a készülékben)
Most jön a balhé tárgya,sajnos nem működik a zéner mérés funkció! A tesztgomb nyomva tartása mellett nem vált a készülék a zéner mérésre.Újra átolvasva,átrágva plutó cikkét,arra a következtetésre jutottam,hogy az a bizonyos 24. láb (PC3) nem a feladatnak megfelelően van beállítva,hanem soros szöveg kiadására van konfigurálva,így nem csoda,ha nem méri a zénert.Megmondom őszintén,én átírnám,de még a cikk segítségével is abszolút mekk-mekk vagyok hozzá. Legyetek szívesek,segítsetek nekem,kellene egy olyan hex és eep fájl ami tartalmazza a zéner mérés lehetőséget is,lehet akár a legújabb verzió is.Nem zárkózom el a tanulástól sem,ha valaki megtanít a makefile átírására s az azt követő fordításra,nem baj,ha meg kell szenvednem a tudásért.AVR Studió4 és WinAVR programom van.
Köszönöm!
(#) erdgab válasza erdgab hozzászólására (») Dec 15, 2013 /
 
Tiszteletem Uraim!
Nos,az előző hozzászólásom óta megoldódtak a gondjaim,hála a jó szándékú segítőknek,nevet nem írok,Ők tudják,Tisztelettel köszönöm nékik!A pontossággal vannak kicsi gondok,de tudom,hogy ez a nem annyira pontos mérőellenállásoknak tudható be.Szépen dolgozik a készülék.A kivitele nem annyira szép,még nem tudtam megfelelő gombokat szerezni a kapcsolókra és némi felirat sem ártana.A mérőbemenetek és a programozó bemenet is D9 csatlakozóra van kivezetve.A baloldali gombsor fentről lefele:LCD háttér világítás,a készülék főkapcsolója,hangkapcsoló kapcsolója.Jobboldalt fentről lefele:27-47V váltókapcsoló,DC-DC ki-be kapcsoló,belső-külső feszültségmérés kapcsolója.Alsó sor,jobb oldalt az smd pad mellett,elvileg az smd pad nullázására szolgált,az smd padtól balra a teszt gomb.Már tudom hogyan kell kezelni a készüléket,hogy átváltson feszültség mérésre.Néhány képet mellékelek,a minőségért elnézést kérek.Tisztelettel köszönöm a sok-sok segítséget!
(#) JZoli válasza erdgab hozzászólására (») Dec 17, 2013 /
 
Azért ez egy szépen megkonstruált műszer lett! Erre büszke lehetsz! Viszont volna egy kérésem: én is szemezgetek egy ilyen "cucc" megépítésével. Csak annyi verzió, és program van már itt fent, hogy nem nagyon igazodok ki közöttük. Megtennéd, hogy az általad épített rajzot, panelrajzot és a végleges programot (hex és eep) feltennéd, vagy elküldenéd?
(#) sector99 válasza erdgab hozzászólására (») Dec 17, 2013 /
 
Szia !
Ez - számomra - új információ, hogy külön "trükkje" van a külső feszültség (Zener) mérésnek.
Én Mega168-al építtem meg és most jutottam el odáig, hogy kigészítsem, főleg a Zener diódák mérése a cél. Akkor mit is kell tenni ? Újra kell fordítani a forrásprogramot ?
A hozzászólás módosítva: Dec 17, 2013
(#) erdgab válasza JZoli hozzászólására (») Dec 17, 2013 /
 
Felteszem,de kis türelmet,amíg összeválogatom ami ide kell.
(#) erdgab válasza sector99 hozzászólására (») Dec 17, 2013 /
 
A trükk annyi (Köszönet egy kollégának,ki felhomályosított a mikéntről!),hogy bekapcsolás után teszt gomb megnyom,megvárod amíg kiírja,hogy nem talált mérendő alkatrészt,ekkor újra nyomva tartod a teszt gombot,amíg át vált a fesz mérésre,továbbra is maradjon nyomva a teszt gomb,leolvasod és csak utána engeded el,ekkor kikapcsol a készülék.Nekem így működik,csak sokallom az átváltási időt,ez nálam kb. 25 másodperc.
A hozzászólás módosítva: Dec 17, 2013
(#) sector99 válasza erdgab hozzászólására (») Dec 17, 2013 /
 
Én meg Neked köszönöm, mert ezt még nem írta le senki ! (vagy csak én nem találtam meg...)
Ki is próbálom, ha odajutok és majd beszámolok róla, hogy az enyém mit csinál - és főleg milyen gyorsan.
(#) erdgab hozzászólása Dec 17, 2013 /
 
Tiszteletem Uraim!
Felteszem az általam kreált panelterveket,rajzokat és a jelenleg futó (1,09) hex és eep fájlokat,a fájlokat köszönöm azoknak akik segítettek,többet is kipróbáltam,de még ezzel kapcsolatban nem tudok érdemben állást foglalni,vegyétek figyelembe,hogy nem vagyok elektronikus szakember,lakatos vagyok.Ajánlom elolvasni plutó fórumtárs leírását itt található és megfogadni a fuse bitek beállítását.A cikkben ott a rajz is,én az automata kikapcsolású verziót építettem meg,kiegészítve morgo fórumtárs hang kapcsolójával (én megtoldottam egy tranzisztorral,így lett nekem jó) és az általa használt Dc-Dc konverterrel,mely 27 és 47V leadására képes Remélem morgo nem haragszik meg a linkért. ,ami más mint a plutó cikkében szereplő.A cikkben szerepel a link,ahonnét letölthetők különböző verziószámú fájlok,mindenkinek a belátása szerint.Még egy gondolat a fesz mérés funkcióhoz.Betettem egy kapcsolót,ezzel tudom kiválasztani,hogy a teszter a belső Dc-Dc feszültséget mérje zéner vizsgálatkor,vagy max 50V-ig külső Dc feszt tudjon mérni,ez utóbbi jól jön stabilizátor kockák (27V!) tesztelésénél,morgo fórumtárstól lestem-loptam el az ötletet,köszönet érte.
Remélem tudtam segíteni.
Minden véleményt,kritikát tisztelettel fogadok.
(#) eyess válasza sector99 hozzászólására (») Dec 17, 2013 /
 
Nem kell megvárni amíg nem talál mérendő alkatrészt , és ki írja , hogy nincs , vagy hibás alkatrész.
Hanem egyből a teszt gomb megnyomásával , és nyomva tartásával máris a zéner funkció , illetve ha külső feszültség mérés történik , akkor egyből ez a mérési állapot lesz jelen.-
(#) sector99 válasza eyess hozzászólására (») Dec 17, 2013 /
 
Köszi, ha lesz időm megnézem ! Nekem 1.06 sw van rajta, sok módosítás van az 1.09-ig ?
A hozzászólás módosítva: Dec 17, 2013
(#) morgo válasza erdgab hozzászólására (») Dec 17, 2013 /
 
Hogyne haragudnék - irgum-burgum... most növeled a weblapom terhelését
Tréfát félretéve, azért van kitéve, hogy mindenki belátása szerint használja. Valahol írom is az oldalon, hogy gyakran azért nem adok konkrét leírásokat, hogy megmozgassam az érdeklődők fantáziáját, így ösztökélve őket némi kreativításra. Nálad legalább bejött. Gratulálok az ötleteidhez! Nekem tetszenek!
(#) erdgab válasza morgo hozzászólására (») Dec 18, 2013 /
 
Köszönöm az elismerést!
A készülékem mindössze 1000 forintomban (ennyi volt az atmega328) és egy "kis munkában" van.A többi alkatrész volt itthon,hát ilyen lett.Most az 1,09 verzió nyargal rajt,sok másikat,szám szerint 5 verziót próbáltam ki.Amit tapasztaltam,aránylag jól méri a kondenzátorokat és ellenállásokat,a tekercsek mérése már egy más kérdés,keveslem a felbontást a félvezetők mérése ok.Sokallom az időzítési időt egy-egy mérés alkalmával,ebből adódóan,sokára vált át a zéner mérés opcióra is,szerintem a fele idő is elég lenne.Még valami,én az általad publikált DC-DC konvertert építettem be a megadott alkatrész értékeket pontosan követve.A konverter kimenetén meg is jelenik a 27 és 47V a kapcsoló állásának megfelelően.Amint rákapcsolom a 20/180K feszültség osztóra a 27V rendben,de a 47V leesik kb. 33-34V értékre.Mit rontottam el,melyik alkatrész értékén kellene változtatnom?Ha lenne valami tanácsod azt Tisztelettel megköszönöm!Mindent összegezve,ennek a készüléknek helye van a munkaasztalon,nem kell tőle labori méréseket várni,nem is az a feladata,hasznos kis szerkezet,nekem a korai verziós (atmega8-16) is megvan és használom az LCM3-mal karöltve.
(#) morgo válasza erdgab hozzászólására (») Dec 18, 2013 /
 
Szerintem a biztosítékbitek nem megfelelő beállítása miatt lassú, nekem rögtön méri a külső feszültséget, ha nyomom a tesztgombot. Az MC34063 induktivitásával próbálj játszani, vagy a 0.2 Ohm-os ellenállást cseréld sima átkötésre. Ez nem minden tekercsnek tesz jót, mert telítésbe kerülhet a vasmag.
(#) erdgab válasza morgo hozzászólására (») Dec 18, 2013 /
 
Megpróbálok majd a tekerccsel és az ellen állással variálni,csak megjegyzem a Te kapcsolásodban nincs 0,2 ohm ellenállás.A biztosíték bitekkel nem hiszem,hogy gond lenne:ATmega328 -> lfuse:0xf7 hfuse:0xd9 efuse:0xfc
Köszönöm a segítséget!
(#) morgo válasza erdgab hozzászólására (») Dec 19, 2013 /
 
Bocsánat, kissé kapkodva írtam, készülni kellett melóba. A rajzon 1 Ohmnak jelzett ellenállásról van szó. Ez a legtöbb ajánlott kapcsolásban 0,2-0,3 Ohm. Nagyon hasonló StepUp-okat építettem már 0 Ohm-mal, azok is működnek, de jelen esetben nekem 1 Ohm van beépítve.
Egyébként az oldalon ha időm engedi, tervezek egy kis kiegészítést, ugyanis félreérthető, hogy a nyáktervek között a step-up nyákon is van osztó, meg a teszter nyákon is. Természetesen csak az egyik kell. (A stepup+csatlakozók nyák utólag - külön kérésre lett csatolva a többi rajz mellé, így ez megtévesztő lehet)
A fuse bitekkel én is sokat variáltam, másik szoftverrel más beállítások jöttek be. Volt amikor nekem is lassúnak tűnt a működés, ezért gondoltam erre a lehetőségre. A 'CKDIV8" semmi esetre se legyen bekapcsolva!
Következő: »»   28 / 84
Bejelentkezés

Belépés

Hirdetés
XDT.hu
Az oldalon sütiket használunk a helyes működéshez. Bővebb információt az adatvédelmi szabályzatban olvashatsz. Megértettem