Fórum témák
» Több friss téma |
Fórum » Kapcsolóüzemű (PWM) végfok építése
A kimeneti fojtód mennyire szór? mit használsz?
Próbálj trükközni a nyákokkal kicsit. Tedd félre egy kicsit a könnyű hűthetőséget (végén találj csak arra megoldást...) X7R, MKP kondikat be, jó közelre. Nézd meg a nagyfrekvenciás áram útját és szedd le jó rövidre.
Pályát rávisszük a kondira, majd onnan levisszük, ezt biztos tudod, meg a többi a trükköket te biztos ismered, de ha jól használja az ember, akkor el lehet érni, hogy a nagyfrekvenciás áramok egyszerűen ne lépjenek ki bizonyos körökből. Ez a kör pedig lesz a FET-nél lévő szűrő kondi - FET - tekercs - kimeneti szűrő kondi. Tudom hogy az IRFP4332 FETek jó olcsók voltak, de kicsit térj vissza a TO220 tokra. Fetenként biztos nem kell 20W-nál többtől megszabadulnod, de pont egy ilyen tokváltás sokat jelentene. Másik, hogy ajánlom próbálj ki egy olyan coilcraft lapostekercses induktivitást, amit én használok. Kicsi a parazita kapacitása, kicsi a szórása, és kicsi az ellenállása is.
Az szór rendesen. Pláne, ha a légrések párhuzamosak egymással...
Amit Laci ajánlott, próbáld ki. Vagy kísérletezhetsz toroiddal, ekkora teljesítményhez minimum a T130-2 - 157-2, vagy egyéb Arnold mag. A tekercselés módján rendkívül sok múlik. Én mindig arra törekedem, hogy a fojtó kivezetései a lehető legtávolabb essenek egymástól, és a menetek között is legyen némi hely. Így érhető el a legkisebb kapacitás toroid esetében. A másik, amit Laci írt, hogy a TO247 tokozású FET sokkal nagyobb az induktivitással rendelkezik, mint a TO220. Itt ilyen apró nűaszok is megkeseríthetik az ember életét, célszerű jól átgondolni. Idézet: „Amit Laci ajánlott, próbáld ki. Vagy kísérletezhetsz toroiddal, ekkora teljesítményhez minimum a T130-2 - 157-2, vagy egyéb Arnold mag. A tekercselés módján rendkívül sok múlik. Én mindig arra törekedem, hogy a fojtó kivezetései a lehető legtávolabb essenek egymástól, és a menetek között is legyen némi hely. Így érhető el a legkisebb kapacitás toroid esetében.” A toroidnak egészen addig kicsi a szórt tere, amíg a tekercselés tökéletesen szimmetrikus. Ezt persze a kezdet vég kapacitás miatt nem lehet elérni. Ha nagy kezdet-vég távolságot hagysz, akkor jelentősen csökken a kapacitás, de cserébe nő a szórt induktivitás. Szóval a toroid sem fenékig tejfel, de itt is, ott is kompromisszumot kell kötni. Az én véleményem a következő: D-osztályú erősítő tervezésénél a könnyű hűthetőség legalább haramadlagos szempont legyen. Csak azért ne használjunk nagyobb tokú FETeket, mert jobb elvezetni a hőt. Vagy csak azért ne alakítsuk úgy a nyákot, hogy egy nagy bordát berakhassunk.
A kondikkal órákon át játszottam (még a próbanyákos félhídon), nem fogod elhinni hogy mi hozta a legjobb eredményt. Egyetlen egy fóliakondi a két tápág közé. Ha X7R-eket teszek ide oda csak rosszabb lesz. Viszont annak a kondinak a lehető legnagyobbnak kell lennie (illetve minél nagyobb áramot akarsz kivenni belőle annál nagyobbnak), nekem oda az RM22,5 fér el, abban a 2,2µF a legnagyobb. Az kell is bele, de 1µF mindenképpen, persze 100W/8ohmra (félhídban) bőven elég egy 220nF is.
Pont azért görcsöltem az IRFP-vel, mert ez olcsó volt és nem csak 150V-os mint az FDP-im. Egyébként próbaképpen betettem az FDP-ket is, valamivel jobb volt de nem sokkal. A probléma elég összetett volt, mint írtam is. 1. Az egész áramkör túl gyors volt. Ez nyilván kell a minőség miatt, de van egy határ. 2. A visszacsatolás is gyors volt, ezen most lassítottam. 3. Az IR mint tudjuk kiakad ha nagyon rövid impulzus jut a bemenetére, ki is akadt. 4. A gate-ek gyors kisütése (simán egy diódán keresztül) ekkora áramok esetén már nagyon nem egészséges, komoly zavarforrás, ezen is lassítottam. A teljes átkapcsolás ideje csak néhány ns-al nőtt meg, viszont jócskán csökkentek a zavarok. 5. A fetek dióda töltése is probléma, de ez nem olyan nagy mint gondoltam (nyilván az IRFB4227 a tökéletes választás ide mint tudjuk). 6. A két félhíd egy tápról jár, fizikailag is egymás mellett vannak, valamennyire induktívan és kapacitíven is "látják" egymást. Ez, illetve a többi hatás együttese egy adott kimenőáram felett már azt is eredményezte, hogy a két félhíd elhúzta egymást, tehát összeszinkronizáltak. Tehát elindult a két félhíd mondjuk pont ellenütemben (vagy akárhogy), és elérve egy kimenőáram szintet már együtt kapcsoltak. Szóval értem én hogy TO220, meg teleföld, de ennek így, ebben a formában is menni kell! Most 580W jön ki belőle, ennyit tud a táp(fesz).
Nyilván így van, én arra akartam utalni, hogy van aki össze-vissza tekerint pár menetet a toroidra, illetve a kezdet és a végkivezetés között átfedést csinál.
Idézet: „Pont azért görcsöltem az IRFP-vel, mert ez olcsó volt és nem csak 150V-os mint az FDP-im. Egyébként próbaképpen betettem az FDP-ket is, valamivel jobb volt de nem sokkal.” Önamagában nem lesz jobb a TO220-as FETtől, de ha az van benne, akkor a FETeket közelebb teheted, vagy az egyéb helyre mást thetsz (pl kondit). Idézet: „A gate-ek gyors kisütése (simán egy diódán keresztül) ekkora áramok esetén már nagyon nem egészséges, komoly zavarforrás, ezen is lassítottam” A gyors kisütés nem igen okozhat problémát. Mivel a gate feszkó kicsi, nem csinál túl nagy DU/-dt a gate-en. A D-S fesz sebessége meg igazán nem ettől függ. De itt lehet a Crss-sel játszani, ami kicsit kontrollt ad. Én pl FMMT549 PNP-vel sütöm ki a gate-eket, 100nC feletti FETeknél ez jó 5A-re képes. A nagyobb probléma nálad szerintem az, hogy mivel diódával sütöd ki, ezért a gate kisütő áram átmegy az IR-en, nagyobb kört tesz meg. De ha oda a tövihez rakod a kisütő PNP tranyót, akkor sokal kiseebb áramhurkon keresztül süti ki. A többi pondod amúgy világos, a 6. pont jó komoly is. Itt segíthetne neked kicsit az általam javasolt induktivitás. Felépítéséből adódóan árnyékoltabb, mint egy EE vas. Nem csesztetni akarlak, ne érts félre, le a kalappal előtted eddig is, mert egy ilyen végfok borzasztó kemény munka ám. Én is tervezem a sajátomat, csak a saját tervezési szempontok szerint
Lettél volna már készen, tudna 1,5-2kW-ot, és akkor nem küzdöttem volna ezzel.
Nem magam miatt csinálom, meg nem is azért mert mazochista vagyok. Ezt lehet majd valóban nagyon olcsón reprodukálni, pl. azokból az anyagokból amikből készült. Nekem nem gond megvenni egy 1000Ft-os fetet, vagy egy spéci magot, de sokan vannak akiknek igen.
Ekkora teljesítménynél már nem szabad pl. egy 1000 Ft-os FET-en spórolni senki. Azt kell beletenni, ami oda való. Aki nem így tesz, az megérdemli. Ehhez egy táptrafó sem 2 forint...
Nemrég nekiálltam összerakni 4 db 320W-os kis tápot, benyúlok az egyik kondis fiókomba, üres. Fel a lomex oldalra, egy akcisó kondi, és már nem kapható. Afenne... 12 darab kelltt, azt kibontottam hibás prototípusokból.
Lehet most van olcsón IRFP4332, de nézd meg mennyi a rendes piaci ára. Akkor meg egy IRFB4227 nem sokban különbözik. Lehet ez a mag amit ajánlok drága, de nagyon tutkó, megéri a pénzét. Van egy pár belőle, de ha kell több, bármikor tudok belőle vásárolni. Szóval csak addig olcsón reprodukálható, amíg azok az alaktrészek olcsók.
Sziasztok!
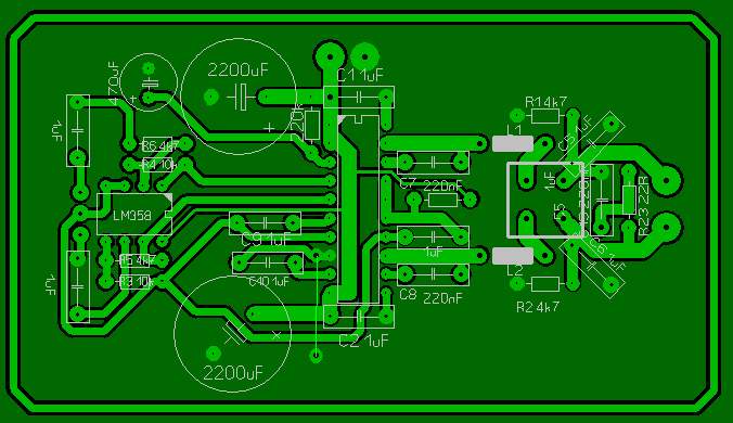
Megint neki szeretnék fogni a D osztálynak. Kezdetnek úgy gondoltam hogy készítek egy egyszerűt TPA3122 ic-vel. Próbálkoztam egy nyák tervel. Meg felel-e a követelményeknek??? A kék kérdőjelek azért vannak mert még nem döntöttem el hogy hídban akarom vagy félhídban... A két kapcsolást vettem alapnak, még messze nincs kész.
Szia!
Ez a nyákterv nagyon gyenge. Kicsit rá kellene még gyúrnod nyáktervezésre. A teliföldnek nem az a szerepe, hogy ne kelljen a földeket behuzigálni, hanem, hogy egy alacsony impedanciás összeköttetést nyújtson. Split group az ICre, a megfelelő lábainál állítsd 0-ra a teliföld távolásgot. Akkor elsz jó, ha bármely két telfiöldre kötött alaktrész közöttt szinte egyenes vonalat tudsz behúzni a telfiöldön keresztül, és nincs kacskaringózás. Nagyon sokat javíthatsz a következő dolgokkal: - A táp szűrésére szolgáló 1µF meg egyéb fólia kondikt cseréld le SMD kerámia kondikra. Ne félj tőlük, sok helyen kapható 1206 meg 1812 méretű !X7R! anyagú kerámia kondi, ezeket könnyű forrasztani. - Menj rögtön teljeshídra, megéri. Kiesnek a kimeneti elkók, kell egy fázisfordító, de nem lesz bus pumping satöbbi. - Dolgozz a rácson! Ez most elég ökörhugyozás kinézetű. Álítsd be az 1,27-es, vagy ha kell sűrűsbb rácsot, és azon vezess, kézzel! (autorouter legtöbbször használhatatlan)
Laci írását még annyival egészíteném ki, hogy a teleföldön sem mindegy hogy hol milyen áramok folynak, ott sem egészséges ha ugyanazon a fóliaszakaszon folyik a táp (ill. FET) árama ahol az előző fokozatok árama is.
Nézd meg a Skori nyáktervét, lehet hogy az jó és akkor nem kell újra megtervezni. Ez a két tranyós fázisforgató nekem is megtetszett, de nekem a nagy jelszintet már nem tudta rendesen kezelni pedig próbálkoztam vele a szimulátorban.
Nem akarom nagyon a tranzisztor forgatós megoldás, egyszerű OP-amp(lm358) szeretném.
Kicsit átdolgoztam a nyákot.
SMD alkatrészeket nem nagyon tudok be szerezni, túl kicsi a választék, de majd egyszer ha meg tetszik csinálok egy SMD-t is. Hol közösítsem a A-GND és P-GND ???
Ez még mindig nagyon rossz. A baj ott kezdődik, hogy eleve a programot nem tudod használni még normálisan. A csoportokat szét kel szedni és födlre húzni, ha teliföld, akkor legyen teliföld. Az autoroutert felejtsd el, sok nyák az autorouter gyanús. Inkább átkötés, a teliföld ne szakadjon meg.
Szóval ez még mindig nagyon gyenge.
Átalakítottam, a teleföld nem szakadt meg sehol, amit kellet szétszedtem földre húztam. Autoroutert nem használtam még sohasem.
Konkrétan mi a célod vele? Csak azért kérdezem, mert ekkora teljesítményre 5000Ft körül kapsz olyat ami ettől jobb minőségű, teljesen kész van, kezelőszervekkel, védelemmel, be is van dobozolva csak táp kell neki.
Nagyobb teljesítményre meg ott vannak a cikkek amiket a Lacival írtunk. Az enyém frissítve is lesz majd valamikor, ezt azt változtattam rajta.
A tiédet is meg akarom majd csinálni. Rövid időn belül. Az alkatrészek már megvannak.
Csupán az építés kedvért készítem el ezt, meg mivel nagyjából ingyen van.
Először van benne jópár hiba (aminek nem kéne, az is földön van..). A tisztázás totál rendszertelen, valahol 0,2 valahol 0,5...
Aztán meg vannak értelmetlen részek, pl a GAIN1 miért megy oda hátra? Az analóg föld részt nem így kellene megoldani. Az IC lábkiosztása elve úgy van, hogy az összes powerföld jobb oldalt, az összes analóg föld bal oldalt van. A nagy telföldet vágd ketté, legyne jobb odlalt a power föld, ide jöjjön be a táp meg minden. Bal oldalt az analóg föld, és a kettőt egy ponton kösd össze egy kis ellenállással, vagy jumperrel. A nyákpályák kacifánzosak, össze vissza mennek. Szánd rá magad az SMD-re. Az opampot pedig ne a fő tápról tápláld, mert az zajos lesz. Teli lesz kapcsolási zajjal. A tápok nyákvezetése akvöetkező legyen: bejön, rámegy a pufferre, és onnan megy a kerámia kondikon keresztül a power táppinekbe. Az analóg táppin vagy külön útról induljon, vagy powerről még külön nyákpályán és szűrőn keresztül menjen. Vagy ahogy te akartad egy ellenálláson keresztül. Azt az ellenállásd cseréld le SMD-re, 1206, 1 ohm mondjuk, csak rakd be az IC alá, és akkor az analóg táp és analog föld köözött keráma kondi, az is elfér az IC alatt. Inkább a power pozitív táp legyen az átkötés. A teliföldnek az egész IC és komponensek alatt/felett át kell úsznia, itt meg pont van középen egy űres rész. Ezért a töliföld áramútjainak az egész sziget körül kell keringenie. Mivel nagy úton keringenek, ezrét a teliföld nem teljesül. Ha nagy az az út, akkor ne körbe, hanem sugrá irányba kerüljenek (csillag-földelés, tudok), zajforrások külön utakon satöbbi. Szóval ez így még mindig nagyon nem jó. Ez a teliföldnek azon lusta alkalmazása, amikor csak szimplán nem akarjuk routolni a pályáit. Legyen rednes teliföld!
A cél szerintem az lenne, hogy pl ezen megtanulna nyákot tervezni. Az előbbi posztomban jól ki is veséztem neki, hogy mire kellene figyelnie. Ha megfogadja, akkor jó lesz, és a nagyobb dolognál is menni fog neki.
Tiszteletem mindenkinek.
Elektronikában közepesen jártas vagyok, és szükségem lenne egy 12 voltról működő, max.30W teljesítményű PWM végfokra. A feladat nem ebbe a topikba való, a megvalósítás igen, leírom, talán segít az ötletadásban. Adott egy eszköz, ami 230V/26W fogyasztású, és kizárólag szinuszos táplálással működik. Ezt kell szünetmentesítenem, a megoldásom egy 230V/12V toroid, meghajtva egy hidas autóvégfokkal, amit egy 50Hz szinuszoszcillátor vezérel. Primitív, de tökéletes, hetek óta jól működik. Egyetlen hibája a pocsék hatásfok, a szekunder 26W a primer oldalon az akkuból 42W, és minden amperóra sokat számít, ezért gondoltam digitálisra cserélni a végfokot. Ilyen kis teljesítményűt találok-e ic-ben, ide egy TPA3122D2 nagy pazarlásnak tűnik. Mielőtt bárki is azt tanácsolja, vegyek egy szinuszos invertert, a legkisebb 150W-os az 25ezer körül kezdődik, ezt mellőzném. Köszönöm előre is.
1. Nézz körbe ebayen, vaterán, van egy rakat kész modul a TPA3122-höz hasonló chipekkel. A legolcsóbb megolád ez lesz, és az autós végfok helyére berakhatod.
2. Ha nem vagy pro kapcsolóüzemben, akkor maradj a TPA3122D2-nél. DIP tokos, Skori oldalán van róla sok infó, és mivel itt nem audio felhasználás a cél, ezért nem baj, ha nem a legjobb a nyákterv meg satöbbi. Sőt meg lehet kockáztatni azt, hogy a kimeneti szűrőt elhagyod, és egyből rákötöd a trafót a kimenetére (a szórt induktivitása nagyobb szerintem, mint a 10-30uH a szűrőbe). 3. Előkeresed pafi honlapjáról (ide is sokat belinkelték) azt a megoldást, ahol két opamp és két FET van. Egyszerű, kísérletezni jó, audiora használhatatlan, de ide elmegy. A hozzászólás módosítva: Dec 10, 2013
Köszönöm.
Vaterán keresve pwm csak ventillátorokat találtam, TPA3122D2- erre semmit, amplifier, power amplifier kit, modul, erre se semmi érdemlegest. Kapcsolóüzemben valóban nem vagyok járatos, néhány step-up konverter már van azért a hátam mögött. Nyákban abszolúte tök vagyok, kedvencem a vadszerelés, ha nagyon kell, csinálok nyákot. A kapcsolófrekit lejjebb lehet venni? 50Hz, szerintem felesleges 240kHz, elég lenne 1-2kHz is a feladathoz. Nem melegítené a vasat. Spafi honlapján nem találtam a rajzot. Sokra mentek velem, látom...
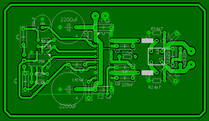
Amennyire sikerült betartottam amit írtál. és meg csináltam SMD-ben. Vannak pontok amit nehezen értelmeztem remélem jól.
Mennyire rossz ez a tervem? Elkészíthetem-e vagy foglalkozzak még vele?
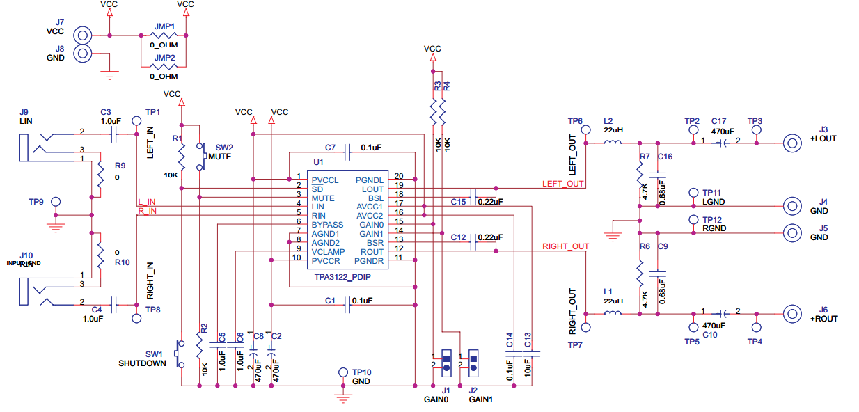
Még mindig nem egyezik a kapcsolás és a nyáterv. (én az adatlap 14. oldalán lvő kapcsolást nézem, 28 ábra, de a 29 ábra is lehetne).
Például: AVCC1 és AVCC2 az analóg rész tápja. Miért 4.7kohmon keresztül kapcsolódik a tápra? Valamint ezt a power földre szűrőd. Az analóg táp pin hidegítő kondija az analóg földre menjen ha külön föld van, (ha meg egy, akkor angoyn alacsony impedanciás legyen teliföld) Másrészt nézz utána a kondi méretknek. Mivel a tápfeszed godnolom 20V ezér tnem használahtsz 25V X7R kondikat, márpedig 1206 méretben nincs 50V 1µF X7R anyagból (ez az anyag javaslott). 1210 vagy 1812 méretben van (vagy végülsiv an, de jó drága). Jó lenne aha kinéznéd azt is, hogy milyen tekercset szeretnél használni, meg milyen szűrőköndit az LC szűrőben (az LC kondijának másik pólusa a földre megy). Mert aztán nem fog odaférni.
Én skory kapcsolását csináltam meg. A 4R7 elírtam 4k7-re. Vagy azt cseréljem ki 0R-re?
A analóg tápot hogy vezessem el odáig, így külön vagy nem muszáj így? Kondenzátorok szerintem rendben vannak, ami a képen van abból már rendeltem. Nem tudom drágának számít-e, kb 30Ft de csak innen tudok rendelni. A szűrő kondenzátoroknak az SMD nem megfelelő?? Tekercseknek a skory féle kompaktfénycsövekből kitermelt kör vasmagokat szeretném használni. |
Bejelentkezés
Hirdetés |















