Fórum témák
» Több friss téma |
Inkább 1206-al. Abból is legalább 2db helyettesít egy ilyet, ami egyébként 0,5W-os. Vissza kell rajzolni, vagy megmérni hogy melyiken mekkora a disszipáció. A soros előtét ellenállást pedig mindenképpen 2-3db-ból kell legalább megcsinálni, a feszültségtűrése miatt. Azon közel 300V esik.
Egyébként 5V/300mA-re egyszerűbb kibontani egy PC táp standby áramkörét, az méretben fele ekkora. Vagy építeni egyet TNY-al az még akkora sincs, ráadásul nem kell hozzá visszacsatoló tekercs és snubber sem csak egy dióda meg egy szupresszor (tettem fel róla régebben képet működés közben). Utóbbiból nekem is kell majd csinálnom párat, meg is van hozzá minden, csak még nem jutottam el a nyáktervezésig.
Ezek az ellenállások méretétől eltekintve (mert az ilyen méretűek 0,6Wosak) azok a kínai vékony lábú 1/4Wosak. Az a helyzet, hogy ez az egész egy USB töltő, dobozzal együtt. Nekem csak a táp része kell, ami hajtja majd a PICet és a relét, és ezt az egészet visszatenni a dobozába. De a tápot minél kisebbre kell terveznem, hogy elférjen a PIC is benne.
Tehát ehhez vannak alkatrészek, ezt kell felhasználni. Vagy melyik ellenállás lehet az, amit nyugodtan használhatok SMD-t, és melyik az ahol inkább maradjon az eredeti? Idézet: Az az egész maga a, táp, nincs külön táp és töltő része, amit le tudnál spórolni az az usb csatlakozó helye, tudom mert már egy hónapja ezzel kínlódsz... Már leírtuk akkor is hogy ez sokkal kisebbe egyszerűen nem fog menni. szoktak itt árulni mikro tápegységet, talán 2x2cm sincs az egész, inkább vegyél olyat. Ha tudok segítek, nem lebeszélni akarlak, de mire elhiszed hogy nem fog menni kisebbe addigra már rég építtettél volna 3 másikat... „Az a helyzet, hogy ez az egész egy USB töltő, dobozzal együtt. Nekem csak a táp része kell,” A hozzászólás módosítva: Dec 13, 2013
Hát ha megmutatnátok konkrétan milyen is ez, lehet hogy jobb lenne, de fogalmam sincs hogy néz ki egy olyan.
Szia!
Szerintem építsd meg ugyanezekből az alkatrészekből újra a tápot. Készíts saját nyáktervet. Gondolj bele: egy SMD ellenállás szinte ugyanannyi helyet foglal, mint egy állított. Fontos a disszipáció, és a feszültség tűrés is. Egyébként, ha csak simán ki lehetne váltani, akkor eredetileg is SMD lett volna beépítve, hiszen az még olcsóbb is. Vagy még azt megcsinálhatod, hogy a nyák azon részét, ahol az USB csatlakozó van, egy-az-egyben levágod, és a kondit, meg a két diódát, két ellenállást visszaforrasztod a megmaradt nyákra. Így máris fele akkora az egész. Szerintem ez a legjobb, amit tehetsz.
Aki nagyon unatkozik és rá ér, Karácsonyi ajándékként átnézegetné nekem?
Köszi ! A hozzászólás módosítva: Dec 17, 2013
Na szóval nézzük sorba:
- Van két standby trafó, ahola z egyik csak egy reléhez kell (amá egy relén keresztül kapcsol egy relét?) Ennek mi értelme van? A másik trafó pedig a TL494 segédtápfeszét állítja elő. Habár izoláltak, de nem tekinthetőek kellően izoláltnak. Szkóppal ovatós körélméynek között rámérhetsz, de ningy 3kV szigetelés tutira, így nemb iztonságos. Ezt az egészet ÉN kivágnám a p-be. Fognék egy kis stanbdy tápot (most rendeltem kb 2 dolcsi/darabért párat), egyet beraknék, ez táplálná a TL494-et meg a vezérlést. Ennek a szekunder oldalát kapcsolnám egy kapcsolóval. A gate trafó és az előbb táp izolálása miatt ez izolált, és hgoy biztonságosnak teknthető -e, az attól függ hogy a kis vacak táp mennyire jól an megcsinálva, és a nyákot ezt is úgy rendezed -el, hogy biztonságosnak tekinthető (mintha szekuinder lenne). Ekkor az egész táp egy kis kapcsolóval kapcsolható. Ha nem tudod minden helyen megoldani a szigetelést, akkor ez 250V kapcsoló kell hogy legyen, rendes tápkábellel, de lehet vékony rezű, mert kis áramot kapcsol. Egy ilyen kis standby táp annyira keveset fogyaszt üresjáraton, mint kis nyáktrafónak a primer mágnesező induktivitás árama okozta veszteség. És mellesleg pici, és sokkal olcsóbb. Szóval kedzjük így, ezzel kiesik úgy jó 100x40mm hely saccra. Egy ilyen tápnak 2x220µF puufer kismiska (nem szabályozott táp!), azt jó meg kell kellene minimum duplázni (de előbb nyertünk sok helyet, és jópár drága alktrészt kiejtettünk). A lágyindító relé ott van, a szimpla LOMEXes 4,7 ohm NTC ezt nem bírja. Azt vagy nagyobbra kell cserélni, vagy két 5W ellenállásra (úgyis rövidre lesz zárva). Ha az egyneirányító hidad sarus, azt nagyon mcerás lesz nyákba rakni. Az ilyen fekvő tűsnél meg olcsóbb és nem roszabb a KBU szériás egysoros egyeniránító, 10A-es van, az tuti. Szerintem könyebb hűteni, fogsz egy kis alu lemezt és kicsit U-ba hajlítod. (elég ha kap egy kis kőhapacitást, és a meleedési időállandóját felnöveled egy percre, egy perc időátlagolással már jól fogja a változó audio terhelés átlagos áramát bírni). Zavarszűrés: nem látok Y kondit. Egyszerűbb ha veszel egy kész, fasza zavarszűrős aljzatot, aztán azt még kiegészítheted szűréssel. Y kondi muszály lesz. Azt a BD140/BD139 hidat vágd ki a P-be, lassú. Ha meg ott a 10 ohm aget ellenállás és lassú, akkor meg disszipáció sincs nagyon, TO-92-es kis mutyik jobbak lennének. Mondjuk 2N2222A és 2N2907A, vagy 2N3904/2N3906. Nem azért a 200 forintért... Ha már sönt meg optó, nem lenne egyszerűbb a trafóval sorba benyomni egy áramváltót? Kb akkora mag kellene hozzá, mint a gate trafóhoz. És rögtön kvázi veszteségmentes túláramérzékelés van. Nem értem. A trafóról a tekercseket elviszed a világ végére, csak hogy a diódákat kirakd a nyák szélére? Aztán meg a DC-t a közepéről viszed ki, annak nem könnyű kábelezés miatt a nyák szélén kellene lennie? Nem azért, de ott nagy áram folyik és nagyffrekvenciásan... Jóvan, rezonáns működés esetén az áram szinuszos, tehát annyira nem antenna, de azért mégsem célszerű. Ha már egyenirányítod akkor könnyebb vinni (AC+DC áram, fele áramhullámossággal), ha meg már puffereled, akkor még könyebb vinni. Na meg azok az MBR20200CT diódák is furán néznek ki. Ahhoz képest, hogy első ránézésre jól tudsz rajzolni. Másik dolog hogy a sok szekunder szórt induktivitás plusz feszültséget okoz a diódákon, szóval ha neked pont +/-100V kell, akkor a 200V dióda kevés lesz. Másik, csinálsz még +12V-ot meg +18V-ot. Na most ha az előző standby trafós javaslatomat a kis tápal megfogadod, és pl a vezérlés is kávzi szekunder oldalon lesz, akkor meglesz odlva a stabilizált 12V-ot. És nem kell böhöm stabkocka, kevesebb disszipáció (vagy több hely jut a fontosabdolgok hűtésére) Nézz körbe, ami van kínából olcsón, és jón, azt felesleges megtervezni, ahsználd fel, mint modult a tápodba. Lehet akad pont feszültségű, mint neked kell. Leválastot 12-18V-okat könyebb kapcsolgatni, ne legyen már fél tucat relé a mókában. Szóval én így látom a koncepciót. Remélem hasznosnak találtad a tanácsaimet. Ez persze a te terved, azt fogadod meg, amit akarsz. Bocs a helyesírási hibákért, most már az újjam is belzsibbadt. Ja és remélem tetszik az ajándékod. A hozzászólás módosítva: Dec 17, 2013
Mondok, még költséghatékonyabbat.
TNY255 buck konverterként 1db induktivitás 1 optó 2 kondi és kész a 320 ból 12V. Nem egy szokványos megoldás, az adatlapban ugye flyback megoldásra használják, de teljesen jól használható így is. Hasonlót rakok én is az enyémbe csak ott már SO-8as SMD vel van megoldva. Alig foglal helyet és kb 150Ft-ból és 2-3cm^2-ből meg van a 12V satndby.
Igen, de az induktivitás meg kell csinálni (vagy megvenni) meg kell tervezni. Ami meg van tervezve, és olcsón kapható, azt vegyük meg (pláne ha annyira nem vagyunk prok, mint voodoo).
Meg akkor két pipit is dugnánk egy kotonnal, ha ezzel kiváltannák két standby trafót egy valag relét, és perzs ha izoláltat ad, akkor a kimeneti segédtápokat is... Persze tudok mondani kéttranzisztoros önrezgő step-down megoldást is Ahhoz még IC sem kell.
Na, ez egy szép novella lett! Időt kérek, átolvasgatom.
Persze, hogy tetszik.
A másik, hogy a TL494 valóban egy csodás kis cucc, de lassan ideje lenne nyugdíjazni szegényt. AZ a baj vele, hogy ha nem kompenzáljátok rendesen hajlamos bekapcsolásnál többszörösen be-ki kapcsolni a kimeneteit. Ezt nem könnyű észrevenni terhelés alatt max akkor ha jobban melegszenek a fetek mint kéne vagy eleve felrobbannak.
Ez abból ered, hogy a belső logikája nem R-S tárolós hanem sima komparátoros. Valami 2 csatornás árammódú kellene ide már. UCC nek van ilyen nem jut eszembe a típusszáma.
AZ induktivitás 1mH körül szokott lenni. SMD ben veszem kb 50Ft és 2-300mA terhelhetőségű.
Ezt űberelni már nem nagyon lehet A hozzászólás módosítva: Dec 17, 2013
Sok a relé. Igen, ez növeli a költségeket, de mindenképpen szeretnék mikrokapcsolós (egy nyomógombos) ki-be kapcsolási lehetőséget, úgy, hogy a lehető "leg IC-tlenebb" legyen, ugyanis még nem próbáltam fordítva, de sok negatív véleményt olvastam -nem tudom. Ez a másik nagyobb vezérléses (500mA) trafó nekem ugyan azért jön be, mert csak 50Hz-ről megy, viszont igazad van, hogy bazi nagy bömszli (és drága is). Ezzel ellentétben ugyebár ott a chína minitáp ki tudja, ha köze van a meghajtáshoz nem-e kelt valami zavart? Ezt se tudom. Valami ezer-ezerkettő Forintér láttam itt még múltkor az aprón. Jó is lenne, élére állítva bevágnám még kevesebb helyet foglalna. Ez az opció felkeltette az érdeklődésem, és még így könnyebben helyet kaphatna dupla annyi primer puffer.
Az egyenkocka még az előzőből megmaradt. Ha lemez sincs rajta az se baj, vasból van. (persze ebben is igazad van egyet értek, hogy a soros graetz kevesebb helyet foglal) de akkor még az is venni kéne. A szekundersegédtápfesz, ugyan ezzel a kis tápocskával ellátni? Hát nem tudom, picit félek attól jön egy nagyobb basszus (persze audió tápról van szó) és elhalványulnak a kivezérlő ledek meg ilyesmi. Hajtana végfokvédelmet, hangsugárzóvédelmet, két 40mm-es ventit, vagy 10db smd-ledet, előerősítőt, kivezérlésjelzőt, plusz ugyebár a meghajtást. Ezek azt hiszem olyan 200mA körül vannak 12V-on és 1000 Huf körül van. Máris kéne vagy két három ezekhez.
BD139/140 Miért nem jó? MHz-es tartományig simán elmegy. De, ha nagyon arról van szó veszek bele 2N2222A/2N2907A párt.
Azért vittem ki amúgy mert így ezzel a módszerrel lelóghat a nyákról a borda szálkái. Ezzel a módszerrel is tudtam szerezni pár cm2-t. Ráadásul sajnálnám levágni a két végét akkor (már legyen szimmetrikus) mert középre hogy a főtrafó közelében legyen le kéne vágni mert ott már ez a maximális szélesség ami elfér a dobozba. Az egészet tükrözném. Mi a baj a MBR20200-zal? gyárilag 3 lába van csak és levágnám azt amelyik nem kell. Jó, hát ez a 100V még szerintem pont beleférne a tűrésbe, ettől nagyobb dióda van, de az nem schottky, csak ultra. Hát legyen, de kell egy nagy levegővétel és átfabrikálom akkor majdnem az egészet! Idézet: „A szekundersegédtápfesz, ugyan ezzel a kis tápocskával ellátni?” Pont azért e csájna kis cucc csinálná azt is. Lenne végülis egy külön standby táp, ami persze stabilizált. Amit én vettem most az 12V és 4x2x2 centi. Ezt csak primer oldali segédtápnak fogom használni (nem várokel 2-3kV izolálást, bár zánézésre a 2kV megvan). Tud 400mA-t bőben elég. A másik amit vettem az +5V +12V -12V tökéletes lesz sok mindenre, az nagyobb, de még mindig símán beszúrható a főnyákra tüskesorral. Lényegében töke az, mint egy PC standby táp. Nem kell túl közel raknod a meghajtóhoz és akkor nagy kalamaja nem lesz. Most van egy rakat induktív komponensed. Meg rakat reléd. Na és mit kelt a relé érintkezője kontaktolásnál? (és mit kelt a meghajtásban ha kifelejted az antiparralel diódát a tekercsen!) Az egész vezérlés szekunder oldalon lenne. Annyi, hogy ekkor a gate trafónak is jó kell szigetelnie. Mivel jó lassú meghajtásod van (10 ohm gate elenállás), így nem égveszejtően nagy baj, ha kicsit nagyobb a szórt induktivitása. Cserébe a vezérlést úgy méregetheted, ahogy akarod. Sőt lehet ott MCU rögtön.. Nézelődjél! Így meg astabkockák jócskát annyit fog disszipálni mint az összes egyéb. Ha kapcsolóüzemű táp, akkor felejtsük el a stabkockákat és a 50hz trafókat! Hangsugárzóvédelemnek mos tmondom relét felejtsd el. Végfokvédelmmen nem tudom mt irtésez pár logikán kívül. Venti jó, az enni fog. Smd ledek az 20mA per darab. Egyik sem vészes.
Értem. Hát ma már nem, de szerintem amíg két napot itthon vagyok neki állok rajzolgatni. Az lenne még a kérdésem, hogy ugyebár létre jön egy tök más főtáptól független föld. Ez okozhat-e valamit, hogy azt is rávezetném a kimeneti földre, persze annak más a potenciálja?
Idézet: „MHz-es tartományig simán elmegy” Milyen célra? Szóval van az IC-d, ami tud 200mA-t csúcsban, ennek van egy felfutási sebessége. Ez meghajta a BD párt, ami kiad egy áramot, aminek lesz egy felfutási sebessége. Minket az nem érdekel, hogy ez jó 2A fel tud futni, hogyha ez a felfutás olyan lassú, hogy mire felfutna, addigra rég áttöltődne a gate. Szóval ezért jobb egy kisebb valami. Lehet a 2N2907A nincs akkora átlagos áramra méretezve, de csúcsban leadja, és gyorsabban fut fel az áram. Ha meg nem is lesz túl nagy áram (gate ellenálás), akkor megint minek TO126 tranyó ![]() Nem tudom mi az az indok, ami miatt ide kell a TO-126 a TO-92 helyett. Ha meg nem kell akkor minek. Idézet: „Ezzel a módszerrel is tudtam szerezni pár cm2-t.” Ne a morzsákat csipegesd, hanem a nagy dögöket dobd ki (50hz trafó és a stabkockák). Na és rám lesz egy rakat helyed, és oda jó sok bordát rakhatsz. Idézet: „gyárilag 3 lába van csak és levágnám azt amelyik nem kell.” Akkor az már csak egy MBR10200 lesz, amiért levágott lábú MBR20200 formában többet fizettél, és vacakabb lesz a nyákot csinálni hozzá. (TO220-2 tokhoz sokkal könyebb nyákot csinálni) Mert az MBR20200 2x10A-es dióda. Külön külön a didóái nem bírnak el 20 A-t. De mihez fog kelleni +/-100V. Ha B-osztályú akkor legyen inkább +/-80V és mindenhol könyebb dolgod lesz. És akkor diódánál is bőven benn vagy. Idézet: „de az nem schottky, csak ultra” Ha belövöd rezonánsra, akkor kutyát nem fog érdekelni, mert az áramváltozás sebessége kicsi. Picit több lesz a feszültségesés, és persze üresjáratban jobban meg fog emelkedni a kimeneti feszültség. De ha tényleg 7A kell áganként. Akkor 1xMBR20200 és 2xMBR10200 megoldja a dolgot. Idézet: „egy nagy levegővétel” Meg még kettü. Nagy levegőt anyuka, nehéz szülés lesz
Ha tök független és egy ponton lesznek közösek akkor nem. Ha több ponton, akkor meg attól függ. Nagy a két pont kötti vezetősávok áltla bezárt hurok, azokon a feszesés (nagy áram folyik) satöbbi...
De így hogy a szekunderen van több tekercs ott is ugyanez van. Ha egy ponton közösíted akkor nincs probléma Föld meg akkor lesz, ha a földre kötöd. Ha az egy közös helyne kerül a fölre (hálózati védőföld), akkor végképp no problem (szimmetrikus audio bemenetek)
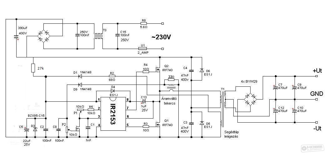
Üdv mindenkinek! Most végre volt időm és tudtam foglalkozni cimopata tápjával. Betettem a pozitív ág és az 1-es láb közé egy 27k ohmos ellenállást és eltudtam indítani a tápot. Az alpajárati feszültség lecsökkent 29,7 ről 28,6 voltra.De ha leterhelem 10.5 ohmos ellenállással akkor 10.5 voltra esik a kimeneti feszültség. Miért? Megmértem az ic feszültségét terhelés allatt és a 15v ról lecsökkent 8,6 voltra.Semmi nem melegszik csak a 27k ohmos ellenállás de szerintem ez normális. Csatolva a kép, hogy csináltam.
Az ügy tárgytalan megoldottam a problémát, 30.7 volt a terheletlen feszültség, a terhelt 10.5 ohmon 28,9 volt. Mindenkinek köszönöm a korábbi segítségét és azt hogy elviselték a kérdéseimet.
A IC tápfeszültségének esése 15V-ról 8,6V, hogy a segédtekercset nem jól számoltad ki, és nem veszi át a táplálást. Két út van:
- Tovább csökkented a 27kOhm-ot (és akkorjó 5-10W ellenállás kell oda, ami fűteni fog) - Most hány menet a primer és hány a segédtekercs? Utóbbit esetleg növelni lehet. (és akkor a 27kOhm is növelhető)
Hali.
Bővebben: Link Mit jelent az a Power factory 0,99? Egyébkénz ez kamu, vagy tényleg elbír 12V50W-ot? Ilyen kicsi és ennyire olcsó..
Nem factory hanem factor, teljesítmény tényező, gondolom találsz róla bőven irományt a neten.
Simán bírhat 50W-ot, de attól függően hogy mire akarod használni vigyázni kell vele. Ránézésre ez leválaszt, de nagyon sok olyan LED driver van forgalomban ami nem! Erre egy ismerősöm is rájött amikor segédtápnak rendelt 3db-ot, aztán miután beépítette és bekapcsolta rögtön le is nyomta az automatát. Elhozta, átnéztem, és az egyik szál direktben megy végig rajta. Tehát ha úgy van bedugva az aljzatba, akkor a kimeneten ott csücsül a fázis. Ennek ellenére teljes nyugalommal rányomják a kettős szigetelés emblémáját... Erről van szó:
Sziasztok!
Lenne egy kérdésem.A kapcsoló üzemű tápban mitől éghet ki az R4-es ellenállás?
Ezt leszámítva működik a tápod rendesen?
Ez már régebben épült és most lett ez a baja? Mekkora az R4 ellenállás teljesítménye most? A D5 nem lett zárlatos? Ez nekem nagyon gyanús. Az IR2153 ic kb 10mA-t kér a működéséhez. 15V-os zener van benne belül. Ha 20V-ra méretezted a segéd táp fezsültségét, akkor kb 5V-ot kell az ellenálláson "elfűteni" nem is pontosan annyit hanem kb. a felét. Ez akkor szinte semmi. Szerintem elég lenne sokkal nagyobb értékű ellenállást használni, mert nincs akkora áramra szükség. 100 ohm is simán jó oda. Szerintem ezeket járd körbe hátha meg lesz az oka a fűtésnek.
Ha a segédtápfesz mondjuk túl nagy. Akkor először szépen rövidzárba megy a 15V zéner (vagy az IC beépített zénere, amelyiknek alacsonyabb a nyitófesze), majd utána rövdzárba dolgozik, és az eégsz segédtápfesz ezen az ellenálláson esik.
Pl így Vagy ha fordítva kötöd be D5 diódát, akkor szintén teljes segédtápfesz azon van. Idézet: „Az IR2153 ic kb 10mA-t kér a működéséhez.” Az attól függ. Kell neki 1-2mA ahhoz hog y alogikai alap dolgokat és a lvel shifter működtesse. Emelett kell neki 2*fswitching*Qgate. Nagyobb gate töltés és kapcsolófrekvencia esetén az lehet jóval több, mint 10mA. E melett ajánlott hogy a beépített (vagy külső) zéneren mindig folyjon áram. Dea többi igaz, számolja ki mekkora annak a disszipcáiója. Én 1206-os ellenállást szoktam oda használni és általában jó.
Még nem kötöttünk rá semmit,most raktuk össze.Az R4es 47 ohm 0,25w-os a D5 nem zárlatos.Próbáltuk 100ohm 1W-ossal akkor el sem indult csak addig volt feszültség a kimeneten amig 3,3 µF ki nem sült.
Megmértem a segédtáp 45 volt. Ez sok vagy még elmegy?
Ha jól mértél, akkor ez sok. Gondolj bele az IC-nek 15V kell, akkor az ellenálláson 30V esik. Ebből rögtön adódik is az ellenállás disszipációja.
Amíg a 3,3µF feltöltődik addig aszekudneren lévő kondiknak is fel kell töltődniük, különben nem jeleneik meg a segédtáp sem a tekercsen. |
Bejelentkezés
Hirdetés |





Ahhoz még IC sem kell.







