Fórum témák
» Több friss téma |
Üdv,
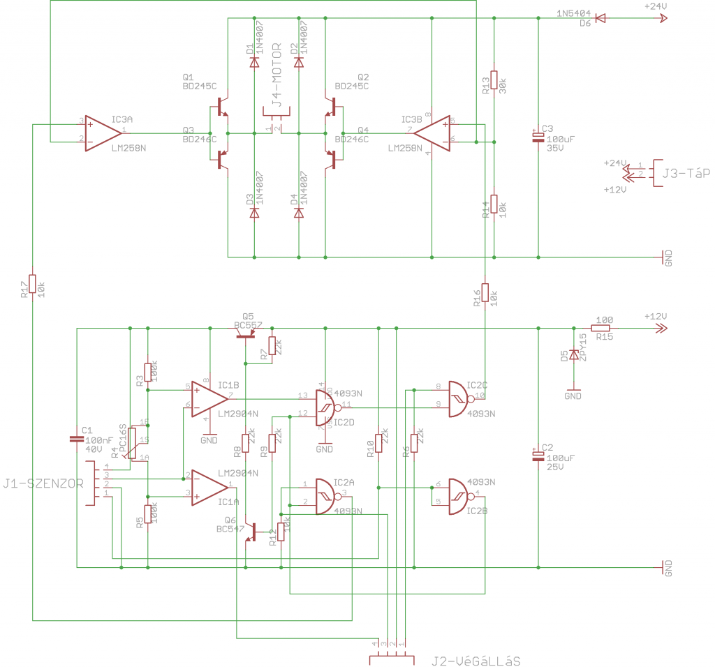
nézegettem nyáktervezős témákat ,s felmerült néhány kérdésem. A képen a jelenlegi terv látható, illetve még egyszer a végleges kapcsolási rajz. Egyoldalas lesz, a piros huzalok: vezetékből átkötések. 50 mil-es vezetősávokat használok. Az én esetemben alkalmazhatok egyáltalán teliföldet (rögzítőcsavarok furata még nincs bejelölve)? A motoráramot minél jobban elkülönítve akartam elhelyezni. Ez így elégséges? Esetleg még valami, amire nem figyeltem (gondolom bőven van)? - A középső üres felületre majd írni akarok - Köszönöm. A hozzászólás módosítva: Okt 15, 2012
Időközben tervezek egy másikat is, ami nem teliföldes. Szeretném megkérdezni, ha a C1 C2 C3 lábakat szélesebbre állítom, vihetek át közöttük valamilyen jelet, nem fogja a kondi zavarni?
Hello!
Természetesen nem fogja zavarni, nem egy rádióadó ez! A vezetősávok közötti tisztasági közökre figyelni kell, ha a másolási-maratási technológia nem lenne "tökéletes". Ha szabadtérben lesz, célszerű lesz szigetelő lakkal is bevonni a nyákot. A 24V már a levegő nedvességére magához szívja a koszt, és átvezet. üdv! proli007
Üdv,
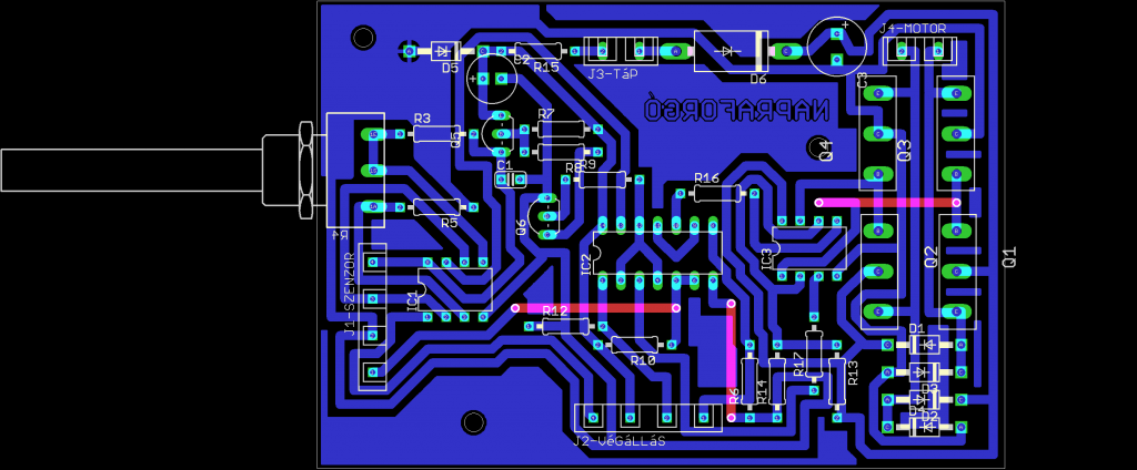
elkészítettem a nyáktervet, 95,25mm*64,77mm (a J2 sorkapocs 2-es és 3-as lábát megcseréltem a huzalozás miatt). Biztos szebben is meg lehetne csinálni, tőlem most ennyire telt. Sokat már nem váltaoztatnék rajta, de szívesen fogadnám a kritikát. A névvel nem a SUN_FLWR-t akarom átnevezni, csak gondoltam az egész szerkezetnek adok egy lényegretörő szép magyar nevet. Egyedül a jobb felső sarokban lévő furaton keresztül kapja a testet, három rögzítési pontot elégnek találtam. - A képen a négyzet alakú pad-ek kinyomtatva körré alakulnak, átfedés tehát nincs sehol.
Hello!
Talán annyi megjegyzésem lenne, hogy ahol vezeték átkötés van, lehetett volna nagyobb a forrpont, tranyóknál, ahol a motoráram megy, szélesebb a vezetősáv. Részemről annak nevezed el aminek akarod, csak működjön.. Én azért adok ilyen béna "angolos" neveket/rövidítéseket, mert a program amivel rajzolok, még DOS-os. Ott kötött a 8 karakter hossz és az írásjel mentesség. A gépemen meg annyi rajz van már, hogy adatbázis kellene a nyilvántartására, mert már nem találok semmit meg. Vagy is "tudom hogy van ilyen, de mi a bánat lehet a neve" c. akciók vannak.. üdv! proli007
Üdv,
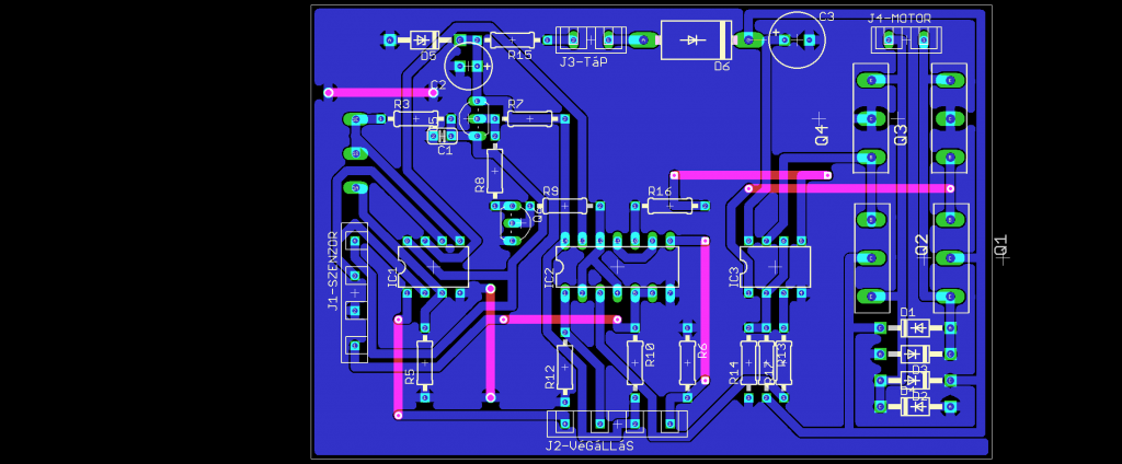
megnöveltem 76mil-re a motoráram vezetősávját, az átkötés forrpontjait is nagyobbra vettem. Ahogy az lenni szokott az utolsó pillanatban megint közbejött valami: időközben adódott megfelelő teljesítményű 12V-os motor is, szóval végül azt alkalmazom, amit mechanikailag jobban össze tudok hozni. Az eredeti 12V-os esetében gondolom csak diódával védekezhetek fordított polaritással szemben, illetve így lakk sem szükséges? Köszönöm.
Hello!
- 12V-os motornak, még nagyobb lehet az árama, ezt figyelembe kell venni. - Diódával úgy is lehet védekezni, hogy záróirányba teszed a tápra. Ha előtte bizti van, kiveri, ha fordítva kötöd rá. Így nem okoz feszültségesését. - Lakk a nedvesedés és a korrózió miatt kell nem kimondottan a 24V miatt. Csak nagyobb feszültségnél fokozottabba jelentkezik a feszültség hatására létrejövő erózió. üdv! proli007
Üdv,
a 12V-os, egy ablaktörlő motor lenne, tudtommal azok max 40W-osak, annyira viszont nem lenne szükség, úgyhogy 2,5A-es biztosítékot fogok használni. Elég lenne a 75 mil vastagság -ónozom is- (találtam egy táblázatot, csak nem tudom milyen vastag a rézfelület)? A D1...D4 diódák most 1A-esek. Azokat, és a vezetősávjaikat is meg kell növelni?
Hello!
- A diódákat meg lehet növelni 1N5402-re, de tranziens működés miatt, szerintem ez is megfelel. - Átlagos nyák rétege 35 mikron ha jól emlékszem. - A motornál induláskor szokott nagy áram fellépni, de meg kell mérni a mechanikán ténylegesen mekkora az áram. üdv! proli007
Üdv,
elkészítettem a 12V-os változatot, ablaktörlővel akarom összehozni. A képen látható darabra 12V 13Nm van írva. Megmértem terheletlenül az áramfelvételt, alacsony fordulaton 1,6A, magason 2,2A. Normális hogy ilyen nagy? A csigaáttétel miatt van? Rátettem a vezérlőre, de alig forgott, és a tranzisztorok is nagyon melegedtek. Megpróbáltam rátenni még egyszer alacsony fordulaton, hogy rámérjek mekkora fesz esik a motorra üzem közben, de ekkor már kiégett a 2,5A-es biztosíték. A BD245/246-osak hány wattot bírnak hűtés nélkül? Köszönöm A hozzászólás módosítva: Nov 26, 2012
Szia!
Az ablaktörlő motor ilyen nagy áramfelvételű, mivel igen nagy erőket kell leküzdenie, én nem építeném ilyen alkalmazásba, hacsak nem megfelelően nagy táblát kellene forgatnom, 2-3 négyzetméternyi napelem, főleg szeles helyen már indokolhatja.- A tranzisztorok mindenképp hűtést igényelnek, ne kísérletezz nélküle! Visszatérve a motorhoz, a hajtóműve nagyon jó-önzáró, tehát a szél nem tudja elfordítani, egy kis barkács munkával megérné egy kisebb árammal működő motort ráoperálni a tengelyére.Vannak szovjet ventilátor motorok amik elmennek1-2 A-ről, és elég erősek.Én egy profi laminálógép hajtó motorját használom, igaz hogy 24V-os de már 6V-tól elindul, és ez is csiga hajtóműves. Üdv:kila
Helló,
tegyük fel, hogy egy kisebb méretű motort használok, ami terhelés alatt 7,5W-ot vesz fel. Figyelembe véve a jelenlegi alkatrészelrendezést a nyákon, meg tudnám oldani a hűtést? Vagy inkább használjak relét a motor kapcsolgatásához, így csökkentve a tranzisztorok terhelését? - egyébként szétnéztem a napelem forgató piacon és az adatlapokból kiderült, hogy még a 90m2-esek is max 20W-os motort használnak, egy 15m2-es már csak 6W-ot. forgatás 0,05-0,1°/s.Bővebben: Link Igen, az ablaktörlő motor tényleg túlzás, ezt tudtam, viszont nagyon jó a mechanikai kialakítása, könnyen rögzíthető és elég védett a motor, de mégis el kell vetnem ezt az opciót.
Szia!
Hát nem egyszerű a hőt kivezetni ilyen elrendezésnél, én talán úgy oldanám meg, hogy mind a négy tranzisztor kapna szigetelten egy derékszögben meghajtott, 16-20mm széles hűtőzászlót, amelyek olyan magasan törnek vízszintesbe ahol már nem zavarnak semmit.A tetejére kapna hűtőzászlónként 2-2 csavarral egy közös hűtőbordát, és kész.Ha a fedő hűtőbordát távtartókkal hozzákötöd az alap panelhez, akkor már több mint tökéletes. Egyébként a tranzisztorokat ki is lehet vezetékelni a panelen kívülre, bár akkor már nem ilyen kompakt. Üdv.kila
Üdv,
kila tanácsára kisebb áramú motort kerestem. Találtam egy 24V-osat, amihez sikerült adatlapot is lehtölteni. Az 5475B jelű motor. Nem tudom hogy járnék jobban: 1. alacsonyabb teljesítményen üzemelve, kisebb hatásfok, de kevesebb hő a tranzisztorokon, 2. legjobb hatásfokú körülmények közt üzemelve, de több hő, 3. legjobb hatásfokon, de valamilyen relével kapcsolgatva. Köszönöm.
Sziasztok,
közreadnék egy kalkulátort, csavarorsós emelők tervezéséhez. Én a napelemtáblámat lineáris aktuátorokkal akarom majd forgatni. A költségek lefaragása miatt magam szeretnék építeni kettőt. Ennek a megtervezéséhez hoztam létre a kalkulátort e bemutató alapján. Remélem másnak is hasznára válik.
Hello. Egy egyszerű napraforgót szeretnék, de van egy kis gondom. A foto tranzisztorok relative kis fényre is max áramot engednek át, így nem tudom összehasonlítani, melyik kap több fény, és merre kellene fordulnia. Hogy tudnám ezt megoldani? Másik tranzisztort használjak, vagy megoldás lehet ha "napszemüveget" teszek a tranzisztor elé valamiből? Ha van valakinek gyakorlati tapasztalata, kérem a tanácsát. Köszönöm.
Hello! A BPW34 fotodiódát lehet használni "fényelemként". Rövidrezárt üzemmódban a szolgáltatott áram, közel arányos a megvilágítással. Két antiparalel diódával meg lehet mondani milyen a két megvilágítás közötti különbség. A "napszemüveg" is megoldás, úgy sem érdemes a fotóeszközt tartósan közvetlen napfénynek kitenni.. üdv!
Üdv!
Akkor nem lenne jobb ledeket használni? Van szinezett ,IR , különböző méretben , olcsóbb is ...
Köszönöm a segítséget!
Sajnos azt hiszem én TOTÁLISAN rossz irányba haladtam eddig. Ugyanis a foto-tranzisztor által átengedett áramot a PIC ADC bemenetébe vezettem. Csakhogy a tranzisztor (és sztem a dióda is) az átengedett áram erősségét szabályozza a megvilágítás függvényében, nem pedig a feszültségét, mint ahogy azt én eddig gondoltam. Illetve tudtam, csak valahogy nem állt össze a kép, hogy hiába mérem a feszültséget, az nem lesz jó nekem. Ezért nem működik nekem ez! Én voltam a béna... Viszont nincs ötletem, hogyan tudnám a PIC-kel "megméretni" a tranzisztor vagy dióda által átengedett áramot, amit a fény szabályoz? Az ADC csak feszültséget mér, a komparátor is csak feszültséget hasonlít össze. Mi lenne a megoldás?
A megoldás: dokumentáció olvasása és egy darab ellenállás.
Az ellenállást szoktuk áram-feszültség átalakításra használni... ![]() Azaz: feszültségreferenciával megtáplálod a sorba kötött fototranzisztort és ellenállást, majd a csatlakozási pontjukon lévő feszültséget méred az AD-vel, ami nem lineárisan arányos a megvilágítással. A fény-feszültség görbét a doksiból megtudhatod: létezik linearizált változat is, általában logaritmikus az összefüggés, ami nem gond, mert kiméred egy kéziműszerrel is a fény felé forgatva a fototranzisztort.
Valóban az "ellenállás" a kulcsszó,bár én a fotoellenállásra gondolok,hídba kötve a legegyszerűbb megoldás.Nekem két tábla működik vele egy éve,de most inkább áttérek az időben programozott forgatásra,mert a napfigyelés csak folyamatos napsütés esetén működik jól.Változóan felhős időben sokszor kell korrigálni a vízszintes irányút,az enyém 30-40 fokot tud utánamenni,ha felhők miatt lemarad.Amikor nagyon oldalról éri a nap az érzékelőket már nem tudja eldönteni az irányt.
A nap helyzete kiszámolható mindig a pontos dátum és idő ismeretében. A neten régebben már találtam olyan programot, ami ezt tudta. Sőt még valahol pic kód is volt hozzá.
Innen már csak egy lépés hogy ez vezérelje a hardvert. Nekem is van hasonló projektem, piccel. Össze kellene már rakni, kb. egy éve áll, mert nincs rá időm. Csak sajnos az még talán ccs-ben van írva, így át kellene írni xc32-re, amihez nem nagyon van kedvem. ![]() És összerakni hozzá a teszthardvert. Talán majd egyszer. u.i.: Közben megtaláltam azt az oldalt, ahol a forráskódot megtaláltam. Bár c++, de ebből már nem nehéz pices c-ben boldogulni. Bővebben: Link A hozzászólás módosítva: Máj 17, 2015
Sziasztok!
A segítségeteket szeretném kérni. Van egy lakókocsim aminek az elektromos ellátását napelemekről is szeretném biztosítani.A lakókocsi tápegysége 230v/12v 30A 400w. Abban sem vagyok biztos hogy mekkora teljesítményű napelemet szerezzek be.Van egy 230 Ah akkumulátorom ezt szeretném tölteni,tudom hogy az akkumulátort kb a 10 százalékával kellene töltenem ami így 23A jelentene.Vennék hozzá egy megfelelő töltésvezérlőt majd inverteren keresztül táplálnám meg a lakókocsi 230v-os tápegységét.Nem tudom hogy szükség van e ilyen nagy teljesítményű akkumulátorra és hogy a töltését tudom e biztosítani mivel a lakókocsira nem tudok sok napelemet felszerelni. Kiváncsi lennék a véleményetekre,és hogy mit tanácsoltok milyen napelemet vegyek mekkora teljesítménnyel,mekkora akkumulátor képes biztosítani a lakókocsi ellátását?
Szakaszosan biztos feltudod tölteni.Átlagosan durva becsléssel a napenergia sugárzása 1kW/1négyzetméter a föld felületén.Napelemekkel kb.: 30% hatásfokot érhetsz el. Tehát legnagyobb nyári verőfényben kb.: 300W energiát kaphatsz ekkora felületről.
Ezt kell neked a legjobb hatásfokkal átalakítani és akkumulátorba vezetni. napelemek hasznosításáról szóló előadás
Bár a témában abszolút nem vagyok otthon és eddig még nem is gondolkoztam lakókocsik áramellátási megoldásain
Viszont ha jól látom, akkor azt akarnád megcsinálni, hogy van egy 12V-os akksid, van ezen kívül a lakókocsinak egy "tápegysége", amivel hogyha valahol megállsz, ahol van 230V, akkor azzal elő tudsz állítani 12V-ot, amiről gyakorlatban autóban üzemeltethető dolgokat tudsz gondolom csak közvetlenül megtáplálni, de azt mondod, hogy ez a cél... akkor nekem az a kérdésem, hogy mért nem hagyod inkább ki ezt a "tápegységet", és akkor megspórolod az invertert is? Mert, ha olyan dolgokat akarsz működtetni odabenn, amik amúgy autóban történő használatra lettek tervezve, akkor azoknak nemhogy a 12V-os akksi egyenesen tökéletes, de még minden bizonnyal az akksi feszültségének a változását (kb 11V..14,5V) is el kell viselniük, és valószínű tökéletesen működniük?Tehát gyakorlatilag én a helyedben kihagynám az invertert, meg a kocsi saját "tápját" is... és ha úgy van akkor közvetlenül lehetne használni az akksit... Ehhez lényegében, akkor valamilyen olyan akkutöltőre van szükséged, ami a napelemcellák feszültségéből közvetlenül előállítja a töltőfeszültséget... Invertert persze vehetsz, ha 230V-os eszközöket akarsz odabenn használni, ami nem is olyan hülyeség, merthát ha valahol épp abban "laksz", akkor mondjuk otthonról valamilyen készüléket (pl esetleg konyhai eszköz, akármi más) viszel magaddal, jó lehet ha azokat is tudod használni, viszont legalábbis a dolog "tervezési" fázisában én ezt elkülöníteném teljesen.... -hiszen ha megoldott az akksi töltése a napelemről, meg mondjuk van valami nagyáramú kapcsolód, amivel tudod kapcsolni, hogy közvetlenül az akksiról legyen táplálva a lakókocsi "hálózata", vagy a tápegységről, akkor már az csak egy plusz hozzáépítendő funkció, hogy lehessen egy 230V-os "kimenet", de azt meg úgyis külön szabványos konnektorra akarod gondolom kivezetni, legalábbis a lakókocsi amúgy 12V-os hálózata ezt "nem szeretné" ![]() A lakókocsi tápegységének a hatásfokával meg szerintem felesleges pazarolni az akksiban tárolt energiát, hogy 12V-ból csinálj 230-at, hogy aztán abból megint 12-t... De az is lehet, hogy ez csak a "hirtelen véleményem", nem tudom, hogy miért lehet jó ez a fent leírt megoldás, de ha esetleg van rá indokod leírhatod, akkor lehet új infók birtokosa leszek A hozzászólás módosítva: Jún 10, 2015
Egyszóval az invertert, ha már működik az egész(megvan a napelem, és működik róla az akksi töltése), utólag külön bármikor hozzá tudod adni szerintem...
És egy kapcsoló kell még amivel ki tudod választani, hogy az akksiról kapjon áramot a lakókocsi belső "hálózata", vagy épp a 230V-os tápegység 12V-os kimenetéről.
Szia!
A lakókocsi méretétől és az egyszerre használni kívánt fogyasztóktól függ Azt sem ártana tudni hány órát kell a fogyasztókat üzemeltetni. Egy már üzemelő rendszer adatait tudom leírni neked ha az segít 1 db 250W-os napelem 1 db DC túlfesz védő 1 db biztosíték (napelem levezető kábel zárlatvédelmére) 1 db 30A MPPT töltésvezérlő 1 db 230Ah akku (szolár akku előny de nem feltétel) 2 db akku saru Megfelelő keresztmetszetű vezeték ( áramterhelés figyelembevételével) a kellő hosszban. A 12V-os fogyasztókat az akkuról lásd el ne a lakó tápjáról inverterrel mert rossz úgy a hatásfok. Teljesen felesleges inverterrel 230V-ot előállítani majd a lakó tápegységét használni!!! A világítást ledekkel old meg (12V ledszallag pl) kis fogyasztása van és jól világít. Invertert csak 230V-os fogyasztókhoz használj ha nem megy 12V-tal. Remélem tudtam segíteni.
Sziasztok,köszönöm a segítséget!
HA jól értettem akkor a napelem pozitív vezetékére kötöm be a DC túlfesz védőt majd egy biztosítékot,mondjuk egy kismegszakítót majd ezt bekötöm a töltésvezérlőbe.A töltés vezérlő és az akkumulátor közé is tehetek kismegszakítót? A lakótápjából kijövő 12V-os rendszerhez tartozó vezetékekre rácsatlakoztathatom az akkumulátort mondjuk egy sorkapocs beiktatásával,ez nem fog kárt okozni a tápegységben,vagy esetleg diódákat tegyek be hogy ne legyen vissza folyás.Vagy még arra a megoldásra gondoltam hogy megfelelő kapcsolóra kötni ezeket a kimeneteket majd tudnám kapcsolni hogy akkumulátorról vagy tápegységről kapjanak feszültséget és így bontódna a kapcsolat az akkumulátor és a tápegység között.Gondolom minden fogyasztó és az akkumulátor közé biztosítékot kell be rakni. Inverterről pedig ugyanezzel a megoldással a tápegységet kihagyva biztosíték beiktatásával rácsatlakozom a 230V-os fogyasztókra. Még az lenne a kérdésem hogy szükséges e szolár kábelt használnom,egy 300W-os napelemhez milyen túlfesz védőt használjak mekkora biztosítékkal? |
Bejelentkezés
Hirdetés |













Viszont ha jól látom, akkor azt akarnád megcsinálni, hogy van egy 12V-os akksid, van ezen kívül a lakókocsinak egy "tápegysége", amivel hogyha valahol megállsz, ahol van 230V, akkor azzal elő tudsz állítani 12V-ot, amiről gyakorlatban autóban üzemeltethető dolgokat tudsz gondolom csak közvetlenül megtáplálni, de azt mondod, hogy ez a cél... akkor nekem az a kérdésem, hogy mért nem hagyod inkább ki ezt a "tápegységet", és akkor megspórolod az invertert is? Mert, ha olyan dolgokat akarsz működtetni odabenn, amik amúgy autóban történő használatra lettek tervezve, akkor azoknak nemhogy a 12V-os akksi egyenesen tökéletes, de még minden bizonnyal az akksi feszültségének a változását (kb 11V..14,5V) is el kell viselniük, és valószínű tökéletesen működniük?





