Fórum témák
» Több friss téma |
Fórum » NYÁK terv ellenőrzése
Szia!
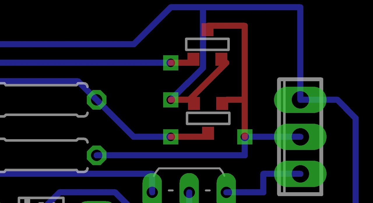
A poti földje ha jól tévedek akkor most is a földhöz van kötve. Az IN- és a GND egybeesik. Amit viszont eddig nem írtam, hogy a betáp előtt kb 60.000 µF puffert gondolok. Ekkor is érdemes módosítani a tápfesz. szűrést?
valahogy így gondolod a poti bekötését? most jobb a helyzet?
Most azért nem jó mert felcsavarva lefele szabályoz. A szélső lábakat cseréld fel és jó lessz.
Nagyon köszönöm, sokat segítettél!
Nyugtalanít Hp41C hozzászólása. A potméter földje és a jelbemenet földje akkor mos nem kapcsolódik? A jelföld és a táp GND egybeesik az nem gond?
Hogy mire gondolt Hp41C azt nem tudom, én ebben a formában nem látok semmi kivetni valót a panelvtervben. Építsd meg nyugodtan. Észrevételként :puffer kondinak használhasz kevesebbet is, a 60000µF tizede is ki fogyja szolgálni ezt a kapcsolást.
Rendben! És még egyszer köszönöm!
Üdv.
Arra gongoltam, hogy merre folyik a végerősítő földárama. Az eredeti terven a hangerő szabályzó potenciométer foldje egy olyan vezetékre megy, amin átfolyik a végfokozat árama. Ez az áram feszültségesést hoz létre a betáp pont és az IC közti vezeték darabon. Ez a feszültség a potenciométer földpontján megjelenik és bejut az erősítő bemenetére.
A hozzászólás módosítva: Dec 4, 2013
Sziasztok!
Szeretnék építeni egy programozó fejet a DS1821 típusú hőmérő szenzorhoz. Az lenne a kérésem, hogy valaki aki jártasabb az SMD alkatrészek világában át tudná nekem nézni a tervet? Csatolom a kapcsolási rajzot és a paneltervet is ami eagle-ben készült. Segítségeteket előre is köszönöm!
Szia! Kicsit érdekes lesz házilag legyártani és beültetni a nyákoz ha a huzalozást az alkatrész oldalt vezeted el. SMD-t a forrasztási oldalt kell elhelyezni. ( Persze a kétoldalas nyákoknál mindkét oldalt tele lehet pakolni felületszerelt alkatrészekkel. ) Ez néha zavaró lehet. Vagy kétoldalas nyákot készítesz és az SMD tranzisztorokat az alkatrész oldalt helyezed el. ( Lásd kép. ) Vagy újratervezed az áramkört úgy, hogy az SMD tranzisztorokat a forrasztási oldalra fordítod.
A hozzászólás módosítva: Dec 4, 2013
Egy lehetséges változat...
Szia!
Az általad belinkelt második képen az SMD tranzisztorok a forrasztási oldalon helyezkednek el? Úgy szeretném megcsinálni a panelt, hogy a normál méretű alkatrészek az alkatrész oldalt, az SMD -k a forrasztási oldalon helyezkedjenek el.
Igen a második képen átfordítottam az SMD tranzisztorokat a forrasztási oldalra.
Vesd össze a két képet. Jól látszik a különbség...
Fel tudnád tölteni a módosított fájlokat ha megkérlek?
Most néztem a DS-adatlapját, hogy a DS-csatlakozó lábainál a számokat felcseréltem a nyákon.
De ez úgy is csak egy vázlat...
Persze... Parancsolj. ( A DS-lábszámozását fel kell cserélni! )
Köszönöm szépen a segítségedet és a gyors válaszokat!!
![]() ![]()
Sziasztok! Valaki tudna nekem segíteni? Ehhez a kapcsoláshoz kéne egy nyákrajz nekem(melléklet) Ez egy 3 sávos hangszínszabályzó. A kapcsolási rajzon csak egy oldal van, de nekem sztereóban kéne. Lehet, hogy csak nagyon ügyetlen vagyok, de egyszerűen nem bírom összehozni normálisan. Hogyha úgy egyszerűbb akkor miattam nem kell rajzprogi formátumban, jó akár paintben is
Úgyis kézzel fogom rárajzolni.
Szia! Innen tudsz ötletet meríteni.
Köszönöm, de nem igazán tudok ezzel mit kezdeni :/
Hello
segitseget szeretnek kerni ebben az uj evben is! Egy nyak-lap tervet szeretnek kerni! elore is koszonom
A segítség az , ha megtrevezed és valaki segít kijavítani ha hibáztál ! Sosem tanulod meg ha mindig valaki megcsinálja helyetted!
A hozzászólás módosítva: Jan 3, 2014
Szia! Ez nem túl bonyolult áramkör ahhoz, hogy magad ne próbálhatnád meg elkészíteni. Szinte csak ki kell rakni az alkatrészeket egy négyzethálós ( vagy kockás ) lapra. Egy két próbálkozás után gyorsan megtalálja minden a helyét. Első és egyszerű áramköröknél ez a módszer sokkal célravezetőbb mint a nyáktervező programok. Hogy miért? Mert közvetlen kapcsolatban vagy az alkatrésszel. Látod a méreteit és a kivezetések helyét. Megfoghatod, forgathatod, látod, hogy mi hogyan fér el és melyik vezetékre mennyi helyed van. Ez főleg a kézi rajzolású nyákoknál jön jól. Mert nagyon jól mutatnak a képernyőn a hajszál vékony vezetősávok. De azt el is kell készíteni házilag. S ahhoz is kell egy kis ügyesség és rutin... Vannak egyszerű és jól használható programok. PL: Sprint-Layout:_Link_ De ehhez is jól jön egy kis tapasztalat.
Tudom amíg ezt leírtam, lehet el is készülhettem volna az áramkörrel. De a tervezés ezen szakaszának is meg van a maga öröme. Elmondhatod, hogy ezt az áramkört MAGAD tervezted meg és készítetted el. Remélem sikerült kellő önbizalmat adnom ahhoz, hogy te magad neki merj fogni a tervezésnek. Kezd az 555-tel és a többi hozzákapcsolódó alkatrésszel. Hidd el csak elkezdeni nehéz. A hozzászólás módosítva: Jan 4, 2014
reloop csak ötletet akart adni az alkatrészek elhelyezésére.
Pár támpontot adhatnál a nyák tervezéséhez. PL: előlapon lesznek a potenciométerek, s vezetékkel lesznek összekötve a nyákkal? Vagy a potenciométerek a nyáklapba lesznek beforrasztva? A rendelkezésedre álló alkatrészek mérete is fontos. Így messziről elég nehéz feladat kitalálni, hogy milyen alkatrészeid vannak. Bár ha szabad kezet kapunk a méreteket illetően az nem rossz! A hozzászólás módosítva: Jan 4, 2014
Igen, én is rájöttem már hogy kevés infót adtam, de direkt nem is írtam utólag, mert most egy pár órás munka árán nemsokára kész van egy nyákterv
Sprint layoutban csinálom végül, mert rájöttem, hogy ezt kézzel a büdös életben nem fogom lerajzolni. Majd ha kész van csatolom, és szeretnék kérni egy ellenőrzést, átnézést.
Na végre elkészült. Meg tudnátok nézni, hogy stimmel-e a kapcsolási rajzzal, illetve nincs-e vele valami probléma? Még annyi, hogy ez a forrasztási oldal, mert kézzel azt kezdtem el rajzolni, aztán véletlenül azt vittem át sprint-be, ahol nem találtam olyan opciót, hogy tükrözés...
Egy apró segítség 5. ádra:_Link_ . S még több segítséget kapsz a "Sprint-Layout NYÁK-tervező"_ Link_-témában.
Még nem igazán van rendben az áramkör külalakja. Elvit rajzzal még nem ellenőriztem le. A hozzászólás módosítva: Jan 4, 2014
Csináltam egy második verziót, megpróbáltam kicsit rendezettebbre, kompaktabbra csinálni. Illetve átállítottam, hogy a jó oldalon legyen.
hello
koszi a biztatast de megtudnad adni azt a linket ahol lebirnam toltenia sprint layoutot!De nem demoban!
Szia!
Bocs hogy beleszólok, de szerintem ehhez fölösleges a Sprint. Simán kockás lapra lerajzolod. Oda tudod rakni mindegyik alkatrészt, hogy pontosan mekkora, hol vannak a lábak, el fognak-e férni egymástól, stb. Plusz a nyomtatással sem kell vesződni
Remélem ilyen link nem létezik. A programot meg kell venni! Ez némi beruházás, de jelent esetben az ár nagyon barátságos. Ha fizetés nélkül birtokolod a programot, akkor a fejlesztőknek nem lesz miből jobbítani a paneltervezőt.
Itt a HE-n van egy saját témája, aminek az elején (felső sárga sáv) beleolvashatsz a leírásomba, ami esetleg segíthet dönteni, ilyen jellegű programra van-e szükséged. Itt találod. |
Bejelentkezés
Hirdetés |










Sprint layoutban csinálom végül, mert rájöttem, hogy ezt kézzel a büdös életben nem fogom lerajzolni. Majd ha kész van csatolom, és szeretnék kérni egy ellenőrzést, átnézést. 





