Fórum témák
» Több friss téma |
Mielőtt kérdezel, a következő két dolgot ellenőrizd!
I. A helyes tápfeszültségek megléte.
II. A kimeneten van-e egyenfeszültség.
Élesztés.
Mindent megirtunk már róla minden segítség feltöltve,tapasztalat,jó,és rossz is,minden szerepel a topikjában, többet nem tudunk Gyurival tenni.
Rendben következő órákat az a topik olvasasaval fogom tölteni
(azt még nem is néztem) köszönöm az eddigieket!
Nagyon szivesen,segitség kell irj megoldjuk ha tudjuk.
Ez a végfok elég szimpi? 50V -ról is fog menni.
Elég jónak tűnik,köszönöm szépen.
50V -ról kb. 120 W lesz 8 Ohm -ra.
De több nem is lehet, az 50v -ból ennyit lehet kihozni 8 Ohm esetén. 4 Ohm esetén viszont már kevés lesz egy-egy tranzisztor, arra vigyázni kell majd.
Igen ezt sejtettem én is,és nem is kell több elég lesz ez is.Köszi!
Jel nélkül fel tekerhetem, akkor nincsen gond, csak bekapcsolásnál kell alacsonyan lennie. Akkor nem indul el a lengés. Viszont ha bekapcsolásnál feltekerem, akkor addig leng amig le nem veszem kb 15% ra.
Valószínűleg az a probléma állhat fent amit te írtál. Ezt hogyan lehetne megszüntetni? Dióda? Vagy cseréljük ki a potit kisebbre? Esetleg a két panel közé iktassak be ellenállást? Lehet hogy a szűrővel van gond, mert a fejhalgatón nem jelentkezik a probléma, mert más erősítés van. A hozzászólás módosítva: Jan 11, 2014
Nem rángatja meg nagyon az aksi feszültségét?
Szerintem nem bírja kakaóval nagyobb áramoknál az aksi. ![]() Hasonló a jelenség ahhoz, mint mikor labortápról hajtasz meg egy autórádiót. Megrángatja a tápfeszt, mert nem bírja árammal a táp. Ilyenkor is lengeni szokott a hangszóró, meg fulladozik a végfok. Mérd már meg a tápfeszültséget, amikor jelentkezik a hiba! A hozzászólás módosítva: Jan 11, 2014
Ugye ez egy után épített panel. Aminek nincsen automata lekapcsoló opciója
Így raktam bele egy autós relét, amit az autósrádió remote szála vezérel, ennek van egy vizajelző lede. Ha 20% ig hajtom akkor azért el kezd pislákolni de nem annyira vészesen, meg van szépen a mély még. Egy 6A es aksiról tesztelem (ez van a robogómba). Cső nélkül is eléggé adta a mélyet, csak bele tettem a csőbe be se lett fogadva akkor is másképp szolt már. Lehet elég neki ekkora vezérlés is. A 250w csak áhítat ezen is szerintem Az lehet hogy azért kezdi el ráncigálni a membránt mert nem lenne elég erő az aksiba?
Jaja, szerintem már azt javítjuk, ami nem is hiba.
Nyugalom, az akku bírja, töltöttem közbe
De az tényleg lehet hogy azért mozgatja a membránt mert nem bírja az aksi.
Ha indítás előtt feltekerem a potit fulra pl, akkor mozgatja ki-be a mebránt szépen lassan. De ha letekerem, akkor megszűnik. Ez lehet az aksitól?
Valamiért oszcillálni kezd a végerősítő, ha a kettő össze van kötve. Próbálj egy 100ohm-os soros ellenállást a kettő közé.
Holnap megpróbálom mert a szomszédok **********************
![]() Helló, helló! Tudjuk már hol álljunk le! Mod. A hozzászólás módosítva: Jan 11, 2014
Sziasztok!
Elfüstölt egy ellenállás a gitár kombóm erősítőjében. A kombóról semmit nem lehet tudni (annyi van ráírva, hogy BA-60), az erősítő panelről sem, arra az van írva, hogy TECH 75RCM. A panel kissé átégett, de javíthatónak tűnik, viszont kapcsrajz híján elég nehéz lesz a füstté vált ellenállás értékét besaccolni. Tud valaki segíteni? Bármilyen ötletet szívesen várok! (Csatoltam a panel alkatrészoldali fotóját) Köszi!!
Hello!
Nem lehet, hogy ez az? Ha igen, akkor ez egy Stagg Ba-60 -as gitár kombó. Ki kellene mérni a tranzisztorokat, azzal kellene kezdeni. Trazisztor zárlat -gyanús a dolog. Kapcsolási rajzot meg szerintem lehet a neten keresni hozzá, ezt is a megadott típus alapján találtam meg.
Kezdődött egy új nap a hangfalnak.
Nagy nyugodtan összeállítottam es szinten nem működik. Az aksi birja a terhelést este feltöltöttem. Azt vettem észre ha a kimenetre a meleg pont és a hideg pont közé teszem be az ellenállást akkor megszűnik a hangfal kilengetese. Viszont a hangerő nagyon alacsony így. Mi lehet az oka?
Sziasztok.
Szert tettem egy Yamaha rx-v450 típusú erősítőre, hibásan. Táphibásnak hirdették, valaki már próbálta javítani. Tápban egy kondi volt halott, csere után sem lett meg a készenléti táp 10v-ja, csak 4körül volt. Function panelen lévő feszstab melegedett, kimenetét felemelve ott volt a stabil táp. Mint kiderült, a function panelen lévő mcu feküdt le, 16os vcc lábát felemelve rendben lett a feszültség. Valakinek esetleg valami tipp, hogy biztos az mcu halott-e?
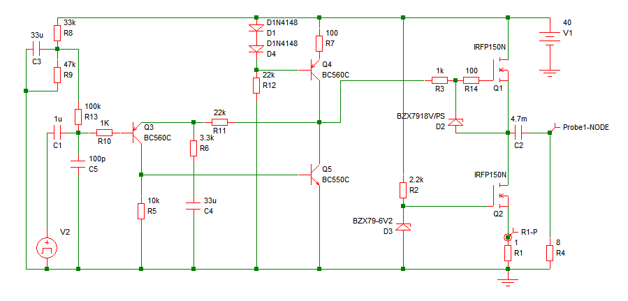
Vélemény erről? Jó tudom nem arról híres hogy milyen kicsi a torzítása. De elvileg működik? Sima 40V ról? Nem kell szimmetrikus feszültség?
Üdv:Levente
Szia! Ez egy meglehetősen alacsony torzítású A-osztályú erősítő. A kimenetén csatoló kondenzátor választja le az egyenfeszültséget.
S sima 40 V ról megy? S kb hozzávetőlegesen hány W lehet? s ha növelem a feszültséget?
Ez így is elképesztően fűt, kár lenne még egy lapáttal rátenni. A kimeneti teljesítmény számításához jobban neki kéne gyürkőznöm, durva becslés alapján 10W-ot tudok mondani.
Harmonikus torzítása valóban nem lehet valami fényes, de igen kedvezően alakulhat a tranziens torzítása ami még egy amatőrt is ámulatba tud ejteni. Ha van rá módod feltétlen próbáld ki! Témája.
Most fogok neki rakom össze tesztpanelre. Van 4 db ilyen Fet-em
Amint megvan szolgálok infóval ráteszem skopra.
Ne feledkezz meg a FET-ek igen komoly hűtésigényéről!
Szia! Az st500-nak jó ha 2*57V AC-t tekertetek? Az 80V DC körül van ha jól számolok ha meg terhelem úgyis lejjebb esik a feszültség valamit ezt még el birja a kapcsolás?
Szia 85vDc ről üzemelt arra lett tervezve,csak a toroidom morog,igy kapott 75vDc-t,de működött rendesen 85v-al is.Oldalanként 8db 250/400v ak a tranzisztorok,és minden más is a nagyobb feszhez van igazítva.
Akkor még a 60V AC is belefér csak hogy kerek szám legyen?!
|
Bejelentkezés
Hirdetés |





(azt még nem is néztem)
köszönöm az eddigieket!




