Fórum témák
» Több friss téma |
Fórum » Kapcsolóüzemű (PWM) végfok építése
Januárban jön az IR valami nagy durranással a D osztályú végfokozatokkal kapcsolatban...
Kíváncsi leszek, mit találtak ki.. elektros90: A multifázisú PWM-en elgondolkodhatsz, mégis valami új, kis teljesítményeknél komoly paramétereket lehet vele elérni. katt : "Elvi rajz? Mérési eredmények?" Rajzot semmilyen formában nem adok ki senkinek. Már így is sokat mondtam. Korábban egy /vagy több/ szabadalmon gondolkodtunk Spafival. Csináltunk IRS2092 ic-vel áramvisszacsatolt UCD-t is, meglepően jó mérési eredményekkel. De a kapott hang sajnos nem hozta ugyanezt....
"Rajzot semmilyen formában nem adok ki senkinek."
E felől nem voltak kétségeim, de gondoltam, hogy a mérési eredmények nem titkosak...
Ennyi maradt.
A nyák egy kísérleti panel, tele hibával. Rendesen szét kellett faragni, hogy működjön.
(Ezek a mérések 2010. májusában készültek.. Az EU-s szabadalom kifejezetten drága (7-900E Ft), emellé jött volna még a szabadalmi ügyvivő nettó 10E Ft + áfás rezsióradíja a kutatás idejére.
Lehet számolni. )
Én számszerű értékekre gondoltam mérési eredmény címszó alatt. Ezek a fotók semmit nem mondanak. De hagyd az egész kérdést, annyira nem érdekel a dolog, csak ugye büszkélkedtél valami olyannal, amit nem mutatsz meg...
A szabadalmi dolgokat, költségeket és az értelmét pontosan ismerem. Van belőle néhány, de azok tejeltek is rendesen...
Nekikezdtem.
DE a Skori weblapon a rajzon a TPA3122 14-15-16-17 lába nem a Texas adatlap szerint van rajzolva. A 15 gain0 láb fel van kötve a + tápra, az adatlap szerint meg a GND. Most akkor melyiknek higgyek?
Hinni a templomban kell. Olvasd el mégegyszer az adatlapot, és nezd meg, hogy azok a lábak konkrétan mit csinálnak! Ha megérted, akkor érteni fogod mindkét kapcsolás döntését is.
Az érzékenységet szabályozza. megértettem.
Mivel nekem ez mindegy, az oszcllátorból max 5V jön ki, maradok a 20 decibeles beállításnál.
Megcsináltam, előregyártott próbanyákra, agnd-t gnd-t nagyáramú részt bemenetet stb. a lehetőségekhez képest szétválasztva.
.Semmit nem csinál, meg se nyekken, 12 voltról 10 milliampert vesz fel, a standby-mute lábak fel vannak kötve a +12 voltra, elvileg mennie kéne. Mi van akkor, ha a kimeneten nincs a szűrő induktivitás, enélkül egy hangszóróra kötve lesz-e baja, mert első körbe a toroid 9 voltos tekercsére kötöttem, semmi nem történt, azután rákötöttem egy hangszóróra, semmi, tekertem 2 "hirtelen" tekercset, 20 mikrohenri megvan, így is kipróbáltam, de semmi. Bemenetre zenét, szinuszt, bármit adva 1 volt maxon, semmi életjel. Próbáltam nem hídba, egy csatoló kondi és a föld között, na itt jelentkezik a legaktívabb üzemmód, halk ütemes kattogás jön a hangszóróból. Mit rontottam el? Idézet: „standby-mute lábak fel vannak kötve a +12 voltra” EZT. Mégegyszer nézd meg az adatlapot.
Köszi hogy foglalkozol velem,
a standby-ig eljutottam, és tovább ugrottam, gondolván a mute is +. Most a mute gnd-n van, a tünet ugyanaz. Ami furcsa, a hangszórót egészen a fülemhez szorítva a ki és bekapcsolásnál semmi, egy kis kattanás, tranziens, vagy bármi, de semmi sincs. Holnap otthon leszek (most a melóhelyemen barkácsolgattam) és az itteni laptop helyett meghajtom rendes jelforrással. Ha akkor se, akkor passz, marad a helyén az analóg.
Szia!
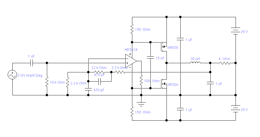
Elolvastam újra amit írtál nekem. Úgy gondolom, hogy kezdésnek nem árt ha legalább szimulátorban kipróbálok pár egyszerűbb kapcsolást, hogy az alapösszefüggéseket megértsem. Közben vizsgára is készülök, így nagyon sok időm most nincs erre, de hébehóba megfordulok itt a témában és olvasok, ill. szimulálok. Ha sikerül eredményt produkálni, akkor nyákon is meghallgatom, kimérem. Az elején találtam egy Pafi féle kapcsolást, NE5534 és IRF fetekkel körülötte. Azt próbáltam összedobni Multiban. Vagy elnéztem valamit, vagy nemtudom, de nekem nem indul be. Igazából a fet meghajtását nem értem, nekem úgy néz ki, mintha fixen rálenne kötve a +/- 25V ra. A hozzászólás módosítva: Dec 27, 2013
Ez így nem fog menni. Ha szimulátorban akarsz egyszerű kapcsolást megnézni azt nem így kell. Ez pl az opamp táplábain az áramfelvtéelt használja ki meghajtásra. Így csak sok időt fogsz elszúrni, nagy eredmény nélkül.
Fogjál ideális elemeket (opamp helyett egy ideális opamp, vagy ami jobb egy összeadó elem), a szinteltolók helyett 4 pólusok, FETek helyett kapcsolók. Prop delayt meg transmission line modellel, vagy hiszterézis 4 pólusokkal tudsz modellezni. Ezekből építkezz. Egyben így ki tudsz találni új kombókat. Villamosmérnök vagy, vagy miafene ? Aztán amikor ideális elemekkel megy, utána jöhet a nemulass. Kezd realizálni az elemekt. Ideális kapcsolónak állítsd be a bekapcsol állapotú ellenállást. Rakj vele párhuzamosan egy kondid. Az ideális antiparrallel diódát cseréld reverse recovery-t tartalmazó modellre és így tovább.
Ebben a beállításban le is fagy a szimulátor. Ha állítasz az Analizis Opciókban a Shunt Resistance-on, akkor lefut, de nem jó. Kicsit állítgatni kellene az alkatrészeken, akkor jó lehet, de sajnos nem minden modell működik a valóságosnak megfelelően. Lehet, hogy az 5534-nek a tápfeszvezetékein nem is úgy jelenik meg az áram, ahogy a valóságban. Lehet próbálkozni másmilyen opamp-pal, hátha azzal jó lesz. Ráadásul, nem is minden opamp működőképes. Ez a kapcsolás egy kis ujjgyakorlat, a valóságban egyszerűbb és jobb, mint szimulátorban. Már nem emlékszem, de a fő baj az, hogy a FET-ek ki-bekapcsolása lassú, a gyorsabb működéshez nagyobb áram kell, ez meg nem jön ki az opamp-ból. Már nem emlékszem pontosan, de 140 kHz-ig elmegy ( vivőfrekvencia ) talán LF357-tel.
Inkább blokkvázlat szinten próbálj modellezni, ahol jól elkülöníthetően fiunkcionális blokkokra van bontva az egész áramkör. Itt egy példa. Nézd meg négyszögjel bemenetre is. Ez csak egy ideális elemekből felépített modell, de nagyon gyorsan lehet benne mindent változtatni és megérteni a működését. ( A fájl az MS10.1-ben készült, de a 12-es simán megnyitja. ) A hozzászólás módosítva: Dec 27, 2013
Köszi, mindjárt kipróbálom amit küldtél.
Igazából elég szomorú, hogy az embernek elméletileg nagy összegeket kellene fizetnie egy ilyen "fűszer" programért, és akkor még nem csak, hogy nem felelnek meg a modellek a valóságnak, ami végül is még OK, de sok nem is működik. Ezt már én is észrevettem más alkatrészeknél.Azért egy neves gyártó ami ezzel foglalkozik, áldozhatná rá annyit, hogy működjön minden, ha nem is 100% ra.
A hangsúly a "kellene" szón van.
Egyébként LF357-el, a visszacsatolás babrálásával, és négyszögjeles meghajtással működik. Úgy ahogy...
Nemtudom ez a multizás vezet e valamire. Célravezetőbb lenne egy próbapanel, rengeteg idő és egy oszciloszkóp. Ezek közül jelenleg csak próbapanel van.
A szimulátor arra jó, hogy, olcsón kikísérletezheted vele, hogy mi-mit csinál. Míg egy épített verziónál egy megcsúszott mérőtüske is könnyen egy (vagy két) FET áldozatot kíván.
Ha jól sejtem, akkor a FET meghajtásának az az elve, hogy a műveleti erősítő által felvett áram feszültségesést idéz elő a 150R ellenálláson és ez a feszültség vezérli a FETeket.
Lassacskán megtanulod komolyan használni a szimulátort és meglátod, hogy a próbapanel, meg ilyenek szóba sem jöhetnek mellette. A próbapanelt csak akkor fogod elővenni, ha már mindent értesz és a szimulátorban úgy megy mint a schaffhausen óra... Amit az előbb küldtem, azt kb. 10 perc alatt találtam ki annak idején... ezzel nehéz versenyezni a valóságban.
Igen, ez a farok csóválja a kutyát elektronikus megfelelője. Átmentve az analóg technikából. De pwm-hez ez csak játéknak jó.
Ennél sokkal idegesítőbb hibái, hiányosságai is vannak. A későbbiekben úgyis megszokod, hogy alig néhány féle alkatrészt fogsz használni és nem az lesz a lényeg, hogy egy-az egyben berajzolj egy áramkört, hanem csak az elvek, kapcsolási elrendezések megértése, ellenörzése.
Akkor meg már tökmindegy, ha használok egy ingyeneset szerintem, vagy azt az edisont amit szintén láttam már itt. Ha fejlesztő lennék és megszeretném venni a cégem számára, akkor ezek szerint nem volna értelme. Persze biztosan van sok előnye, mert használjátok elég sokan.
Az MS-t használjuk itt nagy többségében. Tehát inkább abban tudunk segíteni, gondold meg.
Maradok annál, mert ahoz vagyok szokva. Csak eszmefuttatás volt a részemről.
Akkor van még mit gyúrni a szakdogára...
Első körben a topológiát kellene eldönteni, milyen moduláció lesz stb. Ha mondjuk az önrezgő mellett döntesz akkor érdemes összedobni a diszkrétet, aztán azon lehet tanulni. Szkóp meg nyilván kell, anélkül nem látsz semmit. Meghallgatva többféle megoldást azt mondom, hogy a legjobbak a szigma-delta megoldások, meg az UcD-k. Persze egy szakdoga esetén én nem biztos ez alapján döntenék.
Sziasztok!
Minap összeraktam az erősítőm. Most 2x40V-ot kap és 1.3ohm terhelés van rajta. Kapcsolófrekvencia 200khz. IRFB260N van most benne. Önrezgő 2 állapotú kivitel, delta-sigma modulátor. A hozzászólás módosítva: Jan 15, 2014
Célba van a tápfesz emelése 2x80V-ra. Ekkor persze már csak 4 ohmos terhelés lesz rajta üzemszerűen.
ui: A modulátoron az a vezeték a GND. Valahogy kifelejtettem A csatolt terveken már rajta van. A hozzászólás módosítva: Jan 15, 2014
Egy dologra figyelj: a nyák szélein ne hagyj összefüggő, hurkot képező vezetékszakaszt.
Itt arra gondolsz hogy esetleg funkcionálhat úgy mint egy huzalantenna? Erre nem gondoltam. A snubber beépítése után elmúltak a zavarok, legalábbis jelentős része. Itt van az áramkör mellett a notim és snubber nélkül a tapipad és az egér is megőrült
|
Bejelentkezés
Hirdetés |





















